常见细胞污染类型如何辨别及预防解决方法
常见细胞污染类型如何辨别及预防解决方法:细胞培养中常见的生物污染类型有7种,分别是细菌污染,支原体污染,原虫污染,黑胶虫污染,真菌污染,病毒污染以及非细胞污染,真菌污染来源,一般是来自实验服,并且具有气候性,多雨······
发布时间:2025-10-18 09:00:48 细胞资源库平台 访问量:355
气管组织工程的有效发展依赖于能模拟天然结构、提供力学稳定性并支持精准细胞分层种植的支架。来自爱尔兰皇家外科医学院的团队在《ACS Biomaterials Science & Engineering》(2025 年)发表研究,开发了一种新型管状支架:通过 3D 打印聚己内酯(PCL)骨架与冻干胶原 - 透明质酸(CHyA)层结合,制备管状和 C 形两种几何结构。该支架力学性能显著增强,且通过定制 PLA 配件实现呼吸道上皮细胞(Calu-3)在内层、肺成纤维细胞(Wi38)在外层的精准种植,成功建立共培养体系。该方法为气管再生提供了可扩展、定制化的平台,也适用于血管、胃肠道等其他管状组织工程。

本研究旨在开发用于气管再生的管状支架,解决现有支架力学性能不足和细胞种植空间控制差的问题。方法包括:3D 打印 PCL 骨架(管状和 C 形),结合冻干 CHyA 层构建复合支架;表征支架力学性能(压缩强度、循环稳定性);利用定制 3D 打印 PLA 配件,将 Calu-3 细胞种植于支架内层、Wi38 细胞种植于外层,通过单培养和共培养验证细胞存活与分布。结果显示,PCL 增强显著提升支架力学稳定性,分层种植实现上皮细胞高覆盖率和成纤维细胞存活,共培养体系进一步优化细胞功能,为气管组织工程提供了实用方法。
气管损伤(如创伤、先天性畸形)的修复需支架满足:模拟天然管状结构、提供足够力学支撑(抵抗呼吸压力)、支持分层细胞生长(内层上皮、外层支持组织)。现有技术存在局限:单纯天然材料支架力学薄弱,单纯合成材料生物相容性不足,且细胞种植难以实现精准分层,导致再生效果不佳。
3D 打印技术可定制支架结构,冻干技术能构建多孔网络,二者结合或可解决力学与生物相容性矛盾。本研究创新点在于:将 3D 打印 PCL(力学支撑)与冻干 CHyA(生物相容性)结合,设计定制种植配件实现细胞分层定位,首次实现气管支架的力学性能与精准细胞种植双重优化,填补了相关技术空白。

图 1:管状支架的细胞种植策略
该图展示细胞分层种植流程:(A)Wi38 成纤维细胞种植于外层(OL):支架置于定制 PLA 配件中,通过旋转(1 rpm,2 小时)确保细胞附着于外层,配件屏蔽内层避免污染;(B)Calu-3 上皮细胞种植于内层(IL):支架置于另一配件中,旋转(0.5 rpm,4 小时)使细胞定植于内层,屏蔽外层;(C)共培养流程:先种植 Wi38(第 - 2 天),再种植 Calu-3(第 0 天),随后维持液 - 液界面培养 10 天。该策略通过物理隔离实现细胞精准分层,为后续单培养和共培养奠定基础。

图 2:支架的力学性能表征
该图验证 PCL 增强对支架力学的提升:(A)纵向压缩测试显示,PCL-CHyA 支架(管状和 C 形)的压缩模量显著高于纯 CHyA 支架,两种几何结构间无显著差异;(B)径向压缩测试中,PCL-CHyA 支架的峰值载荷(约 5 N)接近人类气管水平,显著高于纯 CHyA 支架;(C)循环加载测试(250 次,模拟呼吸运动)显示,PCL-CHyA 支架的力学性能无明显衰减,而纯 CHyA 支架强度下降显著。结果证实,PCL 骨架有效提升支架的力学稳定性,可抵抗生理条件下的反复压力。

图 3:支架的超微结构分析
该图展示支架的多孔结构:(A-D)SEM 图像显示,纯 CHyA 支架(A、B)和 PCL-CHyA 支架(C、D)均呈多孔网络,PCL 纤维与 CHyA 基质结合紧密;(E)孔隙尺寸分析显示,PCL-CHyA 支架的平均孔径(161.8 μm)显著大于纯 CHyA 支架(114.3 μm),且处于 100-200 μm 的理想范围(适合细胞增殖和基质沉积)。结果表明,PCL 的加入未破坏多孔结构,反而优化了孔径,利于细胞浸润。

图 4:Calu-3 细胞在内层的种植效果
该图评估上皮细胞内层种植效率:(A)代谢活性显示,Calu-3 细胞在第 2、7、10 天的活性随时间升高,内层(IL)活性显著高于外层(OL);(B)第 10 天 DNA 定量证实,内层细胞密度显著高于外层;(C)覆盖率分析显示,1.25×10⁵ cells/cm² 种植密度时,内层覆盖率最高(约 60%);(D-G)共聚焦图像显示,无配件组(D)外层污染严重,而配件组(E-G)随密度升高,内层细胞分布更均匀,外层污染少。结果证实,定制配件可实现 Calu-3 细胞在内层的精准种植,低密度(1.25×10⁵ cells/cm²)效果最佳。

图 5:Calu-3 细胞在内层的分布验证
该图通过共聚焦显微镜进一步验证:(A)无配件组中,Calu-3 细胞在内外层均有分布;(B-D)配件组中,1.5×10⁵、3×10⁵、5×10⁵ cells/cm² 种植密度下,细胞主要集中于内层(DAPI 染色核蓝,鬼笔环肽染色 actin 红),外层极少。结果直观证明配件能有效限制上皮细胞在外层的非特异性附着。

图 6:Wi38 细胞在外层的种植效果
该图评估成纤维细胞外层种植效率:(A)代谢活性显示,Wi38 细胞在第 1、5、7 天活性递增,外层(OL)活性显著高于内层(IL);(B)第 7 天 DNA 定量证实外层细胞密度更高;(C)覆盖率分析显示外层几乎无细胞污染内层;(D-F)共聚焦图像显示,6×10⁵ cells/cm² 密度时,外层细胞铺展最佳(呈典型成纤维细胞形态),内层几乎无细胞。结果表明,配件可实现 Wi38 细胞在外层的高效种植,高密度(6×10⁵ cells/cm²)更利于细胞增殖。

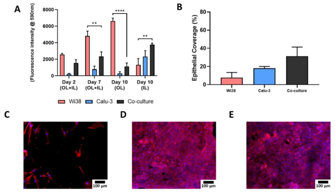
图 7:4 小时共培养体系的细胞功能
该图展示共培养效果:(A)代谢活性显示,共培养组内层(IL)活性显著高于 Calu-3 单培养,外层(OL)活性略低于 Wi38 单培养;(B)内层覆盖率在共培养组(约 55%)高于单培养(约 40%);(C-E)共聚焦图像显示,共培养组内层 Calu-3 细胞排列更紧密,外层 Wi38 细胞存活良好。结果提示,细胞间通讯可能促进上皮细胞功能。

图 8:2 小时共培养体系的优化
该图调整 Calu-3 种植时间(缩短至 2 小时):(A)代谢活性显示,共培养组外层(OL)活性与 Wi38 单培养无显著差异(解决图 7 中 OL 活性下降问题);(B)内层覆盖率达约 70%,显著高于 4 小时组;(D-F)图像显示,共培养组内层上皮连续性更好,外层成纤维细胞存活稳定。结果证实,缩短种植时间可减少对成纤维细胞的影响,优化共培养效果。
本研究成功开发出力学稳定且支持精准细胞分层种植的气管支架:3D 打印 PCL 增强使支架具备抵抗呼吸压力的力学性能,定制 PLA 配件实现 Calu-3 上皮细胞(内层)和 Wi38 成纤维细胞(外层)的精准分布,共培养体系进一步优化细胞功能。该方法可扩展至血管、胃肠道等管状组织工程,为复杂组织再生提供了可推广的技术方案。
常见细胞污染类型如何辨别及预防解决方法:细胞培养中常见的生物污染类型有7种,分别是细菌污染,支原体污染,原虫污染,黑胶虫污染,真菌污染,病毒污染以及非细胞污染,真菌污染来源,一般是来自实验服,并且具有气候性,多雨······
细胞聚团的原因分析及如何避免:培养物中细胞可能聚集的一些原因包括:1.过度消化、2.环境压力、3.组织分解、4.过度生长、5.污染等;如何避免聚团细胞的生成;首先确认当前细胞生长密度及状态,80%左右的生长密度即可进行······
细胞有空泡原因分析及解决方法:出现细胞空泡情况有1.细胞老化2.培养液错误配制;3.细胞消化时操作不当;4.污染等等,如细胞老化,解决方法,原代细胞使用较低代次进行实验,传代细胞避免传代次数过高···
细胞半换液和全换液操作步骤:第一种方式:细胞全换液;如果是贴壁细胞,可以用全量换液法,直接吸去全部旧培养基,补充足量新鲜完全培养基;第二种方式:细胞半换液;"细胞半换液"又称"细胞半量换液",即弃掉一半旧的培养基,再······
细胞生长缓慢的可能原因有哪些:细胞培养外部因素包括细胞培养基的配方和质量问题,培养条件不理想,污染问题,细胞自身因素包含细胞的健康状态,细胞密度过高或过低,细胞老化现象,细胞特性,当细胞生长出现缓慢的问题时,我······
常用胰腺癌细胞株动物模型及胰腺癌细胞株有哪些:胰腺癌研究中常用的动物模型主要包括化学物质诱导胰腺癌动物模型,基因工程胰腺癌小鼠模型和胰腺癌移植模型,常用的胰腺细胞株MIA-PACA-2人胰腺癌细胞,Capan-2人胰腺癌细······
产品规格:1*10^6
¥3000
产品规格:1*10^6
¥3000
产品规格:1*10^6
¥3000
产品规格:1*10^6
¥3000
上一篇:肺腺癌吉非替尼耐药新机制!TFAP2C 激活 PTGES,NOTCH3 通路成关键
下一篇:突破!丝蛋白支架构建人类卵巢 3D 模型,长期培养再现血管生成,为生育力保护铺路