常见细胞污染类型如何辨别及预防解决方法
常见细胞污染类型如何辨别及预防解决方法:细胞培养中常见的生物污染类型有7种,分别是细菌污染,支原体污染,原虫污染,黑胶虫污染,真菌污染,病毒污染以及非细胞污染,真菌污染来源,一般是来自实验服,并且具有气候性,多雨······
发布时间:2025-10-17 17:19:15 细胞资源库平台 访问量:334
肺腺癌(LUAD)是癌症相关死亡的主要原因之一,吉非替尼作为表皮生长因子受体(EGFR)抑制剂在治疗中广泛应用,但耐药性限制了其疗效。
来自安阳市肿瘤医院的团队在《Journal of Clinical Biochemistry and Nutrition》(2025, 77:1–9)发表研究,首次证实转录因子 TFAP2C 通过靶向激活 PTGES(前列腺素 E 合成酶),并通过 NOTCH3 信号通路增强 LUAD 细胞对吉非替尼的耐药性。该研究揭示了 TFAP2C/PTGES/NOTCH3 轴在耐药中的关键作用,为逆转 LUAD 吉非替尼耐药提供了新靶点。
本研究旨在探究 TFAP2C 和 PTGES 在 LUAD 吉非替尼耐药中的作用及机制。方法包括:通过 TCGA 数据库筛选差异基因,确定 PTGES 为研究对象;利用 qPCR 和 Western blot 检测 PTGES 和 TFAP2C 在 LUAD 组织及细胞中的表达;通过 CCK-8、集落形成实验评估细胞活力和耐药性;借助染色质免疫沉淀(CHIP)和双荧光素酶报告实验验证 TFAP2C 与 PTGES 的靶向关系;利用基因集富集分析(GSEA)和通路抑制剂实验确认 NOTCH3 通路的作用。结果显示,TFAP2C 转录激活 PTGES,通过 NOTCH3 通路促进耐药,为临床干预提供实验依据。
吉非替尼通过抑制 EGFR 信号治疗 LUAD,但耐药性是临床难题。PTGES 作为前列腺素 E2(PGE2)合成的关键酶,在多种癌症中高表达并促进进展,但其在 LUAD 耐药中的作用未知。TFAP2C 作为 AP2 家族转录因子,参与肿瘤增殖和耐药调控,但其与 PTGES 的关联及对吉非替尼耐药的影响尚未明确。
现有研究表明,NOTCH3 信号通路在肿瘤耐药中起重要作用,而 PTGES 可能通过该通路调控细胞功能。本研究通过体内外实验结合生物信息学分析,揭示 TFAP2C-PTGES-NOTCH3 轴在 LUAD 吉非替尼耐药中的机制,填补了相关领域空白。

图 1:PTGES 在 LUAD 中高表达
该图通过 TCGA 数据库和细胞实验显示:(A)LUAD 肿瘤组织中 PTGES mRNA 表达显著高于癌旁正常组织(P<2.2e-16);(B)qPCR 证实 LUAD 细胞系(A549、NCI-H1975、PC-9)中 PTGES mRNA 水平显著高于人支气管上皮细胞 BEAS-2B,提示 PTGES 可能参与 LUAD 发生发展。

图 2:PTGES 增强 LUAD 细胞对吉非替尼的耐药性
该图通过吉非替尼耐药细胞系 PC-9/GR 实验显示:(A)siRNA 沉默 PTGES 后其 mRNA 表达降低,过表达后升高,证实转染有效;(B、C)CCK-8 和集落形成实验表明,沉默 PTGES 显著降低细胞活力和集落数,过表达则相反;(D)不同浓度吉非替尼处理后,沉默 PTGES 使 PC-9/GR 细胞的 IC50 从 11.15μM 降至 5.579μM,过表达则使 IC50 从 10.71μM 升至 15.35μM,证实 PTGES 直接增强耐药性。

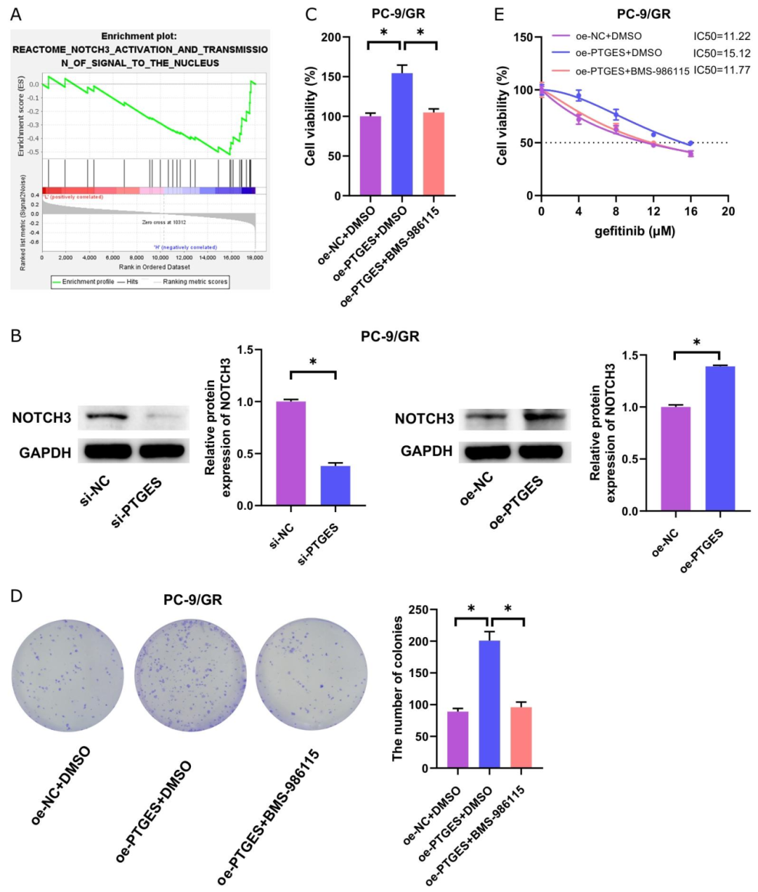
图 3:PTGES 通过 NOTCH3 通路调控耐药
该图揭示 PTGES 与 NOTCH3 的关联:(A)GSEA 分析显示 PTGES 显著富集于 NOTCH3 激活通路;(B)Western blot 表明,沉默 PTGES 降低 NOTCH3 蛋白表达,过表达则升高;(C-E)加入 NOTCH3 抑制剂 BMS-986115 后,PTGES 过表达诱导的细胞活力增强、集落增多及 IC50 升高(从 11.22μM 升至 15.12μM)均被逆转,证实 PTGES 通过 NOTCH3 通路促进耐药。

图 4:TFAP2C 是 PTGES 的上游转录调控因子
该图验证 TFAP2C 与 PTGES 的靶向关系:(A)hTFtarget 预测并结合差异基因分析,确定 TFAP2C 为 PTGES 的潜在上游转录因子;(B)Pearson 分析显示两者表达呈强正相关(R=0.367,P=2.2e-16);(C、D)TCGA 数据和 qPCR 证实 TFAP2C 在 LUAD 组织和细胞中高表达;(E)CHIP 实验显示 TFAP2C 可结合 PTGES 启动子区域(Anti-TFAP2C 组 DNA 富集显著高于 IgG 组);(F)双荧光素酶实验表明,沉默 TFAP2C 显著降低 PTGES 启动子驱动的荧光素酶活性,证实 TFAP2C 直接靶向激活 PTGES。

图 5:TFAP2C 通过 PTGES/NOTCH3 通路促进耐药
该图确认通路完整性:(A)qPCR 显示,沉默 TFAP2C 后 PTGES mRNA 降低,过表达 PTGES 可逆转;(B、C)沉默 TFAP2C 显著降低细胞活力和集落数,过表达 PTGES 可恢复;(D)吉非替尼处理后,沉默 TFAP2C 使 IC50 从 10.59μM 降至 5.702μM,过表达 PTGES 可恢复至 11.43μM,证实 TFAP2C 通过 PTGES 调控耐药。
TFAP2C 在 LUAD 中高表达,通过直接结合 PTGES 启动子使其转录激活,进而通过 NOTCH3 信号通路增强细胞活力和对吉非替尼的耐药性。该研究揭示了 TFAP2C/PTGES/NOTCH3 轴在耐药中的核心作用,为开发靶向药物逆转 LUAD 吉非替尼耐药提供了新策略。
常见细胞污染类型如何辨别及预防解决方法:细胞培养中常见的生物污染类型有7种,分别是细菌污染,支原体污染,原虫污染,黑胶虫污染,真菌污染,病毒污染以及非细胞污染,真菌污染来源,一般是来自实验服,并且具有气候性,多雨······
细胞聚团的原因分析及如何避免:培养物中细胞可能聚集的一些原因包括:1.过度消化、2.环境压力、3.组织分解、4.过度生长、5.污染等;如何避免聚团细胞的生成;首先确认当前细胞生长密度及状态,80%左右的生长密度即可进行······
细胞有空泡原因分析及解决方法:出现细胞空泡情况有1.细胞老化2.培养液错误配制;3.细胞消化时操作不当;4.污染等等,如细胞老化,解决方法,原代细胞使用较低代次进行实验,传代细胞避免传代次数过高···
细胞半换液和全换液操作步骤:第一种方式:细胞全换液;如果是贴壁细胞,可以用全量换液法,直接吸去全部旧培养基,补充足量新鲜完全培养基;第二种方式:细胞半换液;"细胞半换液"又称"细胞半量换液",即弃掉一半旧的培养基,再······
细胞生长缓慢的可能原因有哪些:细胞培养外部因素包括细胞培养基的配方和质量问题,培养条件不理想,污染问题,细胞自身因素包含细胞的健康状态,细胞密度过高或过低,细胞老化现象,细胞特性,当细胞生长出现缓慢的问题时,我······
常用胰腺癌细胞株动物模型及胰腺癌细胞株有哪些:胰腺癌研究中常用的动物模型主要包括化学物质诱导胰腺癌动物模型,基因工程胰腺癌小鼠模型和胰腺癌移植模型,常用的胰腺细胞株MIA-PACA-2人胰腺癌细胞,Capan-2人胰腺癌细······
产品规格:1*10^6
¥3000
产品规格:1*10^6
¥3000
产品规格:1*10^6
¥3000
产品规格:1*10^6
¥3000
下一篇:3D 打印 + 冻干技术!新型气管支架实现精准细胞分层种植,助力组织再生