常见细胞污染类型如何辨别及预防解决方法
常见细胞污染类型如何辨别及预防解决方法:细胞培养中常见的生物污染类型有7种,分别是细菌污染,支原体污染,原虫污染,黑胶虫污染,真菌污染,病毒污染以及非细胞污染,真菌污染来源,一般是来自实验服,并且具有气候性,多雨······
发布时间:2025-10-11 09:10:09 细胞资源库平台 访问量:358
皮肤是人体最大的器官,覆盖整个外部表面,作为防御外界侵害的保护屏障。皮肤由三层组成:表皮(最外层)、真皮和皮下组织。表皮主要由层状角质形成细胞组成,这些细胞起源于基底层的干细胞,随着它们向上迁移而成熟,形成角质层,角质层由角蛋白和死细胞组成。真皮则含有分泌生长因子和细胞外基质分子的成纤维细胞,为表皮提供营养和支持。
皮肤健康依赖于其细胞和细胞外基质成分之间的相互作用,生物活性因子在维持稳态和促进再生中起着至关重要的作用。例如,表皮中经典Wnt信号通路的激活在毛囊发育和再生中扮演核心角色。因此,开发高效工具从大量化合物、肽和核酸中发现促进皮肤健康和疾病治疗的生物活性因子变得尤为重要。
皮肤类器官在研究器官发生、疾病建模、药物发现和再生医学方面具有巨大潜力。过去,已开发了几种皮肤模型作为药物测试和发现的强大工具。首先是由层状角质形成细胞组成的平面表皮等效物,已被广泛用于化妆品的细胞毒性测试。随后,含有表皮和真皮两层的双层皮肤片被构建并用于皮肤渗透性测试和许多其他应用。虽然这些基于培养皮肤的平面模型已经商业化用于化妆品测试,但由于制造和测试效率低下,它们在药物筛选和发现方面的应用受到限制。
近年来,多细胞3D微球形模型作为高通量药物筛选的有望方法出现。一项研究报道了黑色素瘤细胞皮肤侵袭模型,其中表面有HaCaT角质形成细胞的双层皮肤球体与黑色素细胞一起培养,作为研究癌细胞侵袭和评估药物有效性的模型。在最近的一项研究中,通过在非粘附组织培养孔中共培养角质形成细胞、成纤维细胞和内皮细胞,构建了微球形皮肤模型,这些细胞聚集并形成外部表皮层。然而,这些类器官是基于组织培养孔制备的,该方法通常产生大小不一的细胞聚集体,不支持大规模制造。
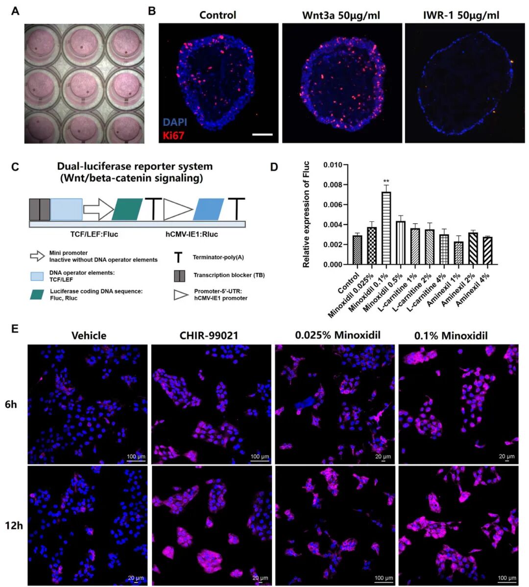
近期,清华大学深圳国际研究生院吴耀炯团队在Advanced science期刊发布了题为The Bioengineering of Microspheric Skin Organoids and Their Application in Drug Screening的研究。本研究通过开发一种基于旋转生物反应器的方法,解决了这些限制,用于制造均匀的双层微球形皮肤类器官,其中原代人角质形成细胞被诱导增殖并完全分化成成熟表皮结构。此外,还将经典Wnt激活的荧光素酶报告基因引入角质形成细胞以促进药物筛选,并鉴定出米诺地尔可诱导表皮Wnt活化,为皮肤治疗提供了新见解。
1,微球形皮肤类器官的构建:研究采用两步法构建了具有核-壳结构的微球形皮肤类器官。首先,将人真皮成纤维细胞(HDFs)与I型胶原溶液混合,沉积到非粘附培养孔中,形成HDF球体(直径约1800μm)。24小时内,HDF球体的直径由于HDFs介导的水凝胶收缩而显著减小至约1000μm。随后,将HDF球体转移到旋转培养瓶中,与HaCaT细胞共培养,后者黏附在HDF球体表面并发展成类表皮壳层。为了追踪类器官形成过程中的细胞动态,研究者用mCherry标记HDFs,用绿色荧光蛋白(GFP)标记HaCaT细胞。共培养产生了大小均匀的类器官,具有明显的核-壳结构,其中表皮壳层由表达高水平E-钙粘蛋白的角质形成细胞组成,表明细胞间黏附强;而内核中的HDFs则表达波形蛋白和F-肌动蛋白,呈现伸展形态,证明其与胶原基质牢固连接。

图1 微球皮肤类器官的制造
2,微球形皮肤类器官的特性:为了理解微球形皮肤类器官的形成过程,研究者分析了不同培养时间点的类器官。第1天,HaCaT细胞在HDF球体表面形成单层表皮结构,而核心中的HDFs显示出伸展形态,可见F-肌动蛋白束。随着共培养进行,表皮层增厚,到第3天形成两层,第7天形成三层。到第21天,表皮分层最多可达七层,但厚度不均匀。尽管表皮层数增加,但类器官的总体积并未显著扩大,主要是由于HDF核心因HDF收缩而缩小。值得注意的是,角质形成细胞在表皮增厚过程中保持高水平的E-钙粘蛋白表达和完整的细胞-细胞连接。通过Ki67染色评估细胞增殖,结果显示在前三天内HaCaT细胞和HDFs都有很高的增殖率,但之后增殖率急剧下降,到第21天只有小部分细胞保持增殖状态。使用裂解的caspase-3染色检测凋亡细胞,发现在第一周内表皮和真皮区域的细胞死亡最小。然而,在后期阶段(第21天和第28天),细胞凋亡显著增加,特别是在表皮基底层和HDF核心,可能是由于营养不足。

图2微球皮肤类器官的制造
3,微球形皮肤类器官用于药物测试:为评估微球形皮肤类器官在药物测试中的潜力,研究者检查了已知影响表皮生长的化合物效果。类器官首先培养两天,形成两层表皮结构,然后在非粘附培养皿中培养48小时,可添加表皮生长因子(EGF,20或40 ng/mL)或碱性成纤维细胞生长因子(bFGF,20或40 ng/mL)。如预期,EGF和bFGF显著增加了表皮和真皮区域中Ki67阳性增殖细胞的比例,导致表皮增厚。此外,研究者还测试了顺铂(一种已知阻断DNA合成的化合物)在10、20和50 μM浓度下的效果。结果显示,顺铂以剂量依赖方式减少角质形成细胞数量,而细胞凋亡(通过裂解的caspase-3染色指示)随着顺铂剂量的增加而一致增加。进一步分析揭示了顺铂处理后表皮完整性的明显结构变化。对于用10 μM顺铂处理的类器官,尽管细胞凋亡增加,角质形成细胞仍保持强细胞-细胞黏附,其E-钙粘蛋白水平与对照组相似。然而,用20 μM顺铂处理的类器官中的细胞-细胞连接明显破坏,表明表皮屏障受损。

图3 生长因子对微球皮肤类器官的影响

图4 顺铂对微球皮肤类器官的影响
4,带信号报告器的微球形皮肤类器官用于药物发现:Wnt/β-catenin信号通路对毛囊发育和再生至关重要。研究者观察到,向培养中添加Wnt3a(50 μg/mL)显著增加了类器官中Ki67阳性增殖角质形成细胞的数量。相反,该通路的已知抑制剂IWR-1(50 μg/mL)明显抑制了角质形成细胞生长。为了实现高通量药物筛选,研究者将基于荧光素酶的报告系统整合到类器官中,用于监测Wnt/β-catenin活性,该活性通常反映为TCF/LEF结合位点的激活。通过慢病毒递送,将TCF/LEF双荧光素酶报告系统整合到角质形成细胞(HaCaT细胞)或成纤维细胞(HDFs)中。使用该报告系统,研究者评估了三种化合物(米诺地尔、L-肉碱和Aminexil)的效果,这些化合物在先前研究中显示对毛发生长有影响。其中,0.1%的米诺地尔显著提高了荧光素酶活性,表明它激活了Wnt信号通路。为确认米诺地尔对Wnt/β-catenin信号的影响,研究者在浓度为0.025%和0.1%的米诺地尔中培养HaCaT细胞或原代人角质形成细胞,β-catenin的免疫荧光染色揭示了两种细胞类型中β-catenin水平的剂量依赖性增加。值得注意的是,在HaCaT细胞中,0.1%米诺地尔增加的β-catenin表达水平可与已知的Wnt通路激活剂CHIR-99021(10μM)相媲美,且大部分β-catenin位于细胞核内。

图5 微球皮肤类器官携带双荧光素酶报告系统,用于评估Wnt/β-连环蛋白通路的激活
5,表皮分化和类器官中成熟屏障的形成:在人体皮肤中,表皮中的角质形成细胞分化形成层状结构,产生在各层之间变化的细胞角蛋白。表皮最外层(角质层)形成关键屏障,代表角质形成细胞的成熟分化。为在微球形皮肤类器官中复制这一过程,研究者将类器官依次在生长培养基和分化培养基中培养,以实现表皮的成熟分化。采用HaCaT细胞的类器官形成了多层表皮结构,表达E-钙粘蛋白和细胞角蛋白,但即使在诱导分化后也没有发展出角质层。为实现表皮的完全分化和成熟屏障的形成,研究者使用培养扩增的原代人角质形成细胞(表皮干细胞,Epi-SCs)和HDFs构建了类器官。当在生长培养基中培养时,原代角质形成细胞迅速黏附到HDF核心表面并增殖,形成层状类表皮结构。转换到分化培养基后,类器官最外层表皮变得逐渐粗糙和不规则。到第7天,免疫荧光染色显示E-钙粘蛋白的表达仅限于内部表皮层,而泛细胞角蛋白染色了所有表皮细胞。此外,最外层表皮层的细胞核不存在,这些结构变化表明角质层的形成。通过Lucifer Yellow渗透性测定评估类器官的屏障功能,结果显示在由原代角质形成细胞组成的类器官中,只有最外层角质层被染料染色,而在由HaCaT细胞组成的类器官中,染料染色了整个表皮层和真皮核心。免疫荧光染色表明,角蛋白5(K5)在基底表皮层表达,K10在基底上层(棘层和颗粒层)表达,丝聚蛋白位于颗粒层,类似于正常人体皮肤的结构。这些发现表明皮肤类器官具有成熟的屏障功能,证明其作为评估皮肤屏障功能的可靠体外皮肤模型的价值。

图6 微球皮肤器官中表皮的终末分化
6,米诺地尔激活Wnt/β-catenin信号通路的新机制:研究者在人角质形成细胞中验证了米诺地尔的效果,发现用米诺地尔处理HaCaT细胞和原代人角质形成细胞可增加β-catenin水平及其向细胞核的转位,表明信号通路的激活增强。米诺地尔是一种主要用于治疗高血压的药物,通过促进血管扩张。此外,还观察到它可刺激毛发生长,但潜在机制尚未完全阐明。在先前的研究中,米诺地尔局部应用于小鼠皮肤可诱导毛囊生长期延长,与毛乳头细胞中β-catenin通路的激活相关。本研究表明米诺地尔可直接作用于角质形成细胞,提示米诺地尔促进毛发再生的一种新机制。
本研究开发了一种基于生物反应器的方法,可大规模制备尺寸均一的微球形皮肤类器官。这种类器官具有模拟人体皮肤结构的核-壳构造,外部表皮层由分层角质形成细胞组成,内部真皮由真皮成纤维细胞和胶原蛋白组成。结构上,表皮暴露在外部环境中,与人体皮肤的表皮和真皮相似。本研究开发的微球形皮肤类器官为药物测试和筛选提供了强大的平台,其大规模生产能力和结构均一性使其特别适合高通量药物筛选应用。此外,该模型能够形成成熟的表皮屏障,使其成为评估皮肤屏障功能和药物渗透性的有价值工具。这项工作为皮肤疾病的研究和治疗策略的开发提供了新的途径。
常见细胞污染类型如何辨别及预防解决方法:细胞培养中常见的生物污染类型有7种,分别是细菌污染,支原体污染,原虫污染,黑胶虫污染,真菌污染,病毒污染以及非细胞污染,真菌污染来源,一般是来自实验服,并且具有气候性,多雨······
细胞聚团的原因分析及如何避免:培养物中细胞可能聚集的一些原因包括:1.过度消化、2.环境压力、3.组织分解、4.过度生长、5.污染等;如何避免聚团细胞的生成;首先确认当前细胞生长密度及状态,80%左右的生长密度即可进行······
细胞有空泡原因分析及解决方法:出现细胞空泡情况有1.细胞老化2.培养液错误配制;3.细胞消化时操作不当;4.污染等等,如细胞老化,解决方法,原代细胞使用较低代次进行实验,传代细胞避免传代次数过高···
细胞半换液和全换液操作步骤:第一种方式:细胞全换液;如果是贴壁细胞,可以用全量换液法,直接吸去全部旧培养基,补充足量新鲜完全培养基;第二种方式:细胞半换液;"细胞半换液"又称"细胞半量换液",即弃掉一半旧的培养基,再······
细胞生长缓慢的可能原因有哪些:细胞培养外部因素包括细胞培养基的配方和质量问题,培养条件不理想,污染问题,细胞自身因素包含细胞的健康状态,细胞密度过高或过低,细胞老化现象,细胞特性,当细胞生长出现缓慢的问题时,我······
常用胰腺癌细胞株动物模型及胰腺癌细胞株有哪些:胰腺癌研究中常用的动物模型主要包括化学物质诱导胰腺癌动物模型,基因工程胰腺癌小鼠模型和胰腺癌移植模型,常用的胰腺细胞株MIA-PACA-2人胰腺癌细胞,Capan-2人胰腺癌细······
产品规格:1*10^6
¥3000
产品规格:1*10^6
¥3000
产品规格:1*10^6
¥3000
产品规格:1*10^6
¥3000
上一篇:WNT和SHH梯度在类器官中的人脑区域分化及细胞系差异