常见细胞污染类型如何辨别及预防解决方法
常见细胞污染类型如何辨别及预防解决方法:细胞培养中常见的生物污染类型有7种,分别是细菌污染,支原体污染,原虫污染,黑胶虫污染,真菌污染,病毒污染以及非细胞污染,真菌污染来源,一般是来自实验服,并且具有气候性,多雨······
发布时间:2025-10-11 17:25:24 细胞资源库平台 访问量:260
大脑的发育过程中,神经管的区域化和细胞命运的决定受到形态发生素梯度的调控。WNT和SHH是两种关键的形态发生素,分别负责后部化和腹侧化。在神经发育研究中,模拟这些梯度对于理解大脑区域化和细胞谱系的形成至关重要。近年来,随着干细胞技术的发展,利用诱导多能干细胞(iPSCs)构建脑类器官成为研究大脑发育和疾病模型的重要手段。然而,如何在类器官中精确模拟WNT和SHH的梯度效应,以实现大脑不同区域的特异性分化,仍然是一个挑战。
2025年4月28日,发表在Cell Stem Cell上题为Specification of human brain regions with orthogonal gradients of WNT and SHH in organoids reveals patterning variations across cell lines的研究开发了一种名为Duo-MAPS(Dual Orthogonal-Morphogen Assisted Patterning System)的扩散装置,通过同时施加WNT和SHH的正交梯度,模拟神经管发育过程中的形态发生素信号。
研究者将iPSCs衍生的胚状体(EBs)暴露于这些梯度中,激活WNT和SHH信号通路,成功地在类器官中重现了前脑、中脑和后脑的神经谱系。通过与胎儿大脑单细胞转录组的比较,发现Duo-MAPS模式化的类器官能够产生广泛的神经谱系,并且这些谱系具有不同的功能网络活动。此外,研究还揭示了不同iPSCs系对形态发生素反应的个体间和系间差异,这些差异可能受到遗传和表观遗传因素的影响。
1,Duo-MAPS装置设计与实验方案。该装置由一个封闭的培养区域组成,包含五个通过八边形支柱分隔的相互连通的培养室,周围设有储液池。Duo-MAPS可以装载多达200个iPSC衍生的胚状体(EBs),混合在胶原蛋白/琼脂糖水凝胶中。EBs被嵌入到培养区域的不同位置,同时暴露于两个正交形态发生素梯度(CHIR和SHH)下,这些梯度通过被动扩散形成。CHIR沿水平轴扩散,SHH沿垂直轴扩散,共同激活WNT和SHH信号通路。图1E和图1F展示了Duo-MAPS装置中转录因子的梯度表达。研究人员在装置中,使用标准的双SMAD抑制方案进行神经诱导的同时,暴露于CHIR(2 μM)和SHH(100 nM)的正交梯度下,持续5天。第9天,培养区域的水凝胶被切成10个不同位置的网格,代表CHIR/SHH暴露的不同梯度。许多已知在神经管特定区域中表达的转录因子在培养区域各位置表现出梯度表达,表明EBs沿梯度被指定到不同的脑区。

图1展示了Duo-MAPS装置的设计和实验方案。
2,类器官中细胞类型的多样性。在第64天时的单细胞RNA测序分析揭示了类器官中产生的细胞类型多样性。类器官细胞与胎儿人脑单细胞转录组进行比较,匹配了胎儿皮质、纹状体、丘脑、下丘脑、中脑、小脑和桥/后脑的转录特征。前脑谱系包括FOXG1+径向胶质细胞、中间祖细胞、皮质兴奋性神经元(NEUROD6+)以及GEs的抑制性神经元(DLX1/5+)。小脑谱系包括浦肯野细胞(PCP4/SKOR2/GAD1+)、抑制性小脑中间神经元(PAX2+)和颗粒神经元(RELN/PAX6+)。中脑谱系包括兴奋性神经元(TCF5L2/LHX9/SCL15A6+)、抑制性神经元(RELN/OTX2/TAL1/2+)、腹侧祖细胞(FOXA1/LMX1A+)和多巴胺能神经元(NR4A2/TH+)。

图2A、图2B和图2C展示了类器官中细胞类型的多样性。
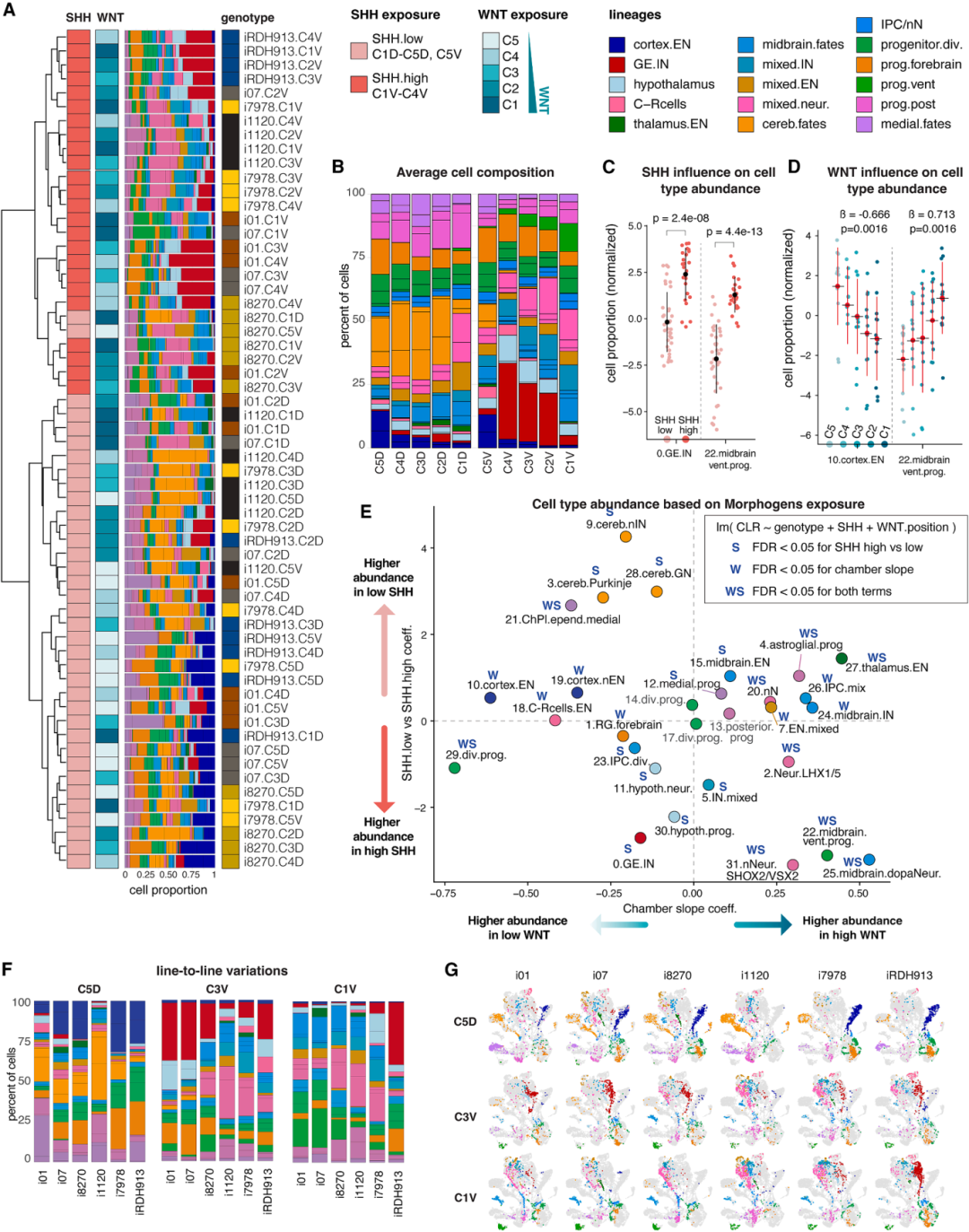
3,形态发生素梯度对细胞命运的影响。研究人员对第64天收集的60个scRNA-seq样本(10个位置 × 6个细胞系)进行了详细的细胞组成分析。大多数细胞类型由多个Duo-MAPS位置的类器官产生,SHHlow和SHHhigh位置之间的差异比WNT梯度间的差异更明显。通过线性模型评估了SHH(SHHhigh vs. SHHlow)和WNT梯度(C1到C5斜率)对类器官产生的细胞类型的特定影响。SHHhigh条件下产生更多GE和下丘脑命运,而SHHlow条件下产生更多小脑命运。暴露于较低水平WNT(WNTlow)的类器官产生更高比例的前脑径向胶质细胞、皮质兴奋性神经元和Cajal-Retzius细胞。

图3A、图3B和图3C展示了形态发生素梯度对细胞命运的影响。
4,细胞系间对形态发生素反应的差异。研究者通过分解基因表达程序,确定了20个空间模块(p1-p20),这些模块将在特定SHH和WNT激活水平下类似触发的基因分组。这些空间模块的表达水平可与同一类器官制备中第64天特定神经谱系的产生相关联。总体而言,在SHHlow暴露条件下,模块对WNT梯度的反应在线间变异性更高,反映了WNT反应比SHH反应在线间有更强的变异性。例如,i1120-01系对WNT梯度表现出超反应性,激活WNT的模块表达更高,而被WNT抑制的模块表达更低。

图4A、图4B和图4C展示了细胞系间对形态发生素反应的差异。
5,功能神经网络活动的分析。研究人员通过钙成像分析了区域特化类器官的功能神经网络活动。前背侧和前腹侧类器官(分别来自C5D和C4V位置)在5个月时表现出不同的自发神经元活动模式。C5D来源的皮质神经元比C4V来源的基底神经节神经元表现出更活跃的神经元(58% vs. 39.8%)和增加的同步活动。C4V来源的基底神经节类器官含有更高比例的抑制性GABAergic神经元,GAD1/2、GABAA转运体和甘氨酸受体亚基表达增加。使用药理学扰动测试了每种条件下GABAergic系统在神经元网络中的重要性,证明了在功能上与这些区域的体内对应物相一致。

图5A、图5B和图5C展示了功能神经网络活动的分析。
本研究开发的Duo-MAPS类器官模型通过同时施加WNT和SHH梯度,可在短时间内触发基因表达程序,决定类器官中多种脑区域的发育。该模型揭示了不同人类iPSC系对形态发生素梯度的反应存在显著个体间和线系间变异,这种变异在低浓度形态发生素条件下更为明显,可能影响区域边界的定义。Duo-MAPS能够产生包括前脑、中脑和后脑在内的广泛神经元谱系,并形成与脑区域一致的功能性神经网络。该模型为研究人脑区域特化的分子机制及神经发育障碍提供了有力工具,有助于理解神经精神疾病的区域特异性表现。
常见细胞污染类型如何辨别及预防解决方法:细胞培养中常见的生物污染类型有7种,分别是细菌污染,支原体污染,原虫污染,黑胶虫污染,真菌污染,病毒污染以及非细胞污染,真菌污染来源,一般是来自实验服,并且具有气候性,多雨······
细胞聚团的原因分析及如何避免:培养物中细胞可能聚集的一些原因包括:1.过度消化、2.环境压力、3.组织分解、4.过度生长、5.污染等;如何避免聚团细胞的生成;首先确认当前细胞生长密度及状态,80%左右的生长密度即可进行······
细胞有空泡原因分析及解决方法:出现细胞空泡情况有1.细胞老化2.培养液错误配制;3.细胞消化时操作不当;4.污染等等,如细胞老化,解决方法,原代细胞使用较低代次进行实验,传代细胞避免传代次数过高···
细胞半换液和全换液操作步骤:第一种方式:细胞全换液;如果是贴壁细胞,可以用全量换液法,直接吸去全部旧培养基,补充足量新鲜完全培养基;第二种方式:细胞半换液;"细胞半换液"又称"细胞半量换液",即弃掉一半旧的培养基,再······
细胞生长缓慢的可能原因有哪些:细胞培养外部因素包括细胞培养基的配方和质量问题,培养条件不理想,污染问题,细胞自身因素包含细胞的健康状态,细胞密度过高或过低,细胞老化现象,细胞特性,当细胞生长出现缓慢的问题时,我······
常用胰腺癌细胞株动物模型及胰腺癌细胞株有哪些:胰腺癌研究中常用的动物模型主要包括化学物质诱导胰腺癌动物模型,基因工程胰腺癌小鼠模型和胰腺癌移植模型,常用的胰腺细胞株MIA-PACA-2人胰腺癌细胞,Capan-2人胰腺癌细······
产品规格:1*10^6
¥3000
产品规格:1*10^6
¥3000
产品规格:1*10^6
¥3000
产品规格:1*10^6
¥3000