常见细胞污染类型如何辨别及预防解决方法
常见细胞污染类型如何辨别及预防解决方法:细胞培养中常见的生物污染类型有7种,分别是细菌污染,支原体污染,原虫污染,黑胶虫污染,真菌污染,病毒污染以及非细胞污染,真菌污染来源,一般是来自实验服,并且具有气候性,多雨······
发布时间:2025-10-04 09:12:18 细胞资源库平台 访问量:455
微塑料(MPs)作为一种广泛存在于海洋、陆地和大气中的环境污染物,其对生态平衡和人类健康的潜在威胁引发了科学界的广泛关注。已有研究发现,微塑料能够进入人体多个器官,包括肠道、肝脏、肺部、心脏和大脑等,并在高剂量暴露下引发氧化应激、铁死亡和炎症等不良反应,但这些剂量远高于人体实际暴露水平。而在低剂量、环境相关暴露下,微塑料的毒性效应尚不明确,仅有少数研究发现其可能扰乱性激素或诱导还原性应激,进而影响系统代谢。还原性应激是指细胞内还原性物质如NADH、NADPH和谷胱甘肽(GSH)过度累积,破坏细胞氧化还原平衡,扰乱碳水化合物和脂质代谢以及能量代谢,最终导致代谢紊乱并促进肝脏和心脏疾病的发生。
近日,发表在Environmental Research上题为Integrated transcriptomics and metabolomics to explore the varied hepatic toxicity induced by aged- and pristine-microplastics: in vivo and human-originated liver organoids-based in vitro study的研究旨在探究低剂量微塑料对肝脏毒性的影响,特别是其对线粒体功能和能量稳态的作用机制。
线粒体作为细胞能量代谢的核心,已被证实是微塑料诱导毒性的关键亚细胞靶点,但低剂量微塑料如何影响线粒体功能尚不清楚。此外,研究还关注了微塑料老化对其毒性的影响。老化过程会改变微塑料的物理化学性质,包括表面形态、功能基团组成、结晶度和疏水性等,这些变化可能影响其生物相互作用和毒理学结果。因此,本研究通过体外人类肝脏类器官模型和体内动物模型,对比分析了老化微塑料和原始微塑料对肝脏的毒性效应,以期为微塑料的健康风险评估提供更全面的科学依据。

1) 微塑料特性表征与体外研究模型。研究者制备了原始聚丙烯微塑料(PP)和经紫外线老化处理的聚丙烯微塑料(aPP),通过扫描电子显微镜(SEM)和傅里叶变换红外光谱(FTIR)进行表征。结果显示,微塑料颗粒尺寸分布在1-18μm之间,平均直径为7.60±3.84μm(PP)和6.91±3.56μm(aPP)。老化处理后的aPP表面粗糙度增加,羰基指数(CI)也从0.07增加到0.25,这种变化相当于环境中光老化和风化12-14个月的效果。研究所使用的浓度(75ng/mL)在人体内部暴露水平和环境相关水平范围内。

2) 转录组学分析揭示微塑料对肝脏类器官的影响。转录组学分析显示,aPP暴露导致肝脏类器官中265个差异表达基因(194个上调,71个下调),而PP仅引起3个差异表达基因。基因本体(GO)分析表明,这些差异表达基因主要富集于共翻译蛋白靶向膜、NADH脱氢酶(复合物I)和线粒体呼吸链装配等生物过程。KEGG通路富集分析揭示了差异表达基因与多种神经变性疾病、核糖体、剪接体、氧化磷酸化和硫中继系统等通路的关系。蛋白质-蛋白质相互作用(PPI)分析强调了五个分子(NDUFV2、NDUFA3、NDUFB7、NDUFS7和MT-ND6)在多个KEGG通路中的共享网络,这些分子都与NADH脱氢酶活性和线粒体电子传递链(ETC)相关。

3) 细胞能量代谢与线粒体功能评估。为验证转录组学结果,研究者进一步检测了aPP和PP暴露肝脏类器官中的线粒体膜电位、线粒体复合体活性和ATP含量。结果表明,aPP显著抑制了线粒体复合体I、II和IV的活性,降低了线粒体膜电位,并减少了ATP产生,而PP对这些参数的影响较小。通过免疫荧光染色观察到,aPP显著抑制了NDUFA4(线粒体复合体I的组分)的表达,同时上调了DUSP1(一种在代谢和氧化应激反应中调节MAPK信号通路的去磷酸化酶)的表达。这些发现表明,aPP通过扰乱电子传递链复合体的功能,特别是复合体I,导致线粒体功能障碍和能量代谢紊乱。

4) 代谢组学分析揭示微塑料对代谢物的影响。代谢组学分析显示,aPP暴露导致15个差异表达代谢物(9个上调,6个下调),而PP暴露仅导致6个差异表达代谢物。对aPP组的代谢物进行KEGG通路分析,发现它们显著富集于8个代谢通路,包括半胱氨酸和蛋氨酸代谢、乙醛酸和二羧酸代谢、甘氨酸、丝氨酸和苏氨酸代谢、甘油脂代谢以及中心碳代谢。值得注意的是,PP组的差异表达代谢物没有显著富集的通路。这表明低剂量aPP显著扰乱了肝脏类器官中涉及多种代谢通路的代谢物。

5) 转录组学和代谢组学整合分析。将aPP暴露肝脏类器官的差异表达基因和差异表达代谢物进行联合通路分析,发现6个共享通路,包括总体代谢通路、甘油脂代谢、氨基酸生物合成、中心碳代谢、甘氨酸、丝氨酸和苏氨酸代谢以及胰高血糖素信号通路。尽管共享通路中包含的转录本和代谢物数量有限,但ND6、NDUFS7和谷胱甘肽二硫化物(GSSG)在氨基酸生物合成通路中的存在突显了能量代谢与谷胱甘肽代谢之间的关联,而NDUFS7和D-2-磷酸甘油酸(一种ATP产生和AMPK依赖性能量补充的关键物质)则将能量代谢与甘氨酸相关代谢通路联系起来。

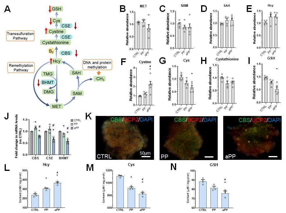
6) 体内和体外验证同型半胱氨酸代谢通路紊乱。基于上述分析,研究者发现胱硫醚β-合成酶(CBS)在aPP组中表达显著下降。CBS参与催化同型半胱氨酸(Hcy)和丝氨酸结合形成胱硫醚,而后者被胱硫醚γ-裂解酶(CSE)进一步代谢为半胱氨酸(Cys)和α-酮丁酸。研究者通过检测Hcy代谢通路中的关键代谢物和酶,在体外和体内验证了这一发现。结果显示,aPP暴露导致甲硫氨酸(MET)、S-腺苷甲硫氨酸(SAM)和胱硫醚水平下降,Cys和GSH显著减少,而S-腺苷同型半胱氨酸(SAH)、Hcy和胱氨酸水平升高。相比之下,PP对这些代谢物的影响较小。通过检测BHMT、CBS和CSE的mRNA水平,发现BHMT同时被PP和aPP抑制,而CBS和CSE仅被aPP显著抑制。此外,共染色观察显示aPP显著降低了CBS和UCP2(一种调节线粒体膜电位和ATP合成过程中质子流的蛋白)的水平。在PP和aPP暴露的肝脏类器官中,Hcy水平升高,Cys和GSH水平显著降低。

7) 在体内研究中,经口摄入PP和aPP 28天后,小鼠血清中天门冬氨酸转氨酶(AST)和Hcy水平明显升高,aPP组的水平普遍高于PP组。肝脏/体重指数显著增加,但H&E染色未观察到显著变化。肝脏中Cys含量降低,NADH脱氢酶相关基因和Hcy代谢酶的mRNA表达变化与体外研究结果一致。CBS蛋白水平在体内和体外均一致性降低。
本研究整合转录组学和代谢组学分析,揭示微塑料通过干扰线粒体电子传递链复合体功能,尤其是复合体I,引发氧化磷酸化和多种代谢通路紊乱的毒性机制。首次发现同型半胱氨酸(Hcy)代谢通路是微塑料在肝脏中的新靶点,暴露后Hcy及其代谢物胱硫醚、胱氨酸水平上升,抗氧化剂半胱氨酸(Cys)减少。老化微塑料(aPP)对相关酶的抑制作用强于原始微塑料(PP),表明其对Hcy代谢的再甲基化和反硫化途径干扰更显著。研究采用相当于人体内部暴露水平的低剂量,使结果更具现实意义,且外周血Hcy水平升高可能成为微塑料诱导多器官毒性的潜在生物标志物。未来研究需开展长期评估,监测微塑料低剂量暴露的累积效应,并筛选不同材料类型微塑料的毒性,为风险评估提供新方向。
常见细胞污染类型如何辨别及预防解决方法:细胞培养中常见的生物污染类型有7种,分别是细菌污染,支原体污染,原虫污染,黑胶虫污染,真菌污染,病毒污染以及非细胞污染,真菌污染来源,一般是来自实验服,并且具有气候性,多雨······
细胞聚团的原因分析及如何避免:培养物中细胞可能聚集的一些原因包括:1.过度消化、2.环境压力、3.组织分解、4.过度生长、5.污染等;如何避免聚团细胞的生成;首先确认当前细胞生长密度及状态,80%左右的生长密度即可进行······
细胞有空泡原因分析及解决方法:出现细胞空泡情况有1.细胞老化2.培养液错误配制;3.细胞消化时操作不当;4.污染等等,如细胞老化,解决方法,原代细胞使用较低代次进行实验,传代细胞避免传代次数过高···
细胞半换液和全换液操作步骤:第一种方式:细胞全换液;如果是贴壁细胞,可以用全量换液法,直接吸去全部旧培养基,补充足量新鲜完全培养基;第二种方式:细胞半换液;"细胞半换液"又称"细胞半量换液",即弃掉一半旧的培养基,再······
细胞生长缓慢的可能原因有哪些:细胞培养外部因素包括细胞培养基的配方和质量问题,培养条件不理想,污染问题,细胞自身因素包含细胞的健康状态,细胞密度过高或过低,细胞老化现象,细胞特性,当细胞生长出现缓慢的问题时,我······
常用胰腺癌细胞株动物模型及胰腺癌细胞株有哪些:胰腺癌研究中常用的动物模型主要包括化学物质诱导胰腺癌动物模型,基因工程胰腺癌小鼠模型和胰腺癌移植模型,常用的胰腺细胞株MIA-PACA-2人胰腺癌细胞,Capan-2人胰腺癌细······
产品规格:1*10^6
¥3000
产品规格:1*10^6
¥3000
产品规格:1*10^6
¥3000
产品规格:1*10^6
¥3000
上一篇:蜱传脑炎病毒现场快检!生物发光 + 冻干试剂,30 分钟出结果
下一篇:BRD4抑制剂有效治疗神经内分泌前列腺癌中的肿瘤谱系可塑性