常见细胞污染类型如何辨别及预防解决方法
常见细胞污染类型如何辨别及预防解决方法:细胞培养中常见的生物污染类型有7种,分别是细菌污染,支原体污染,原虫污染,黑胶虫污染,真菌污染,病毒污染以及非细胞污染,真菌污染来源,一般是来自实验服,并且具有气候性,多雨······
发布时间:2025-09-29 09:02:54 细胞资源库平台 访问量:347
胃是参与食物消化、激素分泌和防御食源性微生物病原体的重要器官。在胃腺体中,干细胞能够分化为多种胃上皮细胞类型,包括分泌黏液的细胞、分泌酸的壁细胞、分泌胃蛋白酶原的主细胞和肠内分泌细胞。胃上皮细胞的自我更新和分化对维持胃稳态至关重要,受上皮细胞和间质细胞间信号网络调控。Wnt信号通路维持胃祖细胞的干性和增殖能力,EGF配体促进表面黏液细胞分化,BMP4信号通路调控壁细胞的定位和分化,但信号通路如何控制胃上皮细胞分化的机制仍不清楚。
2025年5月16日,发表在Cell Regeneration上题为The critical role of BMP signaling in gastric epithelial cell differentiation revealed by organoids的研究通过结合单细胞RNA测序和信号通路操控,成功建立了类器官培养系统,实现了小鼠和人胃上皮细胞的有效分化。
研究发现BMP4信号通路刺激表面黏液细胞和壁细胞分化,且BMP4与EGF信号通路协同增强表面黏液细胞分化,而抑制TGF-β和BMP4信号通路则促进主细胞分化。此外,研究还揭示了Zbtb7b是调控表面黏液细胞分化的新因子,BMP4与Isoxazole 9小分子共同促进壁细胞和肠内分泌细胞分化,并发现了鼠和人胃上皮细胞分化在要求上的差异。

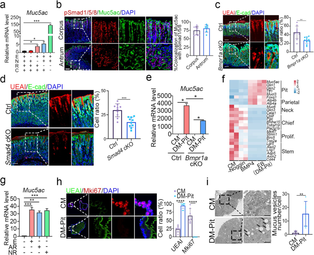
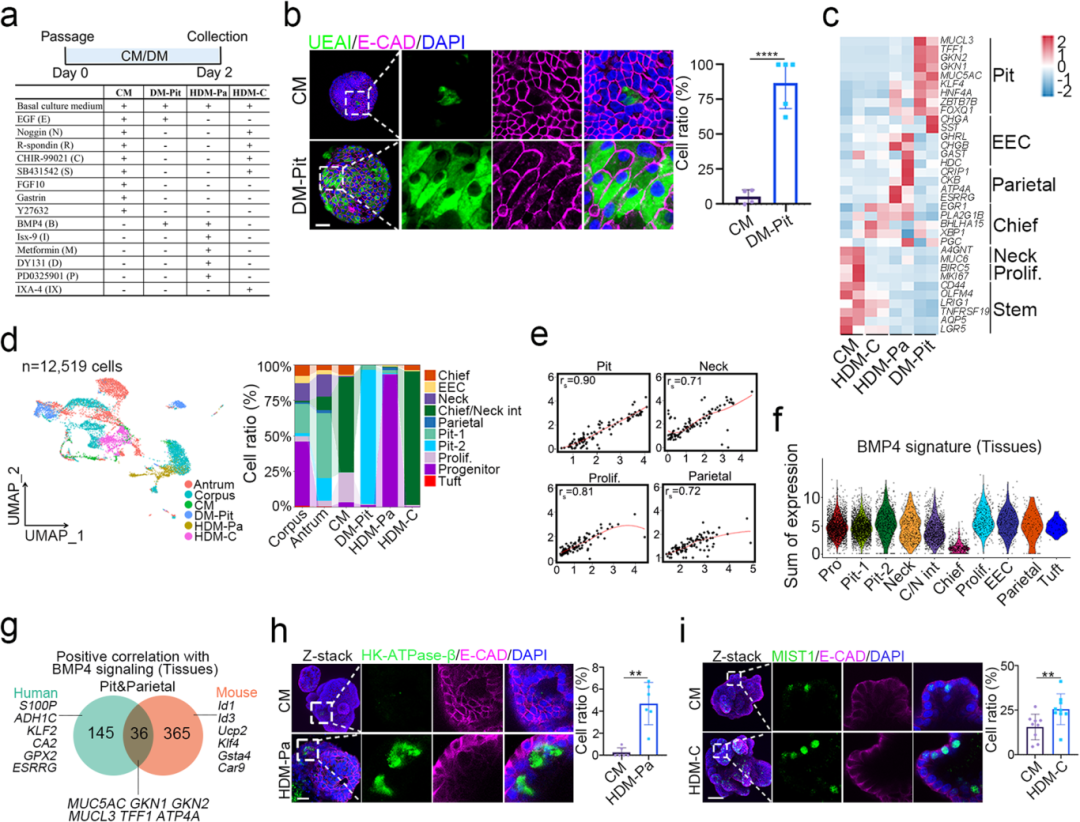
1,胃类器官的建立与细胞分化研究。研究者首先建立了小鼠胃类器官培养系统,在完全培养基(CM)中培养含有EGF、BMP抑制剂(Noggin)、R-spondin1、CHIR-99021、TGF-β抑制剂(SB431542)、胃泌素、FGF10和ROCK抑制剂(Y-27632)。在这一系统中,观察到颈部细胞(GSII+)和增殖细胞(Mki67+)富集,表面黏液细胞(UEAI+)和主细胞(Gif+)数量有限,而壁细胞(HK-ATPase-β+)则不存在。为了更好地了解胃上皮细胞组成,研究者对小鼠胃体部和胃窦部进行单细胞RNA测序,发现窦部富集表面黏液细胞,而体部则以主细胞和壁细胞为主。

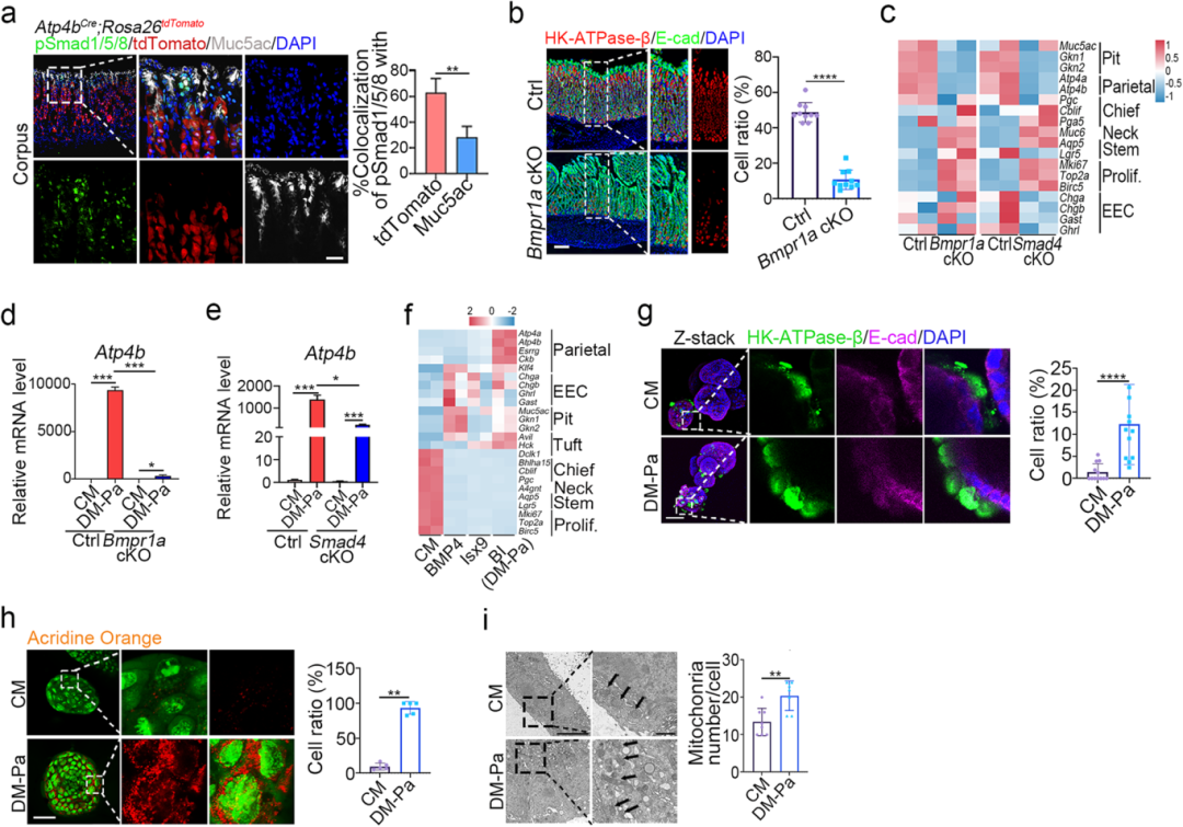
2,BMP4信号通路促进壁细胞和肠内分泌细胞分化。研究发现BMP4信号在壁细胞分化中起关键作用。使用Atp4bCre;Rosa26tdTomato小鼠模型,观察到pSmad1/5/8信号在tdTomato+壁细胞和Muc5ac+表面黏液细胞中存在。在Bmpr1a或Smad4条件性敲除(cKO)小鼠中,HK-ATPase-β标记的壁细胞显著减少。BMP4与异恶唑酮9(Isx-9)联合处理显著促进小鼠胃类器官中壁细胞分化,增加HK-ATPase-β+壁细胞数量,诱导酸化细胞囊泡和线粒体数量增加。此外,Isx-9还激活肠内分泌细胞标记物表达,扩增Chga+和Gast+肠内分泌细胞。这表明BMP4和Isx-9能增强小鼠胃类器官中壁细胞和肠内分泌细胞的分化。

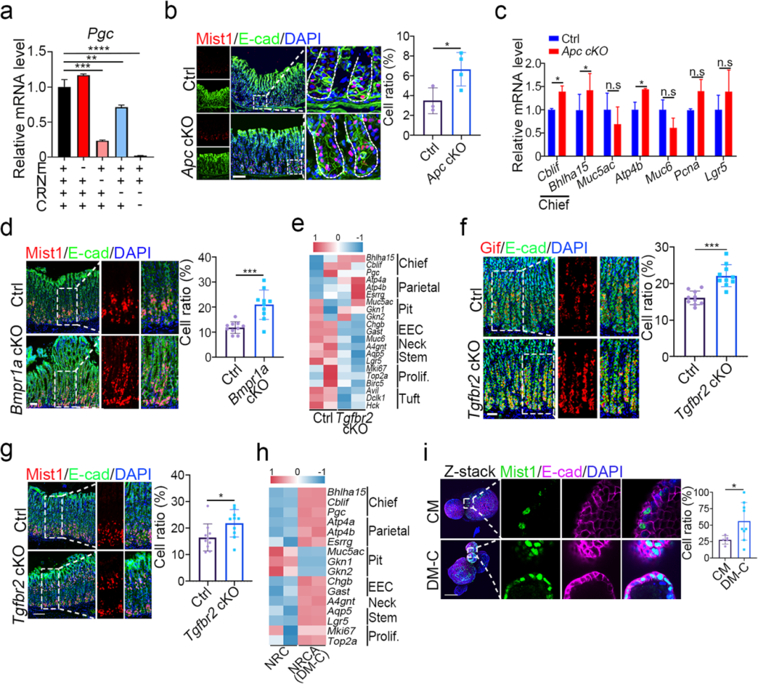
3,主细胞分化需要Wnt信号通路激活及TGF-β和BMP信号抑制。主细胞位于胃腺体底部,具有超过半年的更新周期,可作为胃上皮中的前体或储备干细胞。研究发现,主细胞的维持受Wnt信号通路调控,R-spondin1和Wnt3a在胃腺体底部区域富集。移除R-spondin1和CHIR-99021以及用IWP2抑制Wnt信号通路显著降低小鼠胃类器官中主细胞标记物Pgc的表达。一致地,Apc条件性敲除导致胃腺体底部Mist1+主细胞显著增加。此外,通过Bmpr1a或Smad4条件性敲除破坏BMP信号传导增加了Mist1+主细胞、GSII+颈部细胞和Mki67+增殖细胞。TGF-β信号通路阻断(Tgfbr2 cKO)也增加了主细胞标记物的表达。这些结果表明,主细胞分化需要激活Wnt信号通路并抑制TGF-β和BMP信号通路。

4,表面黏液细胞分化受BMP4和EGF信号增强。研究发现,BMP4和EGF信号通路对表面黏液细胞分化至关重要。BMP4信号通路在表面黏液细胞和壁细胞中高表达,这一点通过免疫染色证实pSmad1/5/8与小鼠胃腺体上部的Muc5ac共定位。在Bmpr1a或Smad4条件性敲除小鼠中,表面黏液细胞标记物Muc5ac、Gkn1和Gkn2表达降低,UEAI标记的表面黏液细胞显著减少。BMP4显著增加小鼠胃类器官中表面黏液细胞标记物的表达,EGF增强了BMP4对表面黏液细胞分化的作用。在表面黏液细胞分化培养基(DM-Pit)中培养的类器官中,UEAI+表面黏液细胞比例显著增加(约90%),同时降低了其他细胞谱系标记物的表达。这些数据表明,EGF和BMP4信号通路的同时激活对功能性表面黏液细胞的分化至关重要。

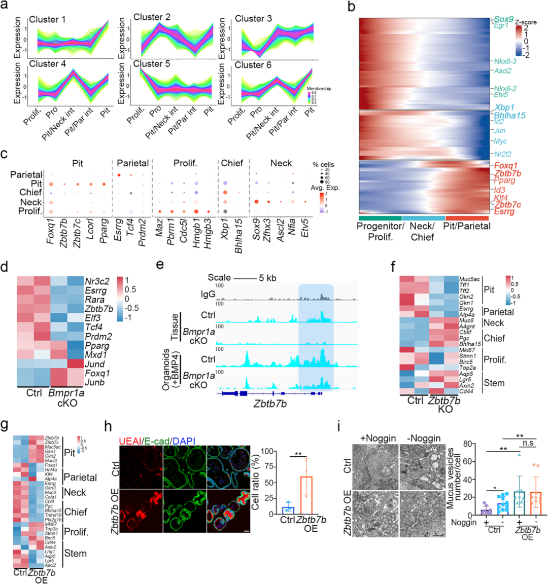
5,Zbtb7b是表面黏液细胞分化的关键调控因子。通过单细胞RNA测序和功能验证实验,研究者确定了锌指转录因子Zbtb7b作为BMP信号通路靶基因,在表面黏液细胞分化中起关键作用。在Bmpr1a条件性敲除小鼠胃中,Zbtb7b表达降低,BMP诱导的Zbtb7b表达在Bmpr1a敲除胃类器官中受到抑制。在胃类器官中敲除Zbtb7b显著降低了表面黏液细胞标记物Muc5ac和Gkn1的表达,同时增加了颈部细胞标记物Muc6和干细胞标记物Aqp5和Lgr5的表达。相反,在胃类器官中过表达Zbtb7b增加了Muc5ac和Gkn1的表达以及UEAI+或Muc5ac+表面黏液细胞的数量。这些数据表明,锌指转录因子Zbtb7b介导BMP信号通路诱导表面黏液细胞分化。

6,人源胃上皮细胞分化研究揭示物种差异。研究还探索了人源胃上皮细胞的分化机制,发现BMP4和EGF信号通路在人源和小鼠胃上皮细胞分化中既有保守也有差异的方面。两个物种的胃上皮细胞都在表面黏液细胞和壁细胞中富集BMP信号通路基因表达,但两个物种共享的BMP靶基因较少。在共享的36个基因中,表面黏液细胞标记物如MUC5AC、GKN1、GKN2和TFF1显著富集,反映两个物种表面黏液细胞分化的相似性。此外,在人源胃类器官中,壁细胞和主细胞的分化需要更多信号通路的参与。雌激素相关受体伽马(ESRRG)激活、EGF信号抑制以及Isx-9、二甲双胍、DY131和PD0325901的联合处理可促进人源壁细胞分化,而在人源主细胞分化中,XBP1激动剂IXA4的添加显著上调了MIST1表达。这些发现表明,人源壁细胞和主细胞分化需要更复杂的调控网络。
本研究发现BMP、EGF、Wnt和TGF-β信号通路在胃上皮细胞谱系特化中起关键作用。激活BMP和EGF信号通路,同时抑制Wnt信号通路可促进表面黏液细胞分化,Zbtb7b作为新发现的调控因子,通过介导BMP信号通路控制该过程。BMP信号通路激活并结合小分子Isx-9可促进祖细胞向壁细胞和肠内分泌细胞分化。而抑制BMP和TGF-β信号通路,同时激活Wnt信号通路则促进主细胞分化。研究建立了类器官培养系统,实现了各种胃上皮细胞类型的有效分化,揭示了人源和小鼠之间的相似性和差异性,为胃类器官的研究和潜在临床应用奠定了基础。
常见细胞污染类型如何辨别及预防解决方法:细胞培养中常见的生物污染类型有7种,分别是细菌污染,支原体污染,原虫污染,黑胶虫污染,真菌污染,病毒污染以及非细胞污染,真菌污染来源,一般是来自实验服,并且具有气候性,多雨······
细胞聚团的原因分析及如何避免:培养物中细胞可能聚集的一些原因包括:1.过度消化、2.环境压力、3.组织分解、4.过度生长、5.污染等;如何避免聚团细胞的生成;首先确认当前细胞生长密度及状态,80%左右的生长密度即可进行······
细胞有空泡原因分析及解决方法:出现细胞空泡情况有1.细胞老化2.培养液错误配制;3.细胞消化时操作不当;4.污染等等,如细胞老化,解决方法,原代细胞使用较低代次进行实验,传代细胞避免传代次数过高···
细胞半换液和全换液操作步骤:第一种方式:细胞全换液;如果是贴壁细胞,可以用全量换液法,直接吸去全部旧培养基,补充足量新鲜完全培养基;第二种方式:细胞半换液;"细胞半换液"又称"细胞半量换液",即弃掉一半旧的培养基,再······
细胞生长缓慢的可能原因有哪些:细胞培养外部因素包括细胞培养基的配方和质量问题,培养条件不理想,污染问题,细胞自身因素包含细胞的健康状态,细胞密度过高或过低,细胞老化现象,细胞特性,当细胞生长出现缓慢的问题时,我······
常用胰腺癌细胞株动物模型及胰腺癌细胞株有哪些:胰腺癌研究中常用的动物模型主要包括化学物质诱导胰腺癌动物模型,基因工程胰腺癌小鼠模型和胰腺癌移植模型,常用的胰腺细胞株MIA-PACA-2人胰腺癌细胞,Capan-2人胰腺癌细······
产品规格:1*10^6
¥3000
产品规格:1*10^6
¥3000
产品规格:1*10^6
¥3000
产品规格:1*10^6
¥3000
上一篇:UBASH3B介导的MRPL12 Y60去磷酸化可抑制肺腺癌发展