常见细胞污染类型如何辨别及预防解决方法
常见细胞污染类型如何辨别及预防解决方法:细胞培养中常见的生物污染类型有7种,分别是细菌污染,支原体污染,原虫污染,黑胶虫污染,真菌污染,病毒污染以及非细胞污染,真菌污染来源,一般是来自实验服,并且具有气候性,多雨······
发布时间:2025-09-27 17:20:25 细胞资源库平台 访问量:254
代谢重编程是肿瘤发生和发展过程中的关键特征,在肺腺癌(LUAD)的病理生理过程中发挥着重要作用。然而,LUAD中代谢重编程的精确机制和潜在靶点仍不明确。线粒体核糖体蛋白MRPL12作为一种新发现的线粒体转录调节基因,对线粒体代谢具有关键影响。尽管如此,MRPL12在癌症中的转录活性作用和调节机制仍未被充分探索。
近年来,线粒体代谢失调,特别是氧化磷酸化(OXPHOS)的异常,在LUAD肿瘤发生中受到越来越多的关注。研究表明LUAD细胞表现出显著升高的OXPHOS特征,提示其可能依赖OXPHOS来满足能量需求。RNA测序和蛋白质组分析也显示LUAD组织中OXPHOS显著上调。关键的是,OXPHOS已被确立为癌症治疗的可行靶点。然而,LUAD中线粒体OXPHOS的具体调节机制仍不完全清楚,潜在的干预靶点也不明确。
翻译后修饰(PTM)在调节癌蛋白的生理功能方面发挥着关键作用,这些修饰通过改变蛋白质活性、稳定性和相互作用,已被证实参与各种癌症的肿瘤发生过程。值得注意的是,靶向调节PTMs在各种肿瘤干预中具有重要的临床意义。例如,靶向特定蛋白磷酸化的小分子抑制剂可以选择性地调节其生理功能,从而阻碍肿瘤生长或诱导癌细胞凋亡。
近期,山东第一医科大学附属山东省立医院刘毅等在Journal of Experimental & Clinical Cancer Research期刊上发表了题为UBASH3B‑mediated MRPL12 Y60 dephosphorylation inhibits LUAD development by driving mitochondrial metabolism reprogramming的研究论文,研究揭示了线粒体转录调节因子MRPL12在驱动LUAD肿瘤发生中的重要作用机制,强调了线粒体OXPHOS在LUAD代谢中的独特地位。与传统的Warburg效应不同,本研究突出了增强的线粒体OXPHOS是LUAD代谢的显著特征,干扰MRPL12 Y60磷酸化以破坏线粒体代谢可作为LUAD的有前景的干预策略。
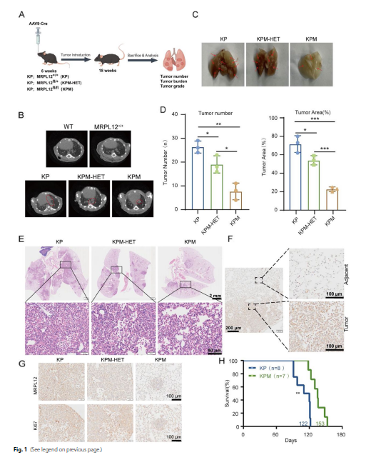
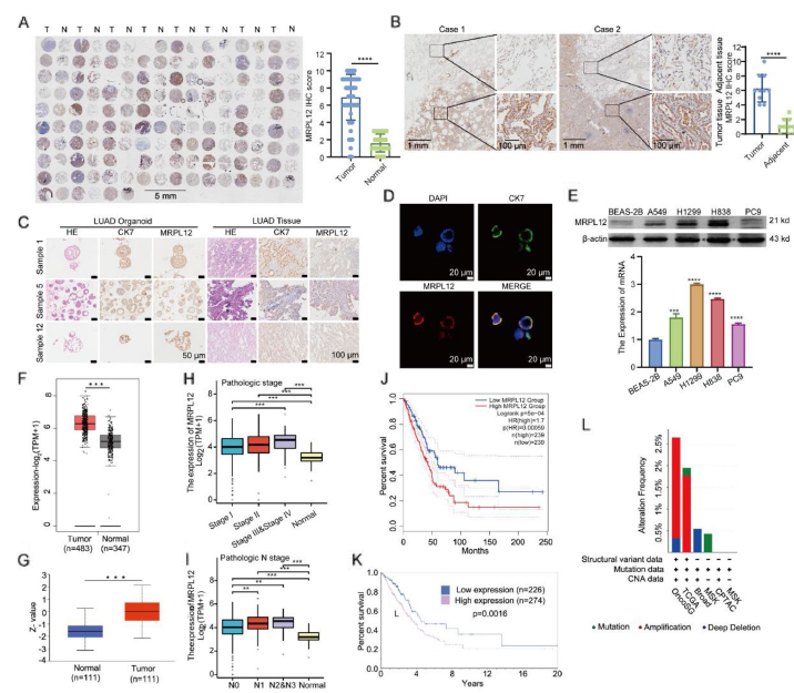
1,MRPL12在LUAD中高表达并与不良预后相关。通过构建Tp53f/f;KrasG12D;MRPL12f/f(KPM)小鼠模型,研究发现MRPL12缺失显著抑制了Tp53-/-;KrasG12D小鼠肺部肿瘤的发展并延长了生存期。组织芯片分析显示MRPL12在LUAD组织中的表达显著高于正常肺组织,临床LUAD组织也表现出比癌旁组织更高的MRPL12表达。通过构建人源LUAD患者来源类器官(PDO),证实了MRPL12的高表达,并通过HE染色和CK7免疫染色验证。TCGA数据库分析表明,LUAD组织中MRPL12的mRNA和蛋白水平均升高,高MRPL12表达与晚期病理分期(III和IV期)以及更高的T、M、N分期显著相关,并与患者不良预后密切相关。

图1 实验示意图
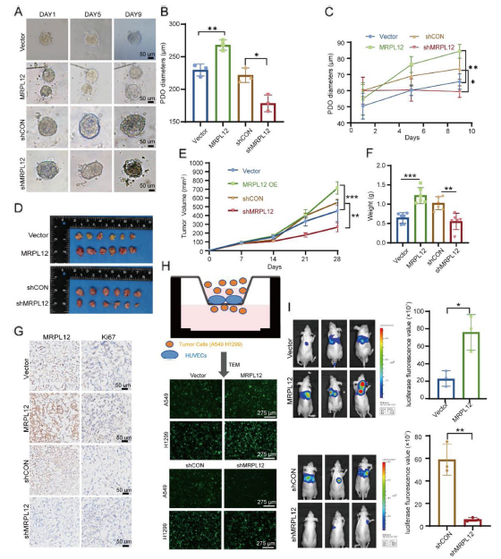
2,MRPL12促进LUAD肿瘤发生的体内外功能验证。通过构建稳定的MRPL12过表达和敲低细胞系,发现MRPL12敲低显著抑制了A549和H1299细胞的非贴壁依赖性和贴壁依赖性增殖,而MRPL12过表达则增强了LUAD细胞增殖。使用CRISPR/Cas9技术敲除MRPL12显著抑制了LUAD细胞增殖,重新过表达MRPL12恢复了增殖表型。在PDO模型中,MRPL12敲低限制了PDO生长,而过表达促进了类器官形成。异种移植实验显示,MRPL12敲低导致肿瘤生长显著减少,肿瘤体积和重量均明显降低,Ki67表达也显著减少。Transwell迁移和侵袭实验表明,MRPL12敲低显著抑制了细胞迁移和侵袭能力,而过表达则促进了这些过程。
3,MRPL12通过促进线粒体氧化磷酸化调节肿瘤发生。研究发现MRPL12过表达或敲低导致A549和H1299细胞中mtDNA拷贝数增加或减少。在PDO中,MRPL12影响线粒体编码的氧化呼吸链复合物相关基因(如ND1、CYTB和MTCO2)的表达水平。异种移植组织和KrasG12D小鼠模型中也观察到MRPL12敲低或过表达后MTCO2和ND1表达的相应变化。功能评估使用Seahorse XFe96细胞外通量分析仪显示,MRPL12过表达显著增强了备用呼吸能力、基础和最大呼吸能力以及与ATP合成偶联的OCR,而MRPL12敲低产生相反效果。结构照明超分辨率显微镜(SIM)和电子显微镜观察显示,MRPL12敲低诱导线粒体结构损伤,包括肿胀、排列不规则、嵴结构不清晰以及体积和丰度减少。重要的是,当暴露于线粒体有氧呼吸抑制剂时,MRPL12过表达在LUAD细胞中诱导的增殖、迁移和侵袭效应被有效抑制。

图 2 在 Tp53−/−;KrasG12D/+ 小鼠中,MRPL12 的肺特异性敲除可抑制肺肿瘤发生
4,UBASH3B与MRPL12相互作用并调节其磷酸化。通过免疫共沉淀和质谱分析,鉴定出UBASH3B作为MRPL12的特异性结合蛋白。分子对接分析显示MRPL12和UBASH3B基于其兼容的蛋白质空间结构可以形成稳定的复合物。IP实验证实了这种相互作用,免疫荧光染色显示了MRPL12和UBASH3B的共定位。邻近连接实验(PLA)进一步证实了MRPL12和UBASH3B之间的相互作用。通过Co-IP实验确定MRPL12的45-90氨基酸片段与UBASH3B相互作用,而UBASH3B的SH3结构域是与MRPL12结合的关键区域。研究发现UBASH3B作为酪氨酸磷酸酶,可以调节MRPL12的磷酸化水平,过表达或敲低UBASH3B会使磷酸化MRPL12水平降低或升高。通过生物信息学分析鉴定出MRPL12的两个酪氨酸磷酸化位点Y60和Y152,突变实验证实Y60是MRPL12的主要酪氨酸磷酸化位点。
5,MRPL12 Y60去磷酸化通过影响与POLRMT结合调节线粒体功能。MRPL12 Y60A突变体(模拟Y60去磷酸化)未能诱导线粒体编码基因(如CYTB、MTCO2和ND1)的表达,也无法上调mtDNA拷贝数。Seahorse分析显示,MRPL12过表达显著增加了基础氧消耗率(OCR)、ATP偶联OCR、最大呼吸和备用呼吸能力,而MRPL12 Y60A突变体缺乏增强线粒体OXPHOS的能力。电子显微镜观察显示,敲除MRPL12导致线粒体肿胀、线粒体嵴减少和结构紊乱,MRPL12野生型过表达部分恢复了线粒体形态,但MRPL12 Y60A过表达并未显著改善线粒体结构和形态。Co-IP实验表明,MRPL12 Y60A突变体减弱了内源性MRPL12与POLRMT之间的相互作用,而UBASH3B过表达也削弱了MRPL12与POLRMT的结合。功能实验证实,MRPL12野生型过表达增强了细胞增殖、迁移、侵袭和跨内皮细胞迁移能力,而MRPL12 Y60A突变体过表达失去了促进LUAD细胞恶性表型的能力。

图 3 MRPL12 在肺腺癌类器官、组织和细胞中过表达,且与不良生存相关
6,MRPL12 Y60磷酸化在体内模型和临床样本中的验证。异种移植实验显示,MRPL12野生型过表达组的肿瘤大小和重量显著大于对照组,而MRPL12 Y60A过表达组与对照组相比没有显著变化。IHC结果表明,MRPL12野生型过表达上调了MTCO2、ND1和Ki67的表达,而MRPL12 Y60A突变体过表达对这些基因表达无显著影响。MRPL12野生型过表达显著促进了A549细胞的肺转移,而MRPL12 Y60A突变体过表达未显著增强肺转移能力。在PDO模型中验证显示,MRPL12 Y60A突变体失去了促进PDO形成的能力,也未能显著增加MTCO2、ND1和CYTB的表达。开发的MRPL12 Y60磷酸化特异性抗体显示,LUAD肿瘤组织中MRPL12 Y60磷酸化水平高于邻近组织。

图 4 MRPL12 促进肺腺癌肿瘤发生
该研究确立了MRPL12作为LUAD中的新型致癌基因,通过协调线粒体代谢重编程向氧化磷酸化方向发展来促进LUAD病理发生。研究发现了MRPL12的关键磷酸化修饰位点Y60,并阐明了其在调节MRPL12致癌功能中的特异性作用,为开发LUAD特异性靶向药物和临床干预提供了重要见解。研究发现的UBASH3B-MRPL12-POLRMT调节轴为理解线粒体生物合成调节提供了新的分子机制,MRPL12 Y60磷酸化作为关键修饰影响MRPL12的生物学功能和LUAD发展,有望成为疾病的治疗靶点。这些发现为设计靶向MRPL12 Y60位点的小分子化合物抑制MRPL12磷酸化提供了理论基础,代表了LUAD潜在的干预策略。
常见细胞污染类型如何辨别及预防解决方法:细胞培养中常见的生物污染类型有7种,分别是细菌污染,支原体污染,原虫污染,黑胶虫污染,真菌污染,病毒污染以及非细胞污染,真菌污染来源,一般是来自实验服,并且具有气候性,多雨······
细胞聚团的原因分析及如何避免:培养物中细胞可能聚集的一些原因包括:1.过度消化、2.环境压力、3.组织分解、4.过度生长、5.污染等;如何避免聚团细胞的生成;首先确认当前细胞生长密度及状态,80%左右的生长密度即可进行······
细胞有空泡原因分析及解决方法:出现细胞空泡情况有1.细胞老化2.培养液错误配制;3.细胞消化时操作不当;4.污染等等,如细胞老化,解决方法,原代细胞使用较低代次进行实验,传代细胞避免传代次数过高···
细胞半换液和全换液操作步骤:第一种方式:细胞全换液;如果是贴壁细胞,可以用全量换液法,直接吸去全部旧培养基,补充足量新鲜完全培养基;第二种方式:细胞半换液;"细胞半换液"又称"细胞半量换液",即弃掉一半旧的培养基,再······
细胞生长缓慢的可能原因有哪些:细胞培养外部因素包括细胞培养基的配方和质量问题,培养条件不理想,污染问题,细胞自身因素包含细胞的健康状态,细胞密度过高或过低,细胞老化现象,细胞特性,当细胞生长出现缓慢的问题时,我······
常用胰腺癌细胞株动物模型及胰腺癌细胞株有哪些:胰腺癌研究中常用的动物模型主要包括化学物质诱导胰腺癌动物模型,基因工程胰腺癌小鼠模型和胰腺癌移植模型,常用的胰腺细胞株MIA-PACA-2人胰腺癌细胞,Capan-2人胰腺癌细······
产品规格:1*10^6
¥3000
产品规格:1*10^6
¥3000
产品规格:1*10^6
¥3000
产品规格:1*10^6
¥3000
上一篇:机器学习引导的中国大蝾螈皮肤抗光老化肽:高效制备和机制研究