常见细胞污染类型如何辨别及预防解决方法
常见细胞污染类型如何辨别及预防解决方法:细胞培养中常见的生物污染类型有7种,分别是细菌污染,支原体污染,原虫污染,黑胶虫污染,真菌污染,病毒污染以及非细胞污染,真菌污染来源,一般是来自实验服,并且具有气候性,多雨······
发布时间:2025-09-26 17:13:14 细胞资源库平台 访问量:287
乳腺癌是女性发病率最高的恶性肿瘤,也是全球癌症相关死亡的第二大原因。据报告显示,2022年乳腺癌新发病例估计为287,850例(占31%),其死亡病例占乳腺癌新发病例的15%。三阴性乳腺癌(Triple-negative breast cancer, TNBC)在所有乳腺癌亚型中预后最差,总生存率最低,因此进一步阐明与TNBC进展相关的潜在分子机制具有重要意义。
去泛素化被认为在维持细胞稳态和正常功能方面发挥关键作用。去泛素化酶26S蛋白酶体非ATP酶调节亚基14(PSMD14),也称为RPN11和POH1,是19S蛋白酶体亚基的重要组成部分。通过调节蛋白质去泛素化和稳定化,PSMD14参与多种生物过程,包括分化、细胞活力、多能性、自噬、DNA断裂反应和肿瘤进展。最近的研究表明,PSMD14在多种人类癌症中过表达,如肝细胞癌、多发性骨髓瘤、食管鳞状细胞癌和乳腺癌,与患者不良临床预后相关。N6甲基腺苷(m6A)是真核RNA的常见修饰,涉及mRNA转录、加工、翻译和降解;细胞发育和分化;以及肿瘤进展。HNRNPC作为m6A修饰的"阅读器",调节RNA剪接序列的非特异性RNA输出、RNA表达和RNA稳定性,在包括乳腺癌在内的多种癌症中发挥重要作用。此外,脂肪酸去饱和酶-1(FADS1)作为多不饱和脂肪酸代谢中的关键限速酶,将二高-γ-亚麻酸转化为花生四烯酸,在介导铁死亡中发挥重要作用。
近期,华中科技大学同济医学院附属协和医院刘春萍、李磊等在Science Advances期刊上发表了题为Targeting PSMD14 combined with arachidonic acid induces synthetic lethality via FADS1 m6A modification in triple-negative breast cancer的研究论文,该研究揭示了PSMD14在TNBC中的促癌机制,发现其通过去泛素化SF3B4蛋白,促进HNRNPC/SF3B4复合物介导的m6A修饰依赖性选择性剪接调节,上调FADS1表达并激活Akt/mTOR信号通路。这一发现不仅为理解TNBC的分子发病机制提供了新视角,也为TNBC患者提供了潜在的生物标志物和治疗靶点。
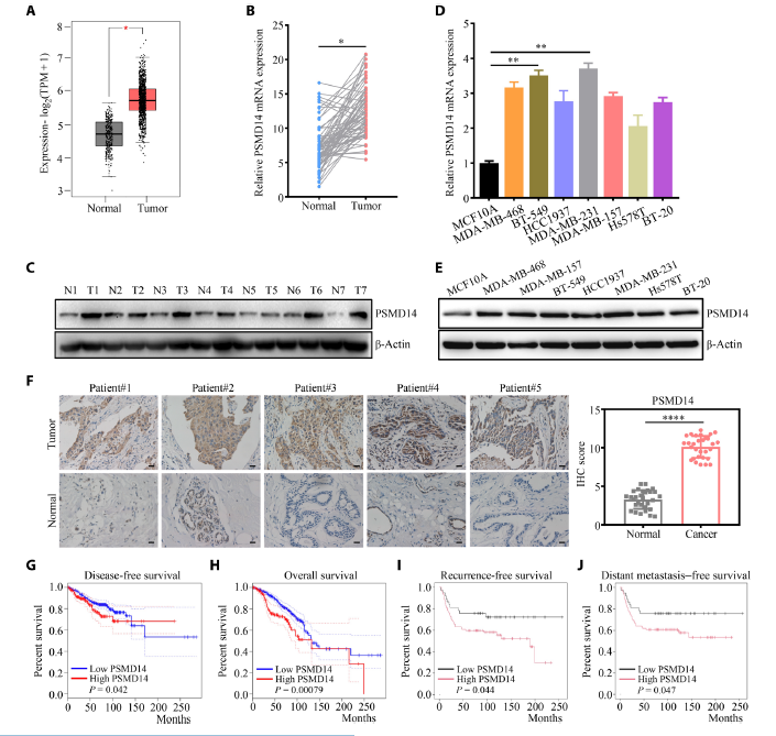
1,PSMD14在TNBC中高表达并与不良预后相关:通过GEPIA数据库分析TCGA乳腺癌队列的高通量RNA测序数据,发现PSMD14在乳腺癌样本中的表达水平显著高于非恶性样本。通过RT-qPCR和Western blot分析65对TNBC组织及其配对的邻近正常乳腺组织,验证了PSMD14 mRNA和蛋白表达水平在TNBC组织中显著升高。免疫组织化学检测28对TNBC组织标本显示,TNBC组中PSMD14的平均表达水平显著高于配对的邻近正常乳腺组织。生存分析表明,PSMD14 mRNA高表达的乳腺癌患者比低表达患者具有更差的无病生存期和总生存期。临床病理特征分析显示,PSMD14高表达与TNM分期、淋巴结转移、分化程度和Ki-67表达呈正相关。

图 1 PSMD14 在三阴性乳腺癌(TNBC)中呈上调表达,且与不良预后相关
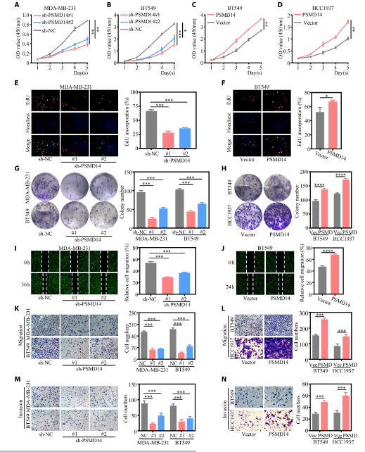
2,PSMD14促进TNBC细胞的增殖、迁移和侵袭:功能获得和缺失实验表明,沉默PSMD14显著抑制TNBC细胞在体外和体内的增殖、侵袭和转移能力。CCK-8、EdU和集落形成实验结果显示,PSMD14敲除显著抑制MDA-MB-231和BT-549细胞的增殖和集落形成能力。伤口愈合和Transwell实验表明,PSMD14缺失表现出较弱的迁移和侵袭潜力。相反,过表达PSMD14的BT-549和HCC1937细胞显示出相反的结果,增强了细胞的增殖、迁移和侵袭能力。这些结果证实了PSMD14在TNBC恶性进展中的促癌作用。
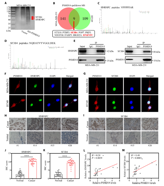
3,PSMD14通过降低SF3B4泛素化维持其蛋白稳定性:通过免疫共沉淀和质谱分析,鉴定出HNRNPC和SF3B4作为PSMD14的相互作用蛋白。免疫荧光原位杂交分析证实了内源性PSMD14、HNRNPC和SF3B4在细胞核中的共定位。Co-IP实验表明PSMD14显著降低了SF3B4的泛素化,而PSMD14下调后SF3B4泛素化增加。通过构建PSMD14催化失活突变体(H113Q和C120S),证明PSMD14的去泛素化酶活性对SF3B4蛋白稳定性是必需的。进一步研究发现,PSMD14特异性去除SF3B4蛋白上的K63连接的多聚泛素链,从而调节SF3B4寡聚体的形式以调节SF3B4蛋白的稳定性。

图 2 体外实验显示,PSMD14 可抑制三阴性乳腺癌(TNBC)细胞的增殖、迁移和侵袭
4,PSMD14介导的FADS1异常RNA剪接通过m6A修饰途径实现:RNA测序分析显示,PSMD14敲除后有222个基因显著上调,988个基因下调。通过rMATS软件进行差异选择性剪接事件分析,发现PSMD14敲除影响多种选择性剪接事件。结合选择性剪接差异基因、HNRNPC通过m6A修饰调控的下调基因和sh-PSMD14下调基因的韦恩图分析,鉴定出FADS1作为关键候选基因。RT-qPCR和Western blot分析证实PSMD14缺失显著降低了TNBC细胞中FADS1的水平。rMATS软件分析表明,PSMD14缺失降低了FADS1 mRNA第10外显子的包含率。RIP实验验证了SF3B4与FADS1 mRNA的相互作用。MeRIP-qPCR显示PSMD14缺失显著降低了FADS1第10外显子mRNA中m6A的表达。RNA下拉实验证明HNRNPC和SF3B4都能与m6A甲基化的FADS1 mRNA结合。

图 3 PSMD14 与 HNRNPC 和 SF3B4 蛋白结合
5,PSMD14敲除降低铁死亡敏感性并与花生四烯酸补充产生合成致死性:LC-MS分析显示,与对照组相比,sh-PSMD14组中花生四烯酸含量降低。PSMD14敲除显著降低了花生四烯酸和肾上腺酸的相对强度,这些化合物的合成由FADS1决定。通过RSL3处理分析细胞活力,发现sh-PSMD14显著降低了MDA-MB-231和BT-549细胞对RSL3的敏感性。C11 BODIPY 581/591染色测量脂质过氧化水平显示,与对照组相比,PSMD14缺失通过抑制脂质过氧化对RSL3诱导的铁死亡具有高抗性。重要的是,外源性花生四烯酸补充联合PSMD14敲除显著促进了对RSL3的敏感性,增强了RSL3在TNBC中诱导的细胞毒性,并恢复了PSMD14缺失引起的RSL3诱导的脂质过氧化和ROS积累减少。
6,体内验证PSMD14的促瘤作用及合成致死效应:在BALB/c裸鼠皮下异种移植瘤模型中,PSMD14过表达显著增加了肿瘤生长和重量,但MK-2206处理显著减少。免疫组化分析显示,PSMD14过表达增加了异种移植瘤中FADS1、Ki-67、SF3B4、p-Akt和p-mTOR的富集。在PDX和PDO模型中,OPA(PSMD14小分子抑制剂)联合外源性花生四烯酸补充显著抑制肿瘤生长,产生协同效应。组合治疗组表现出最低水平的Ki-67、p-Akt和p-mTOR。这些结果表明,外源性花生四烯酸和RSL3补充时,细胞模型中的铁死亡与预期一致。

图 4 PSMD14 通过减少 SF3B4 蛋白的泛素化来维持其稳定性
该研究揭示了一种新的合成致死治疗策略。当PSMD14被抑制时,细胞对铁死亡的敏感性降低,但外源性花生四烯酸补充可以逆转这种抗性,诱导合成致死效应。这一发现在TNBC患者来源的异种移植瘤(PDX)和类器官(PDO)模型中得到了验证,表明该策略具有临床转化价值。此外,研究还揭示了m6A RNA修饰在癌症进展中的重要作用,特别是其在选择性剪接调节中的机制。这为基于RNA修饰的癌症治疗提供了新的理论基础。对于临床实践而言,PSMD14高表达的TNBC患者可能从铁死亡治疗联合PSMD14抑制剂治疗中获益,为精准医学提供了新的策略。
常见细胞污染类型如何辨别及预防解决方法:细胞培养中常见的生物污染类型有7种,分别是细菌污染,支原体污染,原虫污染,黑胶虫污染,真菌污染,病毒污染以及非细胞污染,真菌污染来源,一般是来自实验服,并且具有气候性,多雨······
细胞聚团的原因分析及如何避免:培养物中细胞可能聚集的一些原因包括:1.过度消化、2.环境压力、3.组织分解、4.过度生长、5.污染等;如何避免聚团细胞的生成;首先确认当前细胞生长密度及状态,80%左右的生长密度即可进行······
细胞有空泡原因分析及解决方法:出现细胞空泡情况有1.细胞老化2.培养液错误配制;3.细胞消化时操作不当;4.污染等等,如细胞老化,解决方法,原代细胞使用较低代次进行实验,传代细胞避免传代次数过高···
细胞半换液和全换液操作步骤:第一种方式:细胞全换液;如果是贴壁细胞,可以用全量换液法,直接吸去全部旧培养基,补充足量新鲜完全培养基;第二种方式:细胞半换液;"细胞半换液"又称"细胞半量换液",即弃掉一半旧的培养基,再······
细胞生长缓慢的可能原因有哪些:细胞培养外部因素包括细胞培养基的配方和质量问题,培养条件不理想,污染问题,细胞自身因素包含细胞的健康状态,细胞密度过高或过低,细胞老化现象,细胞特性,当细胞生长出现缓慢的问题时,我······
常用胰腺癌细胞株动物模型及胰腺癌细胞株有哪些:胰腺癌研究中常用的动物模型主要包括化学物质诱导胰腺癌动物模型,基因工程胰腺癌小鼠模型和胰腺癌移植模型,常用的胰腺细胞株MIA-PACA-2人胰腺癌细胞,Capan-2人胰腺癌细······
产品规格:1*10^6
¥3000
产品规格:1*10^6
¥3000
产品规格:1*10^6
¥3000
产品规格:1*10^6
¥3000
上一篇:吸烟致牙周炎新机制!内皮 - 巨噬细胞互作是关键,靶向 CXCL12 有望缓解病变
下一篇:THP-G1b 细胞系:精准预测皮肤致敏物质的新工具