常见细胞污染类型如何辨别及预防解决方法
常见细胞污染类型如何辨别及预防解决方法:细胞培养中常见的生物污染类型有7种,分别是细菌污染,支原体污染,原虫污染,黑胶虫污染,真菌污染,病毒污染以及非细胞污染,真菌污染来源,一般是来自实验服,并且具有气候性,多雨······
发布时间:2025-09-25 09:06:01 细胞资源库平台 访问量:353
吸烟是牙周炎的重要风险因素,但具体机制尚未明确。来自中山大学光华口腔医学院的团队在《International Journal of Oral Science》(2025, 17:60)发表研究,利用 Visium HD 单细胞空间转录组技术,分析了 12 例健康对照、牙周炎及吸烟相关牙周炎患者的牙龈组织。研究发现,吸烟破坏上皮屏障完整性,诱导成纤维细胞功能异常,扰乱成纤维细胞 - 上皮细胞通讯,并通过内皮细胞与巨噬细胞的近距离互作加剧炎症;靶向内皮细胞 CXCL12 信号可减少促炎巨噬细胞表型,缓解上皮炎症和牙槽骨吸收。该研究揭示了吸烟相关牙周炎的发病机制,为靶向内皮 - 巨噬细胞互作的治疗提供了新方向。
本研究旨在通过单细胞空间转录组解析吸烟对牙周组织微环境的影响。方法包括:收集健康(HG)、牙周炎(P)及吸烟相关牙周炎(SP)患者的牙龈组织,制备 FFPE 样本并进行 Visium HD 分析;鉴定细胞亚群及其空间分布,分析差异基因和通路;通过 CellChat 解析细胞间通讯;在小鼠模型中验证靶向内皮 CXCL12 的治疗效果。结果显示,吸烟通过破坏上皮屏障、改变成纤维细胞功能、扰乱免疫微环境促进牙周炎,靶向 CXCL12 可缓解病变,为疾病机制和治疗提供了新见解。
牙周炎是一种慢性炎症性疾病,吸烟会加重其严重程度并降低治疗效果,但吸烟如何影响牙周组织微环境的细胞互作尚不明确。传统研究多聚焦单一细胞类型,缺乏空间 context;现有空间转录组技术难以实现单细胞分辨率或依赖新鲜组织。本研究利用 Visium HD 技术,在 FFPE 样本中实现单细胞分辨率的空间基因表达分析,揭示吸烟诱导的细胞类型特异性变化及细胞间通讯异常,填补了吸烟相关牙周炎空间机制研究的空白。

图 1:人牙龈组织单细胞分辨率空间转录组图谱的构建
该图展示研究方法与细胞分型结果:Visium HD 平台通过 2×2μm 微网格捕获基因表达,成功将牙龈组织细胞分为上皮细胞、成纤维细胞、内皮细胞及免疫细胞(T 细胞、浆细胞、巨噬细胞、中性粒细胞);通过标记基因(如上皮细胞 KRT4、成纤维细胞 COL1A1)验证细胞类型,并发现各细胞群的功能通路与已知生物学功能一致(如成纤维细胞富集 ECM 相关通路),为后续分析奠定基础。

图 2:吸烟诱导牙龈上皮细胞损伤
该图显示吸烟对上皮细胞的影响:上皮细胞分为 4 个亚群,分别高表达 CRNN(Epi-1)、KRT6B(Epi-2)、LY6D(Epi-3)、KRT5(Epi-4);SP 组上皮细胞中,与金黄色葡萄球菌感染、氧化应激相关的基因(如 KRT1、DSG1、PI3、GPX2)表达上调;体外实验显示 LPS 联合尼古丁处理可模拟这些基因的表达变化,证实吸烟通过扰乱上皮结构和功能(如屏障完整性、氧化应激应答)促进牙周炎。

图 3:吸烟诱导成纤维细胞改变及成纤维细胞 - 上皮细胞通讯失调
该图分析成纤维细胞的变化:SP 组与 HG 组相比,成纤维细胞中与衰老、凋亡相关的基因上调;与 P 组相比,富集细胞趋化、白细胞增殖通路;成纤维细胞分为 8 个亚群,其中 Fib-8 在 SP 组比例显著升高,高表达伤口愈合(IGFBP2)、趋化(CXCL14)及衰老相关基因(S100A8);CellChat 分析显示,成纤维细胞通过 EPGN-EGFR 等通路与上皮细胞通讯,可能促进上皮过度增殖和屏障破坏,加剧炎症。

图 4:吸烟通过促进巨噬细胞功能异常扰乱免疫微环境
该图显示免疫细胞的变化:SP 组免疫细胞占比(40.6%)高于 P 组,其中浆细胞(27.8%)和巨噬细胞(5.6%)增加显著;巨噬细胞高表达促炎通路基因(如损伤应答、白细胞介导的免疫),低表达 IL-4/IL-13 信号相关基因;空间分析发现巨噬细胞与内皮细胞空间距离更近,尤其在 SP 组,提示两者互作可能放大炎症。

图 5:内皮细胞炎症及其与巨噬细胞的相互作用加剧吸烟相关牙周炎
该图聚焦内皮细胞功能:SP 组内皮细胞标志物 PECAM 表达升高,基因富集 DNA 损伤、凋亡、巨噬细胞增殖通路;转录因子分析显示 NFKB1、STAT3 等参与调控;细胞通讯分析发现内皮细胞通过 CXCL12-CXCR4 信号与巨噬细胞互作,SP 组 CXCL12 表达显著上调,且内皮细胞是 CXCL12 的主要来源,空间共定位验证了该信号的激活。

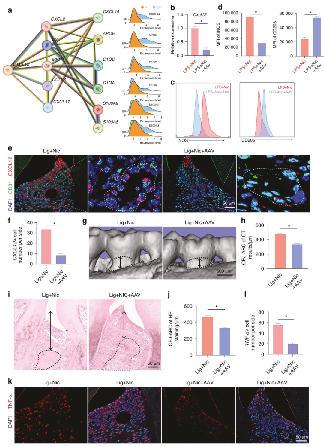
图 6:靶向内皮 CXCL12 促进巨噬细胞向抗炎表型极化,缓解牙周炎症和骨吸收
该图验证治疗效果:STRING 预测 CXCL12 可能上调巨噬细胞促炎基因(如 CXCL14、S100A9);内皮细胞敲低 CXCL12 后,条件培养基使巨噬细胞促炎标志物 CD86 下调、抗炎标志物 CD206 上调;小鼠模型中,AAV-shCXCL12 减少 CXCL12 表达,缓解牙槽骨吸收和炎症(TNF-α 降低),证实靶向 CXCL12 可改善吸烟相关牙周病变。
吸烟通过多途径促进牙周炎:破坏上皮屏障完整性,诱导成纤维细胞功能异常及细胞通讯失调,激活内皮细胞 CXCL12 信号并与巨噬细胞互作加剧炎症。靶向内皮 CXCL12 可减少促炎巨噬细胞,缓解炎症和骨吸收。该研究为吸烟相关牙周炎的发病机制提供了新视角,提示 CXCL12 或为潜在治疗靶点
常见细胞污染类型如何辨别及预防解决方法:细胞培养中常见的生物污染类型有7种,分别是细菌污染,支原体污染,原虫污染,黑胶虫污染,真菌污染,病毒污染以及非细胞污染,真菌污染来源,一般是来自实验服,并且具有气候性,多雨······
细胞聚团的原因分析及如何避免:培养物中细胞可能聚集的一些原因包括:1.过度消化、2.环境压力、3.组织分解、4.过度生长、5.污染等;如何避免聚团细胞的生成;首先确认当前细胞生长密度及状态,80%左右的生长密度即可进行······
细胞有空泡原因分析及解决方法:出现细胞空泡情况有1.细胞老化2.培养液错误配制;3.细胞消化时操作不当;4.污染等等,如细胞老化,解决方法,原代细胞使用较低代次进行实验,传代细胞避免传代次数过高···
细胞半换液和全换液操作步骤:第一种方式:细胞全换液;如果是贴壁细胞,可以用全量换液法,直接吸去全部旧培养基,补充足量新鲜完全培养基;第二种方式:细胞半换液;"细胞半换液"又称"细胞半量换液",即弃掉一半旧的培养基,再······
细胞生长缓慢的可能原因有哪些:细胞培养外部因素包括细胞培养基的配方和质量问题,培养条件不理想,污染问题,细胞自身因素包含细胞的健康状态,细胞密度过高或过低,细胞老化现象,细胞特性,当细胞生长出现缓慢的问题时,我······
常用胰腺癌细胞株动物模型及胰腺癌细胞株有哪些:胰腺癌研究中常用的动物模型主要包括化学物质诱导胰腺癌动物模型,基因工程胰腺癌小鼠模型和胰腺癌移植模型,常用的胰腺细胞株MIA-PACA-2人胰腺癌细胞,Capan-2人胰腺癌细······
产品规格:1*10^6
¥3000
产品规格:1*10^6
¥3000
产品规格:1*10^6
¥3000
产品规格:1*10^6
¥3000
下一篇:靶向PSMD14联合花生四烯酸在三阴性乳腺癌中诱导合成致死性