常见细胞污染类型如何辨别及预防解决方法
常见细胞污染类型如何辨别及预防解决方法:细胞培养中常见的生物污染类型有7种,分别是细菌污染,支原体污染,原虫污染,黑胶虫污染,真菌污染,病毒污染以及非细胞污染,真菌污染来源,一般是来自实验服,并且具有气候性,多雨······
发布时间:2025-09-24 09:06:17 细胞资源库平台 访问量:352
Junctophilin-2(Jph2)作为心肌细胞中调控钙信号和兴奋 - 收缩偶联的结构蛋白,其在心脏成纤维细胞(CFs)中的作用尚未明确。来自美国爱荷华大学的团队在《Circulation》(2025 年)发表研究,首次证实 Jph2 是 CFs 中唯一表达的 junctophilin 家族成员,通过与 Stim1(stromal interaction molecule 1)结合维持其稳定性,调控 store-operated 钙内流(SOCE),进而促进 CFs 激活、细胞外基质(ECM)合成及血管生成。心肌梗死(MI)后 CF 特异性敲除 Jph2 会加重心脏不良重构,提示 Jph2 是心脏修复的关键调控因子,为靶向 CFs 治疗心肌损伤提供了新靶点。
本研究旨在探究 Jph2 在 CFs 中的功能及机制。通过 RT-qPCR、Western blot 确认 Jph2 在人及小鼠 CFs 中的特异性表达;利用腺病毒介导的基因沉默、CF 特异性敲除小鼠,结合钙成像、RNA-seq、免疫共沉淀等技术,分析 Jph2 对 SOCE、CFs 激活、TGFβ 信号的影响;在 MI 模型中评估 CF 特异性 Jph2 敲除对心脏功能、纤维化及血管生成的影响。结果显示,Jph2 通过与 Stim1 相互作用调控 SOCE,促进 CFs 激活和 ECM 合成,缺失后加重 MI 后心功能障碍,证实其在心脏修复中的核心作用。
心脏成纤维细胞(CFs)在心肌损伤后激活为肌成纤维细胞,通过合成 ECM 参与纤维化修复,其功能依赖钙信号调控。Store-operated 钙内流(SOCE)是 CFs 钙信号的主要来源,由 Stim1(内质网钙传感器)和 Orai 通道介导。Jph2 在心肌细胞中通过维持肌浆网 - 细胞膜连接调控钙信号,但在 CFs 中的作用未知。

图 1:Jph2 是小鼠和人类心脏成纤维细胞中唯一表达的 junctophilin 家族成员
该图通过 RT-PCR、RT-qPCR 及 Western blot 显示,在小鼠和人类 CFs 中,Jph2 是唯一高表达的 junctophilin 亚型,其蛋白水平约为心肌细胞的 30%;免疫荧光证实 Jph2 与 CFs 标志物 vimentin 共定位,表明 Jph2 在 CFs 中特异性表达,为其功能研究奠定基础。

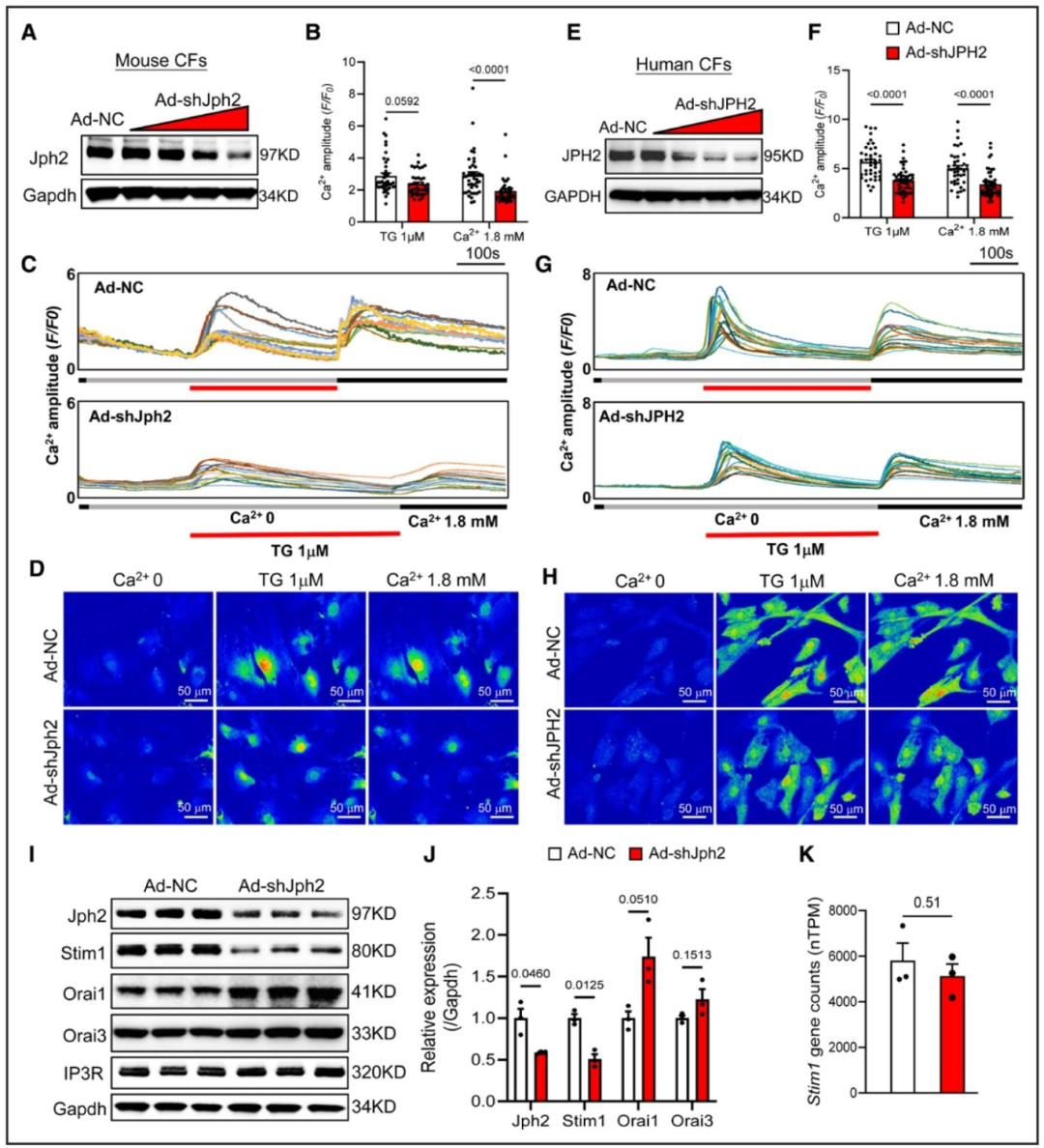
图 2:Jph2 对 CFs 中 Stim1 稳定性及 store-operated 钙内流(SOCE)至关重要
该图显示,腺病毒介导的 Jph2 沉默(Ad-shJph2)显著降低小鼠和人类 CFs 的 SOCE 活性,表现为钙瞬变幅度减小;Western blot 证实 Jph2 缺失导致 Stim1 蛋白水平下降(mRNA 无变化),Orai1 表达代偿性升高,提示 Jph2 通过维持 Stim1 稳定性调控 SOCE。

图 3:Jph2 通过其连接区与 Stim1 的卷曲螺旋 2(CC2)结构域直接相互作用
该图通过免疫共沉淀及片段互作实验证实,Jph2 的连接区(152-284 位氨基酸)与 Stim1 的 CC2 结构域结合;竞争性实验显示 Stim1 的 CC2 片段可阻断两者相互作用,明确了 Jph2 与 Stim1 的特异性结合区域,为 SOCE 调控机制提供分子基础。

图 4:RNA-seq 揭示 Jph2 调控 CFs 激活、增殖及分化相关基因
该图显示,Jph2 过表达或沉默显著改变 CFs 的转录组:Jph2 过表达上调纤维化、细胞黏附相关基因,沉默则下调这些基因并上调细胞周期相关基因;通路分析提示 Jph2 正向调控 TGFβ 信号,负向调控 DNA 合成,表明其在 CFs 功能中起整合作用。

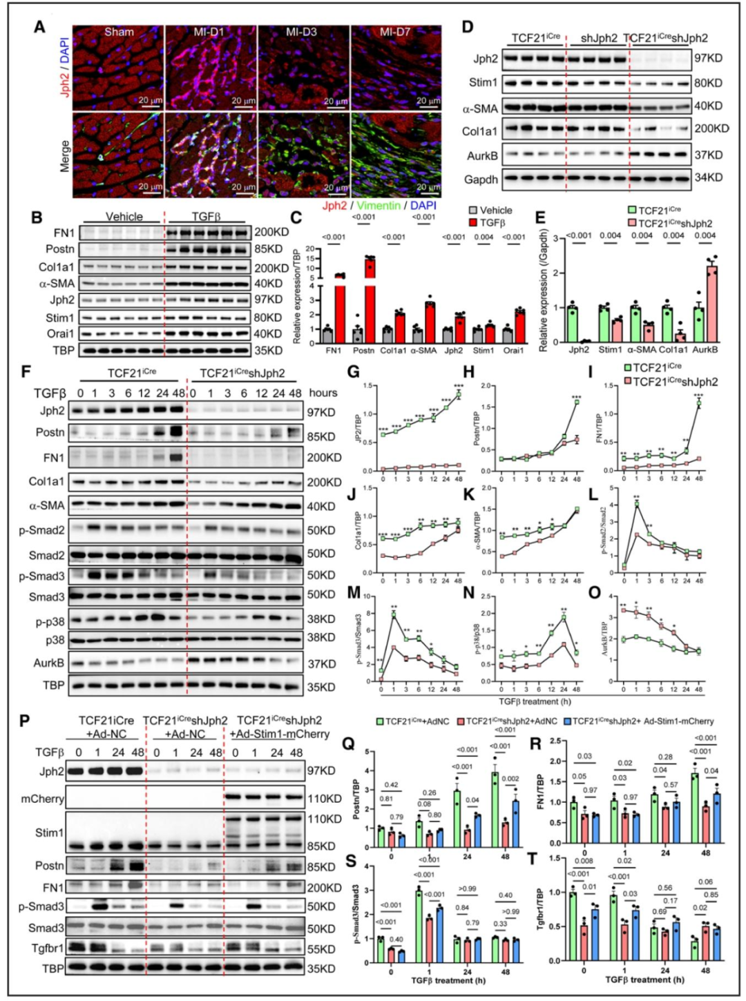
图 5:Jph2 是 CFs 激活、分化及 TGFβ 信号响应所必需
该图显示,MI 后 1 天 CFs 中 Jph2 表达显著上调,TGFβ 处理可诱导 Jph2 及 CFs 激活标志物(Postn、FN1、α-SMA)表达;CF 特异性 Jph2 敲除显著抑制 TGFβ 诱导的 Smad2/3 和 p38 磷酸化,减少 ECM 成分合成,证实 Jph2 通过 TGFβ 通路调控 CFs 激活。

图 6:CF 特异性敲除 Jph2 加重 MI 后心脏不良重构
该图通过 CF 特异性 Jph2 敲除(Jph2fKO)小鼠模型显示,MI 后 3 周 Jph2fKO 小鼠左心室射血分数降低、舒张 / 收缩容积增大,纤维化面积增加但瘢痕变薄,生存率下降,表明 Jph2 缺失损害 MI 后心脏修复。

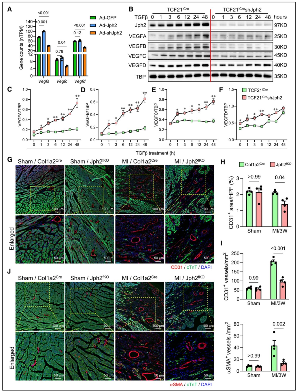
图 7:Jph2 在 MI 后心脏血管生成中起关键作用
该图显示,Jph2 沉默显著降低 CFs 中 VEGFA、VEGFB、VEGFC 的 mRNA 及蛋白水平(TGFβ 诱导下);MI 后 Jph2fKO 小鼠心脏中 CD31⁺内皮细胞面积和 α-SMA⁺血管密度减少,证实 Jph2 通过调控血管生成因子促进 MI 后血管新生。

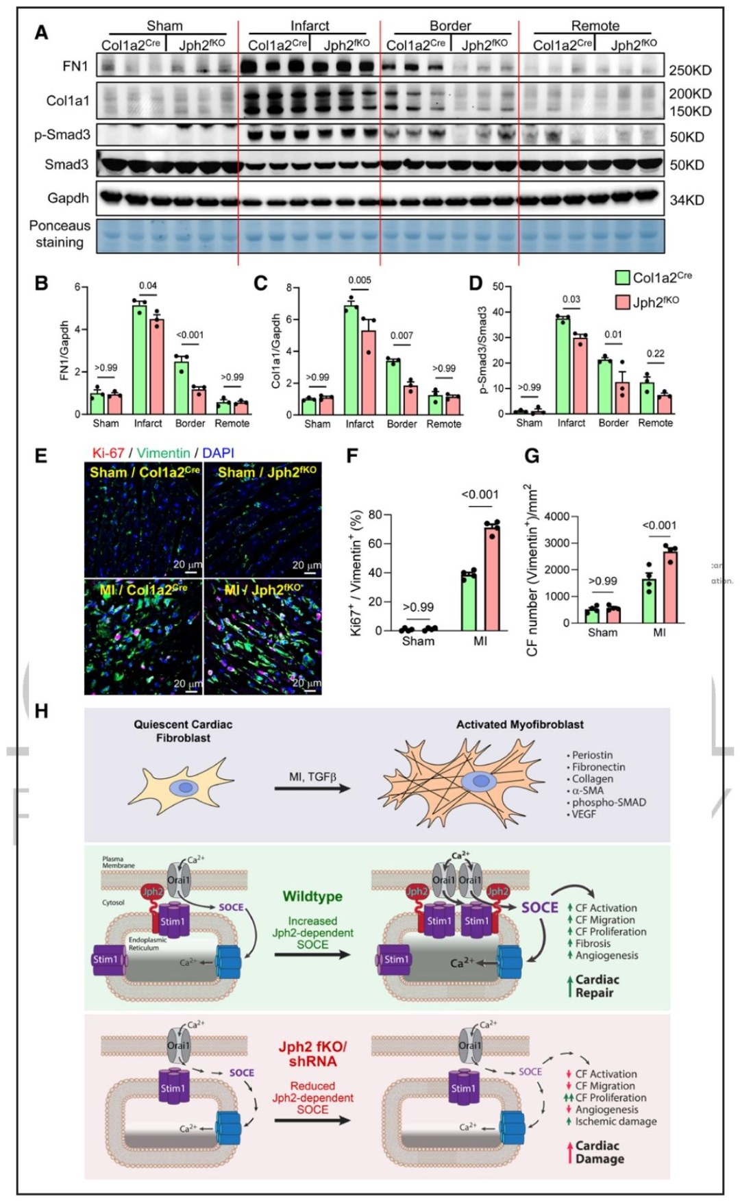
图 8:CF 特异性敲除 Jph2 减少 CFs 激活和 ECM 沉积但促进增殖
该图显示,MI 后 3 天 Jph2fKO 小鼠梗死区 FN1、Col1a1 及 p-Smad3 水平降低,表明 CFs 激活受抑;免疫荧光显示 Ki67⁺/vimentin⁺增殖 CFs 数量增加,提示 Jph2 缺失导致 CFs 功能失衡(增殖增强但激活不足),加剧心脏损伤。
Jph2 是 CFs 中调控钙稳态的核心分子,通过与 Stim1 结合维持其稳定性,促进 SOCE,进而调控 CFs 激活、ECM 合成及血管生成因子分泌;CF 特异性 Jph2 缺失加重 MI 后心脏不良重构,包括心功能下降、纤维化异常及血管生成减少。该研究揭示了 Jph2 在心脏修复中的关键作用,为靶向 CFs 钙信号治疗心肌损伤提供了新靶点。
常见细胞污染类型如何辨别及预防解决方法:细胞培养中常见的生物污染类型有7种,分别是细菌污染,支原体污染,原虫污染,黑胶虫污染,真菌污染,病毒污染以及非细胞污染,真菌污染来源,一般是来自实验服,并且具有气候性,多雨······
细胞聚团的原因分析及如何避免:培养物中细胞可能聚集的一些原因包括:1.过度消化、2.环境压力、3.组织分解、4.过度生长、5.污染等;如何避免聚团细胞的生成;首先确认当前细胞生长密度及状态,80%左右的生长密度即可进行······
细胞有空泡原因分析及解决方法:出现细胞空泡情况有1.细胞老化2.培养液错误配制;3.细胞消化时操作不当;4.污染等等,如细胞老化,解决方法,原代细胞使用较低代次进行实验,传代细胞避免传代次数过高···
细胞半换液和全换液操作步骤:第一种方式:细胞全换液;如果是贴壁细胞,可以用全量换液法,直接吸去全部旧培养基,补充足量新鲜完全培养基;第二种方式:细胞半换液;"细胞半换液"又称"细胞半量换液",即弃掉一半旧的培养基,再······
细胞生长缓慢的可能原因有哪些:细胞培养外部因素包括细胞培养基的配方和质量问题,培养条件不理想,污染问题,细胞自身因素包含细胞的健康状态,细胞密度过高或过低,细胞老化现象,细胞特性,当细胞生长出现缓慢的问题时,我······
常用胰腺癌细胞株动物模型及胰腺癌细胞株有哪些:胰腺癌研究中常用的动物模型主要包括化学物质诱导胰腺癌动物模型,基因工程胰腺癌小鼠模型和胰腺癌移植模型,常用的胰腺细胞株MIA-PACA-2人胰腺癌细胞,Capan-2人胰腺癌细······
产品规格:1*10^6
¥3000
产品规格:1*10^6
¥3000
产品规格:1*10^6
¥3000
产品规格:1*10^6
¥3000
上一篇:人类胎儿胰腺干细胞的长期体外扩增及其向三种胰腺细胞谱系的分化