常见细胞污染类型如何辨别及预防解决方法
常见细胞污染类型如何辨别及预防解决方法:细胞培养中常见的生物污染类型有7种,分别是细菌污染,支原体污染,原虫污染,黑胶虫污染,真菌污染,病毒污染以及非细胞污染,真菌污染来源,一般是来自实验服,并且具有气候性,多雨······
发布时间:2025-09-21 09:00:04 细胞资源库平台 访问量:432
英文标题:A novel dual-targeting strategy of nanobody-driven protein corona modulation for glioma therapy
中文标题:一种新型的纳米抗体驱动蛋白质冠调制双靶向策略用于胶质瘤治疗
发表期刊:《Acta Pharmaceutica Sinica B》
影响因子:14.6
作者单位:四川大学华西医院、四川省肿瘤医院
作者信息:
Yupei Zhang, Shugang Qin, Tingting Song, Zhiying Huang, Zekai Lv, Yang Zhao, Xiangyu Jiao, Min Sun, Yinghan Zhang, Guang Xie, Yuting Chen, Xuli Ruan, Ruyue Liu, Haixing Shi, Chunli Yang, Siyu Zhao, Zhongshan He, Hai Huang, Xiangrong Song
胶质瘤治疗挑战:
胶质瘤(Glioma)是最常见的中枢神经系统恶性肿瘤,标准治疗手段包括手术、放疗和化疗。然而,化疗的疗效在很大程度上受限于血脑屏障(Blood-Brain Barrier, BBB) 的阻碍。BBB可阻止大多数药物进入脑组织,导致颅内药物浓度不足,治疗效果差。
铂类药物局限:
顺铂(Cisplatin, CisPt)等铂类药物是多种实体瘤的一线化疗药物,但对胶质瘤的疗效有限,主要原因在于其低BBB穿透性和系统性毒性。
纳米载体潜力:
近年来,纳米抗体(Nanobody, Nb) 因其分子量小、稳定性高、免疫原性低、易于基因工程改造等优势,成为新型靶向分子的研究热点。本研究创新性地利用抗纤维蛋白原纳米抗体修饰载药脂质纳米粒(LNPs),通过主动调控蛋白冠的组成,利用纤维蛋白原与BBB及胶质瘤细胞表面高表达的低密度脂蛋白受体相关蛋白1(LRP-1) 的亲和性,实现“搭便车效应(Hitchhiking Effect)”,从而在不破坏BBB的前提下,实现药物对脑部和肿瘤组织的高效双重靶向。
纳米抗体优势:
具有低免疫原性、易生产、稳定性好等特点,适合用于靶向修饰。
研究创新点
设计并构建了抗纤维蛋白原纳米抗体(Nb)修饰的C8Pt脂质纳米粒(Nb-C8Pt-Ls)。
利用Nb驱动蛋白冠形成,增强纤维蛋白原吸附,进而通过LRP-1受体实现BBB穿透和肿瘤靶向。
实现“搭便车效应”(Hitchhiking Effect),无需破坏BBB即可实现双靶向递送。
1. C8Pt前药的合成与表征
通过过氧化氢氧化顺铂得到中间体,再与辛酸酐反应,合成疏水性铂(IV)前药C8Pt。
使用核磁共振(NMR)对C8Pt的化学结构进行验证。
2. 纳米粒的制备与修饰
采用微流控技术制备载C8Pt的脂质纳米粒(C8Pt-Ls),脂质成分包括E12-1、DOPE、胆固醇、DMG-PEG2K。
通过点击化学反应将抗纤维蛋白原纳米抗体与马来酰亚胺- PEG-胆固醇(Mal-PEG-Chol)连接,形成靶向分子。
通过第二步微流控混合,将靶向分子修饰到C8Pt-Ls表面,得到Nb-C8Pt-Ls。
3. 纳米粒的表征
使用动态光散射(DLS)测定粒径、PDI和Zeta电位。
通过透射电镜(TEM)观察纳米粒形态。
采用ICP-MS和BCA法分别测定Pt的包封率和Nb的偶联效率。
考察纳米粒的储存稳定性和Pt释放曲线。
4. 蛋白冠分析
将C8Pt-Ls与Nb-C8Pt-Ls与小鼠血浆共孵育,提取蛋白冠。
利用HPLC-MS/MS进行蛋白质组学分析,比较两组蛋白冠的组成差异,重点关注纤维蛋白原(Fga, Fgb, Fgg)的含量变化。
5. 分子机制研究
分子对接(HDOCK服务器):模拟抗纤维蛋白原Nb与纤维蛋白原、以及Nb-纤维蛋白原复合物与LRP-1的结合模式与结合位点。
表面等离子共振(SPR):定量测定Nb与纤维蛋白原、纤维蛋白原与LRP-1之间的亲和力(KD值)。
6. 体外功能验证
Transwell模型:利用bEnd.3细胞构建体外BBB模型,评估不同制剂穿透BBB的能力。
细胞摄取实验:使用GL261-LUC细胞(由逸漠生物提供)和bEnd.3细胞,通过ICP-MS定量检测细胞内的Pt含量,评估纳米粒的细胞摄取效率。
抑制剂实验:使用LRP-1抑制剂(阿托伐他汀)预处理细胞,验证LRP-1在“搭便车效应”中的关键作用。
7. 体内药效与分布研究
荷瘤模型构建:使用C57BL/6J小鼠,颅内注射GL261-LUC细胞(由逸漠生物提供)建立原位胶质瘤模型。
体内分布:尾静脉注射DiD或Nile Red标记的纳米粒,通过小动物活体成像系统(IVIS)观察纳米粒在脑部和肿瘤组织的富集情况。
药效学评价:监测肿瘤体积(生物发光成像)、小鼠体重变化和生存期。
组织学分析:通过MRI、H&E染色、免疫组化(Ki67, cleaved Caspase-3)、TUNEL染色和Western Blot(γ-H2A.X, β-catenin)评价治疗效果和机制。
8. 安全性评价
血液生化分析:检测肝肾功能指标(ALT, AST, CRE, UREA等)。
凝血功能:测定凝血酶原时间(PT)。
组织病理学:对主要器官(心、肝、脾、肺、肾)进行H&E染色,评估潜在毒性。
免疫原性:通过ELISA检测血清中抗Nb抗体的滴度。

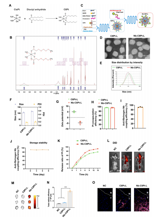
图1:Nb-C8Pt-Ls对脑胶质瘤的保护作用示意图
(A) Nb-C8Pt-Ls的制备:通过微流控混合水相与含有E12-1、DOPE、DMG-PEG2K、胆固醇和C8Pt(经两个8碳侧链修饰的顺铂)的有机相,制备出C8Pt-Ls(C8Pt LNPs)。通过第二轮微流控混合制备了Nb-C8Pt-Ls(抗纤维蛋白原Nb修饰的C8Pt LNPs),其中抗纤维蛋白原纳米抗体(Nbs)被连接到C8Pt-Ls上。
(B) 蛋白质冠吸收:循环后,Nb-C8Pt-Ls从血浆中吸附蛋白质冠,对纤维蛋白原具有特异性亲和力,这种特性受抗纤维蛋白原Nb修饰的影响。
(C) 血脑屏障穿透:LNP表面通过蛋白质冠修饰(尤其是纤维蛋白原吸附)增强了其被血脑屏障上LRP-1识别的能力。这使得尾静脉注射后纳米颗粒能顺利穿透血脑屏障。
(D) 靶向胶质瘤细胞:由于Nb-C8Pt-Ls表面富集了纤维蛋白原的蛋白质冠,这些纳米颗粒能更好地被高表达LRP-1的胶质瘤细胞识别,从而特异性靶向并进入脑部胶质瘤细胞。
(E) 诱导DNA损伤与细胞凋亡:进入胶质瘤细胞后,Nb-C8Pt-Ls发生溶酶体逃逸并释放C8Pt。在低氯离子浓度的细胞内环境中,谷胱甘肽(GSH)将C8Pt还原为顺铂,后者转化为阳离子铂水合物(Cis-[Pt(NH3)2(一氧化二氢)2]2+)。这些Pt水合物交联相邻的DNA碱基,导致DNA损伤,使胶质瘤细胞周期在S/G2期停滞,并最终触发细胞凋亡。

图2:钽修饰顺铂纳米颗粒(Nb-C8Pt-Ls)的制备与表征
(A、B) C8Pt的化学合成过程及核磁共振(NMR)谱图,展示了一种带有8个碳侧链的疏水修饰顺铂化合物的制备方法。
(C) 采用两步微流控技术制备纳米颗粒的示意图。第一步制备了C8Pt-Ls(C8Pt LNPs),第二步通过抗纤维蛋白原纳米抗体修饰这些纳米颗粒,最终获得Nb-C8Pt-Ls。
(D) 透射电子显微镜(TEM)图像清晰展示了C8Pt-Ls与Nb-C8Pt-Ls的形貌结构。
(E) 粒径分布曲线显示两种制剂的粒径范围。
(F) 粒径和多分散性指数(PDI)测量结果揭示了纳米颗粒的均匀性和分散性。
(G) Zeta电位值反映了纳米颗粒在悬浮液中的表面电荷及稳定性。
(H) C8Pt-Ls与Nb-C8Pt-Ls的包封率量化了纳米颗粒中包封的铂元素比例。
(I) Nb-C8Pt-Ls中抗纤维蛋白原纳米抗体的偶联效率。
(J) 抗纤维蛋白原纳米抗体偶联效率随时间变化的储存稳定性评估。
(K) 不同时间点的铂释放比例。
(L、M) 载脂质体DID的C8Pt-Ls与Nb-C8Pt-Ls在荷瘤小鼠脑部靶向效果的代表性图像及(N)定量分析,结果显示Nb-C8Pt-Ls在注射4小时后比C8Pt-Ls具有更强的脑部靶向能力。
(O) 离体共聚焦激光扫描显微镜(CLSM)图像显示(M)组脑组织中DID负载的Nb-C8Pt-Ls成功穿透肿瘤。细胞核用DAPI(蓝色)染色,肿瘤穿透的DID荧光显示为红色。肿瘤和非肿瘤区域分别标记为T和N。比例尺=20 μm。数据以均值±标准误表示,n=3,统计学显著性用***P < 0.001表示。

图3:C8Pt-Ls与Nb-C8Pt-Ls在血浆中吸附蛋白冠的蛋白质组学比较
(A) 基于分子量的吸附蛋白冠对比。
(B-E) 蛋白质冠吸附丰度的HPLC-MS分析。
(B)纤维蛋白原α、ß和γ链的吸附丰度。
(B) 不同生物学功能中吸附蛋白冠的比例。
(C) 各生物学功能中的吸附蛋白冠。
(D) Nb-C8Pt-Ls吸附的前20种丰度最高的冠状蛋白特征图谱。数据以均值±标准误表示,n=3,统计显著性标记为***P < 0.001。

图4:计算机模拟抗纤维蛋白原纳米抗体(绿色)、纤维蛋白原(青色)与LRP-1(品红色)的分子对接结果
(A) 抗纤维蛋白原纳米抗体(绿色)、纤维蛋白原(青色)与LRP-1(品红色)复合物的分子对接示意图。红色虚线标出抗纤维蛋白原纳米抗体与纤维蛋白原的结合位点,黑色虚线标出纳米抗体-纤维蛋白原复合物与纤维蛋白原的四个结合位点。
(B) 对接得分与置信度评分的分子对接结果。对接得分由HDock基于知识的评分函数计算得出,数值越负表示模型结合可能性越高。置信度评分根据经验定义,其值取决于对接得分,用于指示两个分子结合的概率。简单来说,当置信度评分超过0.7时,说明两个分子有较高结合概率。
(C) 抗纤维蛋白原纳米抗体与纤维蛋白原的相互作用示意图。
(D) 纤维蛋白原与LRP-1的相互作用示意图。绿色虚线表示氢键相互作用,红色虚线表示盐桥相互作用。
(E) 通过Biacore生物芯片进行表面等离子体共振实验,测定抗纤维蛋白原纳米抗体与纤维蛋白原、LRP-1与纤维蛋白原的结合亲和力。该实验通过将蛋白质与CM5芯片偶联完成。解离常数(Kd)反映分析物与靶标的结合亲和力,数值越小表明亲和力越强。结合速率常数(kon)代表分子间结合的速度,数值越大表示结合速度越快。解离速率常数(koff)代表分子间解离的速度,数值越大表示解离速度越快。

图5:钼修饰C8Pt脂质体在体外与体内对脑部及肿瘤的靶向效率
(A) 通过Transwell小室实验,采用电感耦合等离子体质谱法(ICP-MS)检测不同时间点下室培养基中的铂浓度。
(B) 分别用不同制剂处理6小时后,对GL261和bEnd.3细胞的铂蓄积量进行定量分析。
(C) 测定经处理小鼠脑部及肿瘤组织在不同时间点的铂含量。
(D) 随时间推移对小鼠心脏、肝脏、脾脏、肺、肾脏及血浆中的铂浓度进行动态分析。数据以均值±标准误表示,n=3。统计学显著性标记为*P < 0.05、**P < 0.01和***P < 0.001。CisPt指顺铂,C8Pt-L为C8Pt脂质纳米颗粒,Nb-C8Pt-L为抗纤维蛋白原修饰的C8Pt脂质纳米颗粒。

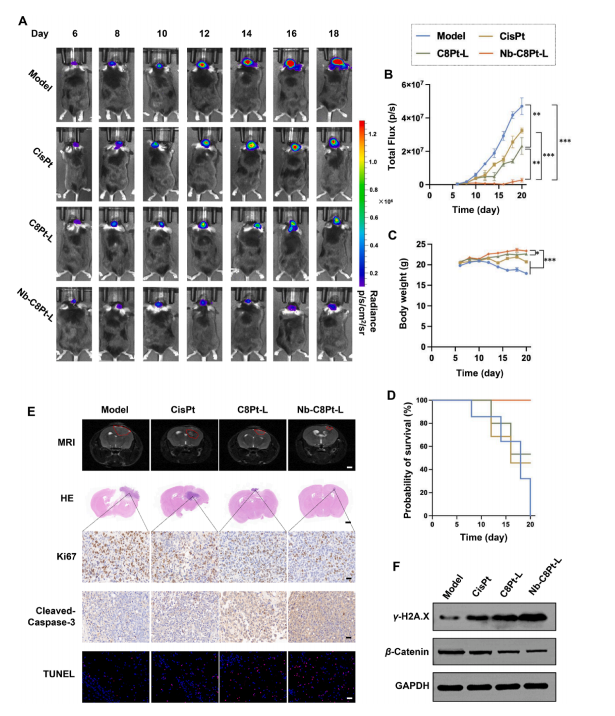
图6:Nb-C8Pt-Ls抗胶质瘤体内疗效观察
(A,B) 各治疗组GL261-LUC荷瘤小鼠的代表性生物发光图像及定量分析结果,给药方案为每两天一次。
(B,D) 整个研究周期内持续监测荷瘤小鼠体重与存活率。
(E) 实验结束时获取MRI T2加权成像,并对脑组织进行H&E染色(比例尺=1毫米)、Ki67免疫组化染色、cleaved caspase-3免疫组化染色及TUNEL染色(比例尺=20 μm)等组织学分析。
(F) 通过蛋白质印迹法检测肿瘤组织中γ-H2A.X和ß-连环蛋白表达水平。数据以均值±标准误表示,n=6。统计学显著性标记为*P < 0.05、**P < 0.01、***P < 0.001。CisPt指顺铂,C8Pt-L为C8Pt脂质体,Nb-C8Pt-L为抗纤维蛋白原修饰的Nb偶联C8Pt脂质体。

图7:CisPt、C8Pt-Ls及Nb-C8Pt-Ls的体内安全性评估
(A) 对主要器官进行H&E染色(比例尺=20 μm)以评估潜在毒性。
(B) 对接受CisPt、C8Pt-Ls和Nb-C8Pt-Ls治疗的组别进行血液生化分析。数据以小提琴图形式呈现,均值(黑色实线)±四分位数(白色虚线),样本量n=4。CisPt指顺铂,C8Pt-L指C8Pt脂质纳米颗粒,Nb-C8Pt-L指抗纤维蛋白原修饰的Nb纳米颗粒。
本研究创新性地提出了通过纳米抗体定向调控蛋白冠来实现脑瘤双靶向的策略,成功克服了BBB递送障碍,显著提高了铂类药物对胶质瘤的治疗效果,同时降低了系统毒性。该平台技术不仅为胶质瘤治疗提供了新方案,也为其他脑部疾病的靶向递送系统设计提供了重要借鉴。
1. Nb修饰可调控蛋白冠组成,增强纤维蛋白原吸附。
2. 通过“搭便车效应”实现BBB穿透和胶质瘤靶向。
3. Nb-C8Pt-Ls在体内外均表现出优异的抗肿瘤效果和良好的安全性。
4. 该策略为脑肿瘤靶向治疗提供了新思路,具有临床转化潜力。
常见细胞污染类型如何辨别及预防解决方法:细胞培养中常见的生物污染类型有7种,分别是细菌污染,支原体污染,原虫污染,黑胶虫污染,真菌污染,病毒污染以及非细胞污染,真菌污染来源,一般是来自实验服,并且具有气候性,多雨······
细胞聚团的原因分析及如何避免:培养物中细胞可能聚集的一些原因包括:1.过度消化、2.环境压力、3.组织分解、4.过度生长、5.污染等;如何避免聚团细胞的生成;首先确认当前细胞生长密度及状态,80%左右的生长密度即可进行······
细胞有空泡原因分析及解决方法:出现细胞空泡情况有1.细胞老化2.培养液错误配制;3.细胞消化时操作不当;4.污染等等,如细胞老化,解决方法,原代细胞使用较低代次进行实验,传代细胞避免传代次数过高···
细胞半换液和全换液操作步骤:第一种方式:细胞全换液;如果是贴壁细胞,可以用全量换液法,直接吸去全部旧培养基,补充足量新鲜完全培养基;第二种方式:细胞半换液;"细胞半换液"又称"细胞半量换液",即弃掉一半旧的培养基,再······
细胞生长缓慢的可能原因有哪些:细胞培养外部因素包括细胞培养基的配方和质量问题,培养条件不理想,污染问题,细胞自身因素包含细胞的健康状态,细胞密度过高或过低,细胞老化现象,细胞特性,当细胞生长出现缓慢的问题时,我······
常用胰腺癌细胞株动物模型及胰腺癌细胞株有哪些:胰腺癌研究中常用的动物模型主要包括化学物质诱导胰腺癌动物模型,基因工程胰腺癌小鼠模型和胰腺癌移植模型,常用的胰腺细胞株MIA-PACA-2人胰腺癌细胞,Capan-2人胰腺癌细······
产品规格:1*10^6
¥3000
产品规格:1*10^6
¥3000
产品规格:1*10^6
¥3000
产品规格:1*10^6
¥3000