常见细胞污染类型如何辨别及预防解决方法
常见细胞污染类型如何辨别及预防解决方法:细胞培养中常见的生物污染类型有7种,分别是细菌污染,支原体污染,原虫污染,黑胶虫污染,真菌污染,病毒污染以及非细胞污染,真菌污染来源,一般是来自实验服,并且具有气候性,多雨······
发布时间:2025-09-20 09:03:56 细胞资源库平台 访问量:241
同源异体小鼠肿瘤模型是免疫肿瘤学(I/O)研究中不可或缺的临床前模型,但它们对免疫检查点抑制剂(ICIs)的反应有限,这可能是由于它们的固有低免疫原性。为了解决这一问题,研究人员通过将鸡卵清蛋白(OVA)这一高度免疫原性的蛋白质表达到同源异体肿瘤细胞中,开发了新的免疫原性同源异体模型。这些模型,如DC2.4-OVA和B16-OVA,显示出比它们的亲本细胞系更慢的肿瘤生长速度,这可能是由于免疫介导的排斥反应。更重要的是,这些OVA表达的模型对ICIs,特别是抗PD-1治疗,表现出更高的敏感性,这表明它们在增强T细胞介导的免疫反应方面具有潜力。此外,通过过继T细胞转移实验,研究人员验证了这些模型中存在肿瘤特异性记忆T细胞。这些结果表明,OVA工具细胞不仅增强了对ICIs的反应,而且为临床前免疫治疗评估提供了新的、具有更高免疫原性的同源异体模型,这对于I/O研究具有重要的意义。
英文标题:Enhanced Antitumor Efficacy of Macrophage-Mediated Egg Yolk Lipid-Derived Delivery System Against Breast Cancer
中文标题:巨噬细胞介导的蛋黄脂质衍生递送系统对乳腺癌的抗肿瘤功效增强
发表期刊:《International Journal of Nanomedicine》
影响因子:6.5
作者单位:
1. Department of Clinical Medical Laboratory, Huai’an Maternity and Child Healthcare Hospital Affiliated to Yangzhou University Medical Academy, Huai’an 223002, People’s Republic of China
2. Department of Central Laboratory, The Affiliated Huaian No.1 People’s Hospital of Nanjing Medical University, Huai’an 223300, People’s Republic of China
3. School of Pharmacy and State Key Laboratory of Quality Research in Chinese Medicines, Macau University of Science and Technology, Macau 999078, People’s Republic of China
4. Department of Clinical Oncology, The Affiliated Huaian No.1 People’s Hospital of Nanjing Medical University, Huai’an 223300, People’s Republic of China
5. Department of Pathology, The Affiliated Huaian No.1 People’s Hospital of Nanjing Medical University, Huai’an 223300, People’s Republic of China
作者信息:
Yanguan Lv¹^, Yali Jun²^, Zhuang Tang²,³^, Xiang Li², Mingyue Tao²,⁴, Zhengwei Zhang⁵, Lu Liu⁵, Su’An Sun⁵, Chao Luo²*, Li Zhang²*, Qilong Wang², Li Zhang²
乳腺癌是全球女性最常见癌症,2018 年新发病例达 26.8 万例,死亡 4.14 万例,化疗虽为主要治疗手段,但存在心脏毒性、神经毒性等严重副作用,且因肿瘤微环境特殊导致药物在肿瘤内蓄积不足;纳米递送系统虽可通过 EPR 效应提升肿瘤靶向性,但人工合成纳米材料常伴随毒性和免疫原性问题。巨噬细胞因具备强吞噬能力、趋化性及对化疗药物的耐受性,成为理想的肿瘤靶向生物载体;蛋黄脂质衍生纳米载体(EYLNs)此前已被证实具有低毒性和良好 EPR 效应,基于此,本研究构建阿霉素(Dox)负载的 EYLNs(EYLNs-Dox),并通过小鼠腹腔巨噬细胞介导形成 Mac/EYLNs-Dox 递送系统,旨在评估其体外肿瘤穿透能力及体内对 4T1 乳腺癌的靶向性和抗肿瘤效果,解决化疗药物递送的关键瓶颈。
通过极性 / 中性脂质分离试剂盒从蛋黄中提取脂质(含磷脂酰胆碱 75.5%、鞘磷脂 12.7% 等),经超声处理制备 EYLNs 及负载 Dox 的 EYLNs-Dox,采用透射电镜(TEM)和动态光散射(DLS)表征其形态、粒径(EYLNs 约 50 nm,EYLNs-Dox 约 90 nm)及 zeta 电位(EYLNs 约 - 45 mV,EYLNs-Dox 约 - 35 mV),并测定 Dox 包封率(约 75%);分离小鼠腹腔巨噬细胞(经 6% 巯基乙酸盐诱导),通过 CD11b/F4/80 染色鉴定(纯度 > 90%),与 EYLNs-Dox 共孵育制备 Mac/EYLNs-Dox,用 CCK-8 法检测巨噬细胞活力(EYLNs-Dox 毒性低于游离 Dox),流式细胞术和荧光显微镜分析摄取效率(6 h 达饱和);体外通过 Transwell 趋化实验检测 Dox 从 Mac/EYLNs-Dox 中释放对 4T1 细胞的杀伤作用(CCK-8 测活力,TUNEL 测凋亡),软琼脂实验评估对 4T1 肿瘤球的穿透和抑制效果;建立 4T1 小鼠皮下肿瘤(乳腺脂肪垫注射 2×10⁵细胞)和肺转移模型(尾静脉注射 1×10⁵ 4T1-luc 细胞),经尾静脉注射 DiR 标记的 EYLNs-Dox 或 Mac/EYLNs-Dox,通过活体成像(Bruker FX Pro)和 HPLC 分析体内分布(肿瘤部位蓄积增加),每隔 3 天监测肿瘤体积(公式:L×W²/2)和小鼠体重,共处理 5 次后处死小鼠,取肿瘤及主要器官进行 H&E 染色,统计分析采用 GraphPad Prism 7.0(t 检验或 ANOVA,p<0.05 为显著)。

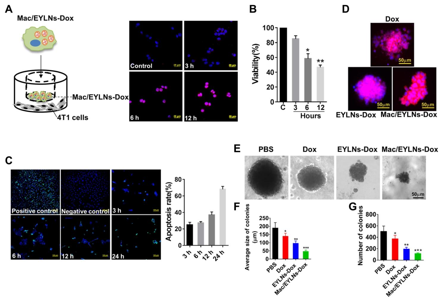
图1:EYLNs 与 Mac/EYLNs-Dox 的表征
蛋黄脂质提取后经 UPLC 分析确认成分,EYLNs 呈均一球形,负载 Dox 后粒径增至 90 nm,包封率 75%;巨噬细胞与 EYLNs-Dox 共孵育后,4T1 细胞纯度 > 90%,24 h 内活力无显著下降(游离 Dox 组活力显著降低,p<0.05),6 h 后巨噬细胞对 EYLNs-Dox 的摄取达饱和,荧光显微镜可见胞内 Dox 信号。

图2:体外抗肿瘤活性
Transwell 实验显示,Mac/EYLNs-Dox 中的 Dox 随时间释放并被下层 4T1 细胞摄取,24 h 时 4T1 细胞活力降至约 20%(p<0.01),凋亡率达 60%(p<0.01);4T1 肿瘤球实验中,Mac/EYLNs-Dox 的穿透深度显著优于游离 Dox 和 EYLNs-Dox,21 天后肿瘤球集落数减少 70%,集落大小缩小至对照的 1/3(p<0.001)。

图3:体内分布与抗肿瘤效果
活体成像显示,Mac/EYLNs-Dox 组肿瘤部位 DiR 信号强度是 EYLNs-Dox 组的 2.3 倍(24 h,p<0.05),HPLC 证实肿瘤内 Dox 浓度显著升高;皮下肿瘤模型中,Mac/EYLNs-Dox 处理组 30 天肿瘤体积约 300 mm³,显著小于游离 Dox 组(600 mm³)和 EYLNs-Dox 组(450 mm³,p<0.01);肺转移模型中,Mac/EYLNs-Dox 组肺内 luciferase 信号强度仅为对照的 15%,肺转移结节数减少 90%,H&E 染色显示肺组织几乎无肿瘤浸润,而其他组可见大量转移灶。
本研究成功构建了巨噬细胞介导的蛋黄脂质衍生递送系统 Mac/EYLNs-Dox,该系统中 EYLNs 可高效负载 Dox 且低毒,巨噬细胞能有效摄取 EYLNs-Dox 而不丧失活力,其趋化性显著增强 EYLNs-Dox 在肿瘤部位的蓄积和穿透能力;体外实验证实 Mac/EYLNs-Dox 对 4T1 细胞的杀伤和肿瘤球抑制效果优于游离 Dox 和 EYLNs-Dox,体内实验进一步验证其可显著抑制 4T1 乳腺癌的皮下生长和肺转移,且对主要器官无明显毒性;综上,Mac/EYLNs-Dox 作为一种生物相容性好、靶向性强的递送系统,为乳腺癌的靶向治疗提供了新策略,具有潜在临床转化价值。
常见细胞污染类型如何辨别及预防解决方法:细胞培养中常见的生物污染类型有7种,分别是细菌污染,支原体污染,原虫污染,黑胶虫污染,真菌污染,病毒污染以及非细胞污染,真菌污染来源,一般是来自实验服,并且具有气候性,多雨······
细胞聚团的原因分析及如何避免:培养物中细胞可能聚集的一些原因包括:1.过度消化、2.环境压力、3.组织分解、4.过度生长、5.污染等;如何避免聚团细胞的生成;首先确认当前细胞生长密度及状态,80%左右的生长密度即可进行······
细胞有空泡原因分析及解决方法:出现细胞空泡情况有1.细胞老化2.培养液错误配制;3.细胞消化时操作不当;4.污染等等,如细胞老化,解决方法,原代细胞使用较低代次进行实验,传代细胞避免传代次数过高···
细胞半换液和全换液操作步骤:第一种方式:细胞全换液;如果是贴壁细胞,可以用全量换液法,直接吸去全部旧培养基,补充足量新鲜完全培养基;第二种方式:细胞半换液;"细胞半换液"又称"细胞半量换液",即弃掉一半旧的培养基,再······
细胞生长缓慢的可能原因有哪些:细胞培养外部因素包括细胞培养基的配方和质量问题,培养条件不理想,污染问题,细胞自身因素包含细胞的健康状态,细胞密度过高或过低,细胞老化现象,细胞特性,当细胞生长出现缓慢的问题时,我······
常用胰腺癌细胞株动物模型及胰腺癌细胞株有哪些:胰腺癌研究中常用的动物模型主要包括化学物质诱导胰腺癌动物模型,基因工程胰腺癌小鼠模型和胰腺癌移植模型,常用的胰腺细胞株MIA-PACA-2人胰腺癌细胞,Capan-2人胰腺癌细······
产品规格:1*10^6
¥3000
产品规格:1*10^6
¥3000
产品规格:1*10^6
¥3000
产品规格:1*10^6
¥3000
上一篇:低成本获取皮肤成纤维细胞!机械分离法从包皮中提取 HDFs,助力衰老研究