常见细胞污染类型如何辨别及预防解决方法
常见细胞污染类型如何辨别及预防解决方法:细胞培养中常见的生物污染类型有7种,分别是细菌污染,支原体污染,原虫污染,黑胶虫污染,真菌污染,病毒污染以及非细胞污染,真菌污染来源,一般是来自实验服,并且具有气候性,多雨······
发布时间:2025-09-14 17:49:53 细胞资源库平台 访问量:323
炎症性肠病(IBD)包括溃疡性结肠炎(UC)和克罗恩病(CD),其特征是结肠黏膜完整性的破坏,导致持续的黏膜损伤和上皮再生不足,从而引起疾病进展和并发症。尽管IBD治疗已有进展,但结肠黏膜修复的分子机制仍不清楚。特殊富含AT序列结合蛋白2(SATB2)是一种核基质相关的转录调节因子,在维持结肠上皮稳态中发挥关键作用。SATB2通过与基因组中的核基质附着区域相互作用,参与染色质结构塑造和基因表达调控。在生理条件下,SATB2在结肠上皮细胞中广泛表达,而在小肠上皮细胞中缺失。研究表明,SATB2的缺失会导致结肠黏膜出现类似小肠黏膜的特征。前期研究发现,结肠SATB2缺陷会破坏氯离子交换器的表达,促进肠道内类杆菌定植,从而促进溃疡性结肠炎的发生和进展。
在结肠黏膜修复过程中,Lgr5阳性肠干细胞至关重要。结肠上皮细胞持续向表面迁移并分化为各种功能细胞,包括吸收细胞、杯状细胞、肠内分泌细胞和簇细胞。肠内分泌细胞因其数量少且形态不明显而研究较少,但近期研究揭示了肠内分泌细胞对其他肠上皮细胞类型的调节作用。目前,肠内分泌激素在结肠黏膜修复中的具体功能仍需进一步研究。
近期,苏州大学李建明教授团队在Cell Death Discovery期刊上发表了题为The protective role of PYY in intestinal mucosal defects induced by SATB2 deficiency in inflammatory bowel disease的研究论文,该研究揭示了SATB2在肠道黏膜修复中的关键作用机制,发现其通过调节PPARG转录和PYY产生来维护结肠上皮稳态。SATB2缺陷导致PYY水平降低,而PYY补充可通过激活PPAR-γ依赖性转录促进黏膜修复。这些发现为慢性结肠损伤提供了新的治疗策略思路,PYY可能成为促进IBD上皮修复的有前景的治疗分子。
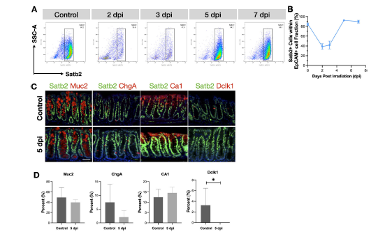
1,辐射损伤后SATB2表达与结肠黏膜修复程度相关。研究采用8Gy辐射建立小鼠结肠损伤模型,发现结肠上皮细胞增殖指数在辐射后2-3天降至约20%,5天时增至约70%,7天时恢复正常。流式细胞术分析显示,SATB2在结肠上皮细胞中的表达呈现动态变化:辐射后2-3天从生理状态的约85%下降至40%,5天时达到约95%,7天时回到基线水平。这种时间调节模式与直肠黏膜的损伤和修复阶段密切相关。免疫荧光染色显示,在修复阶段,SATB2与杯状细胞标志物Muc2、吸收细胞标志物Ca1和肠内分泌细胞标志物ChgA共定位,提示SATB2阳性细胞参与结肠黏膜再生。
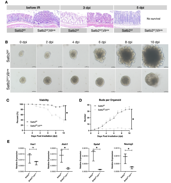
2,SATB2缺陷导致辐射后结肠黏膜修复受损。SATB2条件性敲除小鼠(SATB2f/f;VilCre)在辐射前即表现出结肠黏膜炎症。辐射后3天,结肠上皮细胞出现明显嗜酸性改变,伴有显著炎症细胞浸润,所有敲除小鼠在辐射后第4天死亡。体外实验中,从敲除小鼠分离的结肠隐窝培养的类器官在2Gy辐射损伤后表现出明显较小的体积和较少的出芽。类器官存活率和出芽数量显著降低,RNA测序结果显示分泌系谱标志物表达减少,包括杯状细胞的Spdef和肠内分泌细胞的Neurog3,表明SATB2缺陷显著减少了结肠黏膜中的分泌系谱细胞,从而阻碍黏膜修复。

图 1 辐射后结肠黏膜中 Satb2 表达及细胞类型分析
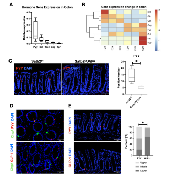
3,SATB2缺陷或结肠黏膜损伤后结肠内分泌激素PYY减少。研究发现结肠黏膜含有多种肠内分泌细胞,包括产生5-HT的肠嗜铬细胞、产生SST的D细胞和产生GLP-1和PYY的L细胞。其中PYY是最丰富的激素。SATB2敲除后,L细胞分泌的PYY和GLP-1表达水平显著降低,免疫荧光分析证实PYY阳性细胞在结肠黏膜中显著减少。值得注意的是,尽管两种激素均由L细胞分泌,但它们在结肠黏膜中的定位不同:PYY主要位于表层,而GLP-1倾向于位于基底层。在各种结肠黏膜损伤模型中,包括辐射诱导的结肠炎、IL10缺陷小鼠和慢性辐射诱导的结肠炎中,PYY阳性细胞数量均显著减少。
4,SATB2缺陷通过下调PPARG转录降低结肠上皮细胞能量代谢。RNA测序分析显示SATB2敲除对结肠组织中众多基因表达产生影响。考虑到能量需求在肠上皮分化中的重要作用,研究提取了代谢相关的差异表达基因,并利用TCGA数据库中43个邻近结直肠癌组织的RNA测序数据进行相关性分析。结果显示SATB2与关键能量代谢转录因子PPARG呈显著正相关。定量PCR证实SATB2敲除后小鼠结肠黏膜组织中Pparg表达显著降低,免疫荧光显示PPAR-γ阳性细胞明显减少。在RKO和HCT116细胞系中,SATB2上调增加了PPARG表达和PPAR-γ蛋白水平。荧光素酶报告基因实验证实SATB2显著增加PPARG启动子的荧光素酶活性,表明SATB2促进PPARG转录。

图 2 Satb2 缺失对电离辐射后结肠黏膜修复的影响
5,PYY可核转位并上调PPAR-γ下游基因。研究发现PYY作为内分泌激素具有改善结肠上皮细胞代谢的能力。通过FITC-Ahx修饰的PYY短肽N端,共聚焦成像显示PYY可转位到细胞核内,核-胞质分离实验证实PYY在核内富集。PYY核转位的时间框架因细胞系而异,在Caco2细胞中4小时内即可进入核内,而在293T细胞中至少需要12小时。使用荧光素酶报告基因(pGMPPAR)探索PYY-PPRE关系,结果显示PYY浓度依赖性地增加PPRE活性。Satb2干扰后,PPRE活性降低,而添加PYY后PPRE荧光素酶活性增加。ATP水平测定显示PYY处理后细胞ATP产生增加,表明PYY通过激活PPAR-γ依赖性转录来改善细胞能量代谢。
6,PYY促进辐射后SATB2敲除结肠类器官修复并减轻DSS诱导的结肠黏膜损伤。为验证PYY在上皮修复中的作用,研究从SATB2f/f;VilCre小鼠分离肠隐窝进行类器官培养,在培养基中添加PYY、PPAR-γ激动剂罗格列酮或两者组合。辐射暴露后观察修复阶段的结肠类器官形态,发现PYY显著改善类器官存活和出芽,效果超过罗格列酮。在DSS诱导的结肠炎模型中,腹腔注射PYY可减轻体重减少并增加结肠长度。显微镜检查显示PYY组相比对照组炎症细胞浸润减少、隐窝形态维持良好、表面缺陷较少。隐窝损伤评分显示PYY组整体隐窝损伤显著减少(38% vs 74%),炎症评分也较低。肠道组织中炎症介质IL-1β、IL-6和TNF-α的表达水平也降低,表明PYY可显著减轻结肠黏膜损伤并促进修复。

图 3 Satb2 敲除后结肠内分泌激素的变化
研究证明了肠内分泌激素PYY具有核转位能力并直接调节基因转录,扩展了对肠内分泌激素功能的理解。在克罗恩病患者来源的类器官实验中,PYY治疗显著增强了类器官增殖活性并上调PPAR-γ靶基因表达,进一步支持了其临床应用潜力。该研究为理解IBD发病机制提供了新视角,强调了转录因子、肠内分泌激素和代谢调节在肠道稳态维持中的协调作用。这些发现可能指导未来关于上皮再生的研究,并为管理慢性炎症性肠病的临床方法提供科学依据。
常见细胞污染类型如何辨别及预防解决方法:细胞培养中常见的生物污染类型有7种,分别是细菌污染,支原体污染,原虫污染,黑胶虫污染,真菌污染,病毒污染以及非细胞污染,真菌污染来源,一般是来自实验服,并且具有气候性,多雨······
细胞聚团的原因分析及如何避免:培养物中细胞可能聚集的一些原因包括:1.过度消化、2.环境压力、3.组织分解、4.过度生长、5.污染等;如何避免聚团细胞的生成;首先确认当前细胞生长密度及状态,80%左右的生长密度即可进行······
细胞有空泡原因分析及解决方法:出现细胞空泡情况有1.细胞老化2.培养液错误配制;3.细胞消化时操作不当;4.污染等等,如细胞老化,解决方法,原代细胞使用较低代次进行实验,传代细胞避免传代次数过高···
细胞半换液和全换液操作步骤:第一种方式:细胞全换液;如果是贴壁细胞,可以用全量换液法,直接吸去全部旧培养基,补充足量新鲜完全培养基;第二种方式:细胞半换液;"细胞半换液"又称"细胞半量换液",即弃掉一半旧的培养基,再······
细胞生长缓慢的可能原因有哪些:细胞培养外部因素包括细胞培养基的配方和质量问题,培养条件不理想,污染问题,细胞自身因素包含细胞的健康状态,细胞密度过高或过低,细胞老化现象,细胞特性,当细胞生长出现缓慢的问题时,我······
常用胰腺癌细胞株动物模型及胰腺癌细胞株有哪些:胰腺癌研究中常用的动物模型主要包括化学物质诱导胰腺癌动物模型,基因工程胰腺癌小鼠模型和胰腺癌移植模型,常用的胰腺细胞株MIA-PACA-2人胰腺癌细胞,Capan-2人胰腺癌细······
产品规格:1*10^6
¥3000
产品规格:1*10^6
¥3000
产品规格:1*10^6
¥3000
产品规格:1*10^6
¥3000
上一篇:TGF-β信号通路重定向Sox11基因调控活性促进致癌转化肠道类器官的部分EMT和集体侵袭
下一篇:让蛋白凝胶 “会组装、能自修”,还能实现荧光 - 发光 “能量接力”