常见细胞污染类型如何辨别及预防解决方法
常见细胞污染类型如何辨别及预防解决方法:细胞培养中常见的生物污染类型有7种,分别是细菌污染,支原体污染,原虫污染,黑胶虫污染,真菌污染,病毒污染以及非细胞污染,真菌污染来源,一般是来自实验服,并且具有气候性,多雨······
发布时间:2025-09-07 17:47:40 细胞资源库平台 访问量:221
人类多能干细胞(hPSC)衍生的可兴奋细胞(EECs)在模拟发育、理解疾病和推进医学治疗方面具有巨大潜力。然而,这些细胞通常表现出电生理功能不成熟,部分原因是缺乏持续的刺激。为了增强这些细胞的功能,研究者们开发了含有光反应性还原氧化石墨烯(rGO)的电纺聚合物纳米纤维,作为一种新型的可按需激活的电活性生物材料。
近日,发表在Biomaterials上题为Graphene-polymer nanofibers enable optically induced electrical responses in stem cell-derived electrically excitable cells and brain organoids的研究中,研究者们制备了含有不同浓度rGO的聚乙烯醇(PVA)电纺纳米纤维,并系统研究了rGO浓度对纤维尺寸、刚度和导电性的影响。通过急性光刺激,研究者们发现这些纤维能够增强hPSC衍生的心肌细胞和神经元的电生理功能。此外,通过长期每日光刺激,研究者们还观察到脑类器官的电活动得到改善,并且激活了光感受器通路。这些结果表明,通过rGO纤维和光刺激可以调节细胞的电功能,并且重复光刺激可能为视网膜分化提供一种新方法。
1) 电纺纤维的物理特性表征。SEM图像显示,纤维直径随rGO浓度增加而减小,0%、0.001%、0.01%和0.1% rGO浓度的PVA纤维中位直径分别为380 nm、356 nm、294 nm和391 nm。纤维的杨氏模量随rGO浓度增加而增大,表明纤维变得更硬。电导率测试表明,纤维电导率随rGO浓度增加显著提高,且光刺激下rGO含量高的纤维电导率可增加数倍。这些结果表明,调整rGO浓度可精确调控纤维的物理和电学特性,为后续细胞实验提供了多样化的材料选择。

图1展示了通过电纺技术制备的含不同浓度rGO的PVA纳米纤维的物理特性。
2) 心肌细胞对光刺激的响应。实验中,心肌细胞在rGO-PVA纤维上培养两周后,接受452 nm波长、8 mW/mm²强度的光刺激。结果显示,光刺激几乎瞬间触发了心肌细胞的钙信号,表现为细胞内钙离子浓度的快速升高,且这种响应在rGO含量较高的纤维上更为显著。光刺激下心肌细胞的钙信号峰值幅度增加,表明细胞对光刺激的敏感性增强。此外,心肌细胞在光刺激期间表现出更高的同步性,即多个细胞几乎同时响应光刺激,产生钙信号,这在没有rGO的PVA纤维上未观察到。这些结果表明,rGO-PVA纤维能够有效增强心肌细胞的电生理功能,并通过光刺激实现对细胞活动的精确调控。

图2展示了hPSC衍生的心肌细胞在rGO-PVA纤维上对光刺激的响应。
3) 神经元对光刺激的响应。实验中,从60天大的脑类器官中分离出的神经元在rGO-PVA纤维上培养两周后,接受与心肌细胞实验相同的光刺激。结果显示,光刺激显著增加了神经元的钙事件数量和频率,表明神经元的电活动增强。然而,与心肌细胞不同,神经元的钙信号并未与光刺激同步,这可能是由于神经元的电生理特性与心肌细胞不同,或者光刺激的频率和强度需要进一步优化以更好地匹配神经元的响应特性。尽管如此,这些结果仍然表明rGO-PVA纤维能够有效增强神经元的电生理功能,并通过光刺激实现对细胞活动的调控。

图3展示了hPSC衍生的神经元在rGO-PVA纤维上对光刺激的反应。
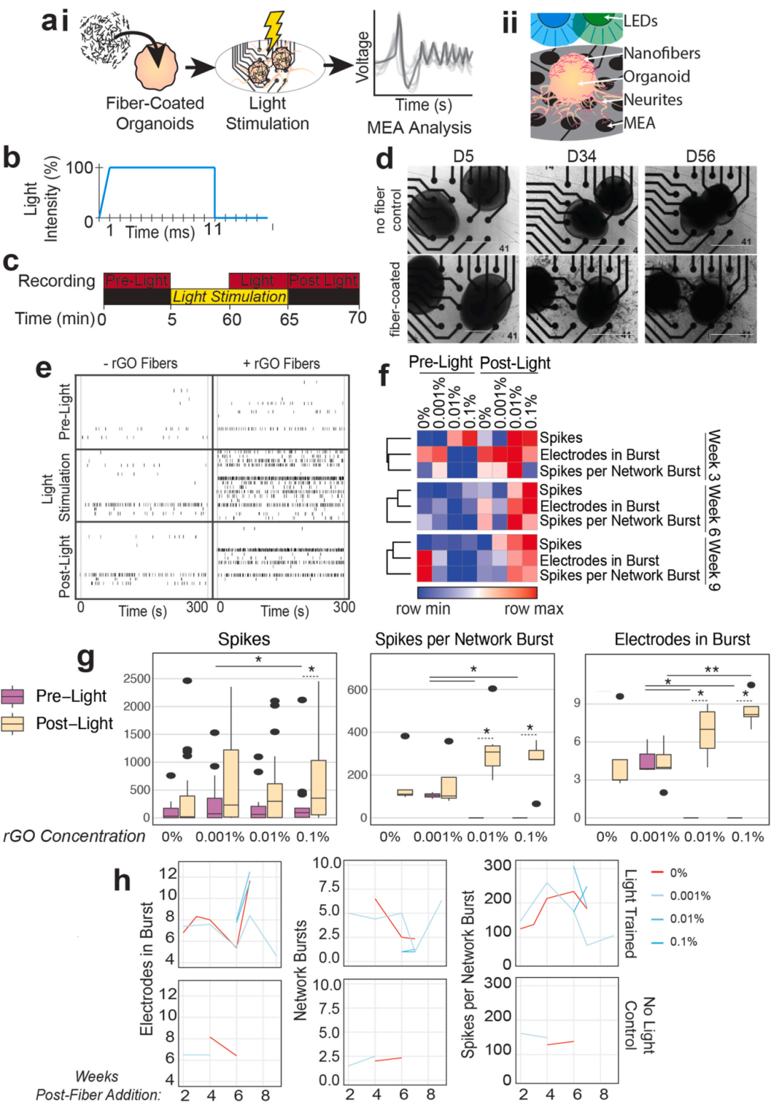
4) 脑类器官的光训练。实验中,60天大的脑类器官被涂覆在rGO-PVA纤维上,并在多电极阵列(MEA)上培养。这些脑类器官每天接受1小时的光刺激,持续8周,光刺激频率从1 Hz逐渐增加到2 Hz。结果显示,光训练显著增强了脑类器官的电活动,表现为更多的电极参与放电,更高的放电频率,以及更复杂的网络放电模式。这些结果表明,长期光训练结合rGO-PVA纤维能够有效促进脑类器官的电生理成熟,为研究神经发育和疾病模型提供了新的工具。

图4展示了长期光训练对脑类器官电活动的影响。
5) 转录组分析揭示光训练的影响。实验中,对经过光训练和未经过光训练的脑类器官进行了转录组分析。结果显示,光训练显著改变了脑类器官的基因表达谱,特别是在与轴突和突触成熟、谷氨酸能神经元成熟以及视网膜发育相关的基因表达上。具体而言,光训练的脑类器官表现出更高的兴奋性突触蛋白表达,如VGLUT1,以及更低的神经迁移相关基因表达。此外,光训练还显著上调了与视网膜发育相关的基因,如S-OPSIN和CRX,表明光训练可能促进了视网膜细胞的分化。这些结果表明,光训练不仅增强了脑类器官的电生理功能,还可能引导了特定的细胞命运决定,为神经发育和疾病研究提供了新的视角。

图5展示了通过RNA测序分析光训练对脑类器官的影响。
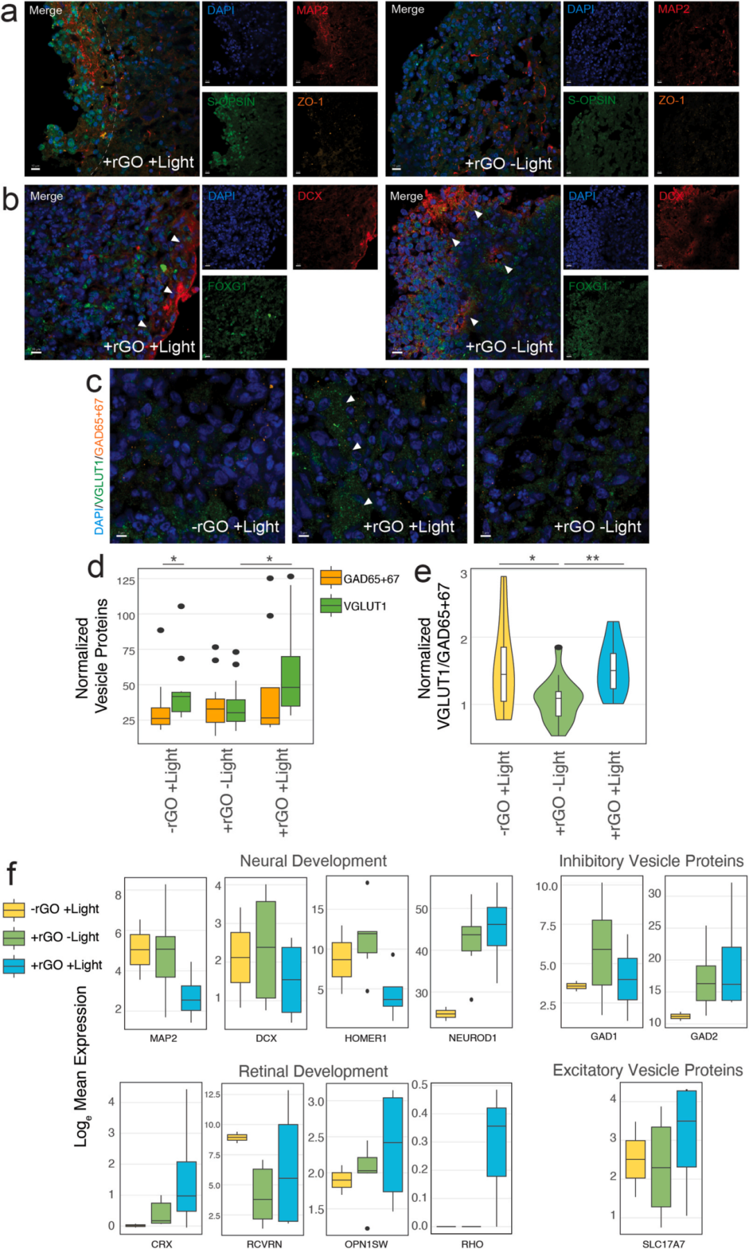
6) 光训练脑类器官的免疫荧光染色。实验中,对经过光训练和未经过光训练的脑类器官进行了多种神经和视网膜标记物的染色。结果显示,光训练的脑类器官中视网膜标记物(如S-OPSIN、CRX和RCVRN)的阳性细胞数量显著增加,且这些细胞主要分布在类器官的表面。此外,光训练的脑类器官中还观察到更多的兴奋性突触蛋白VGLUT1的聚集,表明光训练促进了兴奋性神经元的分化和成熟。这些结果与转录组分析结果一致,进一步证实了光训练对脑类器官的视网膜细胞分化和神经功能成熟具有显著影响。

图6展示了光训练对脑类器官细胞类型的影响。
本研究通过电纺技术制备了含不同浓度还原氧化石墨烯(rGO)的聚乙烯醇(PVA)纳米纤维,系统研究了其对人类多能干细胞(hPSC)衍生的心肌细胞、神经元和脑类器官电生理功能的影响。结果显示,rGO-PVA纤维的物理和电学特性可随rGO浓度调整,且在光刺激下能显著增强心肌细胞和神经元的钙信号响应,提高脑类器官的电活动和网络放电复杂性。长期光训练进一步促进了脑类器官的电生理成熟,诱导视网膜细胞分化,表现为相关基因表达上调和细胞标记物阳性细胞数量增加。这些发现表明,rGO-PVA纤维结合光刺激是一种有效的策略,可用于调控和增强hPSC衍生细胞的电生理功能。
常见细胞污染类型如何辨别及预防解决方法:细胞培养中常见的生物污染类型有7种,分别是细菌污染,支原体污染,原虫污染,黑胶虫污染,真菌污染,病毒污染以及非细胞污染,真菌污染来源,一般是来自实验服,并且具有气候性,多雨······
细胞聚团的原因分析及如何避免:培养物中细胞可能聚集的一些原因包括:1.过度消化、2.环境压力、3.组织分解、4.过度生长、5.污染等;如何避免聚团细胞的生成;首先确认当前细胞生长密度及状态,80%左右的生长密度即可进行······
细胞有空泡原因分析及解决方法:出现细胞空泡情况有1.细胞老化2.培养液错误配制;3.细胞消化时操作不当;4.污染等等,如细胞老化,解决方法,原代细胞使用较低代次进行实验,传代细胞避免传代次数过高···
细胞半换液和全换液操作步骤:第一种方式:细胞全换液;如果是贴壁细胞,可以用全量换液法,直接吸去全部旧培养基,补充足量新鲜完全培养基;第二种方式:细胞半换液;"细胞半换液"又称"细胞半量换液",即弃掉一半旧的培养基,再······
细胞生长缓慢的可能原因有哪些:细胞培养外部因素包括细胞培养基的配方和质量问题,培养条件不理想,污染问题,细胞自身因素包含细胞的健康状态,细胞密度过高或过低,细胞老化现象,细胞特性,当细胞生长出现缓慢的问题时,我······
常用胰腺癌细胞株动物模型及胰腺癌细胞株有哪些:胰腺癌研究中常用的动物模型主要包括化学物质诱导胰腺癌动物模型,基因工程胰腺癌小鼠模型和胰腺癌移植模型,常用的胰腺细胞株MIA-PACA-2人胰腺癌细胞,Capan-2人胰腺癌细······
产品规格:1*10^6
¥3000
产品规格:1*10^6
¥3000
产品规格:1*10^6
¥3000
产品规格:1*10^6
¥3000
下一篇:AI “玩转” 遗传语言!GEMORNA 赋能 mRNA/circRNA与 CAR-T