常见细胞污染类型如何辨别及预防解决方法
常见细胞污染类型如何辨别及预防解决方法:细胞培养中常见的生物污染类型有7种,分别是细菌污染,支原体污染,原虫污染,黑胶虫污染,真菌污染,病毒污染以及非细胞污染,真菌污染来源,一般是来自实验服,并且具有气候性,多雨······
发布时间:2025-09-06 17:28:35 细胞资源库平台 访问量:375
绿茶因其丰富的儿茶素而受到关注,其中(−)表没食子儿茶素没食子酸酯(Epigallocatechin-3-gallate,EGCG)是含量最丰富的儿茶素。由于其具有抗氧化、抗炎等多种生物学功能,被认为对治疗多种疾病具有潜力,包括炎症性肠病(Inflammatory Bowel Disease,IBD)。IBD的特征是肠道屏障功能受损,促炎细胞因子如肿瘤坏死因子α(TNFα)和干扰素γ(IFNγ)在其中发挥关键作用。然而,EGCG对肠道屏障功能的具体影响及其潜在机制尚不清楚。
2025年5月14日发表在Frontiers in Pharmacology上题为The green tea component (-)-epigallocatechin-3-gallate protects against cytokine-induced epithelial barrier damage in intestinal epithelial cells的研究通过建立三种不同的肠道细胞模型,包括结肠模型T84细胞、小肠模型Caco-2细胞及来源于人十二指肠活检的2D类器官,探讨EGCG对肠道屏障功能的影响及其保护机制。
实验中,通过测量跨上皮电阻(TER)、大分子通透性、凋亡以及紧密连接蛋白的表达和定位等指标,评估了EGCG对TNFα和IFNγ诱导的肠道上皮屏障损伤的保护作用。研究发现EGCG能够有效防止细胞因子引起的TER下降和大分子通透性增加,减少细胞凋亡,并调节紧密连接蛋白的表达和定位,从而保护肠道屏障功能。这一发现为EGCG作为IBD辅助治疗策略提供了新的科学依据。
1) EGCG对TNFα和IFNγ诱导的T84单层上皮屏障功能障碍的影响。图1A显示,200 µM EGCG预处理2小时后,TNFα和IFNγ处理使TER降至11% ± 1%,而EGCG预处理组的TER恢复至89% ± 5%(p < 0.001),表明EGCG能显著抑制细胞因子引起的TER下降。图1B表明,EGCG预处理显著抑制了TNFα和IFNγ诱导的FD4通透性增加(p < 0.001),进一步证实了其对肠道屏障功能的保护作用。图1C和D的Western blot分析显示,EGCG预处理显著抑制了TNFα和IFNγ诱导的caspase-3裂解(p < 0.001),与凋亡抑制剂Q-VD-Oph效果相当,表明EGCG的保护作用可能与其抑制细胞凋亡的能力有关。总体而言,图1的结果表明,EGCG能够通过抑制细胞凋亡和维持紧密连接的完整性,保护T84单层细胞免受TNFα和IFNγ诱导的屏障功能障碍。

图1展示了EGCG在T84单层细胞中对由TNFα和IFNγ诱导的上皮屏障功能障碍的保护作用。
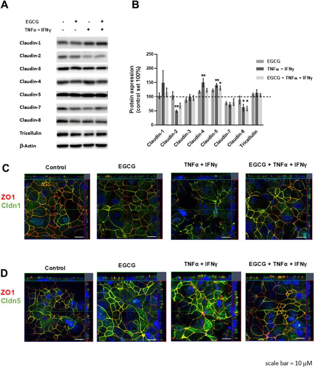
2) EGCG对T84单层中紧密连接蛋白表达和定位的保护作用。图2A的Western blot分析显示,EGCG显著抑制了TNFα和IFNγ诱导的claudin-2和claudin-8的下调,以及claudin-4和claudin-5的上调(p < 0.05和p < 0.01)。图2B通过免疫荧光染色和共聚焦激光扫描显微镜观察了claudin-1和claudin-5的亚细胞定位,发现EGCG预处理抑制了TNFα和IFNγ引起的claudin-1重新分布和claudin-5内化。这些结果表明,EGCG不仅能够调节紧密连接蛋白的表达,还能维持其正确的亚细胞定位,这对于维持肠道屏障功能至关重要。总体而言,图2的结果表明,EGCG通过调节紧密连接蛋白的表达和定位,保护T84单层细胞免受TNFα和IFNγ诱导的屏障功能障碍。

图2探讨了EGCG对T84单层细胞中紧密连接蛋白表达和定位的影响。
3) EGCG对Caco-2单层屏障功能及细胞因子诱导的干扰的影响。图3展示了EGCG在Caco-2单层细胞中对屏障功能及TNFα和IFNγ诱导的干扰的影响。图3A显示,200 µM EGCG预处理2小时后,TNFα和IFNγ处理使TER降至68%,而EGCG预处理组的TER恢复至89% ± 3%(p < 0.001),表明EGCG对Caco-2单层细胞的屏障功能具有保护作用。图3B表明,EGCG预处理显著抑制了TNFα和IFNγ诱导的FD4通透性增加(p < 0.001)。图3C和D的Western blot分析显示,EGCG预处理显著抑制了TNFα和IFNγ诱导的caspase-3裂解(p < 0.001)。总体而言,图3的结果表明,EGCG能够通过抑制细胞凋亡和维持紧密连接的完整性,保护Caco-2单层细胞免受TNFα和IFNγ诱导的屏障功能障碍。

图3展示了EGCG在Caco-2单层细胞中对屏障功能及TNFα和IFNγ诱导的干扰的影响
4) EGCG对Caco-2单层中紧密连接蛋白表达的影响。图4A的Western blot分析显示,EGCG显著上调claudin-4的表达(p < 0.001),并显著下调claudin-2和claudin-7的表达(p < 0.05和p < 0.001)。图4B通过免疫荧光染色和共聚焦激光扫描显微镜观察了claudin-2和claudin-4的亚细胞定位,发现EGCG处理后,claudin-2的表达减少,而claudin-4的表达增加。TNFα和IFNγ处理则导致claudin-2表达增加,而claudin-4表达减少,EGCG预处理则抑制了这种变化。这些结果表明,EGCG不仅能够调节紧密连接蛋白的表达,还能维持其正确的亚细胞定位,这对于维持肠道屏障功能至关重要。总体而言,图4的结果表明,EGCG通过调节紧密连接蛋白的表达和定位,保护Caco-2单层细胞免受TNFα和IFNγ诱导的屏障功能障碍。

图4探讨了EGCG在Caco-2单层细胞中对紧密连接蛋白表达的影响。
5) EGCG对2D-类器官屏障功能及细胞因子诱导的干扰的影响。图5A显示,200 µM EGCG预处理过夜后,TNFα和IFNγ处理使TER降至57 ± 8 Ω*cm²,而EGCG预处理组的TER恢复至343 ± 24 Ω*cm2(p < 0.001)。图5B表明,EGCG预处理显著抑制了TNFα和IFNγ诱导的FD4通透性增加(p < 0.001)。图5C和D的Western blot分析显示,EGCG预处理显著抑制了TNFα和IFNγ诱导的caspase-3裂解(p < 0.001)。总体而言,图5的结果表明,EGCG能够通过抑制细胞凋亡和维持紧密连接的完整性,保护2D-类器官免受TNFα和IFNγ诱导的屏障功能障碍。

图5展示了EGCG在2D-类器官中对屏障功能及TNFα和IFNγ诱导的干扰的影响。
本研究通过T84细胞、Caco-2细胞及2D-类器官三种模型,探讨了绿茶成分EGCG对肠道屏障功能的保护作用。结果显示,EGCG能显著抑制TNFα和IFNγ诱导的跨上皮电阻(TER)下降与大分子通透性增加,减少细胞凋亡,表现为降低caspase-3裂解。此外,EGCG可调节紧密连接蛋白的表达和定位,如在T84细胞中防止claudin-1和claudin-5的错位,在Caco-2细胞及2D-类器官中上调claudin-4,下调claudin-2和claudin-7。这些发现表明EGCG可有效保护肠道屏障免受炎症细胞因子的损伤,为开发新型IBD治疗策略提供了科学依据。
常见细胞污染类型如何辨别及预防解决方法:细胞培养中常见的生物污染类型有7种,分别是细菌污染,支原体污染,原虫污染,黑胶虫污染,真菌污染,病毒污染以及非细胞污染,真菌污染来源,一般是来自实验服,并且具有气候性,多雨······
细胞聚团的原因分析及如何避免:培养物中细胞可能聚集的一些原因包括:1.过度消化、2.环境压力、3.组织分解、4.过度生长、5.污染等;如何避免聚团细胞的生成;首先确认当前细胞生长密度及状态,80%左右的生长密度即可进行······
细胞有空泡原因分析及解决方法:出现细胞空泡情况有1.细胞老化2.培养液错误配制;3.细胞消化时操作不当;4.污染等等,如细胞老化,解决方法,原代细胞使用较低代次进行实验,传代细胞避免传代次数过高···
细胞半换液和全换液操作步骤:第一种方式:细胞全换液;如果是贴壁细胞,可以用全量换液法,直接吸去全部旧培养基,补充足量新鲜完全培养基;第二种方式:细胞半换液;"细胞半换液"又称"细胞半量换液",即弃掉一半旧的培养基,再······
细胞生长缓慢的可能原因有哪些:细胞培养外部因素包括细胞培养基的配方和质量问题,培养条件不理想,污染问题,细胞自身因素包含细胞的健康状态,细胞密度过高或过低,细胞老化现象,细胞特性,当细胞生长出现缓慢的问题时,我······
常用胰腺癌细胞株动物模型及胰腺癌细胞株有哪些:胰腺癌研究中常用的动物模型主要包括化学物质诱导胰腺癌动物模型,基因工程胰腺癌小鼠模型和胰腺癌移植模型,常用的胰腺细胞株MIA-PACA-2人胰腺癌细胞,Capan-2人胰腺癌细······
产品规格:1*10^6
¥3000
产品规格:1*10^6
¥3000
产品规格:1*10^6
¥3000
产品规格:1*10^6
¥3000
上一篇:细胞内凝胶化肿瘤细胞联合CD47阻断与DAMP暴露构建癌症疫苗,有效预防和治疗肿瘤
下一篇:光激活的rGO-PVA纳米纤维增强心肌细胞和神经元功能