常见细胞污染类型如何辨别及预防解决方法
常见细胞污染类型如何辨别及预防解决方法:细胞培养中常见的生物污染类型有7种,分别是细菌污染,支原体污染,原虫污染,黑胶虫污染,真菌污染,病毒污染以及非细胞污染,真菌污染来源,一般是来自实验服,并且具有气候性,多雨······
发布时间:2025-09-06 09:01:41 细胞资源库平台 访问量:305
乙肝病毒(HBV)感染是全球主要公共卫生问题之一,有超过2.5亿人慢性感染HBV。而其中有超三分之一的人口集中在我国,人数接近1亿人。NTCP工具细胞,特别是外源表达NTCP的肝癌细胞系如HepG2-NTCP和Huh7-NTCP,因其易操作、短周期、重现性佳的特点,在乙肝病毒(HBV)研究中扮演着至关重要的角色。这些细胞模型能够有效模拟HBV的感染过程,为研究HBV的生命周期、宿主限制因子、病毒复制以及药物筛选提供了一个强大而便捷的体外平台。它们不仅有助于揭示HBV感染的分子机制,如DDX3作为宿主限制因子阻碍cccDNA转录,GPC5作为附着因子在感染入胞过程中的作用,还能通过直接与NTCP相互作用或下调NTCP表达来筛选和验证抗病毒药物的活性,例如环孢菌素A及其衍生物、雷帕霉素及其衍生物等。此外,这些工具细胞还促进了对HBV宿主特异性分子的发现,为发展支持HBV感染的小动物模型提供了可能,这对于乙肝相关研究和药物开发具有重大意义。
英文标题:Hepatitis B surface antigen is upregulated by HIV Tat in an HIV– hepatitis B virus co-infection model system
中文标题:在 HIV-HBV 共感染模型中 HIV Tat 蛋白上调乙型肝炎表面抗原
发表期刊:《Microbiology Spectrum》
影响因子:3.8
作者单位:
1. Department of Infectious Diseases, The University of Melbourne at the Peter Doherty Institute for Infection and Immunity, Melbourne, Victoria, Australia
2. Victorian Infectious Diseases Service, Royal Melbourne Hospital at the Peter Doherty Institute for Infection and Immunity, Melbourne, Victoria, Australia
3. Department of Infectious Diseases, Alfred Health and Monash University, Melbourne, Victoria, Australia
作者信息:
Wei Zhao, Kasha Singh, Vitini Sozzi
(HCC)风险仍显著高于单一感染者。HBV 表面抗原(HBsAg)持续高表达与肝损伤、HCC 风险相关,且 ART 难以抑制其产生。已知 HIV 可感染肝细胞等肝脏细胞,但 HIV 如何直接影响 HBV 复制(尤其是 HBsAg)的机制尚不明确。本研究通过 VSV.G 假型 HIV 构建 HIV-HBV 共感染模型,探索 HIV 对 HBsAg 的调控作用及分子机制,为共感染者肝病干预提供理论依据。
细胞与病毒模型:
使用 HBV 产毒肝细胞系 AD38(四环素调控 HBV 表达)、NTCP 表达肝细胞系 HepG2-NTCP(模拟体内 HBV 感染);构建 VSV.G 假型 HIV(NL4-3-ΔEnv-EGFP 或 NL4-3-ΔEnv-ΔVpr-Luc),实现高效单轮感染。
共感染与药物处理:
HepG2-NTCP 先感染 AD38 来源的 HBV(800 VGE / 细胞),再感染假型 HIV;用 HIV 抑制剂(拉替拉韦 RAL、依非韦伦 EFV)阻断 HIV 感染,CDK9 抑制剂 BAY-1251152 验证信号通路。
核酸与蛋白检测:
RT-qPCR、Northern blot 量化 HBs mRNA;Western blot 检测细胞内 HBsAg(L/M/S 型);Southern blot 检测 HBV DNA;Alu-LTR qPCR 量化 HIV 整合。
Tat 功能验证:
转染 HIV 全长质粒(NL4-3-ΔEnv)或单个 HIV 蛋白(Tat/Gag/Nef 等)质粒;制备 Tat mRNA 脂质纳米颗粒(Tat-LNP),评估剂量依赖性效应。
流式分选与成像:
分选 GFP+/- 细胞验证 HIV 感染的直接作用;免疫荧光检测 HBsAg 与 GFP 共定位;高内涵成像量化感染细胞比例。

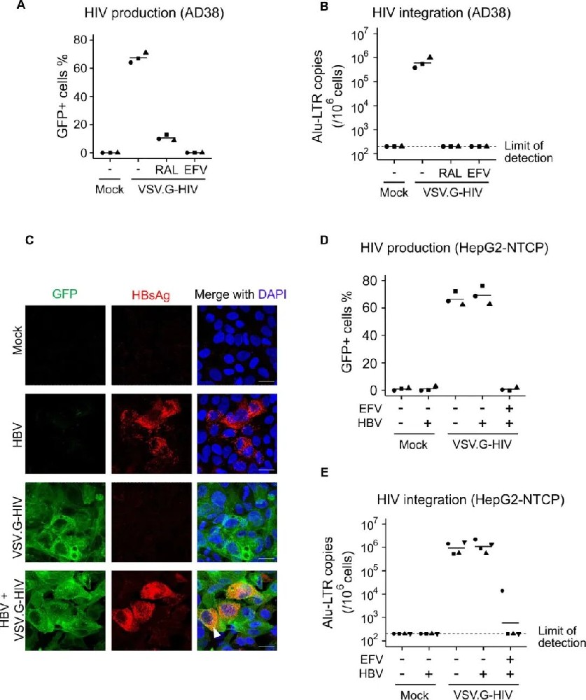
图1:假型 HIV 高效感染 HBV 表达肝细胞
A 图显示 AD38 细胞感染 VSV.G-HIV 后,GFP 阳性率达 67.3%,RAL/EFV 可完全抑制(P<0.001);
B 图 HIV 整合拷贝数为 650,228/10⁶细胞,药物处理后低于检测限。
C 图 HepG2-NTCP 共感染后,15.5% 细胞同时表达 HBsAg(红色)与 GFP(绿色);
D-E 图 HepG2-NTCP 中 HIV 感染效率(GFP + 率 67.6%)及整合不受 HBV 影响,EFV 可阻断。
结果证实共感染模型构建成功,假型 HIV 可高效感染 HBV 阳性肝细胞。

图2:HIV 感染上调细胞内 HBsAg
A-B 图 WB 显示 AD38 和 HepG2-NTCP 共感染后,细胞内 HBsAg(L/M 型)显著增加,RAL/EFV 可逆转;上清中 HBsAg 无变化(补充图 S1B-C)。C-D 图分选 AD38 的 GFP+/- 细胞,仅 GFP + 细胞( productive 感染)HBsAg 升高,GFP - 细胞(低整合)无变化。E-F 图荧光素酶报告假型 HIV 同样诱导 HBsAg 升高。结果表明productive HIV 感染直接上调细胞内 HBsAg,且与 HBsAg 释放无关(仅细胞内积累)。

图3:HIV 感染上调 HBs mRNA
A-B 图 Northern blot 显示 AD38 共感染后,HBs mRNA(L/M/S 型)增加 2 倍,HBV 前基因组 RNA(pgRNA)无变化,RAL/EFV 可抑制;
C-D 图 qPCR 证实 AD38 和 HepG2-NTCP 中 HBs mRNA 均上调 2 倍(P<0.05),pgRNA 无显著差异。
结果表明 HIV 通过转录水平上调 HBs mRNA,而非影响 HBV DNA 复制。

图4:HIV Tat 通过 CDK9 调控 HBs 转录
A 图转染实验显示,仅 HIV Tat 蛋白(而非 Gag/Nef/Rev 等)可使 HBs mRNA 增加 2 倍(P<0.015),全长 HIV 质粒(NL4-3-ΔEnv)效果类似(P<0.0025)。
B-C 图 Tat-LNP 处理 AD38 后,细胞内 HBsAg 和 HBs mRNA 呈剂量依赖性增加(最高 1.8 倍,P<0.043)。
D-E 图 BAY-1251152(CDK9 抑制剂)可抑制 RNA 聚合酶 II 磷酸化,且完全逆转 Tat 对 HBs mRNA 的上调(P<0.037),但因 HBsAg 半衰期长,蛋白水平无显著下降。
结果证实HIV Tat 通过 CDK9 通路上调 HBs 转录。
构建了高效 HIV-HBV 共感染模型:
VSV.G 假型 HIV 可有效感染 AD38 和 HepG2-NTCP 肝细胞,实现 HBV-HIV 共感染。
HIV 通过 Tat 蛋白调控 HBsAg:
HIV productive 感染上调 HBs mRNA(2 倍)和细胞内 HBsAg,该效应由 Tat 蛋白特异性介导,其他 HIV 蛋白无此作用。
机制依赖 CDK9 通路:
Tat 通过激活 CDK9(促进 RNA 聚合酶 II 延伸)上调 HBs 转录,CDK9 抑制剂可逆转该效应。
临床意义:
共感染者中 HIV Tat 可能通过积累细胞内 HBsAg 加重肝损伤,提示 Tat 抑制剂或 CDK9 抑制剂可能成为共感染者肝病的辅助干预手段;HIV 潜伏逆转策略需警惕 Tat 升高带来的 HBsAg 加剧风险。
常见细胞污染类型如何辨别及预防解决方法:细胞培养中常见的生物污染类型有7种,分别是细菌污染,支原体污染,原虫污染,黑胶虫污染,真菌污染,病毒污染以及非细胞污染,真菌污染来源,一般是来自实验服,并且具有气候性,多雨······
细胞聚团的原因分析及如何避免:培养物中细胞可能聚集的一些原因包括:1.过度消化、2.环境压力、3.组织分解、4.过度生长、5.污染等;如何避免聚团细胞的生成;首先确认当前细胞生长密度及状态,80%左右的生长密度即可进行······
细胞有空泡原因分析及解决方法:出现细胞空泡情况有1.细胞老化2.培养液错误配制;3.细胞消化时操作不当;4.污染等等,如细胞老化,解决方法,原代细胞使用较低代次进行实验,传代细胞避免传代次数过高···
细胞半换液和全换液操作步骤:第一种方式:细胞全换液;如果是贴壁细胞,可以用全量换液法,直接吸去全部旧培养基,补充足量新鲜完全培养基;第二种方式:细胞半换液;"细胞半换液"又称"细胞半量换液",即弃掉一半旧的培养基,再······
细胞生长缓慢的可能原因有哪些:细胞培养外部因素包括细胞培养基的配方和质量问题,培养条件不理想,污染问题,细胞自身因素包含细胞的健康状态,细胞密度过高或过低,细胞老化现象,细胞特性,当细胞生长出现缓慢的问题时,我······
常用胰腺癌细胞株动物模型及胰腺癌细胞株有哪些:胰腺癌研究中常用的动物模型主要包括化学物质诱导胰腺癌动物模型,基因工程胰腺癌小鼠模型和胰腺癌移植模型,常用的胰腺细胞株MIA-PACA-2人胰腺癌细胞,Capan-2人胰腺癌细······
产品规格:1*10^6
¥3000
产品规格:1*10^6
¥3000
产品规格:1*10^6
¥3000
产品规格:1*10^6
¥3000
上一篇:犬诱导运动神经元方案来了!从皮肤细胞到功能神经元,助力神经疾病研究
下一篇:细胞内凝胶化肿瘤细胞联合CD47阻断与DAMP暴露构建癌症疫苗,有效预防和治疗肿瘤