常见细胞污染类型如何辨别及预防解决方法
常见细胞污染类型如何辨别及预防解决方法:细胞培养中常见的生物污染类型有7种,分别是细菌污染,支原体污染,原虫污染,黑胶虫污染,真菌污染,病毒污染以及非细胞污染,真菌污染来源,一般是来自实验服,并且具有气候性,多雨······
发布时间:2025-09-04 17:12:27 细胞资源库平台 访问量:316
LMNA 基因突变导致的心肌病存在发病年龄、严重程度及纤维化的显著个体差异,其潜在机制尚未明确。心脏成纤维细胞(CFs)在纤维化中起核心作用,但其在 LMNA 心肌病中的具体作用尚未阐明。在此背景下,来自美国托马斯・杰斐逊大学和宾夕法尼亚大学的 团队在《bioRxiv》(2025 年预印本)发表研究,首次证实 Lmna 突变会影响 CFs 的增殖、收缩等功能,且心肌细胞与 CFs 中的 Lmna 突变存在 “对抗平衡”—— 同时敲除两者的 Lmna 可延缓疾病进展、改善心功能并延长存活,揭示了细胞间相互作用在 LMNA 心肌病发病中的关键作用,为开发靶向治疗提供了新视角。
本研究旨在探究 LMNA 在心脏成纤维细胞(CFs)中的功能及其对心肌病的影响。通过原代 CFs 模型(Lmna 敲除或点突变 H222P),检测其增殖、迁移、收缩及 TGF-β 信号响应;利用磁流变弹性体(MRE)研究病理刚度对 CFs 核损伤的影响;构建心肌细胞与 CFs 特异性 Lmna 联合敲除小鼠模型,评估心功能、纤维化及存活。结果显示,Lmna 突变抑制 CFs 收缩功能,联合敲除显著延缓疾病进展,证实心肌细胞与 CFs 的 Lmna 功能失衡是疾病 variability 的重要原因。
LMNA 编码核纤层蛋白 A/C,作为核纤层的核心成分,维持细胞核结构完整性并参与信号调控,其突变导致的心肌病(LMNA 心肌病)具有显著异质性,表现为发病年龄、纤维化程度差异大,机制尚未完全阐明;既往研究证实心肌细胞中 Lmna 缺失会引发核损伤和剧烈纤维化,但心脏成纤维细胞(CFs)作为纤维化的主要驱动细胞,其 Lmna 功能及与心肌细胞的相互作用仍属未知,而 CFs 在心肌损伤后激活,通过增殖、迁移、分泌细胞外基质参与修复,过度激活会导致病理性纤维化,鉴于 Lmna 在多种细胞中的普遍表达,CFs 的 Lmna 功能异常可能影响其激活状态进而调控疾病进展,本研究通过细胞和动物模型探究 CFs 中 Lmna 的作用及与心肌细胞的协同效应,填补了 LMNA 心肌病中细胞间相互作用的研究空白。

图 1 长期体外培养中利用特定因子抑制刚度诱导的心脏成纤维细胞激活
该图验证了特定补充剂对 CFs 激活的抑制效果,体外培养的人及小鼠 CFs 在常规条件下易自发分化为肌成纤维细胞(表达 αSMA),而添加 Y-27632(ROCK 抑制剂)、SD-208(TGF-β 受体抑制剂)和 bFGF-2 可显著减少 αSMA 表达及 actin 应力纤维形成,长期培养显示该方法可维持 CFs 低激活状态至第 45 代,且保留对 TGF-β 的响应能力(重新激活为肌成纤维细胞),为研究 CFs 功能提供了稳定模型。

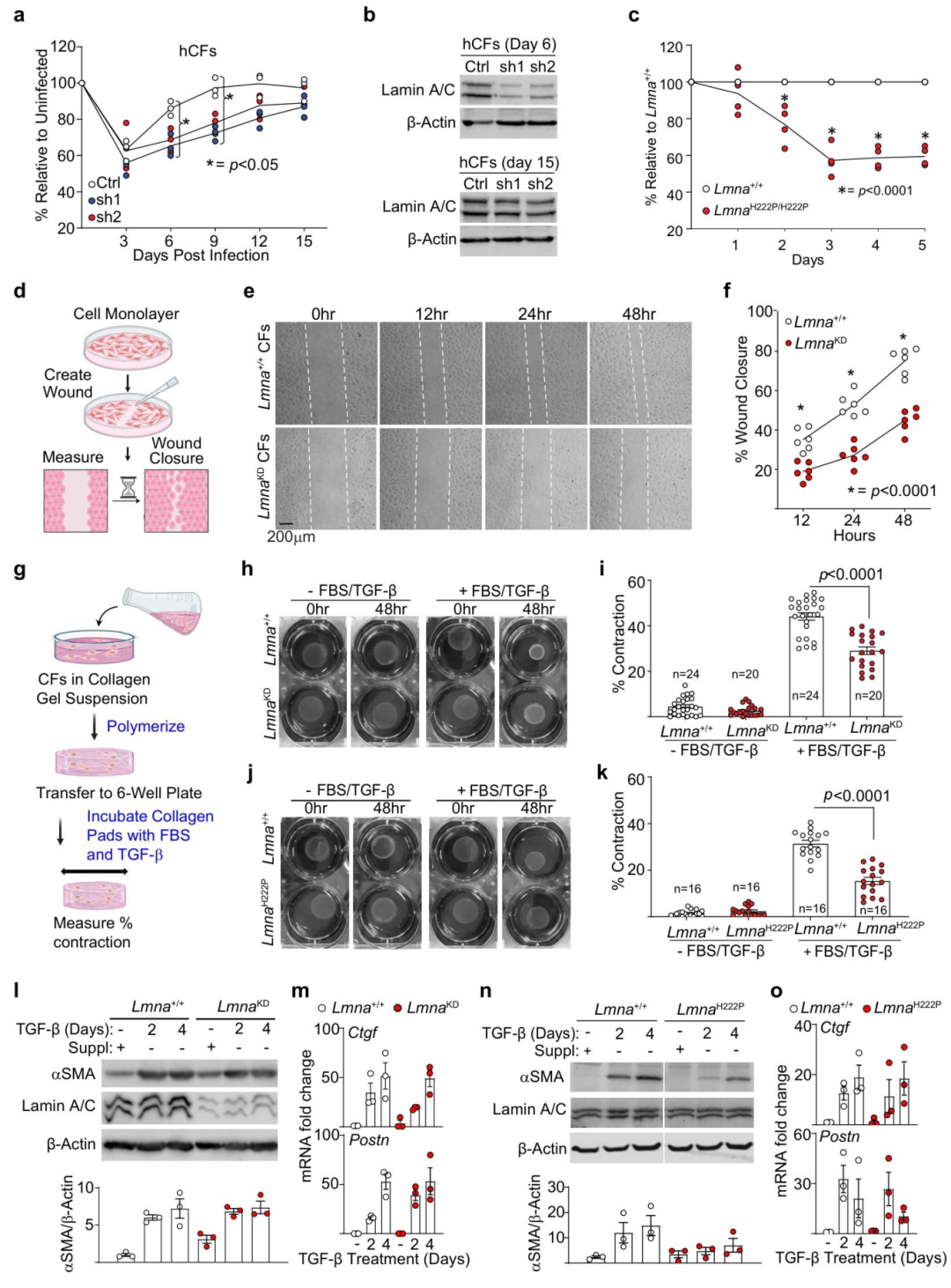
图 2 核纤层蛋白 A/C 突变损害心脏成纤维细胞功能
该图对比了 Lmna 敲除(KD)和点突变(H222P)对 CFs 功能的影响,其中 Lmna KD 及 H222P 突变均显著延缓 CFs 生长,提示 Lmna 对维持 CFs 增殖能力至关重要;Lmna KD 抑制 CFs 迁移,而 H222P 突变反而加速迁移,表明突变类型对迁移的影响存在差异;两种模型均显著降低 CFs 的胶原垫收缩能力,提示 Lmna 功能异常普遍损害收缩功能;Lmna KD 对 αSMA、Ctgf 等表达无显著影响,而 H222P 突变轻微下调相关指标,表明 TGF-β 信号受突变类型调控。

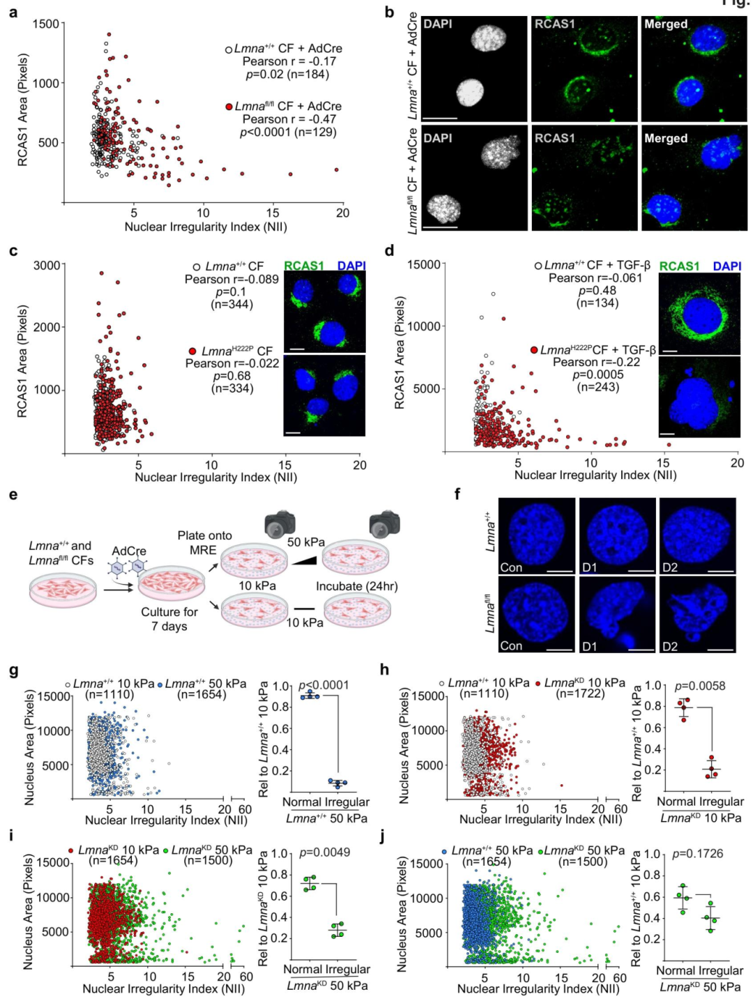
图 3 Lmna 突变导致心脏成纤维细胞的核周损伤
该图揭示了 Lmna 突变对 CFs 核与高尔基体的影响,Lmna KD 的 CFs 中,核不规则指数(NII)与高尔基体面积呈显著负相关,核损伤越严重,高尔基体越小,与心肌细胞中的表型一致;H222P 突变 CFs 在基础状态下无显著关联,但经 TGF-β 刺激后,核损伤与高尔基体缩小的相关性显现,提示机械应力可能加剧突变的影响;磁流变弹性体(MRE)实验显示,病理刚度(50 kPa)显著增加 Lmna KD 的 CFs 核损伤比例(约 40%),证实基质刚度可诱发突变 CFs 的核结构异常。

图 4 同时敲除心肌细胞和心脏成纤维细胞中的 Lmna 可延缓心肌病并提高存活率
该图验证了联合敲除的体内效果,仅心肌细胞敲除 Lmna(CM-Only)的小鼠在 4 周后出现左心室缩短分数(FS)、射血分数(EF)显著下降,而同时敲除 CFs Lmna 的小鼠(CM:CF (C)、CM:CF (P))心功能显著保留;生存分析显示,CM-Only 小鼠中位生存期为 33 天,而 CM:CF (C) 和 CM:CF (P) 分别延长至 38 天和 44.5 天,证实 CFs Lmna 缺失可延缓疾病进展。

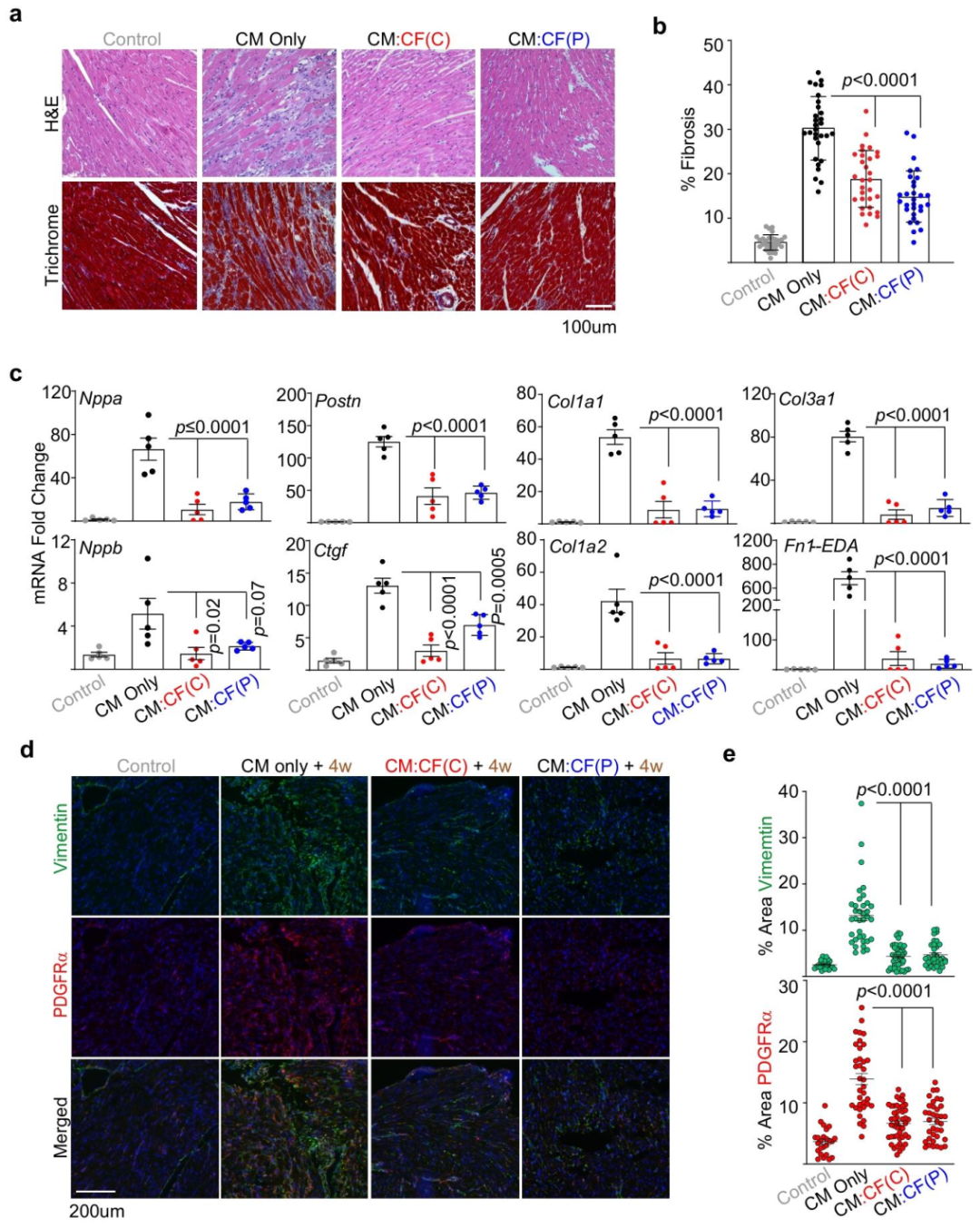
图 5 与仅敲除心肌细胞相比,同时敲除心肌细胞和心脏成纤维细胞中的 Lmna 可减轻纤维化
该图展示了联合敲除对组织重塑的影响,组织染色显示 CM-Only 小鼠心肌纤维化严重(约 30%),而 CM:CF 模型纤维化面积减少至 10% 以下,心肌细胞肿胀和空泡化减轻;纤维化相关基因(Col1a1、Postn 等)及应激标志物(Nppa、Nppb)在联合敲除模型中表达显著下调;免疫荧光显示 CM-Only 小鼠 CFs 标志物(vimentin、PDGFRα)阳性面积增加,而联合敲除模型中 CFs 浸润减少,提示 CFs 功能受损抑制了纤维化反应。

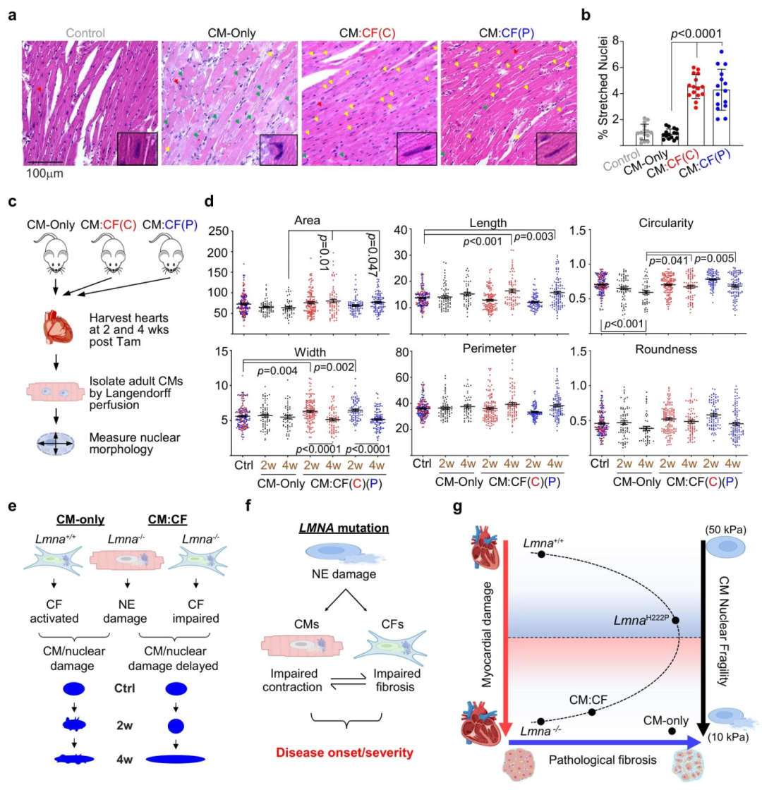
图 6 仅敲除心肌细胞模型与心肌细胞 - 心脏成纤维细胞联合敲除模型相关的独特核形态
该图对比了不同模型的核形态,CM-Only 小鼠心肌细胞核多为不规则破裂状,而 CM:CF 模型细胞核呈椭圆形且完整,更接近 germline 突变小鼠表型;定量分析显示 CM:CF 模型心肌细胞核面积更大、圆度更低,提示核损伤模式不同,可能与疾病进展延缓相关。
本研究证实心脏成纤维细胞(CFs)中的 Lmna 功能对 LMNA 心肌病进展至关重要:Lmna 突变通过抑制 CFs 增殖、收缩功能(普遍效应)及改变迁移能力、TGF-β 响应(突变类型特异性)影响纤维化;心肌细胞与 CFs 的 Lmna 功能存在 “对抗平衡”—— 同时敲除可减轻核损伤、抑制纤维化、改善心功能并延长存活。这些发现揭示了细胞间相互作用是疾病异质性的关键原因,为靶向 CFs 与心肌细胞的协同治疗提供了实验依据。
常见细胞污染类型如何辨别及预防解决方法:细胞培养中常见的生物污染类型有7种,分别是细菌污染,支原体污染,原虫污染,黑胶虫污染,真菌污染,病毒污染以及非细胞污染,真菌污染来源,一般是来自实验服,并且具有气候性,多雨······
细胞聚团的原因分析及如何避免:培养物中细胞可能聚集的一些原因包括:1.过度消化、2.环境压力、3.组织分解、4.过度生长、5.污染等;如何避免聚团细胞的生成;首先确认当前细胞生长密度及状态,80%左右的生长密度即可进行······
细胞有空泡原因分析及解决方法:出现细胞空泡情况有1.细胞老化2.培养液错误配制;3.细胞消化时操作不当;4.污染等等,如细胞老化,解决方法,原代细胞使用较低代次进行实验,传代细胞避免传代次数过高···
细胞半换液和全换液操作步骤:第一种方式:细胞全换液;如果是贴壁细胞,可以用全量换液法,直接吸去全部旧培养基,补充足量新鲜完全培养基;第二种方式:细胞半换液;"细胞半换液"又称"细胞半量换液",即弃掉一半旧的培养基,再······
细胞生长缓慢的可能原因有哪些:细胞培养外部因素包括细胞培养基的配方和质量问题,培养条件不理想,污染问题,细胞自身因素包含细胞的健康状态,细胞密度过高或过低,细胞老化现象,细胞特性,当细胞生长出现缓慢的问题时,我······
常用胰腺癌细胞株动物模型及胰腺癌细胞株有哪些:胰腺癌研究中常用的动物模型主要包括化学物质诱导胰腺癌动物模型,基因工程胰腺癌小鼠模型和胰腺癌移植模型,常用的胰腺细胞株MIA-PACA-2人胰腺癌细胞,Capan-2人胰腺癌细······
产品规格:1*10^6
¥3000
产品规格:1*10^6
¥3000
产品规格:1*10^6
¥3000
产品规格:1*10^6
¥3000
下一篇:3D 球体模型新突破!SH-SY5Y 细胞变身胆碱能神经元,助力神经毒性研究