常见细胞污染类型如何辨别及预防解决方法
常见细胞污染类型如何辨别及预防解决方法:细胞培养中常见的生物污染类型有7种,分别是细菌污染,支原体污染,原虫污染,黑胶虫污染,真菌污染,病毒污染以及非细胞污染,真菌污染来源,一般是来自实验服,并且具有气候性,多雨······
发布时间:2025-09-02 08:57:19 细胞资源库平台 访问量:219
荧光素酶报告基因系统是一种基于荧光素酶催化底物氧化反应产生生物发光的检测技术,广泛应用于细胞生物学研究。其中,萤火虫荧光素酶(firefly luciferase, Fluc)因其高灵敏度、宽线性检测范围(约7~8个数量级)以及较短的半衰期(在哺乳动物细胞中约为3小时,在植物细胞中约为3.5小时)而成为最常用的报告基因。其发光信号强度在酶浓度为10⁻¹⁶ mol/L至10⁻⁸ mol/L的范围内与酶活性呈线性关系,并且在理想条件下可检测到低至10⁻²⁰ mol/L的荧光素酶活性。此外,荧光素酶报告基因系统具有非放射性、检测快速、灵敏度高(比氯霉素乙酰转移酶CAT高100倍)等优点,特别适用于高通量筛选和活细胞检测。通过将荧光素酶报告基因载体转染至宿主细胞后,可利用荧光素酶检测系统灵敏且便捷地监测基因表达水平,已成为细胞生物学研究中的重要工具。
英文标题:A roadmap to cysteine specific labeling of membrane proteins for single-molecule photobleaching studies
中文标题:膜蛋白半胱氨酸特异性标记用于单分子光漂白研究的路线图
发表期刊:《Methods》
影响因子:4.3
作者单位:
Department of Biochemistry and Molecular Biophysics, Washington University School of Medicine, St. Louis, MO, USA
作者信息:
Melanie Ernst, Robyn Mahoney-Kruszka, Nathan B. Zelt, Janice L. Robertson
单分子光漂白分析是量化膜蛋白寡聚化的有力工具,但其准确性依赖于膜蛋白亚基的特异性荧光标记。半胱氨酸因在蛋白中丰度低,常通过马来酰亚胺介导的巯基反应实现位点特异性标记,但半胱氨酸的反应性受溶剂可及性、周围电环境等多种因素影响,难以预测。本研究以两种已知二聚化机制的膜蛋白 ——CLC-ec1(Cl⁻/H⁺反向转运体)和 Fluc-Bpe-N43S(氟通道突变体)为模型,建立了一套系统筛选膜蛋白半胱氨酸标记位点的方法,包括标记效率、背景干扰、功能完整性和光漂白信号质量的评估,为单分子光漂白研究中的膜蛋白标记提供标准化路线。
天然半胱氨酸筛选与去除:利用 Ellman 实验(DTNB 试剂)检测天然半胱氨酸的反应性,通过突变(如 CLC-ec1 的 C85A)去除高反应性天然半胱氨酸,保留蛋白功能;变性条件(0.2% SDS)下的 Ellman 实验可识别埋藏的半胱氨酸。
背景标记率测量:在无反应性半胱氨酸的突变体(如 CLC-ec1-C85A、Fluc-Bpe)中,用 Cy5 - 马来酰亚胺标记,通过 SDS-PAGE 或分光光度法量化非特异性标记(与赖氨酸或 N 端胺反应),确定最佳标记时间(1 小时内,背景标记率 < 10%)。
新半胱氨酸插入与筛选:优先选择螺旋末端或稳定环区的极性 / 带电残基(避开功能关键残基),构建突变体后通过尺寸排阻色谱(SEC)验证蛋白组装状态(避免二硫键交联导致的高阶寡聚体)。
标记效率与反应动力学评估:Ellman 实验检测插入半胱氨酸的反应动力学(快速反应位点更优);Cy5 - 马来酰亚胺标记后,通过分光光度法计算标记率(目标 > 40%)。
功能与光漂白信号验证:通过转运实验(如 Fluc 的氟外流、CLC 的氯转运)验证标记后蛋白功能;单分子总内反射荧光(TIRF)显微镜观察光漂白轨迹,筛选阶梯式漂白(无闪烁)的位点。

图1:马来酰亚胺 - 巯基反应机制
A 图展示碱催化的巯基(半胱氨酸)与马来酰亚胺的迈克尔加成反应,包括硫醇盐生成、与马来酰亚胺双键反应及稳定硫醚键形成;反应性受半胱氨酸 pKa(受局部电环境影响)和马来酰亚胺水解影响。
B 图显示 pH>7.5 时马来酰亚胺易与赖氨酸胺基反应,导致非特异性标记。
结果阐明了标记反应的化学基础及 pH 控制的重要性。

图2:天然半胱氨酸反应性筛选
A 图 Ellman 实验原理(DTNB 与巯基反应生成黄色 TNB²⁻,412nm 检测)。
B 图显示 TNB²⁻的特征吸收峰。
C 图 CLC-ec1 的 3 个天然半胱氨酸(C85 部分暴露,C306、C347 埋藏)。
D-E 图 Ellman 实验显示 CLC-ec1 野生型在去垢剂中部分反应,变性后(0.2% SDS)完全反应;C85A 突变体仅在变性后反应,表明成功去除表面反应性半胱氨酸。
F-H 图 Fluc-Bpe 无天然半胱氨酸,Ellman 实验无信号。
结果验证了天然半胱氨酸的筛选与去除策略。

图3:非特异性背景标记评估
A 图显示 CLC-ec1-C85A(多赖氨酸)和 Fluc-Bpe(仅 1 个赖氨酸)的潜在非特异性标记位点。
B 图 Cy5 - 马来酰亚胺标记结果显示,1 小时内背景标记率低(Fluc 4%,CLC 9%),过夜后显著升高(Fluc 25%,CLC 62%)。
结果强调标记需在 1 小时内完成以减少背景。

图4:插入半胱氨酸的反应性评估
A-B 图展示 Fluc-Bpe(R68C、R124C、R128C)和 CLC-ec1(F166C 等)的半胱氨酸插入位点。
C 图 SEC 显示突变体均为二聚体(与野生型一致)。
D-E 图 Ellman 实验显示 Fluc 插入位点中 R124C、R128C 反应快速,R68C 较慢;CLC 中 H234C、I288C 等反应快速。
F-G 图变性后 CLC 暴露 2 个埋藏半胱氨酸,Fluc 无额外信号。
结果筛选出高反应性的插入位点。

图5:Cy5 - 马来酰亚胺标记效率
A 图 Ellman 试剂与 Cy5 - 马来酰亚胺的结构对比。
B 图 Cy5 标记的 Fluc-Bpe 示意图。
C 图标记动力学显示,Fluc-R128C、CLC-H234C 等 10 分钟内标记率达 60-80%,Fluc-R124C、CLC-M330C 约 40-50%,均高于背景标记率。
结果验证了高特异性标记效率。

图6:标记后蛋白功能评估
A 图氟外流实验原理。
B-C 图 Fluc-R128C-Cy5 保留部分功能,R124C-Cy5 无功能。
D-E 图 CLC 的 H234C、I288C、M330C 标记后氯转运功能与野生型相当。
结果表明需排除功能受损的标记位点。

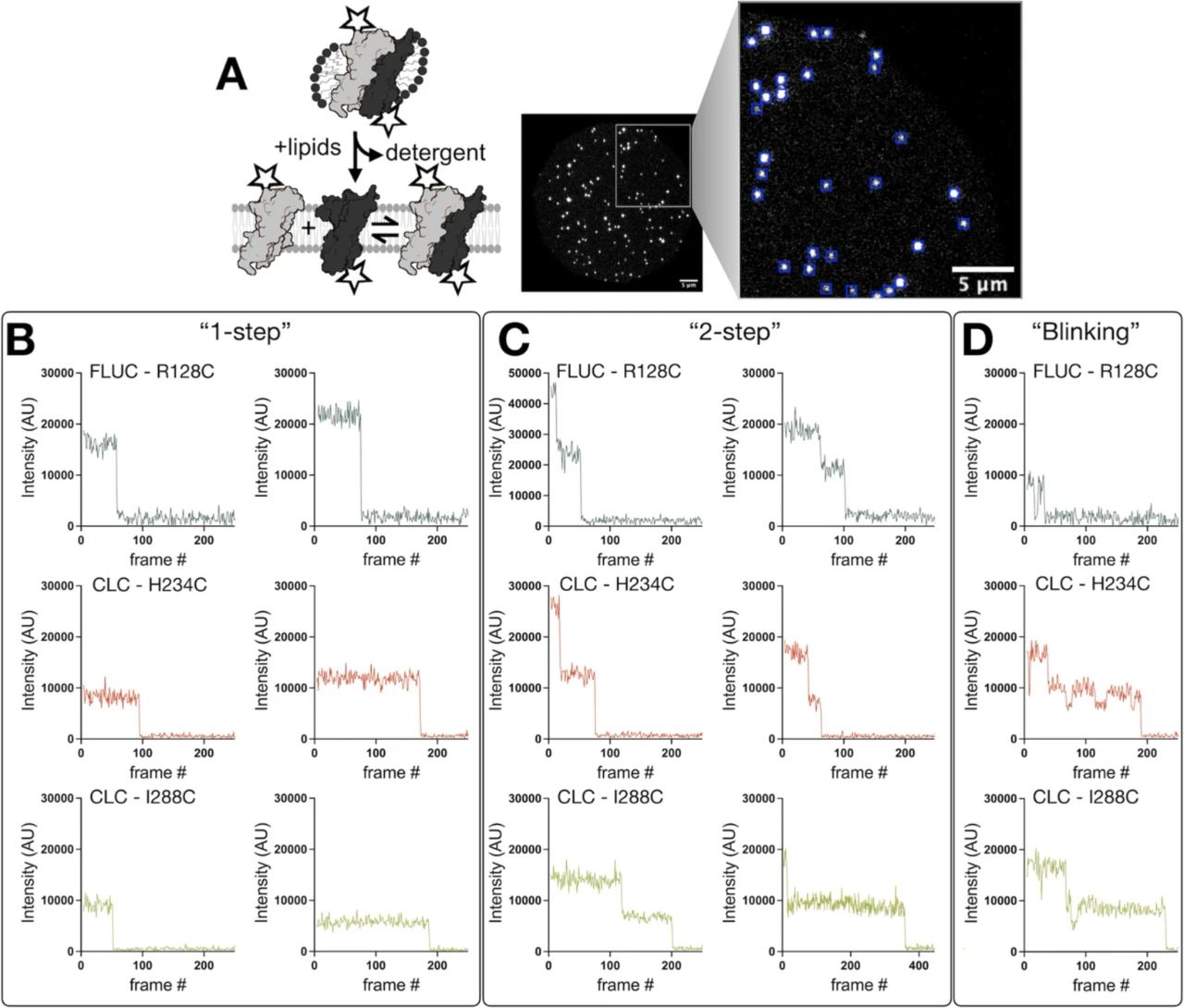
图7:单分子光漂白轨迹分析
A 图实验流程(膜蛋白重组入脂质体,TIRF 成像)。
B-D 图显示 Fluc-R128C、CLC-H234C 等的光漂白轨迹:1 步(单体)、2 步(二聚体)漂白,闪烁现象 < 10%,符合单分子分析要求。
结果验证标记位点适合光漂白研究。

图8:筛选结果总结
A-C 图展示 CLC-ec1 和 Fluc-Bpe 的筛选位点。
B-D 图统计显示,约 30% 的插入位点通过所有筛选步骤(表达、反应性、标记效率、功能、光漂白信号)。
结果证实该路线图可有效筛选适合单分子研究的标记位点。
本研究建立了一套系统筛选膜蛋白半胱氨酸特异性标记位点的路线图:通过 Ellman 实验筛选天然半胱氨酸并去除高反应性位点,控制标记时间以减少背景,优先选择高反应性插入位点,结合功能验证和光漂白信号评估,最终约 30% 的位点可用于单分子光漂白研究。该方法以 CLC-ec1 和 Fluc-Bpe 为模型,证实了结构预测的局限性,强调实验验证的必要性,为膜蛋白单分子研究中的特异性标记提供了标准化流程和实用指南。
常见细胞污染类型如何辨别及预防解决方法:细胞培养中常见的生物污染类型有7种,分别是细菌污染,支原体污染,原虫污染,黑胶虫污染,真菌污染,病毒污染以及非细胞污染,真菌污染来源,一般是来自实验服,并且具有气候性,多雨······
细胞聚团的原因分析及如何避免:培养物中细胞可能聚集的一些原因包括:1.过度消化、2.环境压力、3.组织分解、4.过度生长、5.污染等;如何避免聚团细胞的生成;首先确认当前细胞生长密度及状态,80%左右的生长密度即可进行······
细胞有空泡原因分析及解决方法:出现细胞空泡情况有1.细胞老化2.培养液错误配制;3.细胞消化时操作不当;4.污染等等,如细胞老化,解决方法,原代细胞使用较低代次进行实验,传代细胞避免传代次数过高···
细胞半换液和全换液操作步骤:第一种方式:细胞全换液;如果是贴壁细胞,可以用全量换液法,直接吸去全部旧培养基,补充足量新鲜完全培养基;第二种方式:细胞半换液;"细胞半换液"又称"细胞半量换液",即弃掉一半旧的培养基,再······
细胞生长缓慢的可能原因有哪些:细胞培养外部因素包括细胞培养基的配方和质量问题,培养条件不理想,污染问题,细胞自身因素包含细胞的健康状态,细胞密度过高或过低,细胞老化现象,细胞特性,当细胞生长出现缓慢的问题时,我······
常用胰腺癌细胞株动物模型及胰腺癌细胞株有哪些:胰腺癌研究中常用的动物模型主要包括化学物质诱导胰腺癌动物模型,基因工程胰腺癌小鼠模型和胰腺癌移植模型,常用的胰腺细胞株MIA-PACA-2人胰腺癌细胞,Capan-2人胰腺癌细······
产品规格:1*10^6
¥3000
产品规格:1*10^6
¥3000
产品规格:1*10^6
¥3000
产品规格:1*10^6
¥3000
上一篇:生物发光流感病毒:实时追踪感染的 “荧光探子” 来了!
下一篇:CHRDL2在结直肠癌中增强癌症干细胞表型及化疗耐药性研究新进展