常见细胞污染类型如何辨别及预防解决方法
常见细胞污染类型如何辨别及预防解决方法:细胞培养中常见的生物污染类型有7种,分别是细菌污染,支原体污染,原虫污染,黑胶虫污染,真菌污染,病毒污染以及非细胞污染,真菌污染来源,一般是来自实验服,并且具有气候性,多雨······
发布时间:2025-09-02 17:13:13 细胞资源库平台 访问量:241
结直肠癌(CRC)是全球第三大常见癌症,其发病机制复杂,涉及多种信号通路的异常调控。WNT/β-catenin信号通路在CRC中过度激活,而BMP信号通路则与之相互拮抗,维持肠道稳态。BMP拮抗剂如CHRDL2在多种癌症中表达异常,与不良预后相关。然而,CHRDL2在结直肠癌中的具体作用机制尚不清楚。
2025年5月28日,发表在Molecular Oncology上题为BMP antagonist CHRDL2 enhances the cancer stem-cell phenotype and increases chemotherapy resistance in colorectal cancer的研究通过构建稳定过表达CHRDL2的结直肠癌细胞系和3D类器官模型,探讨了CHRDL2对CRC细胞增殖、迁移、化疗耐药及干细胞特性的影响。研究发现,CHRDL2过表达显著增强了细胞的化疗耐药性,通过激活DNA损伤修复通路,减少了化疗诱导的DNA损伤。此外,CHRDL2还通过抑制BMP信号通路,增强WNT信号通路,促进癌症干细胞表型的形成。这些发现为CHRDL2作为结直肠癌治疗靶点的潜力提供了重要依据。
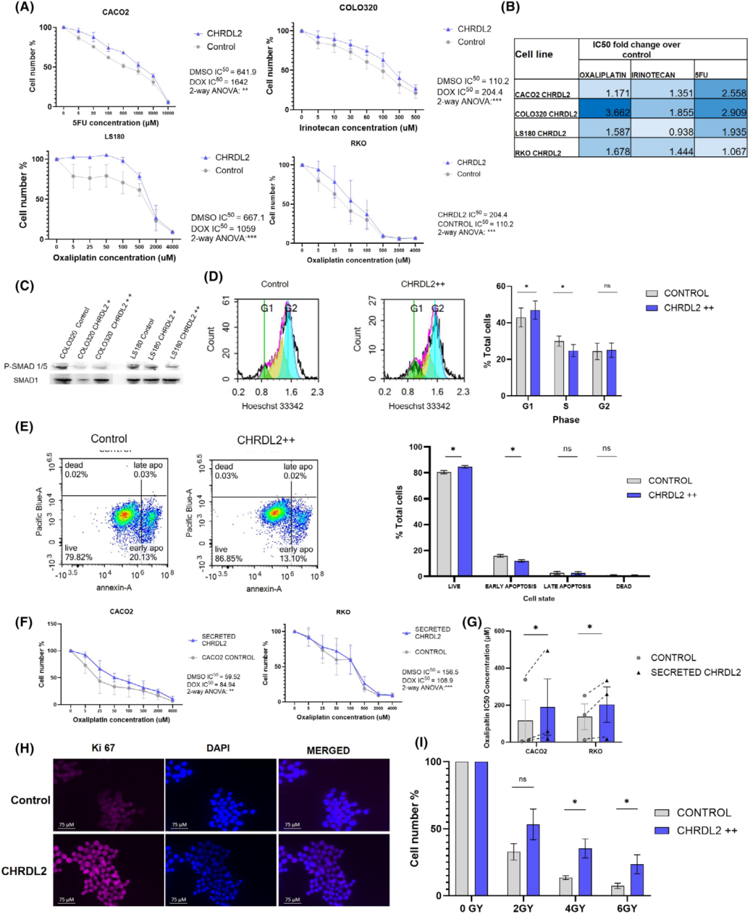
1) 诱导性CHRDL2过表达在结直肠癌细胞系中改变增殖和迁移。研究者通过doxycycline诱导系统在四种结直肠癌细胞系(CACO2、COLO320、LS180和RKO)中过表达CHRDL2,并通过qPCR和Western blot验证了CHRDL2在mRNA和蛋白水平的过表达(图1B、C)。结果显示,CHRDL2过表达显著降低了SMAD1/5的磷酸化水平,证实了其作为BMP拮抗剂的作用(图1D)。在细胞增殖方面,CHRDL2过表达的细胞系显示出增殖能力的降低,这通过MTT实验和Ki67阳性细胞比例的减少得到证实(图1E、F)。此外,克隆形成实验表明,CHRDL2过表达的细胞克隆形成能力减弱(图1G)。然而,与增殖能力的降低相反,CHRDL2过表达显著增强了细胞的迁移能力,这通过Transwell实验得到证实(图1H)。此外,IQGAP1的表达增加,表明CHRDL2可能通过增强细胞的迁移能力来促进癌症的侵袭性(图1I)。最后,研究者通过免疫荧光实验观察到CHRDL2过表达增加了β-catenin在细胞核中的定位,这是WNT信号通路激活的标志(图1J、K)。这些结果表明,CHRDL2通过抑制BMP信号通路和激活WNT信号通路,改变了结直肠癌细胞的生物学行为,增强了其迁移能力和干细胞特性,但降低了增殖能力。

图1展示了CHRDL2在结直肠癌细胞系中的诱导性过表达对细胞增殖、迁移和WNT信号通路的影响。
2) CHRDL2过表达增加对常见结直肠癌化疗药物的耐药性。研究者使用三种常用的化疗药物(5-氟尿嘧啶、伊立替康和奥沙利铂)处理过表达CHRDL2的细胞系,并通过MTS实验评估细胞对化疗药物的敏感性。结果显示,CHRDL2过表达显著增加了所有测试细胞系对化疗药物的耐药性,表现为更高的IC50值(图2A、B)。在化疗药物处理后,CHRDL2过表达的细胞显示出较低的SMAD1/5磷酸化水平,表明BMP信号通路的抑制可能有助于耐药性的增强(图2C)。细胞周期分析表明,CHRDL2过表达的细胞在化疗药物处理后,有更多的细胞停留在G1期,而较少的细胞进入S期,这与未处理的细胞形成对比(图2D)。此外,流式细胞术分析显示,CHRDL2过表达的细胞在化疗药物处理后,早期凋亡的细胞数量减少,表明CHRDL2过表达有助于细胞逃避凋亡(图2E)。研究者还使用条件培养基(含有分泌的CHRDL2)处理非CHRDL2过表达的细胞,发现这种处理同样增加了细胞对化疗药物的耐药性,表现为更高的IC50值(图2F、G)。此外,免疫荧光实验显示,CHRDL2过表达的细胞在低剂量化疗药物处理后,Ki67阳性细胞的比例增加,表明细胞增殖能力增强(图2H)。最后,研究者评估了CHRDL2过表达对辐射耐受性的影响。结果显示,CHRDL2过表达的细胞在4Gy和6Gy辐射处理后,存活率显著增加(图2I)。这些结果表明,CHRDL2过表达通过多种机制增强了结直肠癌细胞对化疗和辐射的耐受性,这可能与BMP信号通路的抑制和WNT信号通路的激活有关。

图2探讨了CHRDL2过表达对结直肠癌细胞耐药性的影响。
3) CHRDL2过表达减少化疗处理期间的DNA损伤并增强DNA修复途径。研究者使用免疫荧光实验检测了化疗药物处理后细胞中的DNA双链断裂(DSB)标志物cH2AX和Ku70。结果显示,CHRDL2过表达的细胞在化疗药物处理后,cH2AX焦点的数量显著减少,表明DNA损伤减少(图3A、B)。此外,Ku70的表达也减少,这进一步证实了DNA损伤的减少(图3C)。研究者还检测了DNA修复相关蛋白ATM和RAD21的表达。结果表明,CHRDL2过表达的细胞在化疗药物处理后,ATM和RAD21的表达显著增加(图3D、E)。这表明CHRDL2过表达可能通过激活DNA修复途径来减少DNA损伤,从而增强细胞的生存能力。为了进一步验证CHRDL2过表达对DNA损伤的影响,研究者进行了彗星实验。结果显示,CHRDL2过表达的细胞在化疗药物处理后,彗星的尾长显著缩短,表明DNA损伤减少(图3F、G)。这些结果表明,CHRDL2过表达不仅减少了化疗药物引起的DNA损伤,还增强了DNA修复途径的活性,从而提高了细胞在化疗处理期间的生存能力。

图3研究了CHRDL2过表达对化疗药物处理期间DNA损伤和修复的影响。
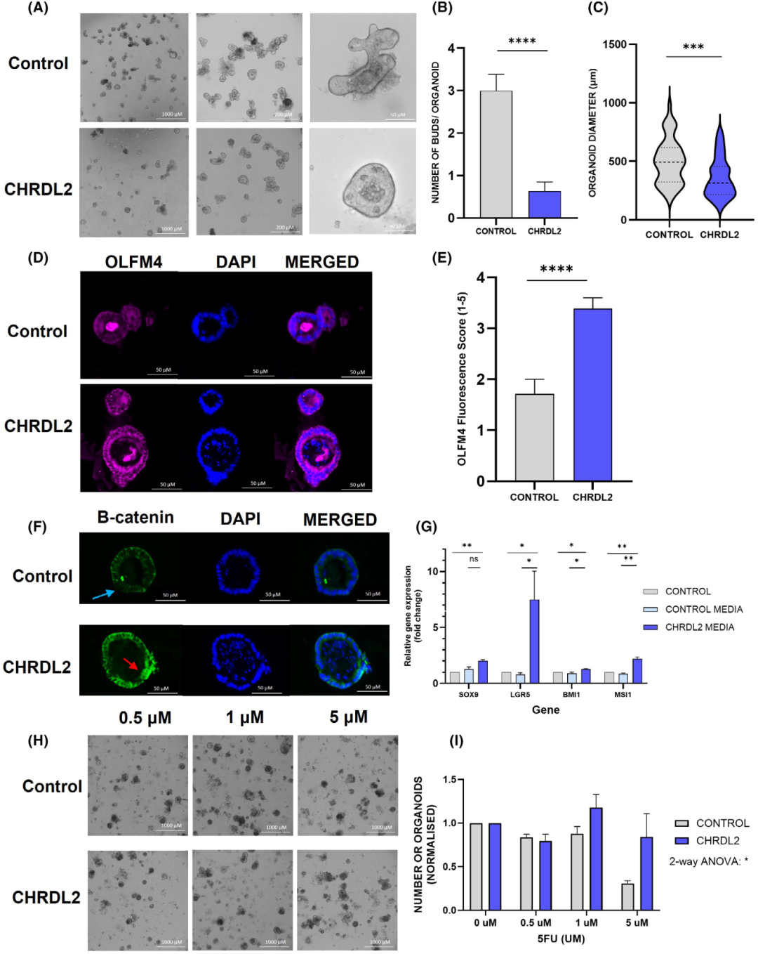
4) 分泌型CHRDL2减少小鼠小肠类器官的分化并增加干细胞标记物。研究者将小鼠小肠类器官暴露于含有CHRDL2的条件培养基中,观察到类器官的形态发生了显著变化。具体来说,CHRDL2处理的类器官显示出减少的分化芽数量和更小、更圆的形态(图4A、B、C)。这表明CHRDL2处理抑制了类器官的分化。此外,CHRDL2处理的类器官显示出增加的干细胞标记物OLFM4的表达(图4D、E),以及β-catenin在细胞核中的定位增加(图4F),这表明WNT信号通路的激活。此外,CHRDL2处理的类器官显示出增加的干细胞标记物LGR5、BMI1、SOX9和MSI1的表达(图4G)。最后,CHRDL2处理的类器官在化疗药物5-氟尿嘧啶处理后显示出更高的存活率(图4H、I)。这些结果表明,CHRDL2通过抑制BMP信号通路和激活WNT信号通路,增强了类器官的干细胞特性,并提高了其对化疗药物的耐药性。

图4展示了分泌型CHRDL2对小鼠小肠类器官的影响。
本研究通过构建稳定过表达CHRDL2的结直肠癌细胞系和3D类器官模型,发现CHRDL2显著增强了细胞的化疗耐药性,减少了化疗诱导的DNA损伤。CHRDL2通过抑制BMP信号通路,增强WNT信号通路,促进癌症干细胞表型的形成。在细胞实验中,CHRDL2过表达降低了细胞增殖和克隆形成能力,但显著提高了细胞的迁移能力。在3D类器官模型中,CHRDL2处理的类器官表现出减少的分化和增强的干细胞标记物表达。RNA测序分析进一步揭示了CHRDL2通过抑制BMP信号通路,上调干细胞标记物和DNA修复相关基因,增强癌症干细胞特性和化疗耐药性。这些发现为CHRDL2作为结直肠癌治疗靶点提供了重要依据。
常见细胞污染类型如何辨别及预防解决方法:细胞培养中常见的生物污染类型有7种,分别是细菌污染,支原体污染,原虫污染,黑胶虫污染,真菌污染,病毒污染以及非细胞污染,真菌污染来源,一般是来自实验服,并且具有气候性,多雨······
细胞聚团的原因分析及如何避免:培养物中细胞可能聚集的一些原因包括:1.过度消化、2.环境压力、3.组织分解、4.过度生长、5.污染等;如何避免聚团细胞的生成;首先确认当前细胞生长密度及状态,80%左右的生长密度即可进行······
细胞有空泡原因分析及解决方法:出现细胞空泡情况有1.细胞老化2.培养液错误配制;3.细胞消化时操作不当;4.污染等等,如细胞老化,解决方法,原代细胞使用较低代次进行实验,传代细胞避免传代次数过高···
细胞半换液和全换液操作步骤:第一种方式:细胞全换液;如果是贴壁细胞,可以用全量换液法,直接吸去全部旧培养基,补充足量新鲜完全培养基;第二种方式:细胞半换液;"细胞半换液"又称"细胞半量换液",即弃掉一半旧的培养基,再······
细胞生长缓慢的可能原因有哪些:细胞培养外部因素包括细胞培养基的配方和质量问题,培养条件不理想,污染问题,细胞自身因素包含细胞的健康状态,细胞密度过高或过低,细胞老化现象,细胞特性,当细胞生长出现缓慢的问题时,我······
常用胰腺癌细胞株动物模型及胰腺癌细胞株有哪些:胰腺癌研究中常用的动物模型主要包括化学物质诱导胰腺癌动物模型,基因工程胰腺癌小鼠模型和胰腺癌移植模型,常用的胰腺细胞株MIA-PACA-2人胰腺癌细胞,Capan-2人胰腺癌细······
产品规格:1*10^6
¥3000
产品规格:1*10^6
¥3000
产品规格:1*10^6
¥3000
产品规格:1*10^6
¥3000