常见细胞污染类型如何辨别及预防解决方法
常见细胞污染类型如何辨别及预防解决方法:细胞培养中常见的生物污染类型有7种,分别是细菌污染,支原体污染,原虫污染,黑胶虫污染,真菌污染,病毒污染以及非细胞污染,真菌污染来源,一般是来自实验服,并且具有气候性,多雨······
发布时间:2025-08-20 12:36:02 细胞资源库平台 访问量:332
心肌梗死(MI)是全球致死率最高的心血管疾病之一,其核心病理特征——心肌纤维化,是导致心脏功能恶化的关键因素。近期,一项发表于《Cell Biology and Toxicology》的研究揭示了Rap2a蛋白在心肌纤维化中的重要作用:它通过调控TNIK/Merlin/YAP信号轴,加剧成纤维细胞的增殖、迁移及表型转化,从而恶化心肌梗死进程。这一发现不仅为心肌梗死的治疗提供了新靶点,也为开发新型抗纤维化药物指明了方向。
心肌梗死后的心脏会经历复杂的重构过程,其中心肌纤维化(即心脏成纤维细胞过度活化并分泌大量胶原蛋白)是导致心脏僵硬、功能衰竭的元凶。目前,尽管介入手术和药物可部分缓解症状,但无法有效逆转纤维化。因此,寻找调控纤维化的关键分子机制成为研究焦点。
Rap2a属于Ras超家族的小GTP酶,此前研究多关注其在肿瘤中的作用,但其在心血管疾病中的功能尚不明确。本研究发现,心肌梗死小鼠的心脏组织中Rap2a表达显著升高,提示其可能参与纤维化进程。进一步探索发现,Rap2a通过激活TNIK/Merlin/YAP通路,驱动心脏成纤维细胞的病理行为,最终加剧心肌损伤。
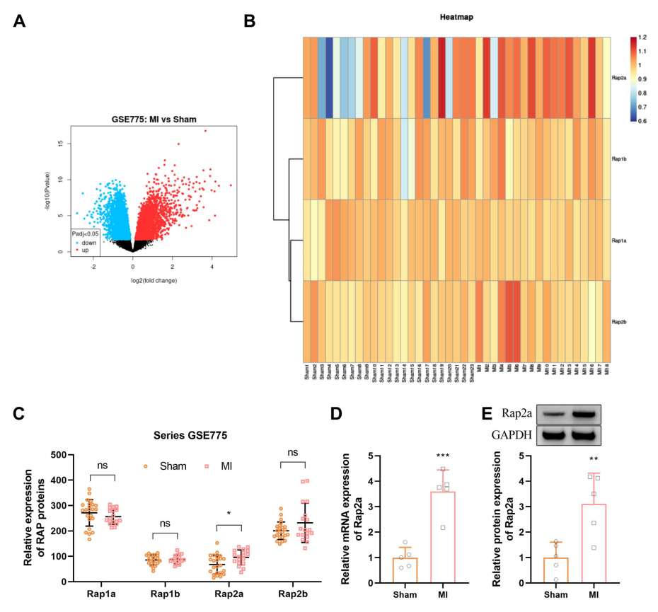
1. Rap2a在心肌梗死中的表达上调
研究团队首先通过分析GEO数据库(GSE775数据集),发现心肌梗死小鼠心脏中Rap2a的mRNA和蛋白水平均显著升高(图1)。这一现象在小鼠模型中得到验证:结扎左冠状动脉前降支(LAD)诱导心肌梗死后,Rap2a表达明显上调。

图1(A-C显示GEO数据分析结果,D-E为实验验证)
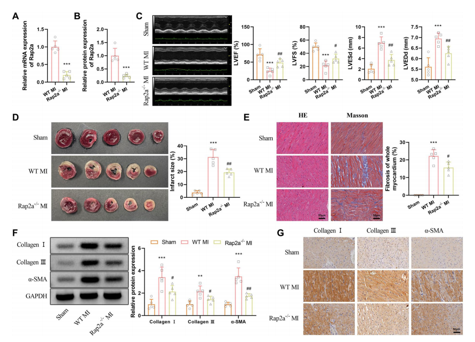
2. Rap2a缺失改善心脏功能
为明确Rap2a的功能,研究者构建了Rap2a基因敲除(Rap2a⁻/⁻)小鼠,并诱导心肌梗死。结果显示:
Rap2a⁻/⁻小鼠心脏功能显著改善:左心室射血分数(LVEF)升高,梗死面积缩小(图2C-D)。
心肌纤维化减轻:Masson染色和Western blot显示,胶原蛋白I/III和α-SMA(纤维化标志物)表达降低(图2E-G)。

图2(A-B为敲除验证,C-G为功能与病理结果)
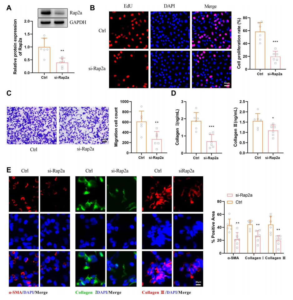
3. Rap2a驱动成纤维细胞病理行为
通过体外培养小鼠心脏成纤维细胞(CFs),研究者发现:
敲低Rap2a抑制CFs增殖与迁移:EdU实验显示DNA复制减少,Transwell迁移实验显示细胞迁移能力下降(图3B-C)。
表型转化受阻:ELISA和免疫荧光显示,胶原蛋白分泌减少,α-SMA表达降低(图3D-E)。

图3(A为敲低验证,B-E为功能实验)
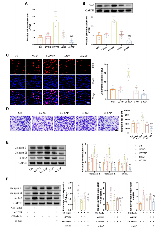
4. TNIK/Merlin/YAP轴介导Rap2a的作用
进一步机制研究表明:
Rap2a与TNIK结合并增强其活性:免疫共沉淀证实两者直接相互作用(图3A)。
TNIK磷酸化Merlin,激活YAP信号:抑制TNIK可减少Merlin磷酸化,并下调YAP表达(图3B,图4)。
YAP调控成纤维细胞功能:过表达YAP逆转了Rap2a缺失对CFs的抑制效应(图5)。

图3

图4

图5
本研究首次揭示Rap2a-TNIK-Merlin-YAP信号轴在心肌纤维化中的核心作用,为靶向治疗心肌梗死提供了新思路。未来,开发Rap2a或TNIK抑制剂可能成为逆转心脏纤维化、改善患者预后的突破方向。
常见细胞污染类型如何辨别及预防解决方法:细胞培养中常见的生物污染类型有7种,分别是细菌污染,支原体污染,原虫污染,黑胶虫污染,真菌污染,病毒污染以及非细胞污染,真菌污染来源,一般是来自实验服,并且具有气候性,多雨······
细胞聚团的原因分析及如何避免:培养物中细胞可能聚集的一些原因包括:1.过度消化、2.环境压力、3.组织分解、4.过度生长、5.污染等;如何避免聚团细胞的生成;首先确认当前细胞生长密度及状态,80%左右的生长密度即可进行······
细胞有空泡原因分析及解决方法:出现细胞空泡情况有1.细胞老化2.培养液错误配制;3.细胞消化时操作不当;4.污染等等,如细胞老化,解决方法,原代细胞使用较低代次进行实验,传代细胞避免传代次数过高···
细胞半换液和全换液操作步骤:第一种方式:细胞全换液;如果是贴壁细胞,可以用全量换液法,直接吸去全部旧培养基,补充足量新鲜完全培养基;第二种方式:细胞半换液;"细胞半换液"又称"细胞半量换液",即弃掉一半旧的培养基,再······
细胞生长缓慢的可能原因有哪些:细胞培养外部因素包括细胞培养基的配方和质量问题,培养条件不理想,污染问题,细胞自身因素包含细胞的健康状态,细胞密度过高或过低,细胞老化现象,细胞特性,当细胞生长出现缓慢的问题时,我······
常用胰腺癌细胞株动物模型及胰腺癌细胞株有哪些:胰腺癌研究中常用的动物模型主要包括化学物质诱导胰腺癌动物模型,基因工程胰腺癌小鼠模型和胰腺癌移植模型,常用的胰腺细胞株MIA-PACA-2人胰腺癌细胞,Capan-2人胰腺癌细······
产品规格:1*10^6
¥3000
产品规格:1*10^6
¥3000
产品规格:1*10^6
¥3000
产品规格:1*10^6
¥3000
上一篇:金属离子干扰荧光素酶检测?研究揭示三种酶的敏感性差异及应对策略
下一篇:基因诱导的内皮细胞生态位实现人类肾类器官的血管化、多系成熟和肾素表达细胞的出现