常见细胞污染类型如何辨别及预防解决方法
常见细胞污染类型如何辨别及预防解决方法:细胞培养中常见的生物污染类型有7种,分别是细菌污染,支原体污染,原虫污染,黑胶虫污染,真菌污染,病毒污染以及非细胞污染,真菌污染来源,一般是来自实验服,并且具有气候性,多雨······
发布时间:2025-08-12 12:18:26 细胞资源库平台 访问量:309
在心脏能量代谢调控中,糖原自噬(glycophagy)作为选择性自噬的重要亚型,通过 STBD1-GABARAPL1 轴介导糖原向溶酶体的降解。然而,由于 GABARAPL1 与同源蛋白的高序列相似性,现有检测方法面临抗体特异性不足、通量评估体系缺失等挑战。本文首次系统开发了针对心脏糖原自噬的检测工具,通过基因敲除模型验证抗体特异性,并建立细胞、原代心肌细胞及离体心脏的多维度通量检测方法,为揭示糖原自噬在心脏疾病中的作用提供关键技术支撑。
心脏作为高能量需求器官,其糖原代谢紊乱与糖尿病心肌病、心力衰竭等密切相关。糖原自噬通过选择性降解糖原提供能量应激响应,但当前检测手段存在两大瓶颈:一是 GABARAPL1 抗体与 GABARAP 等同源蛋白(86% 序列相似性)交叉反应,导致检测假阳性;二是传统自噬通量指标(如 LC3B-II/I 比率)在糖原自噬中适用性未知。开发特异性检测工具,成为解析糖原自噬在心脏生理病理中作用的前提。

图1:GABARAPL1 抗体特异性验证及敲除模型构建
研究通过 CRISPR/Cas9 构建 GABARAPL1 敲除小鼠,证实仅靶向 N 端的抗体(Abcam ab86497、Cell Signaling 26632)能在心脏组织中特异性识别 18kDa 的内源性 GABARAPL1,而全长抗体(Proteintech 11010-1-AP)存在非特异性结合。亚细胞分馏显示,GABARAPL1 在胞质与膜组分中均有分布,但无法通过分子量差异区分脂质化形式,提示传统自噬检测指标不适用于糖原自噬。

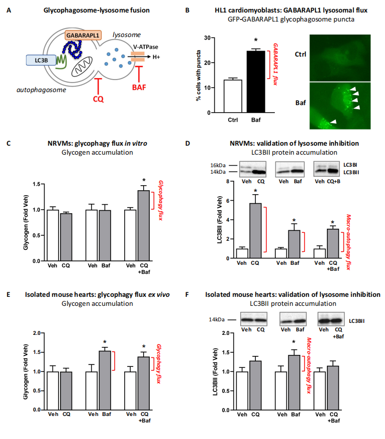
图2:心脏糖原自噬通量的多模型检测方法
在稳定表达 GFP-GABARAPL1 的 HL1 细胞中,巴佛洛霉素处理使荧光 puncta 阳性细胞比例从 13% 升至 25%,直接可视化自噬体积累;新生大鼠心室肌细胞需联合巴佛洛霉素与氯喹处理,才能通过糖原含量增加 38% 反映内源性通量;离体小鼠心脏灌注中,仅巴佛洛霉素单药可诱导糖原积累,而氯喹因影响冠脉流量无效。该系列实验确立了不同场景下的通量检测策略。
本研究建立了心脏糖原自噬的完整检测体系:①推荐使用 N 端靶向抗体结合敲除模型验证特异性;②细胞模型中 GFP-GABARAPL1 荧光 puncta 计数可动态监测通量,原代细胞与离体心脏需依赖溶酶体双重抑制(或单药巴佛洛霉素)结合糖原定量;③传统自噬检测方法不可直接套用,需根据实验场景调整策略。该工具包为解析糖原自噬在心脏代谢疾病中的作用提供了标准化方法,推动相关机制研究与临床转化。
常见细胞污染类型如何辨别及预防解决方法:细胞培养中常见的生物污染类型有7种,分别是细菌污染,支原体污染,原虫污染,黑胶虫污染,真菌污染,病毒污染以及非细胞污染,真菌污染来源,一般是来自实验服,并且具有气候性,多雨······
细胞聚团的原因分析及如何避免:培养物中细胞可能聚集的一些原因包括:1.过度消化、2.环境压力、3.组织分解、4.过度生长、5.污染等;如何避免聚团细胞的生成;首先确认当前细胞生长密度及状态,80%左右的生长密度即可进行······
细胞有空泡原因分析及解决方法:出现细胞空泡情况有1.细胞老化2.培养液错误配制;3.细胞消化时操作不当;4.污染等等,如细胞老化,解决方法,原代细胞使用较低代次进行实验,传代细胞避免传代次数过高···
细胞半换液和全换液操作步骤:第一种方式:细胞全换液;如果是贴壁细胞,可以用全量换液法,直接吸去全部旧培养基,补充足量新鲜完全培养基;第二种方式:细胞半换液;"细胞半换液"又称"细胞半量换液",即弃掉一半旧的培养基,再······
细胞生长缓慢的可能原因有哪些:细胞培养外部因素包括细胞培养基的配方和质量问题,培养条件不理想,污染问题,细胞自身因素包含细胞的健康状态,细胞密度过高或过低,细胞老化现象,细胞特性,当细胞生长出现缓慢的问题时,我······
常用胰腺癌细胞株动物模型及胰腺癌细胞株有哪些:胰腺癌研究中常用的动物模型主要包括化学物质诱导胰腺癌动物模型,基因工程胰腺癌小鼠模型和胰腺癌移植模型,常用的胰腺细胞株MIA-PACA-2人胰腺癌细胞,Capan-2人胰腺癌细······
产品规格:1*10^6
¥3000
产品规格:1*10^6
¥3000
产品规格:1*10^6
¥3000
产品规格:1*10^6
¥3000
上一篇:CD19 CAR-T 细胞治疗大 B 细胞淋巴瘤后的感染问题:来自 CIBMTR 的真实世界分析
下一篇:一种将人类多能干细胞培养为血管化心脏类器官和血管化肝脏类器官的方法