常见细胞污染类型如何辨别及预防解决方法
常见细胞污染类型如何辨别及预防解决方法:细胞培养中常见的生物污染类型有7种,分别是细菌污染,支原体污染,原虫污染,黑胶虫污染,真菌污染,病毒污染以及非细胞污染,真菌污染来源,一般是来自实验服,并且具有气候性,多雨······
发布时间:2025-04-14 09:30:00 细胞资源库平台 访问量:312
英文标题:Membrane Fusion-Mediated Loading of Therapeutic siRNA into Exosome for Tissue-Specific Application
中文标题:关于原发性开角型青光眼和系统性红斑狼疮之间免疫病理机制和关键生物标志物的新见解
发表期刊:《SMALL》
影响因子:13
作者单位:
中南大学湘雅医院眼科,长沙,中国
湖南省眼科重点实验室,长沙,中国
国家临床重点专科眼科,长沙,中国
中南大学湘雅医院国家老年疾病临床研究中心,长沙,中国
作者信息:
Yixian Liu1,2,3,4 | Mengling You1,2,3,4 | Zhou Zeng1,2,3,4 | Jing Wang1,2,3,4 |Rong Rong1,2,3,4 | Xiaobo Xia1,2,3,4
青光眼的定义与流行病学:
青光眼是不可逆转失明的主要原因,特征为视网膜神经节细胞(RGC)逐渐丧失。
根据预测,到2040年全球将有1.12亿人患有青光眼。
青光眼的类型与病因:
青光眼分为原发性、继发性和先天性三种类型。
POAG占所有青光眼患者的约70%。
病因包括眼部解剖异常、房水引流系统阻塞等。
小梁网的作用与异常:
小梁网是房水引流的关键途径,对维持正常眼压至关重要。
小梁网的形态、结构和功能异常是POAG的关键致病机制。
免疫反应在POAG中的作用:
免疫细胞与神经退行性疾病的进展密切相关。
病理性高眼压可能导致血-视网膜屏障损伤,使免疫细胞进入视网膜。
针对热休克蛋白的自身抗体可能引发视神经退化和RGC死亡。
SLE与青光眼的关联:
SLE是一种与免疫因素相关的慢性自身免疫疾病,可导致多器官损伤。
SLE患者患青光眼的相对风险显著增加,表明两种疾病之间存在强关联。
SLE和POAG可能共享共同的致病机制。
糖皮质激素与青光眼:
长期使用糖皮质激素可能导致SLE患者发生糖皮质激素诱导的青光眼。
生物信息学在疾病研究中的应用:
生物信息学技术的发展有助于研究POAG和SLE的共同病因和发病机制。
本研究通过基因表达数据分析,旨在识别两种疾病之间的共同通路和核心基因,并探索潜在的治疗药物。
研究设计与数据来源:
研究设计在图S5中总结,使用GEO数据库中的微阵列数据。
POAG和SLE疾病数据集通过“POAG”和“SLE”关键词搜索获得,分别来自小梁网组织和血液。
包括GSE27276和GSE50772数据集,以及单细胞转录组数据GSE148371。
差异表达基因的识别与可视化:
使用R包“Limma”进行DEGs分析,通过logFC阈值和校正p值筛选DEGs。
利用R包(pheatmap、dplyr和ggplot2)生成热图和火山图来可视化DEGs。
使用R包“Venn”构建韦恩图,识别POAG和SLE之间的重叠DEGs。
基因共表达网络的构建:
使用WGCNA对基因进行聚类,构建共表达模块。
计算基因间的相关系数,构建层次聚类树,并确定关键基因模块。
基因关联分析:
利用STRING数据库探索PPI网络,使用Cytoscape软件构建网络图。
使用R包“corrplot”计算单个基因之间的相关性。
功能富集分析:
使用R包“clusterProfiler”和“enrichplot”进行KEGG和GO富集分析。
生物标志物的识别与验证:
采用LASSO逻辑回归和SVM-RFE算法识别关键生物标志物。
使用R包“glmnet”和“e1071”进行算法分析,并通过ROC曲线和AUC评估预测效能。
生物标志物的TFs和miRNA调控网络的构建:
使用NetworkAnalyst平台建立miRNAs和TFs的调控网络,并使用Cytoscape软件绘制。
针对生物标志物的潜在靶向药物预测:
利用DSigDB数据库预测有效药物,选择前10种药物进行展示。
获取蛋白质和小分子药物的三维结构,使用Open Babel转换格式,并使用AutoDock Vina进行分子对接。

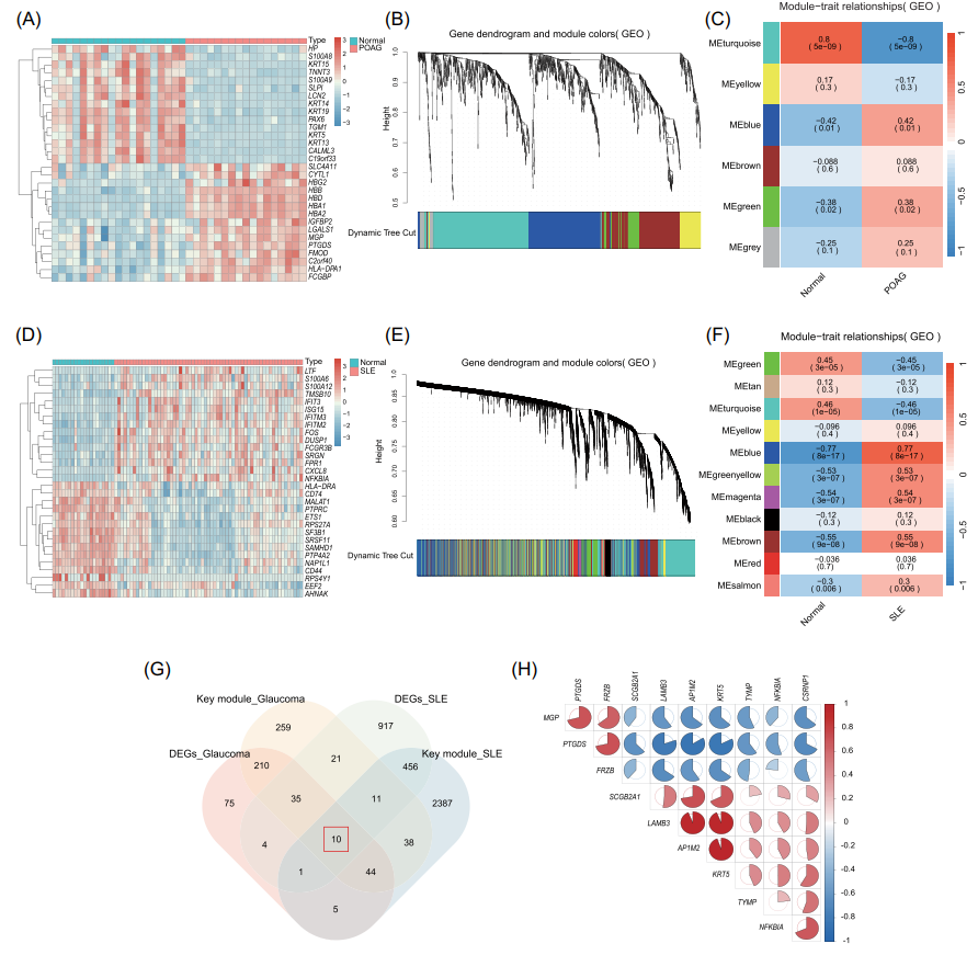
差异表达基因(DEGs)的热图显示:
(A) POAG中的DEGs热图展示了基因表达水平的变化,其中红色表示基因上调,蓝色表示基因下调。
(D) SLE中的DEGs热图同样展示了基因表达水平的差异。
基因聚类树状图:
(B) POAG的聚类树状图展示了基因根据表达模式聚集成不同的模块,颜色差异代表不同的基因模块。
(E) SLE的聚类树状图同样显示了基因的聚类情况,颜色代表不同的基因模块。
模块与疾病的关系:
(C) POAG的模块与疾病之间的关系图揭示了特定基因模块与POAG之间的联系。
(F) SLE的模块与疾病之间的关系图展示了特定基因模块与SLE之间的联系。
DEGs与基因共表达网络的交集:
(G) DEGs与WGCNA获得的基因交集的韦恩图揭示了POAG和SLE共有的基因表达变化。
关键基因的相关性:
(H) 10个关键基因的相关性热图展示了这些基因之间的相关性,这对于理解疾病的分子机制可能至关重要。

京都基因与基因组百科全书(KEGG)富集分析:
(A) KEGG富集分析的条形图展示了10个关键基因在特定通路中的富集情况,这些通路可能与POAG和SLE的病理机制相关。
基因本体(GO)富集分析:
(B) GO富集分析的气泡图展示了10个关键基因在不同GO类别中的富集程度,气泡大小表示富集的基因数量,颜色深浅表示显著性水平。
GO富集分析的弦图展示:
(C) GO富集分析的弦图显示了八个显著富集的GO条目及其对应的基因,这些条目和基因之间的连接线表示它们之间的关联。
GeneMANIA网络交互分析:
(D) GeneMANIA分析的网络交互图展示了10个关键基因之间的相互作用及其与其他基因的关联,这有助于揭示这些基因在疾病中的作用和它们之间的功能联系。

蛋白质-蛋白质相互作用(PPI)网络构建:
(A) PPI网络图展示了SLE相关POAG患者中候选诊断生物标志物之间的相互作用,有助于理解这些蛋白质在疾病中的作用和它们之间的联系。
最小绝对收缩和选择算子(LASSO)回归分析:
(B) LASSO回归分析的交叉验证曲线用于确定模型中变量数量,最小误差处的变量数量为五,这有助于筛选出关键的生物标志物。
支持向量机递归特征消除(SVM-RFE)算法:
(C) SVM-RFE算法用于进一步筛选出潜在的生物标志物,这些生物标志物可能对诊断SLE相关POAG有重要作用。
生物标志物的交集:
(D) Venn图展示了LASSO和SVM-RFE筛选出的共有五个诊断生物标志物,这些生物标志物可能是诊断疾病的关键指标。
受试者工作特征(ROC)曲线:
(E, F) ROC曲线用于评估筛选出的生物标志物在SLE和POAG数据集中的诊断准确性。
小梁网干细胞的细胞活力:
(G) 图展示了在不同浓度H2O2下小梁网干细胞的细胞活力变化,这可能反映了氧化应激对细胞的影响。
mRNA水平分析:
(H) MGP、CSRNP1、FRZB、NFKBIA和LAMB3的mRNA水平分析揭示了这些基因在不同条件下的表达变化,这些变化可能与SLE相关POAG的病理机制有关。


POAG患者的免疫浸润分析:
(A) 图展示了POAG患者与健康对照组之间浸润免疫细胞相对丰度的变化,这有助于揭示疾病状态下免疫细胞的活跃程度和分布差异。
SLE患者的免疫浸润分析:
(B) 图展示了SLE患者与健康对照组之间浸润免疫细胞相对丰度的变化,同样用于探究疾病与免疫细胞之间的关系。
生物标志物与免疫细胞的相关性:
(C) 生物标志物与免疫细胞的相关性分析揭示了特定生物标志物与免疫细胞浸润之间的潜在联系,这可能为理解疾病的免疫病理机制提供线索。
生物标志物与免疫细胞关联的散点图:
(D) 散点图展示了生物标志物与免疫细胞关联的具体数据点,通过这些数据点的分布和趋势,可以直观地观察到两者之间的相关性强度和方向。

中枢基因与潜在药物的桑基图分析:
(A) 桑基图展示了中枢基因与潜在药物之间的关联,通过流量图可以直观地看到不同药物与基因之间的连接和相互作用。
药物与靶标的分子对接结果:
(B) 分子对接结果图显示了潜在药物与靶标蛋白之间的结合情况,这有助于评估药物的潜在疗效和结合亲和力。
NFKBIA与deguelin的相互作用:
(C) NFKBIA和deguelin蛋白-配体复合物在3D和2D图中的相互作用展示了分子之间具体的结合模式和接触点。
MGP与berbamine的相互作用:
(D) MGP和berbamine蛋白-配体复合物在3D和2D图中的相互作用同样揭示了分子之间的结合细节。
NFKBIA与osthole的相互作用:
(E) NFKBIA和osthole蛋白-配体复合物在3D和2D图中的相互作用展示了另一种潜在药物与靶标蛋白的结合模式。
FRZB与deguelin的相互作用:
(F) FRZB和deguelin蛋白-配体复合物在3D和2D图中的相互作用显示了该药物与蛋白的结合情况。

角膜小梁组织的细胞类型:
(A, B) 图中展示了青光眼患者角膜小梁组织的细胞类型,这可能有助于理解不同细胞类型在疾病中的作用和它们如何表达枢纽基因。
枢纽基因的表达分析:
(C, D) 散点图和小提琴图展示了五个枢纽基因在角膜小梁组织单细胞中的表达水平和分布情况,这些基因可能在青光眼的病理生理学中起关键作用。
散点图提供了每个细胞中基因表达的具体数据点,可以观察到不同细胞之间的表达差异。
小提琴图则提供了基因表达值的分布情况,包括中位数、四分位数和潜在的异常值,这有助于理解基因表达的变异性和细胞间的异质性。
关联性与共同发病机制:
研究建立了青光眼与系统性红斑狼疮之间的关联。
探讨了两种疾病的共同发病机制、途径和免疫相关生物标志物。
药物潜力:
三种小分子药物(脱奎林、黄连碱和奥斯特醇)显示出与青光眼相关蛋白的良好结合亲和力。
这些药物具有开发为青光眼治疗靶向药物的潜力。
研究意义:
研究结果为原发性开角型青光眼免疫病理学的研究提供了新的见解。
为系统性红斑狼疮相关原发性开角型青光眼患者识别候选诊断生物标志物提供了依据。
常见细胞污染类型如何辨别及预防解决方法:细胞培养中常见的生物污染类型有7种,分别是细菌污染,支原体污染,原虫污染,黑胶虫污染,真菌污染,病毒污染以及非细胞污染,真菌污染来源,一般是来自实验服,并且具有气候性,多雨······
细胞聚团的原因分析及如何避免:培养物中细胞可能聚集的一些原因包括:1.过度消化、2.环境压力、3.组织分解、4.过度生长、5.污染等;如何避免聚团细胞的生成;首先确认当前细胞生长密度及状态,80%左右的生长密度即可进行······
细胞有空泡原因分析及解决方法:出现细胞空泡情况有1.细胞老化2.培养液错误配制;3.细胞消化时操作不当;4.污染等等,如细胞老化,解决方法,原代细胞使用较低代次进行实验,传代细胞避免传代次数过高···
细胞半换液和全换液操作步骤:第一种方式:细胞全换液;如果是贴壁细胞,可以用全量换液法,直接吸去全部旧培养基,补充足量新鲜完全培养基;第二种方式:细胞半换液;"细胞半换液"又称"细胞半量换液",即弃掉一半旧的培养基,再······
细胞生长缓慢的可能原因有哪些:细胞培养外部因素包括细胞培养基的配方和质量问题,培养条件不理想,污染问题,细胞自身因素包含细胞的健康状态,细胞密度过高或过低,细胞老化现象,细胞特性,当细胞生长出现缓慢的问题时,我······
常用胰腺癌细胞株动物模型及胰腺癌细胞株有哪些:胰腺癌研究中常用的动物模型主要包括化学物质诱导胰腺癌动物模型,基因工程胰腺癌小鼠模型和胰腺癌移植模型,常用的胰腺细胞株MIA-PACA-2人胰腺癌细胞,Capan-2人胰腺癌细······
产品规格:1*10^6
¥3000
产品规格:1*10^6
¥3000
产品规格:1*10^6
¥3000
产品规格:1*10^6
¥3000
上一篇:无需光激发!新型JF525配体实现单细胞BRET成像,实时捕捉蛋白动态互作
下一篇:基因治疗‘快递员’动态追踪大揭秘!PET影像首次捕捉AAV病毒18天体内运输全程