常见细胞污染类型如何辨别及预防解决方法
常见细胞污染类型如何辨别及预防解决方法:细胞培养中常见的生物污染类型有7种,分别是细菌污染,支原体污染,原虫污染,黑胶虫污染,真菌污染,病毒污染以及非细胞污染,真菌污染来源,一般是来自实验服,并且具有气候性,多雨······
发布时间:2025-03-25 09:00:00 细胞资源库平台 访问量:409
英文标题:Immunometabolic Reprogramming of Macrophages with Inhalable CRISPR/Cas9
Nanotherapeutics for Acute Lung Injury Intervention
中文标题:利用可吸入的CRISPR/Cas9纳米治疗剂对巨噬细胞进行免疫代谢重编程,用于急性肺损伤干预
发表期刊:《Acta Biomaterialia》
影响因子:9.7
作者单位:广州医科大学第五附属医院生物医学工程学院
作者信息:毛成琼研究团队
ALI是一种严重的肺部疾病,特点是肺内炎症的突然发生,导致较高的发病率和死亡率。
ALI的病理机制主要与巨噬细胞功能障碍有关,表现为巨噬细胞产生大量促炎因子和趋化因子,加剧肺损伤。
巨噬细胞的代谢过程与它们的功能状态和ALI中的炎症反应密切相关。葡萄糖代谢是能量来源,并在炎症中调节免疫细胞功能。
糖酵解在激活的免疫细胞中上调,为炎症反应提供能量和生物合成中间体。
己糖激酶2(HK2)是调节巨噬细胞代谢和炎症的关键因子,其表达的失调与增强的炎症反应有关。
CRISPR/Cas9系统被设计用来特异性地下调HK2表达,从而调节巨噬细胞的代谢和炎症特征。
吸入递送系统在肺部疾病治疗中具有优势,可以有效输送药物并减少系统性副作用。
纳米载体已被广泛用于疾病治疗,研究者开发了一种气溶胶化的核壳脂质纳米平台(CSNs)来载药并针对肺中的抗原处理细胞。
CSNs被用来封装针对HK2的基于mRNA的CRISPR/Cas9系统,并在体外和体内测试了其基因编辑效率和HK2敲除情况。
研究结果显示,CSN-mCas9/gHK2治疗显著降低了巨噬细胞中的糖酵解和炎症,有助于减轻LPS诱导的ALI小鼠模型的炎症。
设计并表征了靶向小鼠HK2基因的CRISPR/Cas9系统,包括合成了gRNA质粒,通过体外转录制备了Cas9 mRNA和Cas9-GFP mRNA,并通过T7核酸内切酶I测定评估了HK2的敲除效率。
利用W/O微乳法合成了钙磷核心与mCas9/gRNA结合的CSN-mCas9/gRNA纳米粒子,并使用Malvern Zetasizer Nano ZS90和透射电子显微镜对其进行了表征。
通过透析评估了mCas9从CSNs中的释放,并检查了纳米粒子的稳定性和pH响应能力。
使用C57BL/6J小鼠作为实验模型,所有动物实验均严格遵守伦理标准,并经华南理工大学动物护理和使用委员会正式批准。
进行了iBMDM细胞的培养和诱导,包括BMDM、BMDC和AMs。
研究了CSNs的体外细胞摄取能力,使用流式细胞术进行了定量分析。
利用Seahorse XF-96 Extracellular Flux Analyzer评估了iBMDM的OCR和ECAR,以及糖酵解和线粒体功能。
利用流式细胞术进行了细胞表面标志物的定量分析。
开发了一种全身暴露系统,用于吸入治疗小鼠,并研究了CSN-mCas9/gHK2在小鼠体内的生物分布和安全性。
建立了LPS诱导的ALI小鼠模型,用于评估CSN-mCas9/gHK2在ALI预防和治疗中的效果,包括评估BALF中的细胞和炎症因子、肺损伤评分、MPO活性和肝功能指标。
使用Prism 9.0软件进行统计分析,所有实验均独立重复三次,以保证结果的可重复性。
图1a,b展示了CSNDSPA、CSNDOPS和CSNDOTAP的粒径、多分散指数和表面电荷,通过动态光散射和透射电子显微镜测量。
图1c显示了在10% FBS中pH 7.4条件下CSNs的直径随时间变化。
图1d显示了相同条件下CSNs的多分散指数变化。
图1e显示了BMDMs细胞与CSNs-DIR共培养30分钟后的图像,红色表示CSNs-DIR,绿色表示荧光素-秋李素染色的肌动蛋白纤维,蓝色表示DAPI染色的细胞核。
图1f显示了FACS分析中CSNs-DIR在BMDM、BMDC和AMs中的细胞摄取。
图1g显示了在不同pH水平下随时间间隔累积释放的mRNA数据。
图2:CSN传递的CRISPR/Cas9系统介导的基因破坏。
图2a,b展示了iBMDM细胞中GFP荧光强度和GFP表达细胞百分比。
图2c显示了iBMDM细胞中HK2基因的mRNA水平和蛋白水平,表明CSN-mCas9/gHK2可以有效地下调HK2的表达。
图3:mCas9/gHK2重编程巨噬细胞的葡萄糖代谢。
图3a,b显示了LPS诱导的HK2和GLUT1(Slc2a1)基因表达的变化可以通过CSN-mCas9/gHK2减少。
图3c显示了LPS诱导的iBMDM在CSN-mCas9/gHK2处理后的2-NBDG摄取量,通过FACS检测。
图3d显示了iBMDM在CSN-mCas9/gHK2处理后的代表性ECAR曲线,通过Seahorse XF检测。
图3e-g计算并显示了基础糖酵解、糖酵解能力和糖酵解储备。
图3h-k显示了Seahorse实验中检测到的基础呼吸、最大呼吸和ATP链接呼吸的代表性OCR曲线。

图4:CSN-mCas9/gHK2减弱了LPS诱导的体外炎症。
图4a,b显示了LPS诱导的iBMDM细胞中CD80和CD86双阳性细胞的百分比,通过FACS检测。
图4c-e显示了iBMDM培养基上清液中的IL-1β、TNFα和IL-6等炎症因子的水平,通过ELISA检测。
图4f显示了iBMDM治疗后的STING激活,通过 western blot检测。
图4g显示了iBMDM培养基上清液中的IFN-1β水平,通过ELISA检测。
图4h显示了LPS诱导的iBMDM中一氧化氮的产生量,通过不同的治疗进行检测。
图5:吸入的CSN-mCas9/gRNA靶向肺部的巨噬细胞。
图5a,b显示了在LPS诱导的ALI小鼠肺部吸入CSN-DIR后的主要器官图像,显示荧光仅在肺部。
图5c通过HPLC数据显示了在ALI小鼠肺部吸入后的RhoB标记CSNs在各种组织中的浓度。
图5d显示了FACS对肺部APC亚群的表型鉴定,具体为肺泡巨噬细胞(AMs)和树突状细胞(DCs)。
图5e显示了CSN-DiR吸入后AMs和DCs的比例。
图5f显示了在LPS诱导的ALI小鼠肺部吸入CSN-mCas9/GFP后的荧光图像,仅在肺部发现荧光。
图5g定量评估了这些肺特异性荧光信号。
图6:吸入式CSN-mCas9/gHK2减轻了ALI。
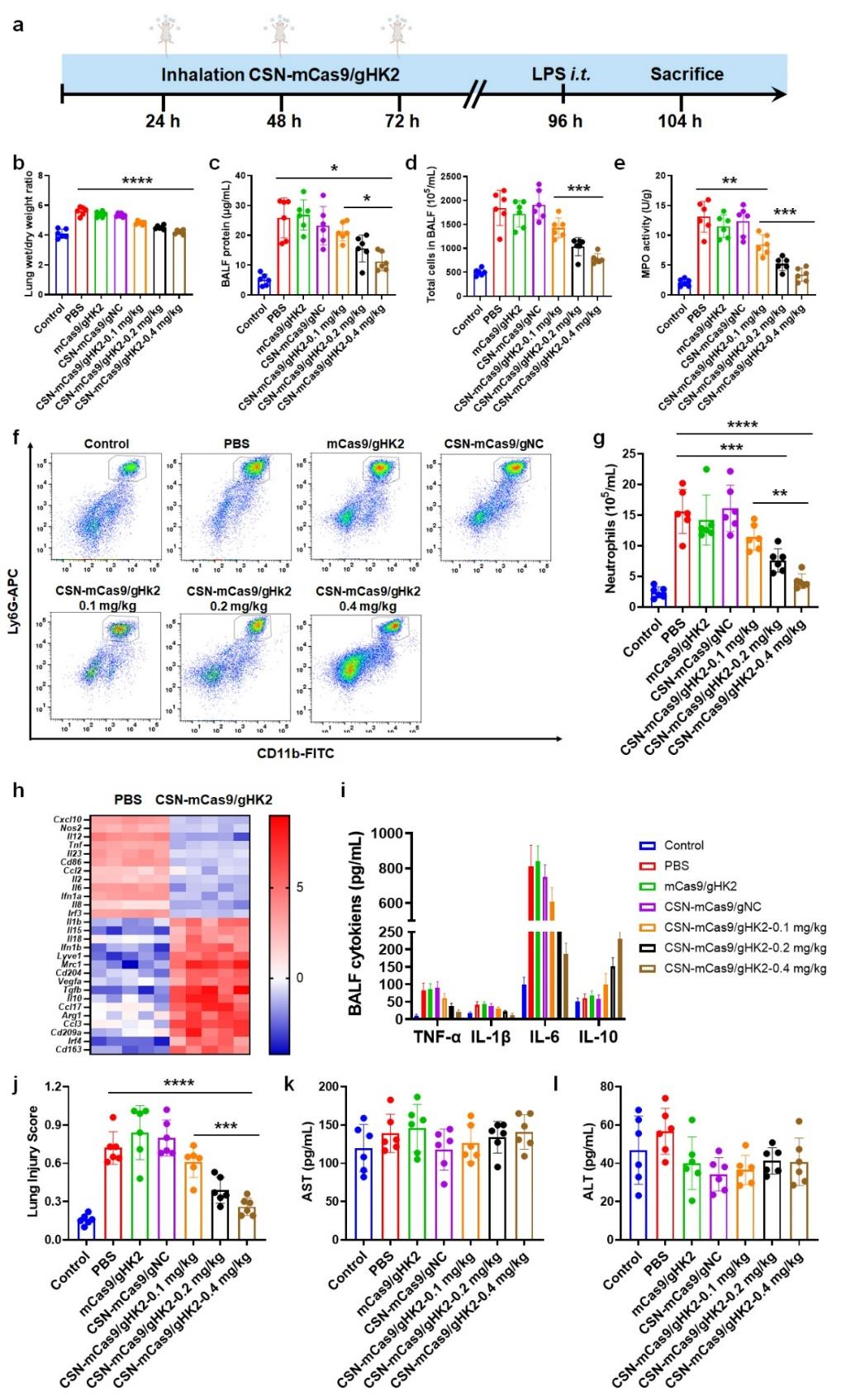
图6a显示了在LPS安装前用三种剂量的CSN-mCas9/gHK2预处理的小鼠,在LPS诱导后的8小时处死。
图6b显示了肺部湿重和干重的比值。
图6c显示了BALF中的总蛋白量。
图6d显示了BALF中的总细胞数。
图6e显示了吸入CSN-mCas9/gHK2
1. 成功合成并表征了封装mCas9和gHK2的CSNs,其中CSNDOPS展示了最佳的靶向递送特性。
2. CSN-mCas9/gHK2系统有效地在体外干扰了巨噬细胞中的HK2表达,定量PCR、western blot和surveyor核酸酶测定结果证实。
3. 在炎症条件下,CSN-mCas9/gHK2重编程了巨噬细胞的葡萄糖代谢,并通过代谢组学进一步验证,显示了抑制糖酵解和改变了线粒体功能。
4. 这些发现强调了HK2在免疫细胞代谢和炎症中的关键作用。
5. 在体内,CSN-mCas9/gHK2的气溶胶化递送有效地到达了肺部,并极少分布于全身,显著减轻了LPS诱导的肺水肿、炎症和白细胞浸润。
6. 治疗还使巨噬细胞极化向抗炎表型转变,并减少了BALF中的促炎细胞因子。
7. 本研究展示了CSN-mCas9/gHK2作为ALI的有前途的治疗方法,利用靶向基因编辑调节免疫细胞代谢和炎症。
8. 气溶胶化递送系统增强了其应用于肺病的适用性,提供了局部化、有效且安全的治疗方式。
9. 这种方法对于推进ALI的治疗具有重要的潜力,并对其他炎症性肺病的治疗可能具有影响。
常见细胞污染类型如何辨别及预防解决方法:细胞培养中常见的生物污染类型有7种,分别是细菌污染,支原体污染,原虫污染,黑胶虫污染,真菌污染,病毒污染以及非细胞污染,真菌污染来源,一般是来自实验服,并且具有气候性,多雨······
细胞聚团的原因分析及如何避免:培养物中细胞可能聚集的一些原因包括:1.过度消化、2.环境压力、3.组织分解、4.过度生长、5.污染等;如何避免聚团细胞的生成;首先确认当前细胞生长密度及状态,80%左右的生长密度即可进行······
细胞有空泡原因分析及解决方法:出现细胞空泡情况有1.细胞老化2.培养液错误配制;3.细胞消化时操作不当;4.污染等等,如细胞老化,解决方法,原代细胞使用较低代次进行实验,传代细胞避免传代次数过高···
细胞半换液和全换液操作步骤:第一种方式:细胞全换液;如果是贴壁细胞,可以用全量换液法,直接吸去全部旧培养基,补充足量新鲜完全培养基;第二种方式:细胞半换液;"细胞半换液"又称"细胞半量换液",即弃掉一半旧的培养基,再······
细胞生长缓慢的可能原因有哪些:细胞培养外部因素包括细胞培养基的配方和质量问题,培养条件不理想,污染问题,细胞自身因素包含细胞的健康状态,细胞密度过高或过低,细胞老化现象,细胞特性,当细胞生长出现缓慢的问题时,我······
常用胰腺癌细胞株动物模型及胰腺癌细胞株有哪些:胰腺癌研究中常用的动物模型主要包括化学物质诱导胰腺癌动物模型,基因工程胰腺癌小鼠模型和胰腺癌移植模型,常用的胰腺细胞株MIA-PACA-2人胰腺癌细胞,Capan-2人胰腺癌细······
产品规格:1*10^6
¥3000
产品规格:1*10^6
¥3000
产品规格:1*10^6
¥3000
产品规格:1*10^6
¥3000
上一篇:LncRNA MACC1-AS1通过抑制铁死亡诱导胰腺癌细胞对吉西他滨耐药
下一篇:复方RMY-205对SARS-CoV-2核衣壳蛋白诱导的肺纤维化的治疗效力