常见细胞污染类型如何辨别及预防解决方法
常见细胞污染类型如何辨别及预防解决方法:细胞培养中常见的生物污染类型有7种,分别是细菌污染,支原体污染,原虫污染,黑胶虫污染,真菌污染,病毒污染以及非细胞污染,真菌污染来源,一般是来自实验服,并且具有气候性,多雨······
发布时间:2025-02-10 21:49:20 细胞资源库平台 访问量:578
同源异体小鼠肿瘤模型是免疫肿瘤学(I/O)研究中不可或缺的临床前模型,但它们对免疫检查点抑制剂(ICIs)的反应有限,这可能是由于它们的固有低免疫原性。为了解决这一问题,研究人员通过将鸡卵清蛋白(OVA)这一高度免疫原性的蛋白质表达到同源异体肿瘤细胞中,开发了新的免疫原性同源异体模型。这些模型,如DC2.4-OVA和B16-OVA,显示出比它们的亲本细胞系更慢的肿瘤生长速度,这可能是由于免疫介导的排斥反应。更重要的是,这些OVA表达的模型对ICIs,特别是抗PD-1治疗,表现出更高的敏感性,这表明它们在增强T细胞介导的免疫反应方面具有潜力。此外,通过过继T细胞转移实验,研究人员验证了这些模型中存在肿瘤特异性记忆T细胞。这些结果表明,OVA工具细胞不仅增强了对ICIs的反应,而且为临床前免疫治疗评估提供了新的、具有更高免疫原性的同源异体模型,这对于I/O研究具有重要的意义。
英文标题:A Potent Micron Neoantigen Tumor Vaccine GP-Neoantigen Induces Robust Antitumor Activity in Multiple Tumor Models
中文标题:新型GP-新抗原肿瘤疫苗在多种肿瘤模型中表现出强大抗肿瘤效果
发表期刊:《Advanced Science》
影响因子:14.3
作者单位:
1. State Key Laboratory of Medicinal Chemical Biology, Tianjin Key Laboratory of Protein Sciences, College of Life Sciences, Nankai University, Tianjin 300071, P. R. China
2. Department of Oncology, The First Affiliated Hospital of Xinxiang Medical University, Weihui, Henan Province 453100, P. R. China
3.Key Laboratory of Liver Disease of Guangdong Province, Third Affiliated Hospital of Sun Yat-sen University, Guangzhou, China.
作者信息:Zhe Jing, Shuging Wang, Keyuan Xu, Qian Tang, Wenjing Li, Wei Zheng, Haobo Shi, Kailing Su, Yanting Liu, Zhangyong Hong
肿瘤特异性新抗原由肿瘤基因的非同义突变产生,是诱导免疫排斥的理想抗原,可引发强免疫反应且避免自身免疫风险。基于新抗原的个性化肿瘤疫苗是癌症免疫治疗的重要方向,但如何高效诱导高质量的新抗原特异性T细胞免疫反应仍是关键挑战。目前主要策略包括新抗原长肽结合PolyI:C佐剂或mRNA疫苗技术,但效率有限。颗粒疫苗系统虽在动物模型中表现出色,但存在颗粒大小、形状不均匀及批次间不一致问题,影响活性评估和临床应用。
本研究提出了一种基于酵母β-1,3-葡聚糖颗粒(GPs)的新抗原疫苗系统。以OVA257-264为模型抗原,通过化学偶联制备GP-OVA257-264疫苗颗粒,并验证了其在体内外的免疫激活能力,包括抗原呈递细胞(APCs)的摄取、CD8+ T细胞的激活和特异性杀伤能力。此外,通过小鼠肿瘤模型评估了其抗肿瘤效果,并探索了与免疫佐剂(如PolyI:C和CpG ODN)联合应用的潜力。研究还扩展到多种肿瘤模型,验证了该系统在不同肿瘤新抗原肽段偶联下的免疫激活和抗肿瘤效果。

图1:GP-Neoantigen抗原负载系统的表征
展示了基于酵母β-1,3-葡聚糖颗粒(GPs)的GP-Neoantigen疫苗系统的构建和表征。
图A展示了该疫苗激活抗肿瘤免疫反应和诱导肿瘤凋亡的机制示意图。图B描述了GP-Neoantigen抗原负载系统的制备过程。图C和D通过高效液相色谱(HPLC)监测了半胱氨酸-OVA257-264与DBCO-PEG4-马来酰亚胺的反应效率,以及DBCO-OVA257-264与GP-N的偶联效率。图E通过扫描电子显微镜和透射电子显微镜展示了GP、GP-N和GP-OVA257-264的形态。图F和G通过动态光散射分析了这些颗粒在制备后及37°C储存不同时间的粒径变化。图H通过共聚焦激光扫描显微镜(CLSM)图像验证了RhoB标记的OVA257-264肽成功偶联到GP表面。

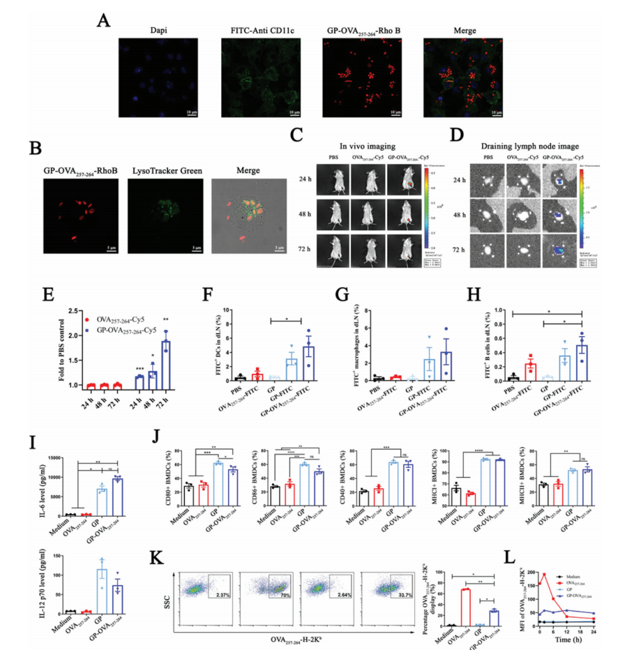
图2:GP-OVA257-264颗粒被抗原呈递细胞(APCs)摄取引发的激活和交叉呈递图A为CLSM图像,显示BMDCs与GP-OVA257-264-RhoB共培养24小时后的摄取情况。图B展示了颗粒在BMDCs中定位于溶酶体的情况。图C-E为活体成像,展示BALB/c小鼠注射GP-OVA257-264-Cy5后的荧光图像,包括注射部位和引流淋巴结的荧光强度比较。图F-H为FACS分析,评估C57BL/6小鼠注射FITC标记的OVA257-264、GP或GP-OVA257-264-FITC后,引流淋巴结中树突状细胞、巨噬细胞和B细胞的摄取比例。图I-L展示了GP-OVA257-264对BMDCs的激活效果及其交叉呈递效率,数据通过ANOVA和Tukey法计算显著性。

图3:GP-OVA颗粒诱导的细胞和体液免疫反应
图A-B为体外实验,OT-1 TCR转基因CD8+ T细胞在GP-OVA257-264刺激下的增殖情况,通过FACS分析显示增殖率。
图C-D为体内实验,OT-1 TCR转基因CD8+ T细胞在GP-OVA257-264刺激下的增殖情况。
图E-H展示了OVA257-264特异性CD8+ T细胞的增殖和激活,通过FACS分析其频率、幼稚型和中央记忆型CD8+ T细胞的比例。
图I为IFN-γ特异性CD8+ T细胞增殖的ELISPOT分析。图J-L为OVA特异性CD8+ T细胞在体内的细胞毒性实验,展示实验设计、荧光图像及细胞溶解比例。图M-O为ELISA分析OVA特异性抗体滴度,动态监测IgG、IgG1和IgG2a的水平。数据以均值±标准误表示,统计显著性通过单因素方差分析(ANOVA)和Tukey多重比较法计算。

图4:GP-OVA257-264联合TLR激动剂在EG7.OVA肿瘤模型中的抗肿瘤活性
图A-C为预防性模型,小鼠在第3次免疫后7天接受EG7.OVA淋巴瘤细胞挑战,结果显示GP-OVA257-264显著抑制肿瘤生长且无明显体重变化。图D-F为治疗性模型,小鼠在接种肿瘤细胞后第5、8、12天接受疫苗免疫,结果显示GP-OVA257-264显著抑制肿瘤生长且体重稳定。图G-H和I-J展示了GP-OVA257-264与PolyI:C或CpG 2395联合应用在预防性和治疗性模型中的抗肿瘤效果,联合免疫显著增强肿瘤抑制效果并提高生存率。图K-M为单只小鼠的肿瘤生长曲线,进一步验证联合治疗的效果。图N-O为活体成像,显示GP-OVA257-264与PolyI:C联合应用后在引流淋巴结中的分布和迁移情况。图L为FACS分析的OVA特异性CD8+ T细胞的细胞毒性实验结果。数据以均值±标准误表示,统计显著性通过单因素方差分析(ANOVA)和Tukey多重比较法计算。

图5:GP-M30在B16F10黑色素瘤模型中诱导的M30特异性细胞免疫反应和抗肿瘤活性
图A-C为ELISPOT和ELISA分析,显示M30特异性CD8+ T细胞的IFN-γ分泌情况。C57BL/6小鼠接受M30或GP-M30联合PolyI:C或CpG 2395免疫两次后,脾细胞分别用M30或B16F10细胞(A)以及M30或OVA257-264(B和C)再刺激,检测IFN-γ分泌。
图D-F为预防性肺转移B16F10黑色素瘤模型的抗肿瘤效果,小鼠接受三次免疫后,尾静脉注射B16F10细胞,20天后处死小鼠并观察肺部转移灶(E)和数量(F)。
图G-J为FACS分析,评估免疫后小鼠脾细胞中T细胞的分化比例,包括CD4+ T细胞(G)、CD8+ T细胞(H)、效应记忆T细胞(TEM,I)和中央记忆T细胞(TCM,J)的比例。数据以均值±标准误表示,统计显著性通过单因素方差分析(ANOVA)和Tukey多重比较法计算。

图6:GP-M25在4T1乳腺癌模型中诱导的M25特异性细胞免疫反应和抗肿瘤活性
图A-C为ELISPOT和ELISA分析,显示M25特异性CD8+ T细胞的IFN-γ分泌情况。BALB/c小鼠接受M25或GP-M25联合或不联合CpG 2395免疫两次后,脾细胞分别用M25再刺激后进行ELISPOT分析(A),以及用M25或CM35再刺激后进行ELISA分析(B和C)。
图D-F为预防性4T1模型的抗肿瘤效果,小鼠接受三次免疫后,皮下注射4T1细胞,观察肿瘤生长曲线(E)和肿瘤浸润性淋巴细胞中CD4+和CD8+ T细胞的比例(F)。数据以均值±标准误表示,统计显著性通过单因素方差分析(ANOVA)和Tukey多重比较法计算。
本研究开发了一种基于β-1,3-葡聚糖颗粒(GPs)的肽段新抗原疫苗系统(GP-Neoantigen),用于肿瘤免疫治疗。研究发现,该系统能够高效负载肿瘤特异性新抗原肽,并被抗原呈递细胞(APCs)特异性摄取和降解,激活免疫反应。在多种小鼠肿瘤模型中,GP-Neoantigen显著抑制了肿瘤生长和转移,尤其是与免疫佐剂(如PolyI:C和CpG 2395)联合应用时,部分小鼠实现了肿瘤完全清除。此外,该系统诱导了特异性的CD8+ T细胞和体液免疫反应,增强了免疫记忆,并表现出良好的生物安全性和稳定性。这些结果表明,GP-Neoantigen系统在肿瘤免疫治疗中具有巨大潜力,未来有望进一步优化并应用于临床。
常见细胞污染类型如何辨别及预防解决方法:细胞培养中常见的生物污染类型有7种,分别是细菌污染,支原体污染,原虫污染,黑胶虫污染,真菌污染,病毒污染以及非细胞污染,真菌污染来源,一般是来自实验服,并且具有气候性,多雨······
细胞聚团的原因分析及如何避免:培养物中细胞可能聚集的一些原因包括:1.过度消化、2.环境压力、3.组织分解、4.过度生长、5.污染等;如何避免聚团细胞的生成;首先确认当前细胞生长密度及状态,80%左右的生长密度即可进行······
细胞有空泡原因分析及解决方法:出现细胞空泡情况有1.细胞老化2.培养液错误配制;3.细胞消化时操作不当;4.污染等等,如细胞老化,解决方法,原代细胞使用较低代次进行实验,传代细胞避免传代次数过高···
细胞半换液和全换液操作步骤:第一种方式:细胞全换液;如果是贴壁细胞,可以用全量换液法,直接吸去全部旧培养基,补充足量新鲜完全培养基;第二种方式:细胞半换液;"细胞半换液"又称"细胞半量换液",即弃掉一半旧的培养基,再······
细胞生长缓慢的可能原因有哪些:细胞培养外部因素包括细胞培养基的配方和质量问题,培养条件不理想,污染问题,细胞自身因素包含细胞的健康状态,细胞密度过高或过低,细胞老化现象,细胞特性,当细胞生长出现缓慢的问题时,我······
常用胰腺癌细胞株动物模型及胰腺癌细胞株有哪些:胰腺癌研究中常用的动物模型主要包括化学物质诱导胰腺癌动物模型,基因工程胰腺癌小鼠模型和胰腺癌移植模型,常用的胰腺细胞株MIA-PACA-2人胰腺癌细胞,Capan-2人胰腺癌细······
产品规格:1*10^6
¥3000
产品规格:1*10^6
¥3000
产品规格:1*10^6
¥3000
产品规格:1*10^6
¥3000
下一篇:抑制circ_znf512介导的miR-181d-5p通过EGR1/mTORC1通路限制心肌细胞自噬,促进心肌缺血/再灌注损伤