常见细胞污染类型如何辨别及预防解决方法
常见细胞污染类型如何辨别及预防解决方法:细胞培养中常见的生物污染类型有7种,分别是细菌污染,支原体污染,原虫污染,黑胶虫污染,真菌污染,病毒污染以及非细胞污染,真菌污染来源,一般是来自实验服,并且具有气候性,多雨······
发布时间:2026-04-20 17:04:19 细胞资源库平台 访问量:3
乙肝病毒(HBV)感染是全球主要公共卫生问题之一,有超过2.5亿人慢性感染HBV。而其中有超三分之一的人口集中在我国,人数接近1亿人。NTCP工具细胞,特别是外源表达NTCP的肝癌细胞系如HepG2-NTCP和Huh7-NTCP,因其易操作、短周期、重现性佳的特点,在乙肝病毒(HBV)研究中扮演着至关重要的角色。这些细胞模型能够有效模拟HBV的感染过程,为研究HBV的生命周期、宿主限制因子、病毒复制以及药物筛选提供了一个强大而便捷的体外平台。它们不仅有助于揭示HBV感染的分子机制,如DDX3作为宿主限制因子阻碍cccDNA转录,GPC5作为附着因子在感染入胞过程中的作用,还能通过直接与NTCP相互作用或下调NTCP表达来筛选和验证抗病毒药物的活性,例如环孢菌素A及其衍生物、雷帕霉素及其衍生物等。此外,这些工具细胞还促进了对HBV宿主特异性分子的发现,为发展支持HBV感染的小动物模型提供了可能,这对于乙肝相关研究和药物开发具有重大意义。
英文标题:NTCP ubiquitination enables HBV infection
中文标题:NTCP泛素化促进乙型肝炎病毒感染
发表期刊:《JHEP Reports》
影响因子:7.5
作者单位:
1.Tytgat Institute for Liver and Intestinal Research, Amsterdam University Medical Centers, University of Amsterdam, Amsterdam, The Netherlands
2.Amsterdam Gastroenterology, Endocrinology and Metabolism (AGEM), Amsterdam University Medical Centers, The Netherlands
3.Institute of Virology, Technical University of Munich/Helmholtz Munich, Munich, Germany
4.German Center for Infection Research (DZIF), Munich Partner Site, Munich, Germany
作者信息:
第一作者:Monique D. Appelman、Thuc-Anh Nguyen
通讯作者:Stan F.J. van de Graaf
乙型肝炎病毒(HBV)感染是全球重大公共卫生问题,每年造成超百万人死亡,可进展为肝硬化与肝细胞癌,钠离子 - 牛磺胆酸共转运多肽(NTCP)是肝细胞表面负责结合胆汁酸摄取的关键转运蛋白,同时也是 HBV 与 HDV 入侵的功能性受体,但 NTCP 介导 HBV 内化进入肝细胞的具体分子机制尚不明确;泛素化作为重要的蛋白质翻译后修饰方式,可调控膜蛋白的内吞、转运与降解,已有研究提示泛素 - 蛋白酶体途径参与 NTCP 的降解过程,但其在生理性表达水平下对 NTCP 内吞功能及 HBV 入侵的调控作用仍未被阐明,因此本研究旨在鉴定 NTCP 上的关键泛素化位点,解析泛素化修饰对 NTCP 细胞膜定位、内吞效率、胆汁酸转运功能的影响,并明确 NTCP 泛素化介导 HBV 进入肝细胞的核心机制,为开发新型抗 HBV 感染药物提供靶点。
本研究采用定点突变技术将 NTCP C 端胞内区赖氨酸(K)突变为精氨酸(R),构建 NTCP 野生型(NTCP^WT^)、K340R 单突变体、多位点突变体等重组质粒,通过慢病毒转染建立稳定表达 NTCP 及其突变体的 HepG2、U2OS、HepaRG 细胞系;采用免疫共沉淀、免疫印迹检测 NTCP 的泛素化水平,细胞表面生物素标记法评估 NTCP 细胞膜丰度与内吞效率,氚标牛磺胆酸([^3^H]-TCA)检测 NTCP 的胆汁酸摄取功能,FITC 标记 Myrcludex B 评估 HBV 结合能力,以 MOI 200/500 的 HBV 感染细胞,通过 qPCR 定量 HBV DNA、cccDNA,ELISA 检测 HBeAg、HBsAg,荧光素酶报告系统监测重组 HBV 感染效率;使用泛素激活酶抑制剂 TAK-243 全局抑制泛素化,PNGase F 处理检测糖基化水平,采用 Mann-Whitney U 检验、单因素方差分析进行统计学检验。

图 1:NTCP 可发生内源性泛素化修饰
图 1 证实 NTCP 蛋白能够发生泛素化修饰,为后续机制研究奠定基础。在稳定表达 HA-NTCP 的 U2OS 细胞中,过表达 FLAG - 泛素后进行免疫共沉淀,结果显示 HA-NTCP 可与 FLAG - 泛素共沉淀,呈现 50–250 kDa 的多态条带,提示 NTCP 可发生单泛素化与多泛素化;在不泛素过表达的生理条件下,内源性泛素仍可与 HA-NTCP 共沉淀,排除过表达干扰,直接证实生理状态下 NTCP 即可发生泛素化修饰,为探究泛素化调控 NTCP 功能与 HBV 感染提供了关键实验依据。

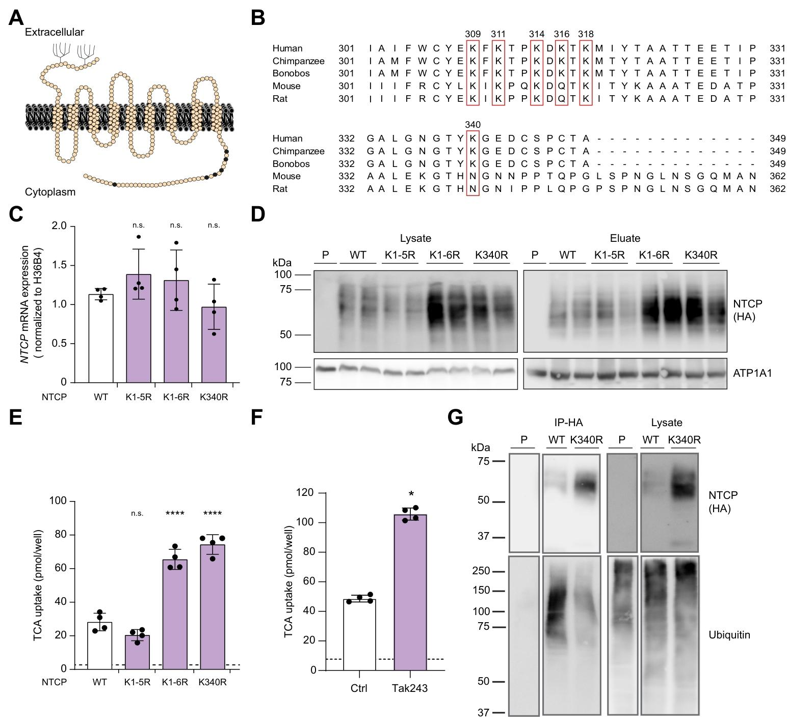
图 2:K340 是 NTCP 的核心泛素化位点,其突变增强膜定位与胆汁酸摄取
图 2 系统鉴定出 K340 是 NTCP 的主要泛素化位点,并明确该位点突变对 NTCP 表达与功能的影响。根据 NTCP 晶体结构聚焦 C 端 6 个赖氨酸位点,构建系列突变体,结果显示仅 NTCP^K340R^ 与六突变体的总蛋白与细胞膜表面表达量显著升高,mRNA 水平无差异,排除转录调控;功能实验显示 K340R 突变使胆汁酸摄取量提升约 3 倍,与泛素抑制剂 TAK-243 处理效果一致;免疫共沉淀证实 K340R 突变后 NTCP 泛素化水平显著降低,且不影响糖基化修饰,明确 K340 是调控 NTCP 泛素化、细胞膜丰度与转运活性的关键位点。

图 3:K340R 突变显著抑制 NTCP 的内吞过程
图 3 通过生物素脉冲追踪实验证实 K340 泛素化是 NTCP 内吞的必需条件。实验流程为 4℃生物素标记膜蛋白、37℃孵育启动内吞、MESNA 去除膜表面残留生物素,检测内化蛋白比例;结果显示 NTCP^K340R^ 组的内吞比例较野生型显著下降近 60%,直接证明 K340 位点泛素化是驱动 NTCP 从细胞膜内化的关键信号,该结果将泛素化修饰与 NTCP 内吞功能直接关联,为解释 HBV 感染机制提供核心环节。

图 4:NTCP^K340R^ 突变体显著降低 HBV 感染效率
图 4 证实 K340 泛素化缺陷虽增强 HBV 结合,但大幅削弱感染能力。尽管 NTCP^K340R^ 细胞膜表达升高使 Myrcludex B 结合量提升约 2.2 倍,但 HBV 感染后,细胞中 HBsAg、cccDNA、分泌型 HBV DNA 水平均较野生型降低约 80%,Myrcludex B 与肝素可完全阻断感染作为对照;该结果颠覆 “结合量越高感染越强” 的认知,证明 NTCP 介导的内吞过程比单纯结合更关键,直接证实 K340 泛素化依赖的内吞是 HBV 成功感染的必需步骤。

图 5:泛素化抑制剂 TAK-243 显著阻断 HBV 感染
图 5 从药物角度验证泛素化是 HBV 感染的必需环节,具备转化价值。在 HepG2 与 HepaRG 细胞中,TAK-243 浓度依赖性抑制全局泛素化,同时显著降低重组 HBV 的荧光素酶活性、HBV DNA 与 cccDNA 水平;该结果与 K340R 突变表型完全一致,从遗传学与药物学双重角度证实,抑制 NTCP 泛素化可作为阻断 HBV 感染的新策略,为开发新型抗 HBV Entry 抑制剂提供直接实验支持。
本研究首次明确 NTCP 的 340 位赖氨酸(K340)是核心泛素化位点,该位点泛素化是调控 NTCP 细胞膜内吞、胆汁酸转运与 HBV 感染的关键分子开关;K340 突变为精氨酸后,NTCP 泛素化水平下降、细胞膜丰度升高、胆汁酸摄取增强,但内吞效率显著降低,尽管 HBV 结合能力上升,却因无法完成内化过程导致感染效率下降约 80%;全局泛素化抑制剂 TAK-243 可模拟 K340R 突变效应,显著抑制 HBV 感染,证实 NTCP 泛素化介导的内吞是 HBV 进入肝细胞的必需步骤,该研究不仅阐明了 HBV 感染的全新分子机制,还提出靶向 K340 泛素化或泛素通路可作为阻断 HBV 感染的新型治疗策略,填补了 NTCP 翻译后修饰调控病毒入侵机制的空白。
常见细胞污染类型如何辨别及预防解决方法:细胞培养中常见的生物污染类型有7种,分别是细菌污染,支原体污染,原虫污染,黑胶虫污染,真菌污染,病毒污染以及非细胞污染,真菌污染来源,一般是来自实验服,并且具有气候性,多雨······
细胞聚团的原因分析及如何避免:培养物中细胞可能聚集的一些原因包括:1.过度消化、2.环境压力、3.组织分解、4.过度生长、5.污染等;如何避免聚团细胞的生成;首先确认当前细胞生长密度及状态,80%左右的生长密度即可进行······
细胞有空泡原因分析及解决方法:出现细胞空泡情况有1.细胞老化2.培养液错误配制;3.细胞消化时操作不当;4.污染等等,如细胞老化,解决方法,原代细胞使用较低代次进行实验,传代细胞避免传代次数过高···
细胞半换液和全换液操作步骤:第一种方式:细胞全换液;如果是贴壁细胞,可以用全量换液法,直接吸去全部旧培养基,补充足量新鲜完全培养基;第二种方式:细胞半换液;"细胞半换液"又称"细胞半量换液",即弃掉一半旧的培养基,再······
细胞生长缓慢的可能原因有哪些:细胞培养外部因素包括细胞培养基的配方和质量问题,培养条件不理想,污染问题,细胞自身因素包含细胞的健康状态,细胞密度过高或过低,细胞老化现象,细胞特性,当细胞生长出现缓慢的问题时,我······
常用胰腺癌细胞株动物模型及胰腺癌细胞株有哪些:胰腺癌研究中常用的动物模型主要包括化学物质诱导胰腺癌动物模型,基因工程胰腺癌小鼠模型和胰腺癌移植模型,常用的胰腺细胞株MIA-PACA-2人胰腺癌细胞,Capan-2人胰腺癌细······
产品规格:1*10^6
¥3000
产品规格:1*10^6
¥3000
产品规格:1*10^6
¥3000
产品规格:1*10^6
¥3000
上一篇:中内胚层共分化介导的肺与肠道类器官血管化:器官特异性特征、功能验证及疾病建模应用
下一篇:霍乱弧菌细胞毒素(VCC)单体通过MAPK信号通路在人巨噬细胞THP‑1中转录激活促炎反应