常见细胞污染类型如何辨别及预防解决方法
常见细胞污染类型如何辨别及预防解决方法:细胞培养中常见的生物污染类型有7种,分别是细菌污染,支原体污染,原虫污染,黑胶虫污染,真菌污染,病毒污染以及非细胞污染,真菌污染来源,一般是来自实验服,并且具有气候性,多雨······
发布时间:2026-04-19 17:00:00 细胞资源库平台 访问量:3
肺和肠道类器官作为体外研究器官发育与疾病的核心模型,长期受限于缺乏功能性器官特异性血管网络与间质:传统类器官要么血管稀疏且无器官特异性,要么依赖复杂操作无法模拟体内中胚层(血管 / 间质)与内胚层(上皮)的协同发育,肺类器官难以形成肺泡毛细血管界面,肠道类器官血管功能与生理需求不匹配,且均无法复现细胞间旁分泌调控,严重限制其在疾病建模与药物筛选中的应用。本研究通过中胚层与内胚层共分化,利用 BMP 信号调控两者比例,构建具有器官特异性血管和间质的肺 / 肠道类器官,解决成熟度与功能难题。
来自美国辛辛那提儿童医院医学中心、哈佛医学院、加州大学洛杉矶分校的团队在《Cell》上发表题为Co-development of mesoderm and endoderm enables organotypic vascularization in lung and gut organoids的研究,核心是在同一拟胚体中同步诱导中胚层与内胚层,通过 BMP4 调控两者比例(第 0-1 天低浓度促前肠命运、第 0-3 天持续促后肠命运),结合 Activin A 维持定型内胚层、CHIR 激活 WNT 信号,经原始肠管定型(Day3-7)与终末分化(Day7-21)生成血管化肺类器官(vHLPO)、肠道类器官(vHIO)、结肠类器官(vHCO),其中 vHLPO 的 EC 高表达肺毛细血管标志物且屏障功能强,vHIO 的 EC 高表达肠道标志物且通透性高,还筛选出器官特异性 EC 诱导配体,类器官在体外可形成肺泡结构、体内移植能与宿主血管连接,且利用 FOXF1 突变患者 iPSC 成功模拟 ACDMPV 病理特征。

图 1:BMP 调控中内胚层共分化与血管化类器官生成
该图核心验证 BMP 信号对中内胚层比例及类器官血管化的调控:(A)流程示意图:从 iPSC 构建 EB,经中内胚层诱导(Day0-3)、原始肠管定型(Day3-7)、终末分化(Day7-21)生成 vHLPO/vHIO;(B)Day3 spheroid 免疫荧光显示,BMP4 处理 0-1 天促进 FOXA2⁺DE(内胚层)与 HAND1⁺侧中胚层(中胚层)平衡,持续 BMP4(0-3 天)抑制 DE;(C-E)Day7 vAFG/vMHG 免疫荧光:vAFG 高表达 SOX2(前肠)与 PECAM1(内皮),vMHG 高表达 CDX2(中后肠),且血管比例(PECAM1⁺)达 10%(对照组 < 1%);(F-J)Day21 vHLPO 特征:NKX2.1⁺肺上皮与 PECAM1⁺血管交织,血管整合指数(上皮到血管最短距离)与 E12.5 小鼠肺相当,类器官直径较对照组增大 60%;(K-S)scRNAseq 显示 Day3 DE 亚群的 BMP 驱动分数与前后轴(A-P)分数正相关,证明 BMP4 早期即决定肠管 A-P 命运(前肠→肺,后肠→肠道)。

图 2:器官特异性内皮细胞的分子与功能特征
该图聚焦血管化类器官 EC 的器官特异性:(A)Day21 类器官 scRNAseq 聚类:EC、上皮、间质、增殖细胞清晰分离,EC 占比 vHLPO 达 7%、vHIO 达 9%(传统类器官 < 0.4%);(B)细胞组成对比:vHLPO/vHIO 的 EC 比例、上皮纯度(vHLPO 肠道上皮污染 < 1%,传统类器官 34.5%)与人类胎儿肺 / 肠道高度一致;(C-D)器官特异性 EC 标志物:肺 EC 高表达 HPGD/FENDRR,肠道 EC 高表达 IGFBP7/STAB1,UMAP 显示两者无重叠;(E-F)Day40 成熟验证:smFISH 显示 vHLPO 的 EC 持续表达 HPGD,vHIO 的 EC 表达 IGFBP7;(G-I)功能验证:vHLPO 的 EC TEER 值(≈300 Ω・cm²)接近人肺微血管 EC(HPMEC),显著高于 vHIO 的 EC(≈100 Ω・cm²);(J-L)配体筛选:CellChat 分析发现 WNT11/SEMA3C 可诱导 VO 表达肺 EC 标志物,WNT4/ANGPTL4 诱导肠道 EC 标志物,且 EC 在跨器官诱导下可转换表型(肺 EC→肠道 EC,反之亦然),证明其可塑性。

图 3:器官特异性间质细胞的鉴定与功能
该图解析间质细胞的器官特异性及调控作用:(A-B)Day7 vAFG/vMHG scRNAseq:vAFG 间质占比低(≈10%),vMHG 间质占比高(≈25%),且与 E8.75 小鼠前后肠间质组成相似;(C-E)小鼠 E8.75 肠管参照:前后肠间质分别高表达 HOXB6/HAND1(前)、HOXE6/PRRX1(后),人类 vAFG/vMHG 间质表达同源标志物(MSX1、NR2F1 为前肠特有,HAPLN1、HOXB6 为后肠特有);(F-H)Day21 间质特征:smFISH 显示 vHLPO 间质高表达 TBX4,vHIO 高表达 IGFBP7,且均含 FOXF1⁺间质;(I-K)scRNAseq 对比:人类胎儿肺 / 肠道间质标志物在对应类器官中高表达,相似性分析显示 vHLPO 间质与胎儿肺间质匹配度达 85%,vHIO 与胎儿肠道达 82%;(L-O)功能验证:间质通过分泌 WNT2、FGF10 调控上皮增殖,缺失间质会导致上皮成熟延迟(如 AT2 细胞减少)。

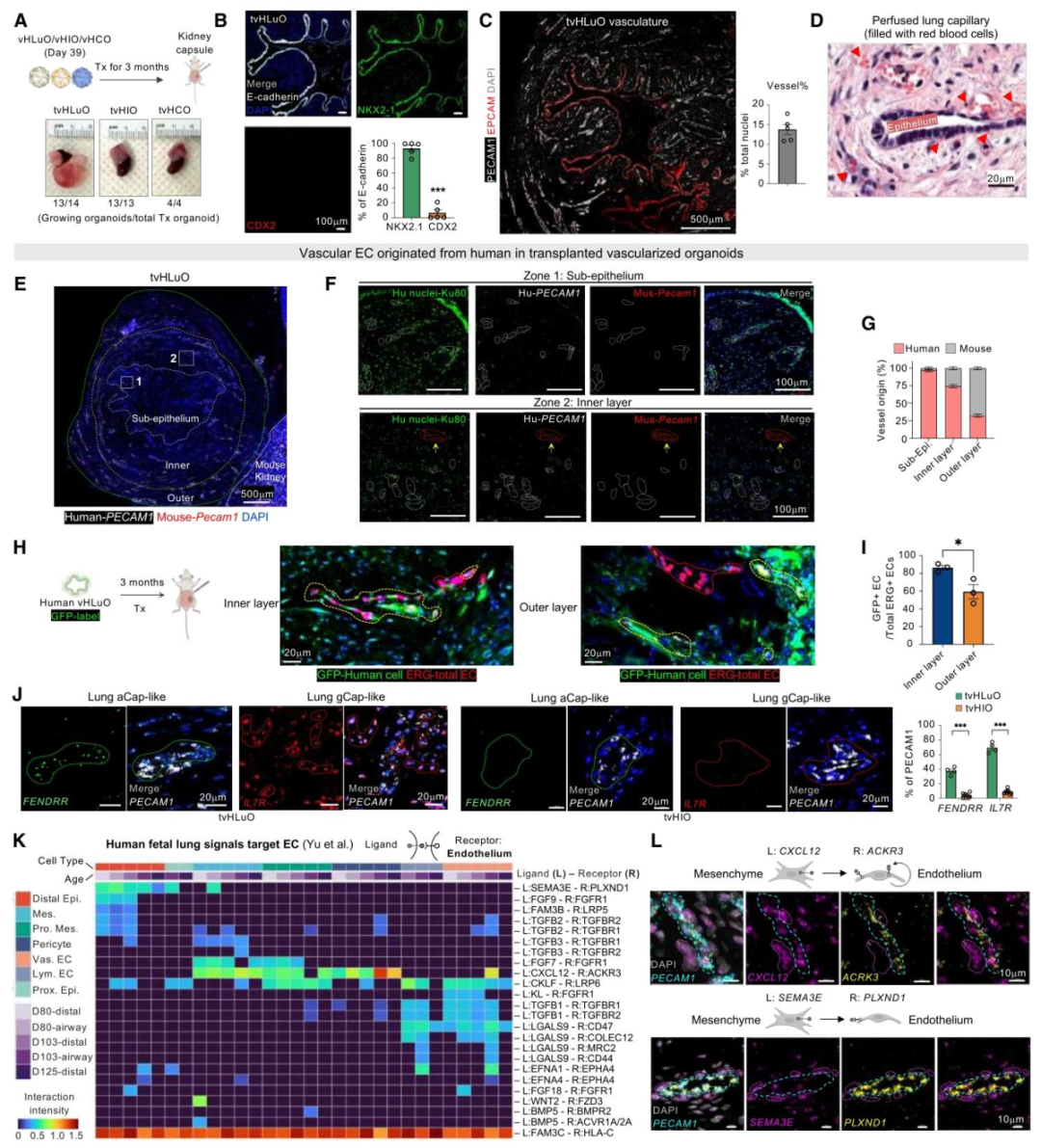
图 4:体内移植后类器官的成熟与血管整合
该图验证移植后类器官的血管功能与成熟度:(A)移植方案:Day35 类器官移植到 NSG 小鼠肾被膜下,13/14 tvHLuO、13/13 tvHIO、4/4 tvHCO 存活;(B-D)tvHLuO 特征:HE 染色显示上皮形成分支结构,NKX2.1⁺肺上皮周围环绕 PECAM1⁺血管,部分血管含红细胞(灌注状态);(E-I)血管起源:人类特异性 PECAM1 smFISH 显示,近上皮区(Zone1)血管 90% 为人源,远上皮区(Zone2)部分整合鼠源血管,证明人源血管可与宿主连接;(J-K)肺泡毛细血管亚型:tvHLuO 中检测到 aCap(FENDRR⁺)与 gCap(KIT⁺),tvHIO 中仅表达肠道 EC 标志物 IGFBP7;(L)细胞互作:smFISH 验证胎儿肺中关键配体 - 受体对(CXCL12-ACKR3、SEMA3E-PLXND1)在 tvHLuO 中存在,介导 EC - 间质 - 上皮互作。

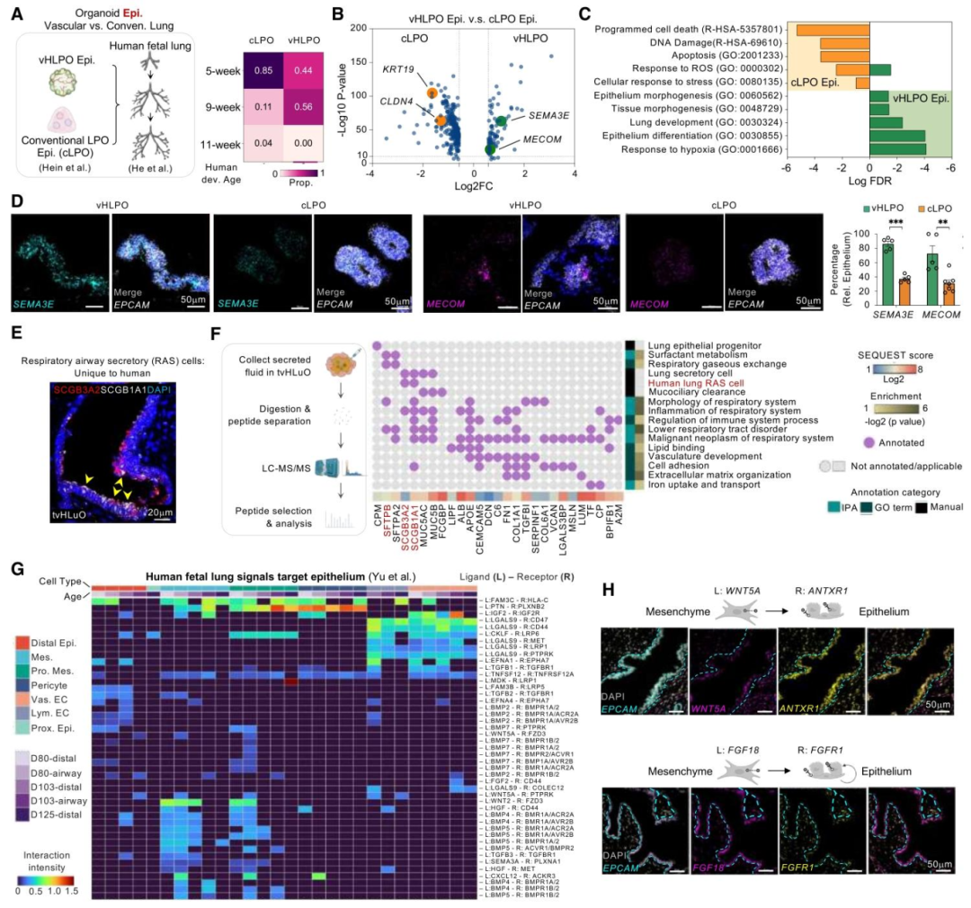
图 5:血管化促进上皮成熟与功能提升
该图阐明血管 / 间质对上皮成熟的促进作用:(A)上皮成熟度对比:vHLPO 上皮与人类胎儿肺上皮(9-11 周)相似性显著高于传统类器官(cLPO),vHIO 上皮与胎儿肠道上皮匹配度更高;(B-C)差异基因与通路:vHLPO 上皮高表达成熟标志物(SEMA3E、MECOM),富集 “肺形态发生” 通路;cLPO 上皮富集 “DNA 损伤”“凋亡” 通路(KRT19⁺/CLDN4⁺损伤相关过渡细胞增多);(D-E)特殊细胞类型:tvHLuO 中出现人类特有的 RAS 细胞(SCGB3A2⁺/SCGB1A1⁺),位于呼吸性细支气管区域;(F)分泌功能:tvHLuO 分泌液中检测到表面活性物质(SFTPB)、黏蛋白(MUC5AC)及免疫调控蛋白(BPIFB1、A2M);(G-H)调控机制:空间转录组显示间质分泌 WNT5A(结合上皮 ANTXR1)、FGF18(结合上皮 FGFR1),促进上皮分化。

图 6:支架上肺泡结构的构建与超微形态
该图展示体外构建功能性肺泡结构:(A-B)ALI 与支架培养:vHLPO 单细胞接种到 ALI 或 HAMA-GelMA 支架(多孔结构),形成肺泡囊状结构,cLPO 仅形成单层上皮;(C-D)支架特征:HAMA-GelMA 支架孔径适配细胞附着,Day21 vHLPO 细胞沿支架表面生长;(E-F)免疫荧光:支架上 vHLPO 表达 AT1(ANKRD1⁺)、AT2(HTII-280⁺)标志物,EC(PECAM1⁺)环绕上皮形成毛细血管样结构;(G)EC 亚型:支架上 EC 分化为 aCap(FENDRR⁺)与 gCap(HPGD⁺);(H-I)电镜观察:早期 AT2 细胞含糖原与板层小体,早期 AT1 细胞呈扁平状,且 AT1 与 EC 直接接触,形成原始气血屏障。

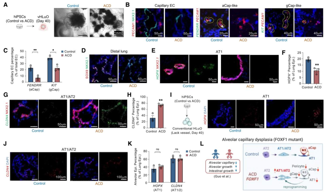
图 7:FOXF1 突变类器官模拟 ACDMPV 疾病表型
该图利用患者 iPSC 构建疾病模型:(A)患者 iPSC 特征:3 例 ACD 患者 iPSC(1 例 FOXF1 缺失,2 例错义突变)生成的 vHLuO 体积小于对照;(B-C)血管缺陷:ACD-vHLuO 的 PECAM1⁺血管减少,aCap(FENDRR⁺)与 gCap(KIT⁺)比例显著降低(对照≈30%,ACD≈5%);(D-H)上皮异常:ACD-vHLuO 的远端肺上皮(SOX9⁺/NKX2.1⁺)减少,AT1 细胞(HOPX⁺)比例下降,损伤相关 AT1/AT2 过渡细胞(CLDN4⁺)增多,与人类 ACD 肺组织病理一致;(I-K)传统类器官局限:传统 HLuO 因缺乏 FOXF1⁺间质 / EC,无法复现上皮异常;(L)机制总结:FOXF1 突变导致 EC / 间质功能缺陷,通过旁分泌信号异常间接抑制上皮成熟(细胞非自主性效应)。
本研究通过模拟体内中内胚层协同发育,以 BMP 信号精准调控前 / 后肠命运,构建出具有器官特异性血管和间质的肺 / 肠道类器官,解决了传统类器官血管无特异性、功能不成熟的瓶颈,不仅建立了可推广的血管化类器官 protocol,鉴定出器官特异性 EC / 间质标志物与调控配体,还在体外复现肺泡结构、体内实现血管整合,成功模拟 ACDMPV 的细胞非自主性病理机制,为内胚层器官的发育研究、疾病建模与再生医学提供了关键工具,不过类器官仍呈胎儿期特征且缺乏免疫 / 神经细胞,未来需结合物理信号与多细胞共培养进一步优化。
常见细胞污染类型如何辨别及预防解决方法:细胞培养中常见的生物污染类型有7种,分别是细菌污染,支原体污染,原虫污染,黑胶虫污染,真菌污染,病毒污染以及非细胞污染,真菌污染来源,一般是来自实验服,并且具有气候性,多雨······
细胞聚团的原因分析及如何避免:培养物中细胞可能聚集的一些原因包括:1.过度消化、2.环境压力、3.组织分解、4.过度生长、5.污染等;如何避免聚团细胞的生成;首先确认当前细胞生长密度及状态,80%左右的生长密度即可进行······
细胞有空泡原因分析及解决方法:出现细胞空泡情况有1.细胞老化2.培养液错误配制;3.细胞消化时操作不当;4.污染等等,如细胞老化,解决方法,原代细胞使用较低代次进行实验,传代细胞避免传代次数过高···
细胞半换液和全换液操作步骤:第一种方式:细胞全换液;如果是贴壁细胞,可以用全量换液法,直接吸去全部旧培养基,补充足量新鲜完全培养基;第二种方式:细胞半换液;"细胞半换液"又称"细胞半量换液",即弃掉一半旧的培养基,再······
细胞生长缓慢的可能原因有哪些:细胞培养外部因素包括细胞培养基的配方和质量问题,培养条件不理想,污染问题,细胞自身因素包含细胞的健康状态,细胞密度过高或过低,细胞老化现象,细胞特性,当细胞生长出现缓慢的问题时,我······
常用胰腺癌细胞株动物模型及胰腺癌细胞株有哪些:胰腺癌研究中常用的动物模型主要包括化学物质诱导胰腺癌动物模型,基因工程胰腺癌小鼠模型和胰腺癌移植模型,常用的胰腺细胞株MIA-PACA-2人胰腺癌细胞,Capan-2人胰腺癌细······
产品规格:1*10^6
¥3000
产品规格:1*10^6
¥3000
产品规格:1*10^6
¥3000
产品规格:1*10^6
¥3000
上一篇:基于诱导性 ETV2-iPSC 的肾脏类器官血管化构建及其在足细胞成熟与肾素细胞生成中的应用
下一篇:NTCP泛素化促进乙型肝炎病毒感染丨K340位点泛素化决定乙肝病毒能否入侵