常见细胞污染类型如何辨别及预防解决方法
常见细胞污染类型如何辨别及预防解决方法:细胞培养中常见的生物污染类型有7种,分别是细菌污染,支原体污染,原虫污染,黑胶虫污染,真菌污染,病毒污染以及非细胞污染,真菌污染来源,一般是来自实验服,并且具有气候性,多雨······
发布时间:2026-04-13 17:00:00 细胞资源库平台 访问量:15
库普弗细胞是肝脏驻留巨噬细胞,作为抗肿瘤免疫的第一道防线,可通过抗原呈递启动特异性免疫应答。髓系来源抑制细胞(MDSC)是肿瘤微环境中关键的免疫抑制细胞,在肝癌(HCC)小鼠肝脏中大量浸润,但传统研究仅将 MDSC 归为粒细胞样和单核细胞样两个亚群,且其对库普弗细胞的具体调控作用尚不明确。
为此,瑞士日内瓦大学医院 的团队 在《OncoImmunology》上发表题为Impact of myeloid-derived suppressor cell on Kupffer cells from mouse livers with hepatocellular carcinoma的研究,首次在 HCC 小鼠模型中鉴定出三个具有独特表型和功能的 MDSC 亚群,并揭示其通过调控库普弗细胞的共刺激分子表达、细胞因子分泌及抗原呈递功能,抑制肝脏抗肿瘤免疫,为 HCC 免疫治疗提供新靶点。
1. 核心实验材料
动物模型:C57BL/6 小鼠,通过肝被膜下注射 RIL-175 HCC 细胞构建肝癌模型;OT-I/OT-II 转基因小鼠用于 T 细胞增殖实验。
关键试剂:流式抗体(CD11b、Gr1、Ly6C、Ly6G、CD86、MHCII、CD274 等);磁珠分选试剂盒(Miltenyi Biotec);细胞因子 ELISA 试剂盒(IL-10、IL-1β、CCL2 等);脂多糖(LPS)、卵清蛋白肽(OVA323-339、OVA257-264)。
仪器设备:流式细胞仪(Beckman Coulter Cyan)、细胞分选仪(BioRad S3)、实时荧光定量 PCR 仪(BioRad CFX96)。
2. 关键实验技术
细胞分离与分选:通过体内肝脏灌注、密度梯度离心分离非实质细胞,磁珠分选结合流式分选获得纯库区普弗细胞(F4-80highMHCII+CD68lowLy6C-)和三个 MDSC 亚群(Ly6G+、Gr1+、Ly6C+)。
表型检测:流式细胞术分析库普弗细胞共刺激分子(CD86、MHCII)和共抑制分子(CD274)表达。
功能验证:抗原呈递实验(CFSE 标记 OT-II CD4+T 细胞与库普弗细胞共培养);MDSC 抑制实验(OT-I CD8+T 细胞增殖检测);细胞因子分泌检测(ELISA);qPCR 检测 MDSC 中 Nos2、Arg1 基因表达。
共培养实验:库普弗细胞与 MDSC 亚群共培养 24 小时,检测细胞因子分泌和表型变化。

图1:HCC 小鼠库普弗细胞的表型改变
该图展示 HCC 对库普弗细胞表型的影响:(A)库普弗细胞分选策略(F4-80highMHCII+CD68lowLy6C-),排除循环巨噬细胞和细胞 doublets;(B)与对照组相比,HCC 小鼠肿瘤周围肝组织中,库普弗细胞共刺激分子 CD86 和 MHCII 的平均荧光强度(MFI)显著降低,共抑制分子 CD274(PD-L1)显著升高,且该变化随肿瘤直径(>0.5cm)加剧。结果表明,HCC 微环境可诱导库普弗细胞呈现免疫抑制表型。

图2:HCC 小鼠库普弗细胞的抗原呈递功能下降
该图验证库普弗细胞的抗原呈递能力:(上)CFSE 标记的 OT-II CD4+T 细胞与库普弗细胞共培养后,增殖细胞(CFSElow)比例的流式图;(下)定量结果显示,HCC 来源的库普弗细胞诱导 CD4+T 细胞增殖的能力(12.1%)显著低于对照组(50.23%),且 LPS 预处理会进一步降低其抗原呈递效率。结果证实,HCC 微环境导致库普弗细胞抗原呈递功能受损。

图3:MDSC 在 HCC 小鼠体内的分布与亚群特征
该图分析 MDSC 的体内分布:(A)HCC 小鼠第 21 天,血液和脾脏中 CD11b+Gr1+MDSC 比例显著高于对照组;(B)肝脏中 MDSC 数量从对照组、肿瘤周围组织到肿瘤组织逐渐升高(9.1:1→57.85:1→487:1,MDSC / 内皮细胞比值),粒细胞样(Ly6G+CD11b+)和单核细胞样(Ly6C+CD11b+)亚群均扩张;(C)HCC 小鼠肝脏中,单核细胞样 MDSC 的 CCR2(CCL2 受体)表达显著升高。结果表明,HCC 可诱导 MDSC 在全身及肝脏局部富集,且单核细胞样 MDSC 可能通过 CCL2/CCR2 通路招募至肝脏。

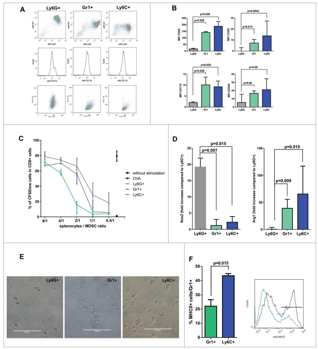
图4:HCC 小鼠中三个 MDSC 亚群的鉴定与功能
该图首次鉴定三个 MDSC 亚群:(A)流式分选图谱显示三个 CD11b + 亚群(Ly6G+、Gr1+、Ly6C+);(B)表型分析显示,Gr1 + 和 Ly6C + 亚群高表达 CCR2、CD244、CD115,Ly6G + 亚群低表达这些分子;(C)三个亚群均能抑制 OT-I CD8+T 细胞增殖,且抑制能力随 MDSC 比例升高而增强;(D)qPCR 显示,Ly6G + 亚群高表达 Nos2,Gr1 + 和 Ly6C + 亚群高表达 Arg1;(E)形态学显示,Ly6C + 亚群贴壁后形成伪足,分化程度更高;(F)LPS 刺激后,Ly6C + 亚群 MHCII 表达比例(43.3%)高于 Gr1 + 亚群(22%)。结果证实,三个 MDSC 亚群具有独特表型和免疫抑制功能。

图5:MDSC 亚群对库普弗细胞分泌功能和内吞的影响
该图展示共培养后库普弗细胞的功能变化:(A)ELISA 结果显示,与 MDSC 亚群共培养后,库普弗细胞的 CCL2 和 IL-18 分泌降低,IL-10 和 IL-1β 分泌升高(Ly6C + 亚群作用最显著),IL-6 分泌无明显变化;(B)流式检测显示,MDSC 亚群对库普弗细胞的葡聚糖内吞能力无显著影响。结果表明,MDSC 主要调控库普弗细胞的细胞因子分泌谱,而非内吞功能。

图6:MDSC 亚群对库普弗细胞表型和抗原呈递的调控
该图验证 MDSC 对库普弗细胞功能的影响:(A)共培养后,库普弗细胞的 CD86、MHCII 和 CD274 表达均显著升高;(B)预处理后的库普弗细胞诱导 CD4+T 细胞增殖的能力显著下降(Ly6G + 亚群降至 35.3%,Gr1 + 亚群降至 26.5%,Ly6C + 亚群降至 32.1%),且加入抗 PD-L1、抗 IL-10 抗体或 COX-2 抑制剂无法逆转该抑制效应。结果表明,MDSC 可进一步调控库普弗细胞的共刺激 / 共抑制分子表达,增强其免疫抑制表型。
本研究的核心贡献在于首次发现 HCC 小鼠肝脏中存在三个功能独特的 MDSC 亚群,并揭示其对库普弗细胞的调控机制:1)HCC 微环境诱导库普弗细胞表型(CD86/MHCII 降低、CD274 升高)和功能(抗原呈递减弱)异常,形成免疫抑制状态;2)鉴定出 Ly6G+、Gr1+、Ly6C + 三个 MDSC 亚群,均具有 T 细胞抑制能力,但依赖不同分子(Ly6G + 依赖 Nos2,Gr1+/Ly6C + 依赖 Arg1);3)MDSC 通过调控库普弗细胞的细胞因子分泌(促进 IL-10/IL-1β,抑制 CCL2/IL-18)和共刺激分子表达,进一步增强其免疫抑制特性,阻碍肝脏抗肿瘤免疫。
常见细胞污染类型如何辨别及预防解决方法:细胞培养中常见的生物污染类型有7种,分别是细菌污染,支原体污染,原虫污染,黑胶虫污染,真菌污染,病毒污染以及非细胞污染,真菌污染来源,一般是来自实验服,并且具有气候性,多雨······
细胞聚团的原因分析及如何避免:培养物中细胞可能聚集的一些原因包括:1.过度消化、2.环境压力、3.组织分解、4.过度生长、5.污染等;如何避免聚团细胞的生成;首先确认当前细胞生长密度及状态,80%左右的生长密度即可进行······
细胞有空泡原因分析及解决方法:出现细胞空泡情况有1.细胞老化2.培养液错误配制;3.细胞消化时操作不当;4.污染等等,如细胞老化,解决方法,原代细胞使用较低代次进行实验,传代细胞避免传代次数过高···
细胞半换液和全换液操作步骤:第一种方式:细胞全换液;如果是贴壁细胞,可以用全量换液法,直接吸去全部旧培养基,补充足量新鲜完全培养基;第二种方式:细胞半换液;"细胞半换液"又称"细胞半量换液",即弃掉一半旧的培养基,再······
细胞生长缓慢的可能原因有哪些:细胞培养外部因素包括细胞培养基的配方和质量问题,培养条件不理想,污染问题,细胞自身因素包含细胞的健康状态,细胞密度过高或过低,细胞老化现象,细胞特性,当细胞生长出现缓慢的问题时,我······
常用胰腺癌细胞株动物模型及胰腺癌细胞株有哪些:胰腺癌研究中常用的动物模型主要包括化学物质诱导胰腺癌动物模型,基因工程胰腺癌小鼠模型和胰腺癌移植模型,常用的胰腺细胞株MIA-PACA-2人胰腺癌细胞,Capan-2人胰腺癌细······
产品规格:1*10^6
¥3000
产品规格:1*10^6
¥3000
产品规格:1*10^6
¥3000
产品规格:1*10^6
¥3000
上一篇:时间序列转录组揭示梅毒螺旋体诱导脑微血管内皮细胞内皮间质转化(EndMT)的分子机制