常见细胞污染类型如何辨别及预防解决方法
常见细胞污染类型如何辨别及预防解决方法:细胞培养中常见的生物污染类型有7种,分别是细菌污染,支原体污染,原虫污染,黑胶虫污染,真菌污染,病毒污染以及非细胞污染,真菌污染来源,一般是来自实验服,并且具有气候性,多雨······
发布时间:2026-04-12 17:14:19 细胞资源库平台 访问量:20
三阴性乳腺癌(TNBC)因缺乏雌激素受体(ER)、孕激素受体(PR)和人表皮生长因子受体 2(HER2)表达,无有效靶向治疗药物,临床预后极差,且常通过高表达 MHC class I(自然杀伤细胞 NK 的关键抑制配体)逃避免疫杀伤。CD147 作为一种跨膜糖蛋白,在 TNBC 中高表达,与肿瘤进展、免疫逃逸密切相关。此前,人源化抗 CD147 抗体 HuM6-1B9 已在 T 细胞急性淋巴细胞白血病(T-ALL)中展现出抗体依赖的细胞吞噬作用(ADCP)效应,但在 TNBC 中能否通过抗体依赖的细胞毒性(ADCC)激活 NK 细胞,仍不明确。
泰国清迈大学的团队在《Cancer Immunology, Immunotherapy》上发表题为Overcoming NK cell resistance in triple‑negative breast cancer via adcc with a humanized anti‑CD147 antibody的研究,证实 HuM6-1B9 可通过强结合 CD147 增强外周血单个核细胞(PBMC)及 NK 细胞介导的 ADCC,即使在高 MHC class I 表达的 TNBC 中仍能高效诱导肿瘤细胞凋亡,且不促进肿瘤转移,为 TNBC 免疫治疗提供了新的候选药物。
细胞培养与抗体制备:培养多种乳腺癌细胞系,包括激素受体阳性的 MCF7、HER2 阳性的 MDA-MB-453,以及 TNBC 细胞 MDA-MB-231 和 HCC38;利用 HEK293T 细胞转染 pVITRO1-HuM6-1B9-IgG1/κ 质粒,经潮霉素筛选、无血清培养基适应后,通过 HiTrap™ Protein G 亲和层析纯化 HuM6-1B9 抗体。
结合亲和力与表面分子检测:采用流式细胞术,以 PE 标记的二抗检测 HuM6-1B9 与各乳腺癌细胞系的结合情况,计算解离常数(Kₐ);同时用 FITC 标记的二抗检测细胞表面 CD147、CD146、CD73 及 MHC class I 的表达,通过 FlowJo 软件分析几何平均荧光强度(gMFI)。
ADCC 活性评估:在 3D Matrigel 体系中培养 MDA-MB-231 细胞形成肿瘤球(spheroids),与 PBMC 共培养(加入 HuM6-1B9 或人免疫球蛋白 G(hIgG)作为对照),通过 PrestoBlue™试剂盒检测细胞活力,LIVE/DEAD™染色量化死亡细胞比例;用羧基荧光素二乙酸琥珀酰亚胺酯(CFSE)标记靶细胞,与纯化的 NK 细胞按效应细胞:靶细胞(E:T)=3:1 共培养,碘化丙啶(PI)染色后通过流式细胞术检测死亡靶细胞(CFSE⁺PI⁺)比例,评估 NK 细胞介导的 ADCC 效应。
机制与安全性验证:通过流式细胞术检测 NK 细胞表面 CD107a(脱颗粒标志)的表达,酶联免疫吸附试验(ELISA)检测培养上清中干扰素 -γ(IFN-γ)的分泌量;采用抗 CD16 抗体预处理 NK 细胞进行 FcγRIII 阻断实验,验证 ADCC 的作用机制;通过 Transwell 实验检测 HuM6-1B9 对 MDA-MB-231 细胞迁移和侵袭能力的影响;利用活细胞成像技术观察 caspase-3/7 的激活情况,判断肿瘤细胞凋亡水平。

图1:乳腺癌细胞系表面分子表达差异
流式细胞术结果显示,CD147 在所有检测的乳腺癌细胞系中均有表达,其中 HCC38 细胞的 gMFI 最高;CD146 仅在 TNBC 细胞(MDA-MB-231、HCC38)中检测到,在 MCF7 和 MDA-MB-453 细胞中未表达;CD73 在 MDA-MB-231 细胞中高表达,在 MCF7 和 HCC38 细胞中表达极低;MHC class I 在 TNBC 细胞中的表达水平最高(HCC38>MDA-MB-231),提示 TNBC 可能通过高表达 MHC class I 实现免疫逃逸。

图2:HuM6-1B9 对乳腺癌细胞的高结合亲和力
HuM6-1B9 对所有检测的乳腺癌细胞系均表现出强结合能力,解离常数(Kₐ)范围为 4.523-7.910 nM,其中对 HCC38 细胞的结合亲和力最高(Kₐ=4.523 nM),其次是 MDA-MB-231(Kₐ=4.982 nM)、MCF7(Kₐ=5.842 nM)和 MDA-MB-453(Kₐ=7.910 nM),结合亲和力与细胞表面 CD147 的表达水平一致,证实 HuM6-1B9 对 CD147 的靶向特异性。

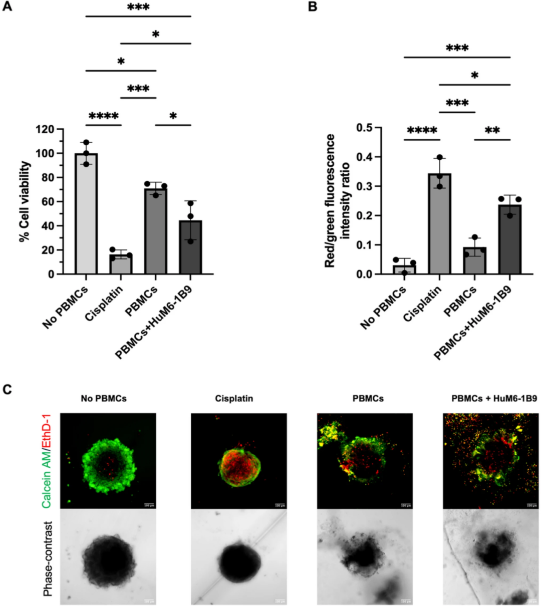
图3:HuM6-1B9 增强 PBMC 介导的 TNBC spheroids 杀伤
在脂多糖(LPS)诱导的 TNBC 肿瘤球模型中,HuM6-1B9 处理组的肿瘤球活力较对照组降低 40%(P<0.001);LIVE/DEAD™染色结果显示,HuM6-1B9 处理组的红色(死亡细胞)/ 绿色(活细胞)荧光强度比是对照组的 3 倍;共聚焦显微镜成像可见,HuM6-1B9 处理后肿瘤球结构明显破坏,证实 HuM6-1B9 可显著增强 PBMC 介导的 ADCC 效应。

图4:HuM6-1B9 克服 TNBC 的 NK 细胞耐药
在无抗体处理时,MDA-MB-231 细胞对 NK 细胞杀伤表现出明显耐药性,死亡率仅为 10%,而 HuM6-1B9 处理后其死亡率提升至 50%;HCC38 细胞的死亡率从 20% 升至 70%,MCF7 和 MDA-MB-453 细胞的死亡率也显著升高;hIgG 对照组的肿瘤细胞死亡率无明显变化,证实 HuM6-1B9 可特异性增强 NK 细胞介导的 ADCC,克服 TNBC 的 NK 细胞耐药。

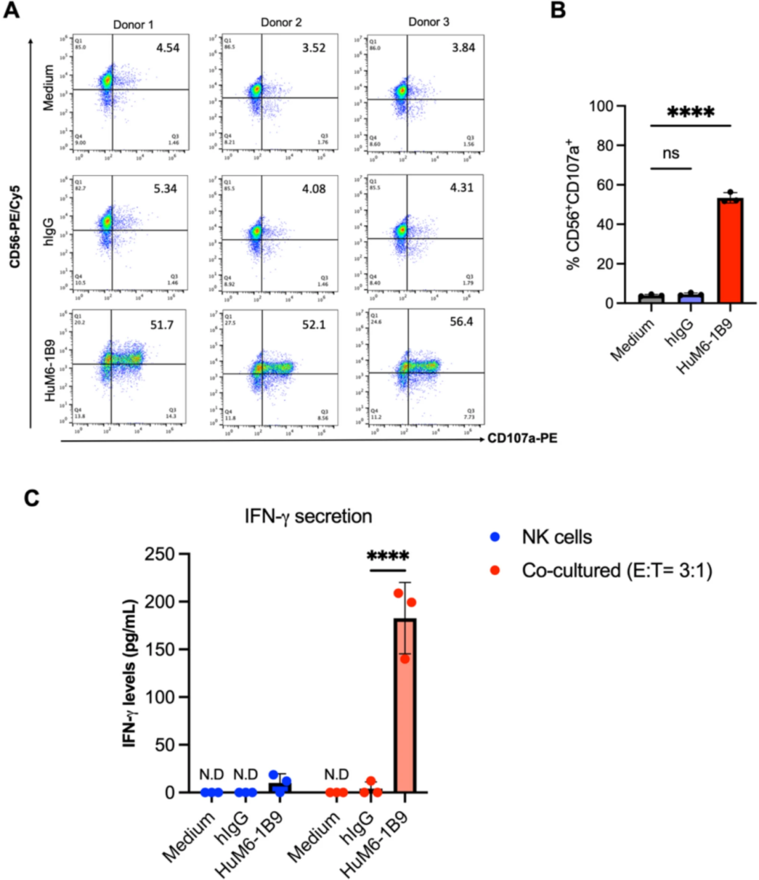
图5:HuM6-1B9 促进 NK 细胞活化与细胞因子分泌
HuM6-1B9 处理组的 NK 细胞中,CD107a⁺细胞(脱颗粒标志)比例较对照组提升 2.5 倍(P<0.0001);培养上清中 IFN-γ 的浓度达 120 pg/mL,是 hIgG 对照组的 6 倍;仅 NK 细胞与 HuM6-1B9 共培养时,IFN-γ 分泌量极低,表明 HuM6-1B9 对 NK 细胞的活化依赖于与靶细胞的结合。

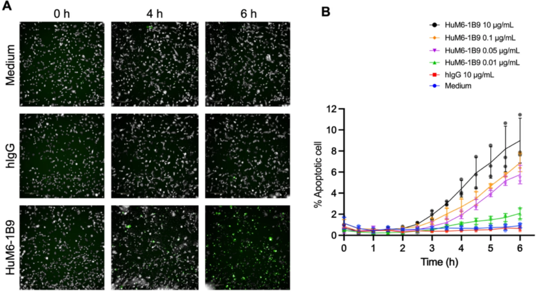
图6:HuM6-1B9 诱导 TNBC 凋亡
活细胞成像结果显示,HuM6-1B9 处理 6 小时后,TNBC 细胞中 caspase-3/7⁺细胞(绿色荧光,凋亡标志)比例达 35%,是对照组的 7 倍;凋亡率随处理时间(0-6 小时)和 HuM6-1B9 浓度(0.01-10 μg/mL)的增加而升高,呈时间 - 浓度依赖性,证实 HuM6-1B9 通过 ADCC 效应诱导 TNBC 细胞凋亡。

图7:ADCC 依赖 FcγRIII,且不与 PD-1 抑制剂协同
FcγRIII 阻断实验结果显示,抗 CD16 抗体预处理 NK 细胞后,HuM6-1B9 介导的 ADCC 效率下降 60%(P<0.01),证明 HuM6-1B9 通过 Fc 段与 NK 细胞表面 FcγRIII(CD16)相互作用发挥 ADCC 效应;HuM6-1B9 处理不影响 TNBC 细胞表面 MHC class I 相关蛋白 A/B(MIC-A/B)的表达;将 HuM6-1B9 与抗 PD-1 抗体(pembrolizumab)联合使用,ADCC 效率无额外提升,推测可能与静息 NK 细胞表面 PD-1 表达水平低有关。

图8:HuM6-1B9 不影响 TNBC 迁移与侵袭
Transwell 实验结果显示,1-10 μg/mL HuM6-1B9 处理后,MDA-MB-231 细胞的迁移细胞数、侵袭细胞数与对照组(hIgG 或培养基)无显著差异(P>0.05),证明 HuM6-1B9 不促进 TNBC 细胞的迁移和侵袭,安全性良好。
本研究证实,人源化抗 CD147 抗体 HuM6-1B9 通过三大核心机制发挥抗 TNBC 作用:1)高亲和力结合 TNBC 细胞表面的 CD147(Kₐ=4.523-7.910 nM),显著增强 PBMC 及 NK 细胞介导的 ADCC 效应,即使在高 MHC class I 表达的 TNBC 中仍能实现 50%-70% 的肿瘤细胞杀伤;2)通过 Fc-FcγRIII 相互作用激活 NK 细胞,促进其脱颗粒(CD107a⁺)和 IFN-γ 分泌,进而诱导肿瘤细胞凋亡;3)不影响 TNBC 细胞的迁移和侵袭能力,且不干扰 MIC-A/B 介导的内源性 NK 细胞识别,安全性良好。该研究为 TNBC(尤其 NK 细胞耐药亚型)提供了安全高效的免疫治疗候选药物,后续需通过体内动物模型进一步验证其临床转化潜力。
常见细胞污染类型如何辨别及预防解决方法:细胞培养中常见的生物污染类型有7种,分别是细菌污染,支原体污染,原虫污染,黑胶虫污染,真菌污染,病毒污染以及非细胞污染,真菌污染来源,一般是来自实验服,并且具有气候性,多雨······
细胞聚团的原因分析及如何避免:培养物中细胞可能聚集的一些原因包括:1.过度消化、2.环境压力、3.组织分解、4.过度生长、5.污染等;如何避免聚团细胞的生成;首先确认当前细胞生长密度及状态,80%左右的生长密度即可进行······
细胞有空泡原因分析及解决方法:出现细胞空泡情况有1.细胞老化2.培养液错误配制;3.细胞消化时操作不当;4.污染等等,如细胞老化,解决方法,原代细胞使用较低代次进行实验,传代细胞避免传代次数过高···
细胞半换液和全换液操作步骤:第一种方式:细胞全换液;如果是贴壁细胞,可以用全量换液法,直接吸去全部旧培养基,补充足量新鲜完全培养基;第二种方式:细胞半换液;"细胞半换液"又称"细胞半量换液",即弃掉一半旧的培养基,再······
细胞生长缓慢的可能原因有哪些:细胞培养外部因素包括细胞培养基的配方和质量问题,培养条件不理想,污染问题,细胞自身因素包含细胞的健康状态,细胞密度过高或过低,细胞老化现象,细胞特性,当细胞生长出现缓慢的问题时,我······
常用胰腺癌细胞株动物模型及胰腺癌细胞株有哪些:胰腺癌研究中常用的动物模型主要包括化学物质诱导胰腺癌动物模型,基因工程胰腺癌小鼠模型和胰腺癌移植模型,常用的胰腺细胞株MIA-PACA-2人胰腺癌细胞,Capan-2人胰腺癌细······
产品规格:1*10^6
¥3000
产品规格:1*10^6
¥3000
产品规格:1*10^6
¥3000
产品规格:1*10^6
¥3000
上一篇:THP-1 单核细胞抑制 HSV-1 复制并调控病毒介导的趋化因子反应
下一篇:时间序列转录组揭示梅毒螺旋体诱导脑微血管内皮细胞内皮间质转化(EndMT)的分子机制