常见细胞污染类型如何辨别及预防解决方法
常见细胞污染类型如何辨别及预防解决方法:细胞培养中常见的生物污染类型有7种,分别是细菌污染,支原体污染,原虫污染,黑胶虫污染,真菌污染,病毒污染以及非细胞污染,真菌污染来源,一般是来自实验服,并且具有气候性,多雨······
发布时间:2026-04-12 09:03:40 细胞资源库平台 访问量:10
Reporter THP1 Cell Line 细胞系是以 THP-1 为工具细胞,采用慢病毒感染的方式,构建稳定表达报告基因的细胞系,可用于检测信号通路转导。在被PMA、INF-α等刺激后,目标信号通路被激活,会启动下游特定基因的表达,这个表达过程会同时带动“报告基因”的表达。通过检测报告基因的信号强度,可以间接、定量、灵敏地衡量该信号通路的激活程度。
THP-1细胞本身来源于人单核细胞,可以分化为巨噬细胞样细胞,是研究先天免疫的经典模型。报告基因株的建立使其功能更强大。THP-1报告基因株是免疫学、炎症性疾病、药物研发等领域不可或缺的强大工具。它可以将一个复杂的、内在的生物学过程(信号通路激活/基因表达)转变为一个易于检测、可定量的物理信号(光或荧光)。这使得研究人员能够高通量地筛选药物,精确地量化免疫反应强度,直观地研究信号通路机制。
英文标题:Restriction of HSV-1 replication by Pistacia vera L. extracts reveals a promising strategy for regulating virus-mediated chemokine response in monocytic cells
中文标题:开心果提取物作用于 THP-1 单核细胞抑制 HSV-1 复制并调控病毒介导的趋化因子反应
发表期刊:《Scientific Reports》
影响因子:3.9
作者单位:
1.Department of Chemical, Biological, Pharmaceutical and Environmental Sciences, University of Messina, Messina, Italy
2.Department of Chemistry, Biology and Biotechnology, University of Perugia, Perugia, Italy
作者信息:
第一作者 Rosamaria Pennisi通讯作者 Rosamaria Pennisi、Maria Teresa Sciortino
单纯疱疹病毒 1 型(HSV-1)感染可触发宿主剧烈炎症反应,现有抗病毒药物存在副作用与耐药性局限,开心果(Pistacia vera L.)富含多酚、玉米黄质等活性物质,具备抗病毒与免疫调节潜力;单核细胞是宿主抗 HSV-1 免疫的核心效应细胞,可大量分泌趋化因子调控炎症进程,但开心果提取物对 HSV-1 感染 THP-1 单核细胞的抗病毒效应及趋化因子调控机制尚未明确,本研究以此为切入点展开系统探究。
本研究以 THP-1 人单核细胞、HEp-2 上皮细胞、SH-SY5Y 神经细胞为模型,先确定开心果提取物(NRRE/RURE)与玉米黄质的安全作用浓度;通过空斑实验、qPCR、Western blot 检测 THP-1 细胞中 HSV-1 滴度、病毒 DNA、关键基因 / 蛋白表达;采用 RT² Profiler PCR 芯片与 qPCR 筛选验证趋化因子表达变化;利用 PAA 抑制病毒复制、THP-1-dnIκBα 细胞阻断 NF-κB 通路,明确趋化因子与病毒复制、NF-κB 激活的关联;收集处理后 THP-1 细胞上清处理易感细胞,验证间接抗病毒效果。

图1 NRRE/RURE 预处理显著抑制 THP-1 细胞中 HSV-1 复制
NRRE 与 RURE 在 0.4、0.6mg/mL 安全浓度下预处理 THP-1 细胞,可剂量依赖性降低 HSV-1 病毒滴度与 DNA 拷贝数,同时显著下调病毒立即早期(ICP0)、早期(UL42)、晚期(Us11)基因转录及 ICP8 蛋白表达,从多环节阻断 HSV-1 在 THP-1 细胞内的复制周期。

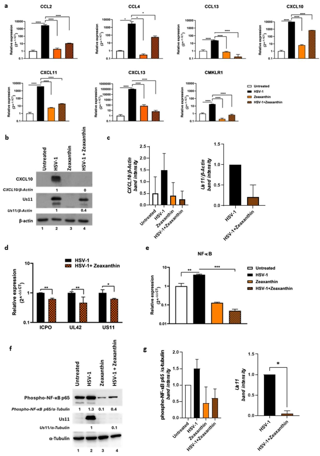
图2 NRRE/RURE 广谱调控 THP-1 细胞中 HSV-1 诱导的趋化因子谱
HSV-1 感染 THP-1 细胞后显著上调 34 种细胞因子 / 趋化因子,NRRE 与 RURE 预处理可显著抑制其中 21 种关键分子,包括 CXC 家族(CXCL10/11/13)、CC 家族(CCL2/4/13)及受体 CMKLR1,展现出对病毒诱导趋化因子风暴的广谱抑制能力。

图3 qPCR 与 Western blot 验证核心趋化因子的抑制效应
qPCR 证实 NRRE/RURE 显著降低 THP-1 细胞中 CCL2/4/13、CXCL10/11/13、CMKLR1 的转录水平,Western blot 进一步验证提取物可显著下调 CXCL10、CXCL13 蛋白表达,从转录与翻译层面确认对关键趋化因子的抑制作用。

图4 NRRE/RURE 阻断 THP-1 细胞中 HSV-1 介导的 NF-κB 激活
HSV-1 感染显著上调 THP-1 细胞中 NF-κB 转录与磷酸化 p65 蛋白水平,NRRE 和 RURE 预处理可显著抑制 NF-κB 通路激活,提示开心果提取物通过靶向 NF-κB 通路下调病毒诱导的趋化因子表达。

图5 玉米黄质模拟提取物发挥抗 HSV-1 与抗炎作用
开心果核心活性成分玉米黄质(10μM)可显著抑制 THP-1 细胞中 HSV-1 基因与蛋白表达,同时下调关键趋化因子水平、阻断 NF-κB 激活,证实玉米黄质是开心果提取物发挥抗病毒、抗炎功效的核心物质。

图6 处理后 THP-1 上清间接抑制 HSV-1 在神经 / 上皮细胞增殖
将 NRRE/RURE、玉米黄质处理的 HSV-1 感染 THP-1 细胞上清,作用于 SH-SY5Y 神经细胞与 HEp-2 上皮细胞,可显著降低子代病毒滴度,效果接近病毒复制抑制剂 PAA,证明提取物通过调控 THP-1 细胞反应发挥间接抗病毒作用。

图7 HSV-1 诱导趋化因子依赖病毒复制与 NF-κB 激活
PAA 抑制 HSV-1 复制后,THP-1 细胞中趋化因子表达与 NF-κB 激活显著下调;THP-1-dnIκBα 细胞阻断 NF-κB 后,趋化因子降低但病毒复制增强,证实 HSV-1 通过复制激活 NF-κB 诱导趋化因子,且该炎症反应对病毒存在双向调控。

图8 开心果提取物调控 THP-1 细胞抗 HSV-1 机制模式图
模式图清晰展示 HSV-1 在 THP-1 细胞中通过复制激活 NF-κB,进而诱导趋化因子高表达;开心果提取物与玉米黄质可抑制病毒复制、阻断 NF-κB 通路,从而下调趋化因子反应,实现抗病毒与抗炎双重功效。
本研究证实开心果提取物(NRRE/RURE)及其活性成分玉米黄质,可在安全浓度下显著抑制 THP-1 单核细胞中 HSV-1 的复制,并通过阻断 NF-κB 通路强效下调病毒诱导的 CCL2/4/13、CXCL10/11/13 等关键趋化因子及受体 CMKLR1 表达;机制上明确 HSV-1 依赖复制激活 NF-κB 进而触发趋化因子反应,且该反应对病毒复制具有双向调控作用;处理后的 THP-1 细胞上清可间接抑制 HSV-1 在神经与上皮细胞中的增殖,为开发抗 HSV-1 天然药物提供了全新的细胞与分子依据。
常见细胞污染类型如何辨别及预防解决方法:细胞培养中常见的生物污染类型有7种,分别是细菌污染,支原体污染,原虫污染,黑胶虫污染,真菌污染,病毒污染以及非细胞污染,真菌污染来源,一般是来自实验服,并且具有气候性,多雨······
细胞聚团的原因分析及如何避免:培养物中细胞可能聚集的一些原因包括:1.过度消化、2.环境压力、3.组织分解、4.过度生长、5.污染等;如何避免聚团细胞的生成;首先确认当前细胞生长密度及状态,80%左右的生长密度即可进行······
细胞有空泡原因分析及解决方法:出现细胞空泡情况有1.细胞老化2.培养液错误配制;3.细胞消化时操作不当;4.污染等等,如细胞老化,解决方法,原代细胞使用较低代次进行实验,传代细胞避免传代次数过高···
细胞半换液和全换液操作步骤:第一种方式:细胞全换液;如果是贴壁细胞,可以用全量换液法,直接吸去全部旧培养基,补充足量新鲜完全培养基;第二种方式:细胞半换液;"细胞半换液"又称"细胞半量换液",即弃掉一半旧的培养基,再······
细胞生长缓慢的可能原因有哪些:细胞培养外部因素包括细胞培养基的配方和质量问题,培养条件不理想,污染问题,细胞自身因素包含细胞的健康状态,细胞密度过高或过低,细胞老化现象,细胞特性,当细胞生长出现缓慢的问题时,我······
常用胰腺癌细胞株动物模型及胰腺癌细胞株有哪些:胰腺癌研究中常用的动物模型主要包括化学物质诱导胰腺癌动物模型,基因工程胰腺癌小鼠模型和胰腺癌移植模型,常用的胰腺细胞株MIA-PACA-2人胰腺癌细胞,Capan-2人胰腺癌细······
产品规格:1*10^6
¥3000
产品规格:1*10^6
¥3000
产品规格:1*10^6
¥3000
产品规格:1*10^6
¥3000
上一篇:II 型骨形态发生蛋白(BMP)受体可变剪接体的翻译与内吞差异调控
下一篇:人源化抗 CD147 抗体 HuM6-1B9 激活 NK 细胞介导 ADCC,克服三阴性乳腺癌免疫耐药