常见细胞污染类型如何辨别及预防解决方法
常见细胞污染类型如何辨别及预防解决方法:细胞培养中常见的生物污染类型有7种,分别是细菌污染,支原体污染,原虫污染,黑胶虫污染,真菌污染,病毒污染以及非细胞污染,真菌污染来源,一般是来自实验服,并且具有气候性,多雨······
发布时间:2026-04-10 17:02:51 细胞资源库平台 访问量:11
在生物医学研究和药物开发领域,生物发光成像技术因其高信噪比而被广泛应用于细胞测定和动物成像研究。然而,传统的荧光素酶种类有限,限制了同时成像多个分子和细胞事件的能力。为了突破这一限制,科学家们开发了一种新型的ATP非依赖性荧光素酶——NanoLuc(NL),它源自深海虾Oplophorus gracilirostris,并经过工程改造以增强蛋白质稳定性。NanoLuc作为一种小型(19 kDa)、高亮度的荧光素酶,其亮度是传统萤火虫或海肾荧光素酶的100倍,并且使用furimazine作为底物产生明亮的辉光型发光。NanoLuc的意义在于其为双报告基因生物发光分子成像提供了新的可能。它不仅可以在活体小鼠的表层和深层组织中成像,而且其生物发光随时间的变化可以用来定量肿瘤生长,甚至在少量血清中也能检测到分泌的NL。此外,NanoLuc与萤火虫荧光素酶的结合使用,为在完整细胞和活体小鼠中定量TGF-β信号传导的两个关键步骤提供了一种新型双荧光素酶成像策略,从而在正常生理、疾病和药物开发中扩展了信号转导的成像能力。NanoLuc的作用不仅体现在其高灵敏度和高稳定性上,它还具有更小的尺寸,这使得在标记细胞和蛋白质时对样本的侵入性更小,有助于保持细胞或组织的天然状态。NanoLuc的快速反应、低背景发光和多样灵活等特点,使其在生物学和医学研究中具有广泛的应用前景。因此,NanoLuc作为一种新的报告基因,不仅增强了我们对生物过程的理解和疾病机理的研究,而且在开发潜在治疗方法和疗法方面发挥了重要作用。
英文标题:Development and application of NanoLuc-based LIPS assay for antibody detection of orthohantavirus infections and vaccine responses
中文标题:基于纳米荧光素酶(NanoLuc)的荧光素酶免疫沉淀系统(LIPS)检测法在正汉坦病毒感染抗体检测及疫苗应答评估中的开发与应用
发表期刊:《International Journal of Biological Macromolecules》
影响因子:2
作者单位:
1.Key Laboratory of Genetic Evolution & Animal Models, Yunnan International Joint Laboratory of Zoonotic Viruses, Yunnan Key Laboratory of Biodiversity Information, Kunming Institute of Zoology, Chinese Academy of Sciences, Kunming, Yunnan 650223, China
2.Yunnan Key Laboratory for Zoonosis Control and Prevention, Yunnan Institute for Endemic Diseases Control and Prevention, Dali 671000, People's Republic of China
3.Institute of Preventive Medicine, School of Public Health, Dali University, Yunnan Key Laboratory of Screening and Research on Anti-pathogenic Plant Resources from Western Yunnan, Yunnan Key Laboratory of Zoonotic Disease Cross-border Prevention and Quarantine, Dali, Yunnan 671000, China
4.Kunming College of Life Science, University of Chinese Academy of Sciences, Kunming, Yunnan, China
5.Yong Loo Lin School of Medicine, National University of Singapore, 117597, Singapore
6.Yunnan International Joint Laboratory of Zoonotic Viruses, Yunnan 650223, China
作者信息:
共同第一作者:Shengyao Chen、Yuqiong Li、Jiebin Zhao
共同通讯作者:Zongti Shao*、Xinglou Yang*
正汉坦病毒(OHV)被世界卫生组织列为具有国际关注的突发公共卫生事件高风险优先级病原体,可引发肾综合征出血热(HFRS)等严重疾病,对公共卫生构成持续威胁,其中中国是汉坦病毒(HTNV)和汉城病毒(SEOV)的高发区,近年来潞西病毒、福贡病毒等新型毒株的发现进一步增加了防控压力。当前 OHV 感染的诊断方法存在诸多局限:核酸检测窗口期窄,难以检出轻症或无症状感染者;酶联免疫吸附试验(ELISA)、胶体金免疫测定(CG)等血清学方法灵敏度和特异性不足,免疫荧光测定(IFA)和病毒微量中和试验(VNT)则对生物安全设施要求高。荧光素酶免疫沉淀系统(LIPS)凭借高灵敏度、高特异性的优势,已成功应用于 HIV、SARS-CoV-2 等病原体的检测,但其在 OHV 检测中的应用尚未开发。本研究旨在开发一种基于 NanoLuc 的 LIPS 检测法,靶向 10 种正汉坦病毒的核蛋白(NP),解决现有检测方法的不足,为 OHV 感染的血清流行病学调查和疫苗效果评估提供高效工具。
本研究通过基因合成、扩增等方式获取 10 种正汉坦病毒(包括 HTNV、SEOV、ANDV 等流行株及新型毒株)的核蛋白(NP)基因,将其与分泌信号肽、NanoLuc 荧光素酶及 His 标签融合,构建 pcDNA3.1 (-)-Nluc-HIS 重组质粒,转染 HEK293T 细胞后收集上清液获得重组融合抗原。采用 MAFFT 和 MEGA 7 软件进行系统发育树分析,AlphaFold 预测蛋白三维结构并通过 PyMOL 进行结构比对。收集 142 份血清样本(包括 HFRS 患者、双价 HFRS 疫苗接种者、发热伴血小板减少综合征(SFTS)患者、恙虫病患者及健康对照),采用建立的 LIPS 检测法检测抗体水平,通过梯度稀释实验评估检测极限,结合 Western blot(WB)和免疫荧光测定(IFA)验证抗原表达。将 LIPS 检测结果与 ELISA、胶体金法进行对比,通过敏感性、特异性、一致性、Kappa 系数、组内相关系数(ICC)及 ROC 曲线分析评估其检测性能,同时探究疫苗剂量、性别、年龄等人口统计学因素对疫苗应答的影响,所有统计分析采用 SPSS 软件和 SPSSAU 在线平台进行,P<0.05 为差异具有统计学意义。

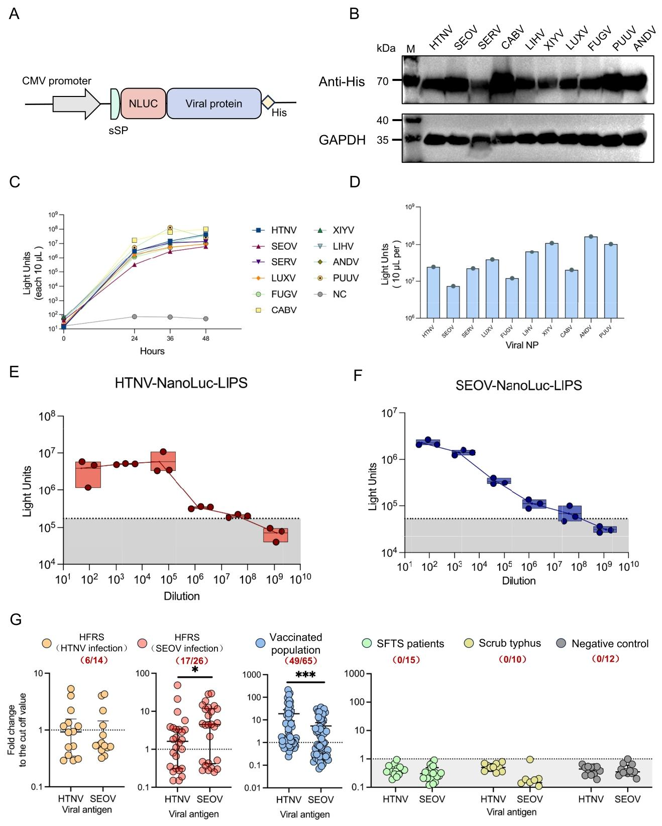
图1:LIPS 检测原理及病毒抗原筛选特征
LIPS 检测流程为:转染 48 小时后收集含 Nluc-NP 融合抗原的细胞上清液,与血清样本及 Protein A/G 琼脂糖树脂共同孵育 4 小时,洗涤后检测荧光强度以实现抗体的定性和定量分析;系统发育树分析显示,10 种目标病毒的 NP 基因分属 5 个不同基因型(PUUV 型、ANDV 型、LUXV-FUGV 型、HTNV-SEOV 型、CABV 型),且氨基酸序列相似度在 58.72%-96.27% 之间,具有高度保守性;三维结构预测及比对结果显示,融合蛋白与天然 NP 的根均方偏差(RMSD)值在 0.360-1.543 之间,其中 HTNV 和 SEOV 的 RMSD 值分别为 1.543 和 1.006,表明融合蛋白保留了天然 NP 的结构特征,为抗体识别提供了结构基础。

图2:正汉坦病毒 NP-LIPS 检测法的建立与性能评估
成功构建含分泌信号肽、Nluc、病毒 NP 及 His 标签的融合蛋白表达载体,WB 和 IFA 验证显示重组质粒在 HEK293T 细胞中高效表达;荧光动力学分析表明,所有融合蛋白的荧光强度在转染 48 小时后达到峰值,范围为 7.4×10⁶-1.1×10⁸光单位(LU),选定 48 小时为后续实验的抗原收集时间点;梯度稀释实验显示,LIPS 检测法对 HTNV 和 SEOV 多克隆抗体的检测极限可达 1:4.05×10⁷稀释度,动态范围极广;临床样本检测结果显示,在 26 例 SEOV 感染 HFRS 患者、14 例 HTNV 感染 HFRS 患者、65 名疫苗接种者中,LIPS 检测的阳性率分别为 65.38%、42.86% 和 75.38%,而 25 例其他疾病患者(15 例 SFTS、10 例恙虫病)及 12 名健康对照均为阴性;进一步分析发现,SEOV 感染 HFRS 患者的抗 SEOV 抗体水平显著高于抗 HTNV 抗体,而疫苗接种者的抗 HTNV 抗体水平显著高于抗 SEOV 抗体,证实该方法可有效区分不同感染类型及疫苗诱导的抗体应答。

图3:LIPS 与 ELISA 检测法的相关性及 ROC 分析
相关性分析显示,LIPS 检测法与 ELISA 在抗体水平检测中呈正相关:HTNV 感染患者中,HTNV-LIPS 与 ELISA-IgM、ELISA-IgG 的 R² 值分别为 0.6519 和 0.8543;SEOV 感染患者中,SEOV-LIPS 与 ELISA-IgM、ELISA-IgG 的 R² 值分别为 0.5668 和 0.3596;疫苗接种者中,HTNV-LIPS 与 ELISA-IgG 的 R² 值为 0.5939,表明两种方法检测结果具有良好一致性;ROC 曲线分析显示,LIPS 检测法在 HFRS 患者和疫苗接种者中的曲线下面积(AUC)分别为 0.995 和 0.968,显著优于传统检测方法,证实其具有优异的检测效能。

图4:疫苗剂量和性别对抗体应答的影响
抗体阳性率分析显示,疫苗接种剂量与抗体应答显著相关:接种 2-3 剂疫苗者的抗体阳性率显著高于接种 1 剂者(P=0.045);性别因素对抗体应答存在显著影响,接种 2-3 剂疫苗的男性抗体阳性率(90.91%)显著高于女性(68.96%),且所有剂量组中男性的总体阳性率(85.71%)也显著高于女性(67.56%)(P=0.002);年龄因素虽未显示统计学显著差异,但≤40 岁和 40-60 岁年龄组的抗体阳性率(81.82%、84.21%)高于≥60 岁组(71.43%)(P=0.052),提示年龄可能是潜在影响因素;抗体水平分析显示,多剂量接种组的抗体水平呈高于单剂量组的趋势,但差异无统计学意义。
本研究成功开发了一种基于 NanoLuc 的 LIPS 检测法,靶向 10 种正汉坦病毒的核蛋白,实现了对病毒感染抗体的高灵敏度、高特异性检测。该方法通过优化融合抗原设计,保留了天然病毒 NP 的结构特征,检测动态范围达 4.05×10⁷倍稀释度,在 142 份血清样本中表现出优异的性能:总体灵敏度为 97.10%、特异性为 98.63%、一致性为 97.89%,显著优于 ELISA(灵敏度 69.57%、一致性 85.21%)和胶体金法(灵敏度 60.87%、一致性 80.89%)。此外,该方法还揭示了疫苗接种中的剂量依赖性和性别特异性抗体应答,男性接种者的抗体阳性率显著高于女性,多剂量接种可提升应答效果。研究证实,NanoLuc-based LIPS 检测法无需抗原纯化,操作简便、高通量,可检测多种免疫球蛋白类型及低滴度抗体,克服了传统方法的局限性,为正汉坦病毒的血清流行病学调查、临床诊断及疫苗效果评估提供了可靠工具,对 endemic 地区的病毒防控具有重要意义。未来通过扩展抗原覆盖范围、整合中和试验,可进一步提升其在病毒分型及精准检测中的应用价值。
常见细胞污染类型如何辨别及预防解决方法:细胞培养中常见的生物污染类型有7种,分别是细菌污染,支原体污染,原虫污染,黑胶虫污染,真菌污染,病毒污染以及非细胞污染,真菌污染来源,一般是来自实验服,并且具有气候性,多雨······
细胞聚团的原因分析及如何避免:培养物中细胞可能聚集的一些原因包括:1.过度消化、2.环境压力、3.组织分解、4.过度生长、5.污染等;如何避免聚团细胞的生成;首先确认当前细胞生长密度及状态,80%左右的生长密度即可进行······
细胞有空泡原因分析及解决方法:出现细胞空泡情况有1.细胞老化2.培养液错误配制;3.细胞消化时操作不当;4.污染等等,如细胞老化,解决方法,原代细胞使用较低代次进行实验,传代细胞避免传代次数过高···
细胞半换液和全换液操作步骤:第一种方式:细胞全换液;如果是贴壁细胞,可以用全量换液法,直接吸去全部旧培养基,补充足量新鲜完全培养基;第二种方式:细胞半换液;"细胞半换液"又称"细胞半量换液",即弃掉一半旧的培养基,再······
细胞生长缓慢的可能原因有哪些:细胞培养外部因素包括细胞培养基的配方和质量问题,培养条件不理想,污染问题,细胞自身因素包含细胞的健康状态,细胞密度过高或过低,细胞老化现象,细胞特性,当细胞生长出现缓慢的问题时,我······
常用胰腺癌细胞株动物模型及胰腺癌细胞株有哪些:胰腺癌研究中常用的动物模型主要包括化学物质诱导胰腺癌动物模型,基因工程胰腺癌小鼠模型和胰腺癌移植模型,常用的胰腺细胞株MIA-PACA-2人胰腺癌细胞,Capan-2人胰腺癌细······
产品规格:1*10^6
¥3000
产品规格:1*10^6
¥3000
产品规格:1*10^6
¥3000
产品规格:1*10^6
¥3000
下一篇:CD40LG与ANXA5构象变化作为2,7-二溴咔唑诱导心肌毒性关键事件的体内与体外模型研究