常见细胞污染类型如何辨别及预防解决方法
常见细胞污染类型如何辨别及预防解决方法:细胞培养中常见的生物污染类型有7种,分别是细菌污染,支原体污染,原虫污染,黑胶虫污染,真菌污染,病毒污染以及非细胞污染,真菌污染来源,一般是来自实验服,并且具有气候性,多雨······
发布时间:2026-04-09 09:01:29 细胞资源库平台 访问量:17
Reporter THP1 Cell Line 细胞系是以 THP-1 为工具细胞,采用慢病毒感染的方式,构建稳定表达报告基因的细胞系,可用于检测信号通路转导。在被PMA、INF-α等刺激后,目标信号通路被激活,会启动下游特定基因的表达,这个表达过程会同时带动“报告基因”的表达。通过检测报告基因的信号强度,可以间接、定量、灵敏地衡量该信号通路的激活程度。
THP-1细胞本身来源于人单核细胞,可以分化为巨噬细胞样细胞,是研究先天免疫的经典模型。报告基因株的建立使其功能更强大。THP-1报告基因株是免疫学、炎症性疾病、药物研发等领域不可或缺的强大工具。它可以将一个复杂的、内在的生物学过程(信号通路激活/基因表达)转变为一个易于检测、可定量的物理信号(光或荧光)。这使得研究人员能够高通量地筛选药物,精确地量化免疫反应强度,直观地研究信号通路机制。
英文标题:Anti-inflammatory property of quercetin through downregulation of ICAM-1 and MMP-9 in TNF-α-activated retinal pigment epithelial cells
中文标题:槲皮素通过下调 TNF-α 激活的视网膜色素上皮细胞中 ICAM-1 和 MMP-9 表达发挥抗炎作用
发表期刊:《Cytokine》
影响因子:3.7
作者单位:
1.Department of Traditional Chinese Medicine, Chang Gung Memorial Hospital, Taoyuan, Taiwan
2.Graduate Institute of Clinical Medical Sciences, College of Medicine, Chang Gung University, Taoyuan, Taiwan
3.Division of Chinese Internal Medicine, Center for Traditional Chinese Medicine, Chang Gung Memorial Hospital, Taoyuan, Taiwan
4.School of Traditional Chinese Medicine, College of Medicine, Chang Gung University, Taoyuan, Taiwan
5.Graduate Institute of Health Industry Technology, Research Center for Chinese Herbal Medicine and Research Center for Food and Cosmetic Safety, College of Human Ecology, Chang Gung University of Science and Technology, Taoyuan, Taiwan
作者信息:
共同第一作者:Shu-Chen Cheng、Yi-Hong Wu
通讯作者:Jong-Hwei S. Pang*、Ching-Yi Cheng*
视网膜色素上皮细胞(RPECs)位于光感受器外节与脉络膜毛细血管之间,具有吞噬感光细胞外节、维持血 - 视网膜屏障、分泌细胞因子等多种关键功能,其功能障碍和萎缩与多种视网膜炎症性疾病的发病机制密切相关,可导致视力丧失。视网膜炎症是葡萄膜炎、糖尿病视网膜病变、年龄相关性黄斑变性(AMD)等致盲性眼病的核心致病因素,细胞间黏附分子 - 1(ICAM-1)和基质金属蛋白酶(MMPs)是炎症过程中的关键分子 ——ICAM-1 可促进白细胞募集至损伤部位加重炎症损伤,MMP-9 在 AMD、糖尿病视网膜病变等疾病中表达上调,参与组织重塑和血管新生。槲皮素是广泛存在于水果和蔬菜中的黄酮类多酚化合物,已被证实具有抗炎、抗氧化等多种生物活性,但其在视网膜炎症中通过调控 ICAM-1 和 MMP-9 表达发挥作用的具体机制尚未明确。本研究旨在探讨槲皮素对 TNF-α 诱导的人视网膜色素上皮细胞(ARPE-19 细胞)中 ICAM-1 和 MMP-9 表达的影响及相关信号通路,为视网膜炎症性疾病的治疗提供新的理论依据和潜在靶点。
本研究以 ARPE-19 细胞为研究对象,采用 TNF-α 诱导建立视网膜炎症细胞模型。通过 MTT 法检测不同浓度槲皮素(0.001-1000 μM)对 ARPE-19 细胞活力的影响,确定安全用药浓度(≤100 μM)。采用 Western blot 检测 ICAM-1 蛋白表达及 PKCδ、JNK1/2、ERK1/2、c-Jun、NF-κB(p65)的磷酸化水平;实时荧光定量 PCR 检测 ICAM-1 和 MMP-9 的 mRNA 表达;明胶酶谱法分析 MMP-9 的酶活性。通过免疫荧光染色观察 NF-κB(p65)的核转位情况;单核细胞黏附实验检测 THP-1 细胞与 ARPE-19 细胞的黏附能力;双荧光素酶报告基因实验检测 AP-1、NF-κB(p65)及 MMP-9 的启动子活性。分别使用 PKCδ 抑制剂(rottlerin)、JNK1/2 抑制剂(SP600125)、MEK1/2 抑制剂(U0126)、NF-κB 抑制剂(Bay 11-7082)验证相关信号通路的作用。所有实验数据采用 GraphPad Prism 软件进行统计分析,多组间比较采用单因素方差分析结合 Tukey 事后检验,P<0.05 为差异具有统计学意义。

图1:TNF-α 诱导 ARPE-19 细胞中 ICAM-1 和 MMP-9 的表达
不同浓度 TNF-α 处理 ARPE-19 细胞后,Western blot 结果显示 ICAM-1 蛋白表达随 TNF-α 浓度升高和处理时间延长而显著增加(2-24 小时);实时荧光定量 PCR 证实 ICAM-1 mRNA 水平在 TNF-α 刺激后 1-4 小时呈时间依赖性上调。明胶酶谱法检测显示,TNF-α 以浓度和时间依赖性方式增强 MMP-9 的酶活性(48-72 小时),且 MMP-9 mRNA 水平在 72 小时内显著升高,表明 TNF-α 可在转录和翻译水平诱导 ARPE-19 细胞中 ICAM-1 和 MMP-9 的表达。

图2:槲皮素抑制 TNF-α 诱导的 ARPE-19 细胞中 ICAM-1 和 MMP-9 表达
MTT 实验显示,槲皮素浓度≤100 μM 时对 ARPE-19 细胞活力无显著影响;10-100 μM 槲皮素预处理可浓度依赖性地抑制 TNF-α(15 ng/ml)诱导的 ICAM-1 蛋白和 mRNA 表达。5-50 μM 槲皮素预处理能显著降低 TNF-α(30 ng/ml)诱导的 MMP-9 酶活性和 mRNA 水平,证实槲皮素可有效抑制 TNF-α 介导的 ICAM-1 和 MMP-9 表达上调。

图3:槲皮素通过 PKCδ–JNK1/2–c-Jun 通路抑制 TNF-α 诱导的 ICAM-1 和 MMP-9 表达
Western blot 结果显示,TNF-α 刺激可显著诱导 ARPE-19 细胞中 PKCδ、JNK1/2 和 c-Jun 的磷酸化;100 μM 槲皮素预处理能显著减弱 JNK1/2 和 c-Jun 的磷酸化(对 PKCδ 磷酸化的抑制无统计学意义)。PKCδ 抑制剂 rottlerin 和 JNK1/2 抑制剂 SP600125 预处理可显著下调 TNF-α 诱导的 JNK1/2 和 c-Jun 磷酸化,表明槲皮素通过调控 PKCδ–JNK1/2–c-Jun 通路抑制 ICAM-1 和 MMP-9 的表达。

图4:槲皮素通过 MEK1/2–ERK1/2–c-Jun 通路抑制 TNF-α 诱导的 ICAM-1 和 MMP-9 表达
Western blot 检测显示,槲皮素可显著抑制 TNF-α 诱导的 ARPE-19 细胞中 ERK1/2 磷酸化;MEK1/2 抑制剂 U0126 预处理能完全阻断 TNF-α 介导的 ERK1/2 磷酸化,且抑制 c-Jun 磷酸化。双荧光素酶报告基因实验显示,槲皮素、rottlerin、SP600125 和 U0126 均能显著减弱 TNF-α 诱导的 AP-1 启动子活性,证实槲皮素可通过 MEK1/2–ERK1/2–c-Jun 通路调控 ICAM-1 和 MMP-9 的表达。

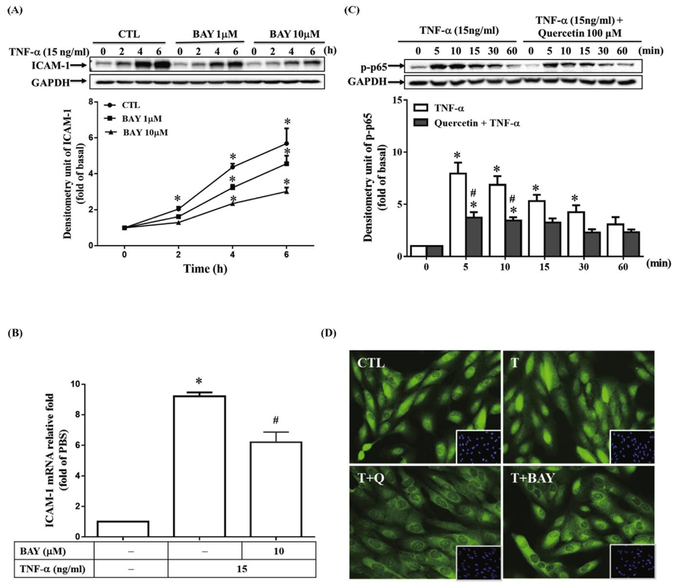
图5:槲皮素通过 NF-κB(p65)通路抑制 TNF-α 诱导的 ICAM-1 表达
NF-κB 抑制剂 Bay 11-7082 预处理可浓度和时间依赖性地抑制 TNF-α 诱导的 ICAM-1 蛋白和 mRNA 表达;槲皮素预处理能显著降低 TNF-α 诱导的 NF-κB(p65)磷酸化,并通过免疫荧光染色证实槲皮素可抑制 NF-κB(p65)从细胞质向细胞核的转位,表明槲皮素通过抑制 NF-κB(p65)的激活来抑制 ICAM-1 表达。

图6:槲皮素通过 PKCδ–JNK1/2 通路抑制 TNF-α 诱导的 NF-κB(p65)激活
Western blot 结果显示,SP600125 和 rottlerin 预处理可显著抑制 TNF-α 诱导的 NF-κB(p65)磷酸化,而 U0126 无此作用;免疫荧光染色显示,rottlerin 和 SP600125 能阻断 TNF-α 介导的 NF-κB(p65)核转位。双荧光素酶报告基因实验显示,TNF-α 可显著激活 RelA/p65 启动子活性(6 小时达峰值),槲皮素、rottlerin、SP600125 和 Bay 11-7082 预处理均能显著减弱该活性,证实槲皮素通过 PKCδ–JNK1/2 通路调控 NF-κB(p65)的激活。

图7:槲皮素通过多通路抑制 TNF-α 诱导的 THP-1 细胞黏附及 MMP-9 启动子活性
单核细胞黏附实验显示,TNF-α 可显著增加 THP-1 细胞与 ARPE-19 细胞的黏附能力,槲皮素、rottlerin、SP600125、U0126 和 Bay 11-7082 预处理均能显著抑制该黏附效应。双荧光素酶报告基因实验显示,TNF-α 可显著增强 MMP-9 启动子活性,槲皮素、上述抑制剂及丹参酮 IIA 预处理均能显著减弱该活性,表明 ICAM-1 和 MMP-9 的表达调控涉及 PKCδ、JNK1/2、ERK1/2 和 NF-κB(p65)等多条通路,且槲皮素可通过这些通路发挥抗炎作用。
本研究证实槲皮素在 TNF-α 激活的人视网膜色素上皮细胞(ARPE-19 细胞)中具有显著的抗炎作用,其核心机制是通过调控多条信号通路抑制 ICAM-1 和 MMP-9 的表达。具体而言,槲皮素可抑制 TNF-α 诱导的 PKCδ、JNK1/2、ERK1/2 和 c-Jun 的磷酸化,进而阻断 AP-1 启动子活性;同时可抑制 NF-κB(p65)的磷酸化及核转位,减弱 NF-κB 启动子活性,最终下调 ICAM-1 和 MMP-9 的转录和翻译水平。此外,槲皮素还能显著抑制 TNF-α 诱导的 THP-1 单核细胞与 ARPE-19 细胞的黏附,减少炎症细胞募集。这些结果表明,槲皮素通过 MEK1/2–ERK1/2、PKCδ–JNK1/2–c-Jun 和 NF-κB(p65)通路协同抑制视网膜炎症相关分子的表达,为视网膜炎症性疾病(如 AMD、糖尿病视网膜病变)的预防和治疗提供了新的潜在靶点,也为槲皮素的临床应用提供了实验依据。
常见细胞污染类型如何辨别及预防解决方法:细胞培养中常见的生物污染类型有7种,分别是细菌污染,支原体污染,原虫污染,黑胶虫污染,真菌污染,病毒污染以及非细胞污染,真菌污染来源,一般是来自实验服,并且具有气候性,多雨······
细胞聚团的原因分析及如何避免:培养物中细胞可能聚集的一些原因包括:1.过度消化、2.环境压力、3.组织分解、4.过度生长、5.污染等;如何避免聚团细胞的生成;首先确认当前细胞生长密度及状态,80%左右的生长密度即可进行······
细胞有空泡原因分析及解决方法:出现细胞空泡情况有1.细胞老化2.培养液错误配制;3.细胞消化时操作不当;4.污染等等,如细胞老化,解决方法,原代细胞使用较低代次进行实验,传代细胞避免传代次数过高···
细胞半换液和全换液操作步骤:第一种方式:细胞全换液;如果是贴壁细胞,可以用全量换液法,直接吸去全部旧培养基,补充足量新鲜完全培养基;第二种方式:细胞半换液;"细胞半换液"又称"细胞半量换液",即弃掉一半旧的培养基,再······
细胞生长缓慢的可能原因有哪些:细胞培养外部因素包括细胞培养基的配方和质量问题,培养条件不理想,污染问题,细胞自身因素包含细胞的健康状态,细胞密度过高或过低,细胞老化现象,细胞特性,当细胞生长出现缓慢的问题时,我······
常用胰腺癌细胞株动物模型及胰腺癌细胞株有哪些:胰腺癌研究中常用的动物模型主要包括化学物质诱导胰腺癌动物模型,基因工程胰腺癌小鼠模型和胰腺癌移植模型,常用的胰腺细胞株MIA-PACA-2人胰腺癌细胞,Capan-2人胰腺癌细······
产品规格:1*10^6
¥3000
产品规格:1*10^6
¥3000
产品规格:1*10^6
¥3000
产品规格:1*10^6
¥3000
上一篇:患者来源肠道类器官与支气管上皮细胞系揭示 CFTR 调节剂的治疗潜力
下一篇:酒精相关性肝炎诊断新突破!胆汁酸谱成精准区分关键标志物!