常见细胞污染类型如何辨别及预防解决方法
常见细胞污染类型如何辨别及预防解决方法:细胞培养中常见的生物污染类型有7种,分别是细菌污染,支原体污染,原虫污染,黑胶虫污染,真菌污染,病毒污染以及非细胞污染,真菌污染来源,一般是来自实验服,并且具有气候性,多雨······
发布时间:2026-04-08 17:00:00 细胞资源库平台 访问量:73
囊性纤维化(CF)由 CFTR 基因变异引发,现有 CFTR 调节剂仅覆盖 p.Phe508del 等常见变异体,约 10% 患者因携带罕见 CFTR 变异体缺乏临床数据被排除治疗。传统细胞系 “治疗分型” 无法反映个体遗传背景,而患者来源肠道类器官(PDIOs)的福司柯林诱导肿胀实验(FIS)可模拟体内生理环境且与临床疗效相关。本研究通过 PDIOs 的 FIS 实验与 CFBE 支气管上皮细胞系,评估 8 个罕见 CFTR 变异体(p.Pro5Leu、p.Pro205Ser、p.Leu206Trp、p.Arg347Pro、p.Ile507del、p.Ser945Leu、p.Met1137Arg、p.Asp1152His)对现有 CFTR 调节剂的反应,为罕见变异体患者个性化治疗提供证据。
来自葡萄牙里斯本大学 BioISI 生物系统与整合科学研究所、捷克查尔斯大学医院的团队在《Molecular Diagnosis & Therapy》上发表题为Personalized Medicine in Cystic Fibrosis: Characterization of Eight Rare CFTR Variants in Intestinal Organoids and Cellular Models的研究。
1.PDIOs 培养与 FIS 实验:样本取自 10 例 CF 患者直肠活检组织(携带目标罕见变异体与另一 CF 致病变异体的复合杂合基因型),经伦理委员会批准(DIRCLN-16JUL 2014-211);类器官用 0.02-5μM 福司柯林(fsk)单独或联合 CFTR 调节剂(iva 3.33μM、teza 5μM、elexa 3μM)处理,计算肿胀面积曲线下面积(AUC),以 p.Phe508del/p.Phe508del 类器官经 elexa/teza/iva 处理为阳性对照,AUC>1500 定义为 “高临床获益”,750
2.CFBE 细胞系功能验证:慢病毒转导建立稳定表达单个罕见 CFTR 变异体的 CFBE41o⁻细胞系,以野生型(wt)和 p.Phe508del-CFTR 细胞为对照;Western blot(WB)分析 CFTR 成熟度(Band C/Band B 比值),Ussing chamber 检测跨上皮氯离子分泌功能(短期电流 Isc-eq)。
3.临床数据收集与相关性分析:收集 6 例接受 CFTR 调节剂治疗患者的基线与治疗后数据(1 秒用力呼气容积 FEV1%、汗液氯化物 SC 水平),采用 Pearson 相关性分析 FIS 实验 AUC 值与 FEV1 变化的关联,统计显著性设定为 p<0.05。

图 1:p.Pro5Leu 变异体的调节剂反应
p.Pro5Leu/p.Phe508del 类器官在 0.128μM fsk 下无自发肿胀,teza/iva 处理后 AUC 达 “高临床获益” 阈值,iva 单独无效果;CFBE 细胞 WB 显示,DMSO 组仅见未成熟 Band B,teza 处理后 Band C 占比达 wt 的 20%,elexa/teza 联合提升至 38%;Ussing chamber 显示 elexa/teza/gen 处理后氯离子分泌达 wt 的 56%,证实加工缺陷可被调节剂纠正。

图 2:p.Pro205Ser 变异体的双胞胎类器官差异
双胞胎 p.Pro205Ser/p.Tyr1092Ter 类器官中,1 例 teza/iva 即达 “高获益”,另 1 例需 elexa/teza/iva 才显著肿胀(推测与表观或环境因素相关);CFBE 细胞 WB 显示 teza 可将 Band C 提升至 wt 的 29%,elexa 无额外增益;Ussing chamber 显示 teza/iva 可恢复 43% 的氯离子分泌,与类器官中 1 例的反应一致。

图 3:p.Leu206Trp 变异体的功能恢复
p.Leu206Trp/p.Phe508del 类器官在 0.128μM fsk 下,iva 单独达 “中等获益”,teza/iva 达 “高获益”;CFBE 细胞 WB 显示 teza 处理后 Band C 占比达 wt 的 26%,elexa 无额外效果;Ussing chamber 显示 teza/iva 可恢复 16% 的氯离子分泌,与类器官肿胀趋势一致,证实加工缺陷是主要致病机制。

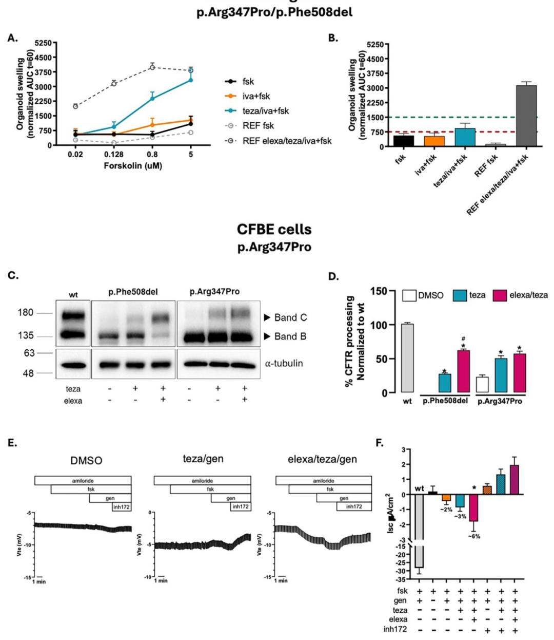
图 4:p.Arg347Pro 变异体的有限反应
p.Arg347Pro/p.Phe508del 类器官在 0.128μM fsk 下 teza/iva 无显著肿胀,仅高浓度 fsk(0.8μM)有轻微反应(未测试 elexa/teza/iva);CFBE 细胞 WB 显示 teza 可提升 Band C 至 wt 的 51%,但 Ussing chamber 显示通道活性仅恢复 6%,提示同时存在加工缺陷与功能缺陷。

图 5:p.Ile507del 变异体的不可拯救性
p.Ile507del/p.Gln890Ter 类器官在所有条件下均无肿胀,AUC 接近基线;CFBE 细胞 WB 显示无论是否添加调节剂,均仅见未成熟 Band B,无成熟 Band C,证实该变异体无法通过现有调节剂恢复加工。

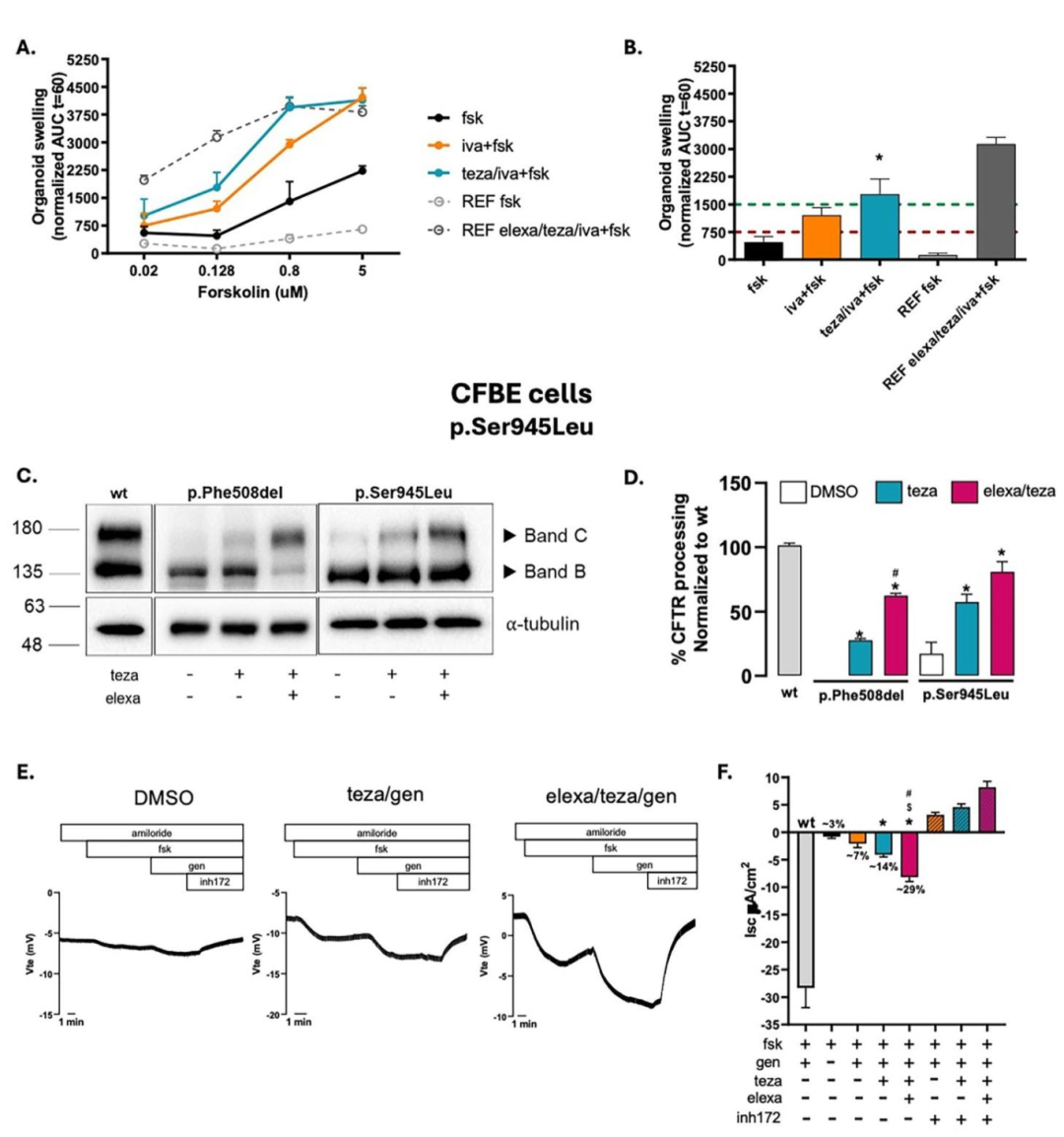
图 6:p.Ser945Leu 变异体的 teza/iva 拯救效果
p.Ser945Leu/p.Phe508del 类器官经 teza/iva 处理后 AUC 达 “高获益” 阈值;CFBE 细胞 WB 显示 teza 可将 Band C 提升至 wt 的 57%,elexa 轻微提升但不显著;Ussing chamber 显示 teza/gen 可恢复 14% 的氯离子分泌,elexa 联合可提升至 29%。

图 7:p.Met1137Arg 变异体的调节剂反应
p.Met1137Arg/c.2657+5G>A 类器官经 teza/iva 处理后 AUC 达 “高获益” 阈值(类器官中 c.2657+5G>A 有残留功能,可能协同作用);CFBE 细胞 WB 显示 teza 可将 Band C 提升至 wt 的 19%,elexa 无额外效果;Ussing chamber 显示 teza/iva 可恢复 2.5% 的氯离子分泌。

图 8:p.Asp1152His 变异体的 iva 特异性拯救
p.Asp1152His/p.Asn1303Lys(或 p.Phe508del)类器官经 iva 单独处理即达 “高获益”,teza 无额外效果;CFBE 细胞 WB 显示成熟 Band C 占比达 wt 的 64%(加工正常);Ussing chamber 显示通道活性仅为 wt 的 6%,iva 可恢复至 8%,证实核心缺陷是门控 / 传导异常。

图 9:CFTR 变异体的位置与调节剂反应总结
CFTR 蛋白含 2 个跨膜域(TMD1/2)、2 个核苷酸结合域(NBD1/2)及调节域(RD);粉色球体代表对 elexa/teza/iva 响应的变异体(p.Pro5Leu/TMD1、p.Arg347Pro/NBD1 等),黄色球体代表对 teza/iva 响应的变异体(p.Asp1152His/TMD2),黑色球体代表无响应的变异体(p.Ile507del/NBD1),直观显示 TMD 区域变异体更易被调节剂拯救。

图 10:FIS 实验与临床数据的相关性
治疗后患者 FEV1 显著升高(平均增加 8%-35%,p=0.0209)、SC 显著降低(平均减少 2.5-81 mmol/L,p=0.0550);SC 降低与 FEV1 升高呈强负相关(r²=0.9212),FIS 实验 AUC 值与 FEV1 变化呈强正相关(r²=0.9932),证实 FIS 可预测临床疗效。
本研究通过 PDIOs-FIS 实验与 CFBE 细胞验证,发现 8 个罕见 CFTR 变异体中 7 个可被现有调节剂拯救(p.Asp1152His 需 iva,其余多需 teza/iva),仅 p.Ile507del 不可;证实 TMD 区域变异体更易被纠正,FIS-AUC 与临床 FEV1 强相关,为罕见变异体 CF 患者个性化治疗提供依据。
常见细胞污染类型如何辨别及预防解决方法:细胞培养中常见的生物污染类型有7种,分别是细菌污染,支原体污染,原虫污染,黑胶虫污染,真菌污染,病毒污染以及非细胞污染,真菌污染来源,一般是来自实验服,并且具有气候性,多雨······
细胞聚团的原因分析及如何避免:培养物中细胞可能聚集的一些原因包括:1.过度消化、2.环境压力、3.组织分解、4.过度生长、5.污染等;如何避免聚团细胞的生成;首先确认当前细胞生长密度及状态,80%左右的生长密度即可进行······
细胞有空泡原因分析及解决方法:出现细胞空泡情况有1.细胞老化2.培养液错误配制;3.细胞消化时操作不当;4.污染等等,如细胞老化,解决方法,原代细胞使用较低代次进行实验,传代细胞避免传代次数过高···
细胞半换液和全换液操作步骤:第一种方式:细胞全换液;如果是贴壁细胞,可以用全量换液法,直接吸去全部旧培养基,补充足量新鲜完全培养基;第二种方式:细胞半换液;"细胞半换液"又称"细胞半量换液",即弃掉一半旧的培养基,再······
细胞生长缓慢的可能原因有哪些:细胞培养外部因素包括细胞培养基的配方和质量问题,培养条件不理想,污染问题,细胞自身因素包含细胞的健康状态,细胞密度过高或过低,细胞老化现象,细胞特性,当细胞生长出现缓慢的问题时,我······
常用胰腺癌细胞株动物模型及胰腺癌细胞株有哪些:胰腺癌研究中常用的动物模型主要包括化学物质诱导胰腺癌动物模型,基因工程胰腺癌小鼠模型和胰腺癌移植模型,常用的胰腺细胞株MIA-PACA-2人胰腺癌细胞,Capan-2人胰腺癌细······
产品规格:1*10^6
¥3000
产品规格:1*10^6
¥3000
产品规格:1*10^6
¥3000
产品规格:1*10^6
¥3000
上一篇:神经类器官的生物电子界面与传感器:技术进展、应用及展望
下一篇:槲皮素通过下调 TNF-α 激活的视网膜色素上皮细胞中 ICAM-1 和 MMP-9 表达发挥抗炎作用