常见细胞污染类型如何辨别及预防解决方法
常见细胞污染类型如何辨别及预防解决方法:细胞培养中常见的生物污染类型有7种,分别是细菌污染,支原体污染,原虫污染,黑胶虫污染,真菌污染,病毒污染以及非细胞污染,真菌污染来源,一般是来自实验服,并且具有气候性,多雨······
发布时间:2026-04-05 09:00:00 细胞资源库平台 访问量:94
扩张型心肌病(DCM)以左心室扩大与功能受损为特征,心肌纤维化是导致其心功能恶化、心律失常及死亡风险升高的核心病理机制,但目前缺乏针对性抗纤维化治疗手段。
传统研究多依赖转录组或组织学单一维度分析,难以建立基因表达与纤维化程度的精准关联;且体外模型(如二维细胞培养)无法复现心肌三维结构与细胞互作,体内模型与人类病理特征存在物种差异,阻碍了治疗靶点的发现与验证。成纤维细胞生长因子受体 1(FGFR1)在组织纤维化中起调控作用,但在 DCM 心肌纤维化中的功能及作为治疗靶点的潜力尚未明确。
本研究通过整合转录组 - 组织学分析、人诱导多能干细胞(iPSC)衍生心肌类器官模型及小鼠体内验证,系统挖掘 DCM 纤维化的关键靶点,评估 FGFR1 抑制剂的抗纤维化与心脏保护效应,为 DCM 治疗提供新策略。
来自日本京都大学、京都大学 iPS 细胞研究与应用中心的团队在《JACC: Basic to Translational Science》发表题为Integrative Transcriptomic-Histological Analysis in Dilated Cardiomyopathy Unveils FGFR1 Inhibition as Anti-Cardiac Fibrotic and Cardioprotective Therapy的研究。
转录组 - 组织学整合分析:WGCNA 识别出与 DCM 纤维化强相关的紫色模块,其中 FGFR1、MMP2 等基因表达与纤维化面积显著正相关(r=0.47),且 FGFR1 磷酸化水平在高纤维化样本中升高;
类器官模型验证:AZD4547 可显著下调纤维化类器官中 COL1A1、TGFB1 等标志物表达,减少 FN1/COL1 沉积,而其他抑制剂无显著效果;
小鼠体内疗效:AZD4547 处理使模型小鼠 LVEF 提升 20%,纤维化面积减少 50%,scRNA-seq 显示其可抑制成纤维细胞活化(减少 Col1a1⁺/Col1a2⁺成纤维细胞比例),并增强心肌细胞 - 内皮细胞间 NPR1 信号;
细胞机制:FGFR1 激活主要发生在成纤维细胞(VIM⁺),而非心肌细胞(cTnT⁺),AZD4547 通过抑制成纤维细胞 FGFR1 信号发挥抗纤维化作用。

1.临床样本收集与分析
样本来源:建立 “心肌活检登记系统”,纳入 58 例确诊 DCM 患者(左心室射血分数 LVEF<50%,排除继发性心肌病),获取右心室间隔心肌活检组织,同时收集临床数据(超声心动图、心脏磁共振 CMR、基因检测);
转录组分析:对活检组织进行 RNA 测序(RNA-seq),通过加权基因共表达网络分析(WGCNA)筛选与 DCM 表型(纤维化、BNP、LVEF)相关的核心模块及枢纽基因;
组织学量化:开发 “HALO AI” 机器学习系统,对弹力纤维 - 马松染色切片进行纤维化区域自动识别与定量,计算纤维化面积百分比,并关联基因表达数据。
2.iPSC 衍生心肌类器官模型构建与验证
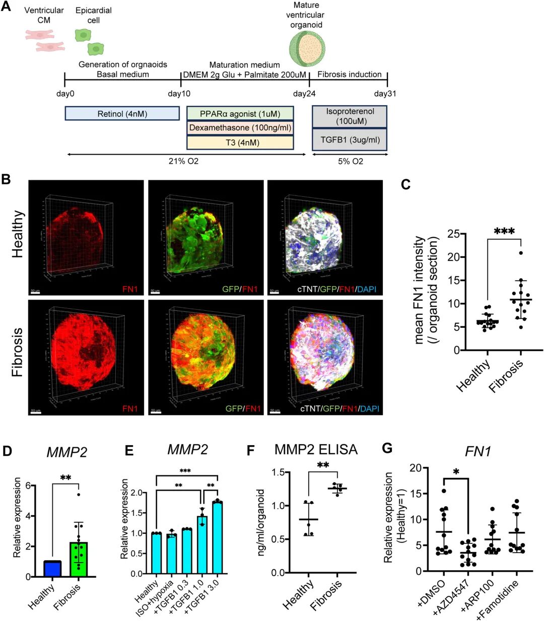
类器官制备:将人 iPSC 分化为心室心肌细胞与心外膜细胞,通过 “基础培养基 + 代谢成熟剂(视黄醇、地塞米松等)” 诱导三维心肌类器官成熟,再用 TGFβ1 + 异丙肾上腺素诱导纤维化模型;
靶点验证:分别用 FGFR1 抑制剂(AZD4547)、MMP2 抑制剂(ARP100)、HRH2 抑制剂(法莫替丁)处理纤维化类器官,通过 qPCR 检测纤维化标志物(FN1、COL1A1、TGFB1)、免疫荧光(FN1、COL1A1)及 ELISA(MMP2)评估抗纤维化效果。
3.小鼠体内模型与药效评估
疾病模型:通过渗透泵持续输注血管紧张素 II(Ang II)+ 去氧肾上腺素(PE)1 个月,构建 DCM 样心肌纤维化小鼠模型;
药物干预:模型小鼠每日口服 FGFR1 抑制剂 AZD4547,对照组给予生理盐水,35 天后通过超声心动图(LVEF、缩短分数)评估心功能,天狼星红染色量化心肌纤维化面积;
单细胞分析:对小鼠左心室组织进行单细胞 RNA 测序(scRNA-seq),解析 AZD4547 对心肌细胞、成纤维细胞等亚群及细胞间通讯(FGF、NPR1 信号通路)的影响。
4.分子机制验证
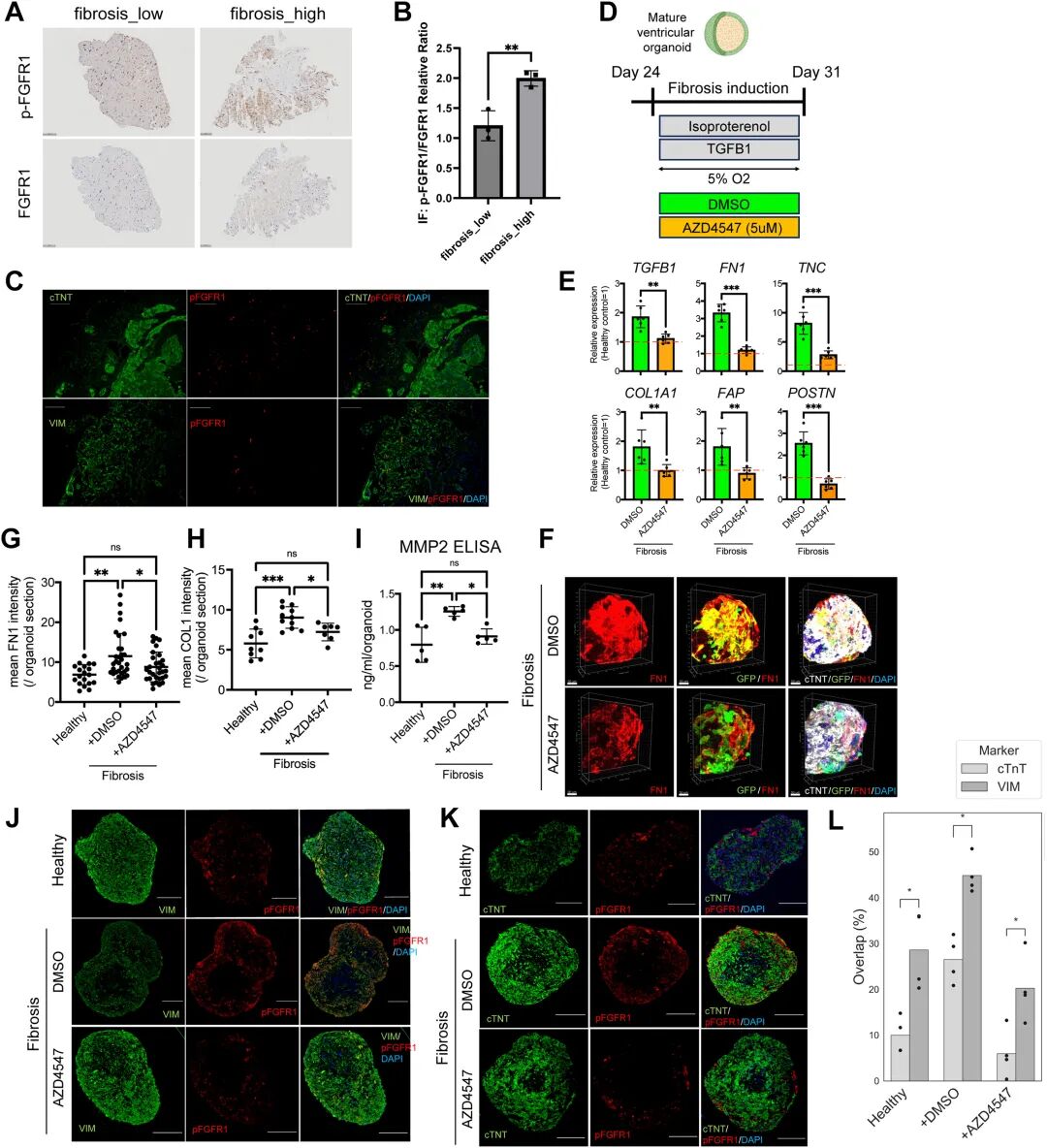
免疫组化 / 共定位:检测人 DCM 活检组织与小鼠模型中 FGFR1 磷酸化(p-FGFR1)水平,通过共荧光染色(p-FGFR1 与 cTnT/VIM)明确 FGFR1 激活的细胞类型;
信号通路分析:通过 GO 富集、CellChat 工具分析 AZD4547 处理后差异表达基因及细胞间信号(如 FGF-FGFR1、NPR1 通路)的变化。

图 1:DCM 转录组模块与临床表型的关联
该图展示 WGCNA 分析结果:(A)模块 - 表型关联热图:紫色模块与 DCM 诊断、BNP 水平、左心室舒张末期直径呈正相关,与 LVEF 呈负相关(r=-0.51),是最核心的 DCM 相关模块;(B)紫色模块枢纽基因网络:HSPA4、RAB15、ANKRD1、DNAJB5、FSTL3 为前 5 大枢纽基因(连接度 > 7.2),且模块中包含 9 个纤维化相关基因(如 FSTL3、HBEGF)。图示通过转录组模块分析锁定与 DCM 病理核心相关的基因集群。

图 2:DCM 心肌纤维化的组织学 - 基因表达关联
该图验证纤维化与基因的关联:(A)HALO AI 工作流程:分 “定义组织类别(纤维化 / 心肌纤维等)- 训练网络 - 应用分类器” 三步实现纤维化自动量化;(B)染色与 AI 分类示例:弹力纤维 - 马松染色切片中,AI 可精准区分纤维化区域(绿色)与心肌区域(红色);(C)58 例 DCM 样本纤维化面积分布:均值 16.3±7.8%;(D-E)基因关联:纤维化面积与 114 个纤维化相关基因的中位表达显著正相关(r=0.46),MMP2、FGFR1 等基因表达与纤维化面积相关性最高;(F-G)CMR 验证:延迟钆增强(LGE⁺)样本的 MMP2 表达显著高于 LGE⁻样本。图示建立了基因表达与纤维化程度的直接关联,筛选出 FGFR1、MMP2 等候选靶点。

图 3:iPSC 心肌类器官纤维化模型的验证
该图构建并验证体外模型:(A)类器官制备流程:iPSC 分化为心肌 / 心外膜细胞→三维类器官成熟→TGFβ1 + 异丙肾上腺素诱导纤维化;(B-C)免疫荧光:纤维化类器官中 FN1(红色)沉积显著增加,GFP 标记的心外膜细胞周围胶原聚集;(D-F)MMP2 验证:纤维化类器官中 MMP2 mRNA 及分泌量显著升高;(G)抑制剂筛选:仅 AZD4547 可显著降低 FN1 表达,其他抑制剂无效果。图示类器官可模拟心肌纤维化,且 FGFR1 是关键调控靶点。

图 4:FGFR1 抑制剂在类器官中的抗纤维化机制
该图解析 AZD4547 的作用:(A-B)人 DCM 样本:高纤维化样本中 p-FGFR1/FGFR1 比值升高;(C)共定位:p-FGFR1(红色)仅与成纤维细胞标志物 VIM(绿色)共定位,不与心肌细胞 cTnT 共定位;(D)类器官干预方案:纤维化诱导后用 AZD4547 处理;(E-H)分子与表型:AZD4547 下调 TGFB1、COL1A1 等基因,减少 FN1/COL1 沉积;(I-K)信号抑制:AZD4547 可消除成纤维细胞中 p-FGFR1 信号。图示 FGFR1 在成纤维细胞中激活,AZD4547 通过抑制该信号发挥作用。

图 5:AZD4547 处理后的转录组变化
该图分析基因表达差异:(A)热图:AZD4547 处理使纤维化类器官的基因表达模式向健康类器官靠拢;(B)火山图:POSTN、COL5A1 等纤维化基因显著下调;(C-D)GO 富集:下调基因富集于 “细胞外基质组织”,上调基因富集于 “心肌收缩”“心脏传导”。图示 AZD4547 可逆转纤维化相关基因表达,同时恢复心肌功能相关通路。

图 6:AZD4547 在小鼠模型中的心脏保护效果
该图展示体内疗效:(A)实验设计:Ang II+PE 输注构建模型,同步口服 AZD4547,35 天后检测;(B-C)超声结果:AZD4547 处理使左心室舒张末期直径(LVDd)减小,LVEF 提升 20%;(D-E)组织学:天狼星红染色显示 AZD4547 组纤维化面积显著减少,接近正常对照。图示 AZD4547 在体内可改善心功能、减轻纤维化。

图 7:小鼠心肌单细胞亚群分析
该图解析细胞水平变化:(A)左心室单细胞 UMAP:识别出心肌细胞、成纤维细胞、内皮细胞等 7 大类细胞;(B-C)成纤维细胞亚群:PE/Ang II 诱导后,Col1a1⁺/Col1a2⁺活化成纤维细胞(集群 5/6)比例升高,AZD4547 处理可逆转该趋势;(D)基因表达:成纤维细胞中 Col1a1、Mmp2 在模型组上调,AZD4547 处理后下调;(E-G)心肌细胞与信号:AZD4547 可增加高氧化代谢型心肌细胞(集群 2)比例,且 FGFR1/MMP2 仅在成纤维细胞中被 AZD4547 抑制。图示 AZD4547 可重塑心肌细胞与成纤维细胞亚群,且作用具有细胞特异性。

图 8:AZD4547 对细胞间信号的调控
该图分析细胞通讯变化:(A-B)信号网络:AZD4547 处理后,心肌细胞 - 成纤维细胞间的 FGF 信号显著减弱;(C-D)通路排名:FGF 信号是 AZD4547 下调最显著的通路,而 NPR1 信号(心肌细胞 - 内皮细胞)显著增强;(E)基因表达:AZD4547 处理使心肌细胞中 Nppa、Nppb(NPR1 配体)表达升高。图示 AZD4547 通过抑制 FGF 信号、增强 NPR1 信号发挥双重保护作用。
本研究由日本京都大学团队开展,在《JACC: Basic to Translational Science》发表成果,核心是通过 “临床样本整合分析 - 类器官验证 - 动物模型验证” 的三级研究体系,证实 FGFR1 是 DCM 心肌纤维化的关键靶点。研究首次建立转录组与组织学的精准关联,发现 FGFR1 表达及磷酸化水平与 DCM 纤维化程度正相关;在人 iPSC 心肌类器官中验证 AZD4547 的抗纤维化效果;在小鼠模型中进一步证实其可改善心功能、减少纤维化,并通过单细胞分析揭示其机制 —— 特异性抑制成纤维细胞 FGFR1 信号,同时增强心肌细胞 - 内皮细胞间 NPR1 信号。该研究不仅为 DCM 抗纤维化治疗提供了新靶点与候选药物,还建立了 “临床 - 体外 - 体内” 一体化的研究范式,为其他心脏纤维化疾病的机制研究与药物研发提供参考。局限性在于临床样本仅来自右心室间隔,可能无法完全代表左心室病理;且未开展 FGFR1 基因敲除的机制验证,未来需结合基因编辑模型进一步明确作用特异性。
常见细胞污染类型如何辨别及预防解决方法:细胞培养中常见的生物污染类型有7种,分别是细菌污染,支原体污染,原虫污染,黑胶虫污染,真菌污染,病毒污染以及非细胞污染,真菌污染来源,一般是来自实验服,并且具有气候性,多雨······
细胞聚团的原因分析及如何避免:培养物中细胞可能聚集的一些原因包括:1.过度消化、2.环境压力、3.组织分解、4.过度生长、5.污染等;如何避免聚团细胞的生成;首先确认当前细胞生长密度及状态,80%左右的生长密度即可进行······
细胞有空泡原因分析及解决方法:出现细胞空泡情况有1.细胞老化2.培养液错误配制;3.细胞消化时操作不当;4.污染等等,如细胞老化,解决方法,原代细胞使用较低代次进行实验,传代细胞避免传代次数过高···
细胞半换液和全换液操作步骤:第一种方式:细胞全换液;如果是贴壁细胞,可以用全量换液法,直接吸去全部旧培养基,补充足量新鲜完全培养基;第二种方式:细胞半换液;"细胞半换液"又称"细胞半量换液",即弃掉一半旧的培养基,再······
细胞生长缓慢的可能原因有哪些:细胞培养外部因素包括细胞培养基的配方和质量问题,培养条件不理想,污染问题,细胞自身因素包含细胞的健康状态,细胞密度过高或过低,细胞老化现象,细胞特性,当细胞生长出现缓慢的问题时,我······
常用胰腺癌细胞株动物模型及胰腺癌细胞株有哪些:胰腺癌研究中常用的动物模型主要包括化学物质诱导胰腺癌动物模型,基因工程胰腺癌小鼠模型和胰腺癌移植模型,常用的胰腺细胞株MIA-PACA-2人胰腺癌细胞,Capan-2人胰腺癌细······
产品规格:1*10^6
¥3000
产品规格:1*10^6
¥3000
产品规格:1*10^6
¥3000
产品规格:1*10^6
¥3000
上一篇:iPSC 衍生肝类器官:预测 AAV 基因治疗转导效率与安全性的新型体外平台
下一篇:小鼠结肠胚胎转录谱追踪及其在肠道损伤后的重激活机制研究