常见细胞污染类型如何辨别及预防解决方法
常见细胞污染类型如何辨别及预防解决方法:细胞培养中常见的生物污染类型有7种,分别是细菌污染,支原体污染,原虫污染,黑胶虫污染,真菌污染,病毒污染以及非细胞污染,真菌污染来源,一般是来自实验服,并且具有气候性,多雨······
发布时间:2026-04-05 17:11:21 细胞资源库平台 访问量:81
腺相关病毒(AAV)载体是体内基因治疗的核心递送工具,尤其在肝脏靶向治疗(如血友病 B)中应用广泛,已有 7 种 AAV 基因此疗产品获批上市。然而,预临床动物模型(小鼠、非人灵长类)与人类临床结果存在显著差异:部分患者出现载体相关肝毒性(如血清肝酶升高、capsid 特异性 T 细胞激活),而这些毒性在动物模型中未出现;同时,不同 AAV 血清型的肝脏转导效率存在物种差异,传统体外模型(如 HepG2 细胞系)难以复现人类肝细胞的生理特性及供体间异质性,导致临床前评估准确性不足。人诱导多能干细胞(iPSC)衍生肝类器官可模拟人类肝脏细胞组成与功能,且能体现供体差异,有望成为解决 AAV 转导效率与毒性预测难题的新型平台。
来自瑞士罗氏制药研发部、罗氏创新中心巴塞尔的团队在《Molecular Therapy Methods & Clinical Development》发表题为iPSC-hepatocyte organoids as a novel platform to predict AAV gene therapy efficacy的研究。
1.肝脏模型构建与培养:培养两种肝细胞系(HepG2、NoSpin HepaRG),HepG2 接种于 I 型胶原包被 flask 并传代 2 次,HepaRG 按厂商说明使用专用培养基培养并定期更换培养基;构建 iPSC 衍生肝类器官:采用 4 个供体的野生型 iPSC 肝细胞,96 孔板经 Matrigel 包被后,将细胞与 Matrigel 按 2:1 比例混合接种(8×10⁴细胞 / 孔),添加 ROCK 抑制剂,每 2-3 天换液并每周补充 Matrigel,分化 14 天后用于实验。
2.AAV 处理与转导效率检测:使用 Sf9 细胞生产的 8 种 AAV 血清型(AAV1-9,除 AAV7),均携带 GFP 报告基因(CMV 启动子),经氯化铯超离心纯化;HepG2 达 80% 汇合后接种于 96 孔板,6 小时后加入含 AAV(MOI 10⁶)与去铁胺(DFO,抑制增殖)的培养基,连续 3 天用 Incucyte S3 成像;HepaRG 培养 7 天后加入含 AAV(MOI 10⁶)的维持培养基,同样成像 3 天;iPSC 肝类器官分化 14 天后加入含 AAV(MOI 10⁶)的新鲜培养基,28 天内用 Opera Phenix 系统成像,以 GFP 阳性细胞 / 类器官占比计算转导效率。
3.毒性与分子表征检测:以腺病毒(MOI 10)和氯丙嗪(150 μM)为肝毒性阳性对照,2 天后用分析仪检测培养上清中 AST 活性,72 小时后(细胞系)或 28 天后(类器官)用 CellTiter-Glo 3D 试剂盒检测 ATP 含量评估细胞活力;通过 RT-qPCR 检测肝特异性标志物(ALB、ASGR1/2、AAT)与胎儿标志物(AFP、LGR6)表达(内参基因 PPIB、B2M),免疫荧光染色(ALB、ASGR1、AAT)验证肝细胞分化表型。

图 1:AAV 在 HepG2 与 HepaRG 细胞系中的转导效率分析
(A)呈现 HepG2 中 AAV2、AAV8 及 HepaRG 中 AAV6、AAV8 转导后的相差显微镜与免疫荧光图像(Day1、Day3),比例尺 200 μm,直观展示 GFP 阳性细胞分布;(B)为 3 天内两种细胞系中各 AAV 血清型的转导效率时序变化(均值 ± 标准差),体现不同血清型的转导动力学差异;(C)热图呈现处理 3 天后各血清型在两种细胞系中的转导效率百分比,显示 HepG2 中 AAV2/3/6 转导效率最高(>54%)、AAV8/9 最低(<26%),而 HepaRG 中所有血清型转导效率均超 50%,凸显细胞系选择对 AAV 转导评估的影响。

图 2:iPSC 衍生肝类器官的建立与表征
(A)示意图展示类器官培养流程,包括 Matrigel 包被、细胞接种、分化及检测时间节点;(B)相差显微镜图像呈现培养 Day2(细胞互联)、Day7、Day14 的类器官形态,比例尺 100 μm,显示类器官的自组装过程;(C)RT-qPCR 结果显示,随培养时间延长,肝成熟标志物(ALB、AAT、ASGR1/2)表达逐渐升高并在 Day14 后进入平台期,胎儿标志物(AFP、LGR6)表达降低,证实肝细胞分化成熟;(D)免疫荧光图像显示 Day14 类器官中 ALB、ASGR1、AAT 阳性表达,比例尺 100 μm,从蛋白水平验证肝细胞表型。

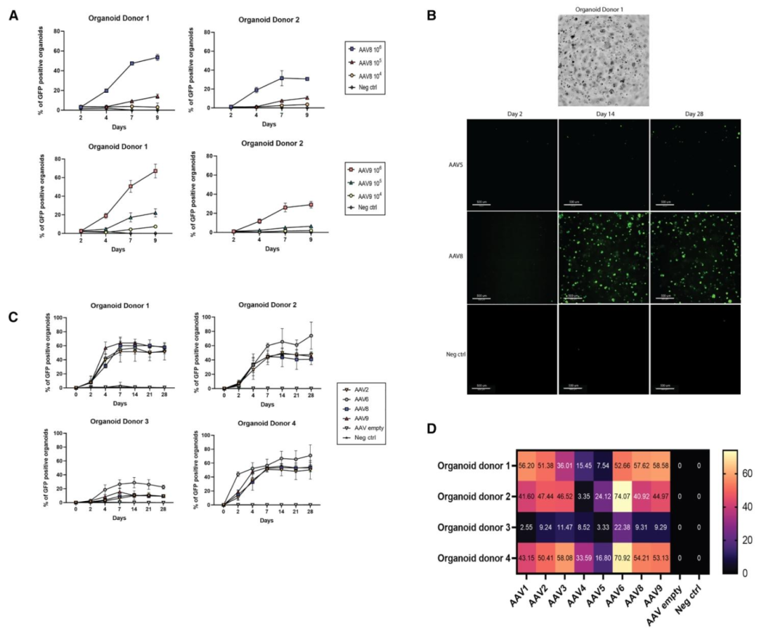
图 3:AAV 在 iPSC 衍生肝类器官中的转导效率分析
(A)展示两种供体类器官在不同 MOI(10⁴、10⁵、10⁶)下 AAV8/9 的转导效率(9 天内),证实转导效率呈剂量依赖性,MOI 10⁶时最高;(B)呈现 MOI 10⁶下 AAV5/8 转导后 Day2、Day14、Day28 的相差显微镜与免疫荧光图像,比例尺 500 μm,显示 GFP 信号从 Day14 开始清晰可见并持续至 Day28;(C)为 4 个供体类器官在 MOI 10⁶下 28 天内的转导效率时序变化,显示转导效率在 7 天后进入平台期;(D)热图呈现 28 天后各血清型在 4 个供体类器官中的转导效率,显示 AAV4/5 效率最低(平均 <16%)、AAV2/6/8/9 效率最高(平均> 39%),且供体间存在异质性但血清型转导趋势一致。

图 4:各肝脏模型中 AAV 的肝毒性评估
(A)展示处理 2 天后,HepG2、HepaRG 及 4 个供体类器官的 AST 释放水平(归一化至阴性对照),阳性对照(腺病毒、氯丙嗪)AST 显著升高,而 AAV 处理组无显著变化;(B)呈现 4 个供体类器官 28 天内的 AST 释放时序变化,显示 AAV 处理组始终无显著升高,且供体对阳性对照的 AST 响应存在差异;(C)为 HepG2、HepaRG 处理 72 小时后的 ATP 含量(归一化至阴性对照),氯丙嗪处理组 ATP 显著降低,AAV 处理组无显著变化;(D)显示类器官处理 28 天后的 ATP 含量,结果与细胞系一致,证实 AAV 在实验条件下无直接肝毒性。
本研究通过对比肝细胞系(HepG2、HepaRG)与 iPSC 衍生肝类器官,评估 8 种 AAV 血清型的转导效率与急性肝毒性,核心发现包括:1)iPSC 肝类器官可成功分化为成熟肝细胞(ALB、AAT 阳性),且能复现供体间异质性,转导效率趋势一致(AAV4/5 最低、AAV2/6/8/9 最高);2)HepG2 对 AAV8/9 转导效率低,而 HepaRG 与类器官更贴近临床 AAV 血清型(如 AAV8)的转导特征;3)所有测试 AAV 血清型在细胞系与类器官中均未诱导 AST 升高或 ATP 降低,无急性肝毒性。该研究证实 iPSC 肝类器官是预测 AAV 转导效率与安全性的可靠平台,可弥补传统细胞系的局限,助力 AAV 基因治疗的临床转化。局限性在于模型仅含肝细胞,缺乏肝脏非实质细胞(枯否细胞、星状细胞)与免疫细胞,无法模拟体内复杂微环境中的免疫相关肝毒性,未来需构建含多种细胞类型的类器官模型进一步优化。
常见细胞污染类型如何辨别及预防解决方法:细胞培养中常见的生物污染类型有7种,分别是细菌污染,支原体污染,原虫污染,黑胶虫污染,真菌污染,病毒污染以及非细胞污染,真菌污染来源,一般是来自实验服,并且具有气候性,多雨······
细胞聚团的原因分析及如何避免:培养物中细胞可能聚集的一些原因包括:1.过度消化、2.环境压力、3.组织分解、4.过度生长、5.污染等;如何避免聚团细胞的生成;首先确认当前细胞生长密度及状态,80%左右的生长密度即可进行······
细胞有空泡原因分析及解决方法:出现细胞空泡情况有1.细胞老化2.培养液错误配制;3.细胞消化时操作不当;4.污染等等,如细胞老化,解决方法,原代细胞使用较低代次进行实验,传代细胞避免传代次数过高···
细胞半换液和全换液操作步骤:第一种方式:细胞全换液;如果是贴壁细胞,可以用全量换液法,直接吸去全部旧培养基,补充足量新鲜完全培养基;第二种方式:细胞半换液;"细胞半换液"又称"细胞半量换液",即弃掉一半旧的培养基,再······
细胞生长缓慢的可能原因有哪些:细胞培养外部因素包括细胞培养基的配方和质量问题,培养条件不理想,污染问题,细胞自身因素包含细胞的健康状态,细胞密度过高或过低,细胞老化现象,细胞特性,当细胞生长出现缓慢的问题时,我······
常用胰腺癌细胞株动物模型及胰腺癌细胞株有哪些:胰腺癌研究中常用的动物模型主要包括化学物质诱导胰腺癌动物模型,基因工程胰腺癌小鼠模型和胰腺癌移植模型,常用的胰腺细胞株MIA-PACA-2人胰腺癌细胞,Capan-2人胰腺癌细······
产品规格:1*10^6
¥3000
产品规格:1*10^6
¥3000
产品规格:1*10^6
¥3000
产品规格:1*10^6
¥3000
上一篇:赖氨酸甲基化再添新功能:SMYD2 特异性调控 BMP 信号通路
下一篇:FGFR1 抑制剂成 DCM 新希望:整合多维度研究证实其抗心肌纤维化与心脏保护作用