常见细胞污染类型如何辨别及预防解决方法
常见细胞污染类型如何辨别及预防解决方法:细胞培养中常见的生物污染类型有7种,分别是细菌污染,支原体污染,原虫污染,黑胶虫污染,真菌污染,病毒污染以及非细胞污染,真菌污染来源,一般是来自实验服,并且具有气候性,多雨······
发布时间:2026-04-06 09:00:00 细胞资源库平台 访问量:85
当前对结肠胚胎形态发生的遗传程序及成年损伤修复机制缺乏整体认知,结肠上皮与间质细胞的互作是维持肠道结构和功能稳态的关键,但这些细胞类型及其转录特征在胚胎发育中的形成时序,以及病理状态下胚胎程序的重激活规律尚未明确。传统研究多依赖体外类器官或仅聚焦早期胚胎发育,缺乏从晚期胚胎到成年结肠的系统细胞群体普查;同时,胚胎基因程序在炎症性肠病(IBD)等疾病中的重激活现象虽有提示,但具体分子通路与细胞群体特征仍不清晰。因此,亟需解析结肠胚胎发育的转录图谱,明确胚胎程序在损伤修复中的作用及物种保守性。
来自瑞士苏黎世大学、捷克科学院分子遗传学研究所的团队在《Cell Reports》上发表题为Tracing colonic embryonic transcriptional profiles and their reactivation upon intestinal damage的研究。核心内容如下:
1.小鼠胚胎 hindgut 单细胞测序
样本来源:C57BL/6 小鼠胚胎 hindgut(E14.5、E15.5、E18.5,覆盖隐窝形成前 、中、后阶段),Pdgfra-H2B-EGFP reporter 小鼠可视化间质细胞;
实验流程:分离 hindgut 组织,解离为单细胞后按 Epcam+(上皮):Epcam-(非上皮)=1:1 混合,通过 10× Genomics 平台进行 scRNA-seq,经 Seurat 整合分析、UMAP 降维聚类,基于标记基因(如上皮 Epcam/Cdh1、间质 Col1a1/Acta2)注释细胞类型;
功能验证:通过免疫荧光(Muc2、Chga、Apoa1)、RNA 原位杂交(Lgr5)验证细胞身份。
2.结肠炎模型构建与分析
小鼠模型:雌性 C57BL/6 小鼠用 2.5% DSS(葡聚糖硫酸钠)处理 5 天诱导急性结肠炎,3 天后收集结肠组织,分离上皮 / 间质细胞进行 scRNA-seq,与健康成年小鼠对比;
人类样本:分析 3 例健康人、4 例溃疡性结肠炎(UC)患者结肠组织,通过免疫荧光(APOA1、EPCAM)和 scRNA-seq(GEO 数据集 GSE116222、GSE114374)验证胚胎程序重激活的保守性。
3.功能实验
类器官培养:分离结肠隐窝构建类器官,添加重组 Mdk 蛋白,观察其对类器官存活(低 Wnt 条件)和增殖的影响;
Ex vivo hindgut 培养:E14.5/E15.5 hindgut 组织体外培养 24 小时,添加 Mdk 后通过 Lgr5 reporter 监测发育进程。


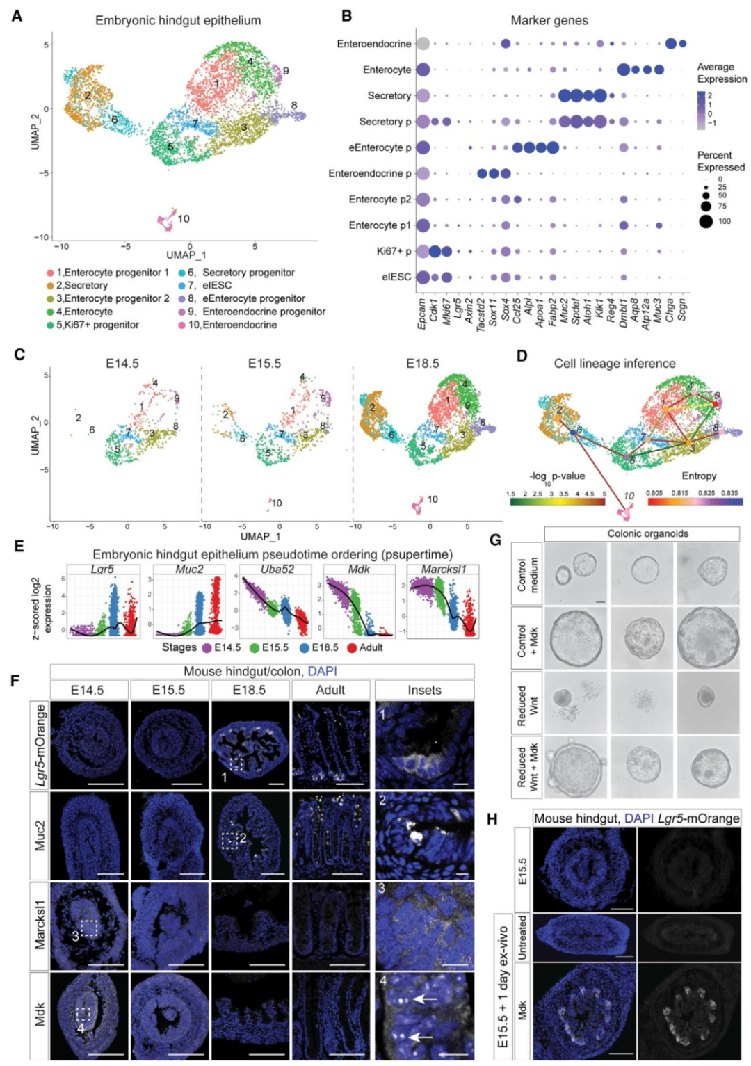
图 1:小鼠胚胎 hindgut 发育的细胞景观
(A)Pdgfra-GFP reporter 小鼠 hindgut 切片:E14.5 无隐窝,E18.5 形成隐窝,且 Pdgfra-high/low 细胞分层(绿色),DAPI(蓝色)标记细胞核;
(B)E14.5/E15.5/E18.5 hindgut 整合后的 UMAP 图:共 14 个细胞集群,区分上皮、间质、神经内分泌等类型;
(C)标记基因点图:大小代表表达细胞比例,颜色代表平均表达量,如上皮 Epcam、间质 Col1a1、平滑肌 Myh11 的集群特异性表达;
(D)Col1a1(绿色,间质)与 Epcam(红色,上皮)共表达 UMAP 图:清晰分隔两类细胞;
(E)分阶段 UMAP 图:显示各胚胎阶段的细胞集群变化,如 E18.5 分化上皮细胞比例升高。

图 2:胚胎 hindgut 上皮细胞的异质性与分化轨迹
(A)上皮细胞子集 UMAP 图:10 个集群,包括肠内分泌细胞(C10)、分泌祖细胞(C6)、胚胎肠细胞祖细胞(C8);
(B)标记基因点图:分泌细胞高表达 Muc2/Spdef,肠细胞高表达 Aqp8/Dmbt1,胚胎肠细胞祖细胞高表达 Apoa1;
(C)分阶段集群占比:E14.5 以祖细胞(C3/C5/C7)为主,E18.5 分化细胞(C2/C4/C10)占比升高;
(D)谱系推断:StemID 算法显示 C5(Ki67 + 祖细胞)为上皮干细胞,分化为分泌和吸收细胞分支;
(F/G)免疫荧光验证:E18.5 检测到 Muc2(杯状细胞),Mdk/Marcksl1 在胚胎高表达、成年消失,Lgr5 在 E16.5 开始表达于隐窝底部;
(G/H)Mdk 功能:添加 Mdk 的类器官更大,低 Wnt 条件下存活更多;Ex vivo 培养中 Mdk 诱导 E15.5 hindgut 表达 Lgr5。

图 3:胚胎 hindgut 间质细胞的分层与成熟
(A)间质细胞子集 UMAP 图:6 个集群,包括基质成纤维细胞(C1)、肌成纤维细胞(C5)、胚胎肌成纤维细胞祖细胞(C6);
(B)标记基因点图:基质成纤维细胞高表达 Dcn/Col14a1,肌成纤维细胞高表达 Myh11/Smoc2;
(D)分阶段集群占比:E14.5 以胚胎祖细胞(C2/C6)为主,E18.5 分化细胞(C1/C5)占比升高;
(E)谱系推断:C2(胚胎成纤维细胞祖细胞)分化为基质成纤维细胞、CTF 前体(C4,高表达 Pdgfra/Bmp2);
(G/H)免疫荧光与定量:E18.5 Muc2 + 上皮靠近 Pdgfra-high CTF 细胞,且 Pdgfra-GFP 信号强度随胚胎发育升高。

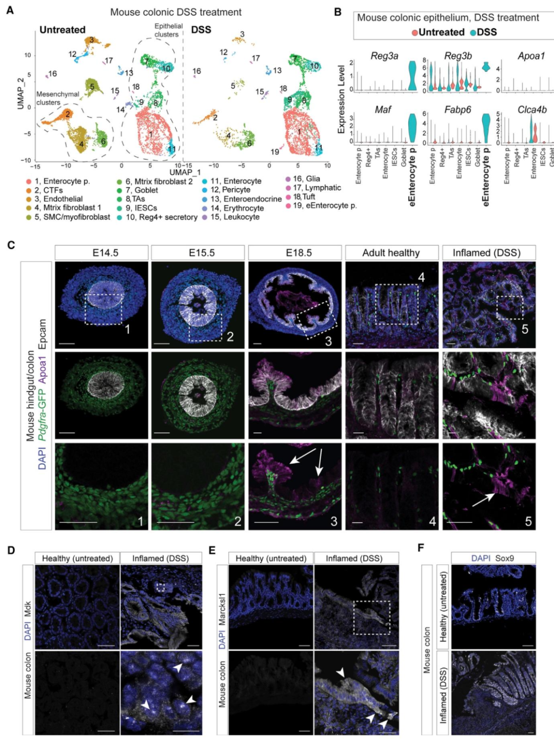
图 4:小鼠结肠炎上皮中胚胎程序的重激活
(A)健康 / 炎症结肠上皮 UMAP 对比:炎症组出现新增集群 C19(Apoa1 + 胚胎肠细胞祖细胞样);
(B)C19 集群标记基因:与 E18.5 胚胎肠细胞祖细胞共享 Apoa1、Fabp6、Reg3a 等基因;
(C)免疫荧光:Apoa1 在 E18.5 和炎症成年结肠上皮阳性,健康成年阴性;
(D/E)Mdk/Marcksl1:炎症结肠中蛋白水平上调;
(F)Sox9 表达:炎症结肠中 Sox9(干细胞 / 祖细胞标记)表达域扩大至整个隐窝。

图 5:小鼠结肠炎间质中胚胎程序的重激活
(A)健康 / 炎症结肠间质 UMAP 对比:炎症组间质集群转录谱改变;
(B)小提琴图:炎症间质中 Rspo3/Grem1(niche 因子)上调,Bmp2/3/5(CTF 标记)下调,胚胎基因(Smoc2、Uba52)上调;
(D)胚胎与炎症间质基因对比:炎症上调的 Cxcl1/Hif1a 等基因在 E18.5 胚胎中高表达。

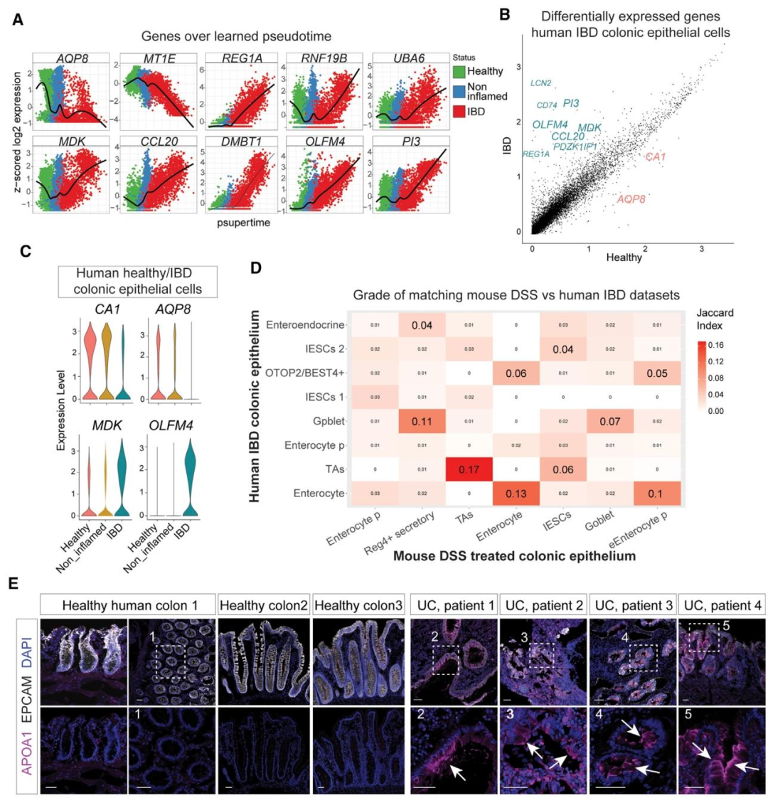
图 6:人类 IBD 上皮中胚胎程序的保守重激活
(A/B)人类 IBD 上皮差异基因:REG1A(REG 家族)、MDK、OLFM4(干细胞标记)上调,AQP8/CA1(分化标记)下调;
(D)细胞类型匹配:小鼠 DSS 炎症肠细胞与人类 IBD 肠细胞 Jaccard 指数高(0.13);
(E)免疫荧光:人类 UC 患者结肠上皮 APOA1 阳性,健康组阴性。

图 7:人类 IBD 间质中胚胎程序的保守重激活
(A/B)人类 IBD 间质差异基因:PDGFRA/BMP5(CTF 标记)下调,IGFBP5/SMOC2(胚胎基因)上调;
(C)小提琴图:人类 IBD 间质中 CXCL1/HIF1A 等胚胎基因上调。
本研究通过单细胞转录组分析,构建了小鼠结肠胚胎发育(E14.5-E18.5)的细胞图谱,明确大多数成年结肠谱系在 E18.5 前建立,发现 E18.5 特有的 Apoa1 + 胚胎肠细胞祖细胞;首次系统证实结肠损伤(DSS 结肠炎)会重激活胚胎特异性基因程序(如 Mdk、Marcksl1、Apoa1),且该过程在小鼠和人类 IBD 中保守;功能实验表明 Mdk 作为胚胎生长因子,可促进结肠类器官存活和 hindgut 发育。
局限性包括:人类 IBD 样本量较小(4 例 UC 患者),需更大队列验证;未深入解析胚胎程序重激活的分子机制(如 Wnt/Bmp 通路的调控作用);缺乏细胞间互作(如上 - 间质信号)的直接证据。未来需结合单细胞空间转录组、基因编辑等技术,进一步阐明胚胎程序在损伤修复中的调控网络。
常见细胞污染类型如何辨别及预防解决方法:细胞培养中常见的生物污染类型有7种,分别是细菌污染,支原体污染,原虫污染,黑胶虫污染,真菌污染,病毒污染以及非细胞污染,真菌污染来源,一般是来自实验服,并且具有气候性,多雨······
细胞聚团的原因分析及如何避免:培养物中细胞可能聚集的一些原因包括:1.过度消化、2.环境压力、3.组织分解、4.过度生长、5.污染等;如何避免聚团细胞的生成;首先确认当前细胞生长密度及状态,80%左右的生长密度即可进行······
细胞有空泡原因分析及解决方法:出现细胞空泡情况有1.细胞老化2.培养液错误配制;3.细胞消化时操作不当;4.污染等等,如细胞老化,解决方法,原代细胞使用较低代次进行实验,传代细胞避免传代次数过高···
细胞半换液和全换液操作步骤:第一种方式:细胞全换液;如果是贴壁细胞,可以用全量换液法,直接吸去全部旧培养基,补充足量新鲜完全培养基;第二种方式:细胞半换液;"细胞半换液"又称"细胞半量换液",即弃掉一半旧的培养基,再······
细胞生长缓慢的可能原因有哪些:细胞培养外部因素包括细胞培养基的配方和质量问题,培养条件不理想,污染问题,细胞自身因素包含细胞的健康状态,细胞密度过高或过低,细胞老化现象,细胞特性,当细胞生长出现缓慢的问题时,我······
常用胰腺癌细胞株动物模型及胰腺癌细胞株有哪些:胰腺癌研究中常用的动物模型主要包括化学物质诱导胰腺癌动物模型,基因工程胰腺癌小鼠模型和胰腺癌移植模型,常用的胰腺细胞株MIA-PACA-2人胰腺癌细胞,Capan-2人胰腺癌细······
产品规格:1*10^6
¥3000
产品规格:1*10^6
¥3000
产品规格:1*10^6
¥3000
产品规格:1*10^6
¥3000
上一篇:FGFR1 抑制剂成 DCM 新希望:整合多维度研究证实其抗心肌纤维化与心脏保护作用
下一篇:类器官在糖尿病及其并发症研究中的应用:病理机制解析、药物发现与再生治疗潜力