常见细胞污染类型如何辨别及预防解决方法
常见细胞污染类型如何辨别及预防解决方法:细胞培养中常见的生物污染类型有7种,分别是细菌污染,支原体污染,原虫污染,黑胶虫污染,真菌污染,病毒污染以及非细胞污染,真菌污染来源,一般是来自实验服,并且具有气候性,多雨······
发布时间:2026-04-02 09:00:00 细胞资源库平台 访问量:103
三阴性乳腺癌(TNBC)因无 ER、PR 和 HER2 表达,治疗选项少且预后差,其高表达 MHC-I(NK 细胞抑制配体)常导致 NK 介导的抗肿瘤效应受限。清迈大学团队在《Cancer Immunology, Immunotherapy》上发表题为Overcoming NK cell resistance in triple‑negative breast cancer via adcc with a humanized anti‑CD147 antibody的研究显示,人源化抗 CD147 抗体 HuM6-1B9 对 TNBC 细胞(MDA-MB-231、HCC38)亲和力高(KD 分别为 4.982 nM、4.523 nM),可通过抗体依赖的细胞毒性(ADCC)增强 PBMC 和 NK 细胞对 TNBC 的杀伤 ——3D 模型中降低肿瘤活力,NK 对两细胞系 cytotoxicity 达 50% 和 70%;同时促进 NK 脱颗粒、IFN-γ 分泌及肿瘤凋亡,且不增强 TNBC 迁移侵袭,为 TNBC 免疫治疗提供安全候选药。
1. 关键材料
细胞:TNBC 细胞(MDA-MB-231、HCC38)、其他亚型乳腺癌细胞(MCF7、MDA-MB-453);HEK293T 细胞用于抗体表达。
试剂:HuM6-1B9(实验室纯化)、CFSE(靶细胞标记)、PI(死细胞染色)、CD107a 抗体、IFN-γ ELISA 试剂盒、Matrigel(3D 建模)。
效应细胞:健康供体 PBMC(密度梯度分离)、原代 NK 细胞(磁珠分离,CD3⁻CD56⁺验证纯度)。
2. 核心流程
2.1 HuM6-1B9 制备与亲和力检测
转染 HEK293T 细胞表达 HuM6-1B9,Protein G 纯化;流式滴定不同浓度抗体,计算解离常数(KD)。
2.2 ADCC 活性评估
3D 模型:MDA-MB-231 与 Matrigel 形成球状体,加 PBMC 和 HuM6-1B9,测活力及死细胞比例。
NK 介导 ADCC:CFSE 标记靶细胞,与 NK 细胞(效靶比 3:1)、HuM6-1B9 共培养,流式测 CFSE⁺PI⁺细胞比例。
2.3 NK 功能与肿瘤凋亡验证
流式检测 NK 细胞 CD107a 脱颗粒比例,ELISA 测 IFN-γ 分泌;活细胞成像定量 caspase-3/7 阳性凋亡细胞。
2.4 机制与安全性验证
抗 CD16 抗体封闭 NK 细胞 CD16,验证 ADCC 的 FcγRIII 依赖性;流式测 HuM6-1B9 对 TNBC 迁移侵袭的影响。

图1:乳腺癌细胞表面标志物表达谱
该图通过流式分析标志物差异:CD147 在所有细胞系中高表达(HCC38 最高);CD146 仅在 TNBC 细胞中检测到;CD73 在 MDA-MB-231 中最高;MHC-I(NK 抑制配体)在 TNBC 中显著高于其他亚型。明确 CD147 是跨亚型靶点,TNBC 高表达 MHC-I 可能致 NK 抗性。

图2:HuM6-1B9 与乳腺癌细胞的结合亲和力
该图计算 KD 值:MCF7(5.842 nM)、MDA-MB-453(7.910 nM)、MDA-MB-231(4.982 nM)、HCC38(4.523 nM),TNBC 细胞结合亲和力最高,证实 HuM6-1B9 对 TNBC 的高靶向性。

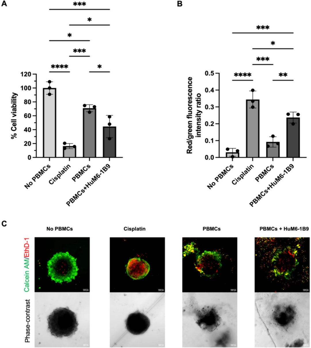
图3:HuM6-1B9 增强 PBMC 对 TNBC 球状体的 ADCC
该图验证 3D 模型效果:HuM6-1B9 组球状体活力显著降低,红(死细胞)/ 绿(活细胞)比值升高,共聚焦可见大量死细胞,表明其在模拟体内环境中仍能增强 PBMC 杀伤。

图4:HuM6-1B9 增强 NK 细胞对乳腺癌细胞的 cytotoxicity
该图对比杀伤效果:HuM6-1B9 组 cytotoxicity 显著高于对照组;MDA-MB-231 基线 NK 杀伤率仅~10%,处理后升至 50%;HCC38 达 70%,证实可克服 TNBC 的 NK 抗性。

图5:HuM6-1B9 促进 NK 细胞脱颗粒与 IFN-γ 分泌
该图解析 NK 激活:HuM6-1B9 组 CD56⁺CD107a⁺脱颗粒 NK 细胞比例升高,上清 IFN-γ 浓度显著增加,单独抗体无分泌,表明其通过激活 NK 功能增强 ADCC。

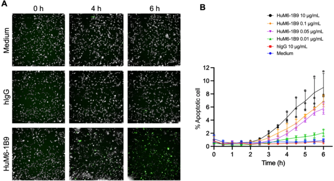
图6:HuM6-1B9 诱导 NK 介导的 TNBC 凋亡
该图观察凋亡:HuM6-1B9 组 caspase-3/7 阳性细胞随时间增多,10 μg/mL 处理 6 h 凋亡率达 12%,证实 NK 杀伤通过诱导肿瘤凋亡实现。

图7:HuM6-1B9 介导 ADCC 的机制与协同效应
该图验证机制:HuM6-1B9 不影响 MIC-A/B 表达;抗 CD16 封闭后 ADCC 显著降低(FcγRIII 依赖);与抗 PD-1 抗体联用无额外增效(静止 NK 细胞 PD-1 低)。

图8:HuM6-1B9 不影响 TNBC 的迁移与侵袭
该图评估安全性:1 μg/mL 和 10 μg/mL HuM6-1B9 组,TNBC 迁移、侵袭细胞比例与对照组无差异,证实不促进转移,安全性良好。
本研究证实 HuM6-1B9 的核心价值:对 TNBC 靶向性强(纳米级 KD),通过 FcγRIII 依赖的 ADCC 增强 PBMC/NK 细胞杀伤,克服 TNBC 的 NK 抗性,且不促进转移;局限性为缺乏 CD147 敲除细胞验证靶点特异性及体内模型验证。未来需通过 PDX 模型进一步验证,探索与其他免疫疗法的协同潜力,为 TNBC 治疗提供新策略。
常见细胞污染类型如何辨别及预防解决方法:细胞培养中常见的生物污染类型有7种,分别是细菌污染,支原体污染,原虫污染,黑胶虫污染,真菌污染,病毒污染以及非细胞污染,真菌污染来源,一般是来自实验服,并且具有气候性,多雨······
细胞聚团的原因分析及如何避免:培养物中细胞可能聚集的一些原因包括:1.过度消化、2.环境压力、3.组织分解、4.过度生长、5.污染等;如何避免聚团细胞的生成;首先确认当前细胞生长密度及状态,80%左右的生长密度即可进行······
细胞有空泡原因分析及解决方法:出现细胞空泡情况有1.细胞老化2.培养液错误配制;3.细胞消化时操作不当;4.污染等等,如细胞老化,解决方法,原代细胞使用较低代次进行实验,传代细胞避免传代次数过高···
细胞半换液和全换液操作步骤:第一种方式:细胞全换液;如果是贴壁细胞,可以用全量换液法,直接吸去全部旧培养基,补充足量新鲜完全培养基;第二种方式:细胞半换液;"细胞半换液"又称"细胞半量换液",即弃掉一半旧的培养基,再······
细胞生长缓慢的可能原因有哪些:细胞培养外部因素包括细胞培养基的配方和质量问题,培养条件不理想,污染问题,细胞自身因素包含细胞的健康状态,细胞密度过高或过低,细胞老化现象,细胞特性,当细胞生长出现缓慢的问题时,我······
常用胰腺癌细胞株动物模型及胰腺癌细胞株有哪些:胰腺癌研究中常用的动物模型主要包括化学物质诱导胰腺癌动物模型,基因工程胰腺癌小鼠模型和胰腺癌移植模型,常用的胰腺细胞株MIA-PACA-2人胰腺癌细胞,Capan-2人胰腺癌细······
产品规格:1*10^6
¥3000
产品规格:1*10^6
¥3000
产品规格:1*10^6
¥3000
产品规格:1*10^6
¥3000
上一篇:原代小鼠骨细胞的体外力生物学研究:分离、培养与微流控整合方案优化
下一篇:原代人 T 细胞的整合表观遗传与遗传编辑:基于全 RNA CRISPR 平台的 T 细胞工程新策略