常见细胞污染类型如何辨别及预防解决方法
常见细胞污染类型如何辨别及预防解决方法:细胞培养中常见的生物污染类型有7种,分别是细菌污染,支原体污染,原虫污染,黑胶虫污染,真菌污染,病毒污染以及非细胞污染,真菌污染来源,一般是来自实验服,并且具有气候性,多雨······
发布时间:2026-03-31 17:00:23 细胞资源库平台 访问量:109
Reporter THP1 Cell Line 细胞系是以 THP-1 为工具细胞,采用慢病毒感染的方式,构建稳定表达报告基因的细胞系,可用于检测信号通路转导。在被PMA、INF-α等刺激后,目标信号通路被激活,会启动下游特定基因的表达,这个表达过程会同时带动“报告基因”的表达。通过检测报告基因的信号强度,可以间接、定量、灵敏地衡量该信号通路的激活程度。
THP-1细胞本身来源于人单核细胞,可以分化为巨噬细胞样细胞,是研究先天免疫的经典模型。报告基因株的建立使其功能更强大。THP-1报告基因株是免疫学、炎症性疾病、药物研发等领域不可或缺的强大工具。它可以将一个复杂的、内在的生物学过程(信号通路激活/基因表达)转变为一个易于检测、可定量的物理信号(光或荧光)。这使得研究人员能够高通量地筛选药物,精确地量化免疫反应强度,直观地研究信号通路机制。
英文标题:Quercetin exerts anti-inflammatory effects via inhibiting tumor necrosis factor-α-induced matrix metalloproteinase-9 expression in normal human gastric epithelial cells
中文标题:槲皮素通过抑制肿瘤坏死因子 -α 诱导的基质金属蛋白酶 - 9 表达在正常人胃上皮细胞中发挥抗炎作用
发表期刊:《World Journal of Gastroenterology》
影响因子:5.4
作者单位:
1.Department of Nursing, Division of Basic Medical Sciences, Chang-Gung University of Science and Technology, Taoyuan 333, Taiwan
2.Research Center for Chinese Herbal Medicine, College of Human Ecology, Chang Gung University of Science and Technology, Taoyuan 333, Taiwan
3.Department of Neurology, Chang Gung Memorial Hospital, Taoyuan 333, Taiwan
4.Department of General Surgery, New Taipei Municipal TuCheng Hospital, New Taipei 236, Taiwan
5.College of Medicine, Chang Gung University, Taoyuan 333, Taiwan
6.Department of General Surgery, Chang Gung Memorial Hospital, Taoyuan 333, Taiwan
作者信息:
共同第一作者:Hsi-Lung Hsieh、Ming-Chin Yu、Li-Ching Cheng
通讯作者:Ming-Ming Tsai(E-mail:mmtsai@mail.cgust.edu.tw)
胃损伤是全球最常见的消化系统疾病,炎症是其核心病理特征,可进展为胃溃疡甚至胃癌;基质金属蛋白酶 - 9(MMP-9)在炎症反应和胃癌进展中起关键作用,其过度表达会破坏细胞外基质和基底膜成分,加重胃黏膜损伤。槲皮素作为富含于果蔬、红酒中的黄酮类多酚化合物,具有抗炎、抗氧化等多种生物活性,被认为是潜在的胃损伤防治膳食补充剂或药物,但槲皮素对人慢性胃炎的作用及机制,尤其是是否通过调控 MMP-9 表达发挥抗炎效应,目前尚不明确。肿瘤坏死因子 -α(TNF-α)作为关键促炎细胞因子,可诱导 MMP-9 表达,参与胃疾病的病理进程,因此本研究聚焦 TNF-α 诱导的 MMP-9 表达通路,探究槲皮素的抗炎机制,为胃炎症的防治提供实验依据。
本研究以正常人胃黏膜上皮细胞系 GES-1 为模型,通过 TNF-α 诱导构建 MMP-9 过表达的炎症模型,探究槲皮素的抗炎作用;采用 CCK-8 法检测不同浓度槲皮素(0-100μM)处理 24、48h 后 GES-1 细胞的存活率,确定安全用药浓度;利用明胶酶谱法和 qRT-PCR 分别检测 MMP-9 的蛋白活性和 mRNA 表达水平;通过 Transwell 实验评估细胞迁移能力;采用 Western blot 检测 c-Src、p-c-Src、ERK1/2、p-ERK1/2、c-Fos、p-c-Fos、NF-κB/p65、p-p65 等信号分子的表达及磷酸化水平;借助免疫荧光观察 NF-κB/p65 的核转位情况;利用双荧光素酶报告基因 assay 检测 AP-1 和 NF-κB 的转录活性;通过使用 TNF-α 拮抗剂(TNFR 抑制剂)、PP1(c-Src 抑制剂)、U0126(ERK1/2 抑制剂)、TSIIA(c-Fos 抑制剂)、Bay 11-7082(NF-κB 抑制剂)等工具药,验证相关信号通路在槲皮素调控 MMP-9 表达中的作用;所有实验均设置至少三次独立重复,数据采用 GraphPad Prism 6.0 进行统计分析,通过单因素方差分析和 Tukey 事后检验比较组间差异。

图 1:MMP-9 作为胃癌相关炎症蛋白的鉴定
该图通过整合四个数据集(人类蛋白质图谱、NCBI GEO 数据库、人类细胞因子因子库、NCBI PubMed “炎症” 相关研究)的组学分析,筛选出胃癌中显著上调的炎症相关蛋白 MMP-9;进一步对比人及小鼠胃癌组织与癌旁正常组织的 MMP-9 表达水平,证实 MMP-9 在胃癌组织中显著高表达,明确 MMP-9 是胃炎症和胃癌进展中的关键分子,为后续研究奠定靶点基础。

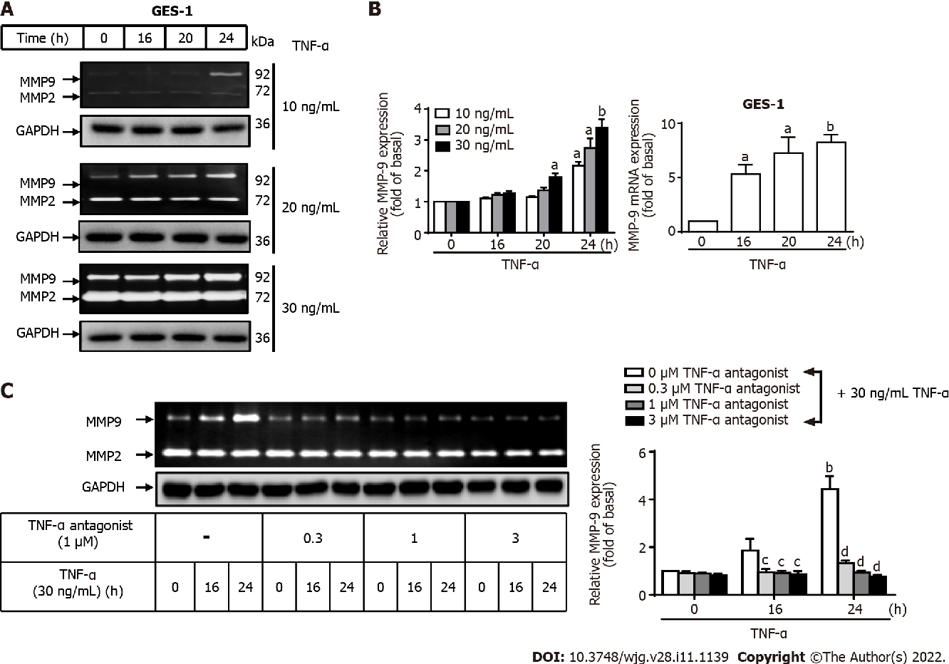
图 2:TNF-α 通过 TNFR 诱导 GES-1 细胞中 MMP-9 的表达
该图为明胶酶谱法和 qRT-PCR 检测结果,显示 TNF-α 以剂量和时间依赖的方式诱导 GES-1 细胞中 MMP-9 的 mRNA 和蛋白活性表达,30ng/mL TNF-α 处理 24h 时诱导效果最显著;TNF-α 拮抗剂(TNFR 抑制剂)可剂量依赖性地抑制 TNF-α 诱导的 MMP-9 表达,证实 TNF-α 通过结合 TNFR 启动下游信号,调控 MMP-9 的表达,明确 TNF-α-TNFR-MMP-9 轴在胃上皮细胞炎症中的核心作用。

图 3:槲皮素抑制 TNF-α 诱导的 GES-1 细胞中 MMP-9 表达
该图包含 CCK-8 实验和明胶酶谱法结果,CCK-8 显示浓度≤10μM 的槲皮素处理 24、48h 对 GES-1 细胞存活率无显著影响,100μM 槲皮素处理 48h 会显著降低细胞活力;明胶酶谱法证实,0.1、0.3、1μM 槲皮素可剂量和时间依赖性地抑制 TNF-α 诱导的 MMP-9 蛋白活性,表明槲皮素在安全浓度范围内可通过下调 MMP-9 表达发挥抗炎作用。

图 4:槲皮素通过抑制 c-Src 通路调控 TNF-α 诱导的 MMP-9 表达
该图为明胶酶谱法和 Western blot 检测结果,c-Src 抑制剂 PP1 可剂量依赖性地抑制 TNF-α 诱导的 MMP-9 表达;Western blot 显示,TNF-α 可诱导 c-Src 的磷酸化,而槲皮素、PP1 及 TNF-α 拮抗剂均能显著阻断 TNF-α 介导的 c-Src 磷酸化,证实槲皮素通过抑制 TNFR-c-Src 通路,减少 MMP-9 的表达。

图 5:槲皮素通过抑制 ERK1/2 通路调控 TNF-α 诱导的 MMP-9 表达
该图包含明胶酶谱法和 Western blot 结果,ERK1/2 抑制剂 U0126 可剂量依赖性地抑制 TNF-α 诱导的 MMP-9 表达;Western blot 显示,TNF-α 处理后 ERK1/2 磷酸化水平显著升高,而槲皮素、U0126、PP1 及 TNF-α 拮抗剂均能有效阻断这一磷酸化过程,表明槲皮素通过 TNFR-c-Src-ERK1/2 信号轴,抑制 TNF-α 诱导的 MMP-9 表达。

图 6:槲皮素通过抑制 c-Fos/AP-1 通路调控 TNF-α 诱导的 MMP-9 表达
该图包含明胶酶谱法、Western blot 和双荧光素酶报告基因实验结果,c-Fos 抑制剂 TSIIA 可剂量依赖性地抑制 TNF-α 诱导的 MMP-9 表达;Western blot 显示,槲皮素、TSIIA、U0126、PP1 及 TNF-α 拮抗剂均能阻断 TNF-α 介导的 c-Fos 磷酸化;双荧光素酶报告基因实验证实槲皮素可显著降低 AP-1 的转录活性,表明槲皮素通过 TNFR-c-Src-ERK1/2-c-Fos-AP-1 通路,抑制 TNF-α 诱导的 MMP-9 表达。

图 7:槲皮素通过抑制 NF-κB 通路调控 TNF-α 诱导的 MMP-9 表达
该图包含明胶酶谱法、Western blot、免疫荧光和双荧光素酶报告基因实验结果,NF-κB 抑制剂 Bay 11-7082 可剂量依赖性地抑制 TNF-α 诱导的 MMP-9 表达;Western blot 显示,槲皮素、Bay 11-7082、U0126、PP1 及 TNF-α 拮抗剂均能阻断 TNF-α 介导的 NF-κB/p65 磷酸化;免疫荧光显示,TNF-α 可诱导 NF-κB/p65 核转位,而槲皮素、PP1、Bay 11-7082、U0126 能显著抑制该转位过程;双荧光素酶报告基因实验证实槲皮素可降低 NF-κB 的转录活性,表明槲皮素通过 TNFR-c-Src-ERK1/2-NF-κB 通路,抑制 TNF-α 诱导的 MMP-9 表达。

图 8:槲皮素抑制 TNF-α 诱导的 GES-1 细胞迁移
该图为 Transwell 细胞迁移实验结果,TNF-α 处理可显著促进 GES-1 细胞的迁移能力;而槲皮素(1、10μM)、TNF-α 拮抗剂(1μM)或 MMP-9 抑制剂(5μM)预处理,均能显著阻断 TNF-α 诱导的细胞迁移,证实槲皮素通过抑制 MMP-9 表达,发挥抗细胞迁移的生物学效应,进一步支持其抗炎和潜在的抗胃癌进展作用。

图 9:槲皮素调控 TNF-α 诱导 MMP-9 表达的信号通路示意图
该图清晰展示了槲皮素的抗炎分子机制:TNF-α 与 GES-1 细胞膜上的 TNFR 结合后,激活 c-Src-ERK1/2 信号通路,进而促进下游 c-Fos 磷酸化和 NF-κB/p65 核转位,分别激活 AP-1 和 NF-κB 的转录活性,最终诱导 MMP-9 的表达,增强细胞迁移能力;槲皮素通过靶向 TNFR-c-Src-ERK1/2-c-Fos/AP-1 和 TNFR-c-Src-ERK1/2-NF-κB 两条平行通路,抑制 TNF-α 诱导的 MMP-9 表达,从而发挥抗炎作用。
本研究以正常人胃黏膜上皮细胞系 GES-1 为模型,系统探究了槲皮素的抗炎作用及分子机制。首先通过组学分析证实 MMP-9 是胃炎症和胃癌进展中的关键靶分子;实验证实 TNF-α 以剂量和时间依赖的方式诱导 GES-1 细胞中 MMP-9 的表达,而槲皮素在≤10μM 浓度范围内对细胞无毒性,且能显著抑制 TNF-α 诱导的 MMP-9 mRNA 和蛋白活性表达;机制研究表明,槲皮素通过阻断 TNFR-c-Src-ERK1/2 信号通路,进而抑制下游 c-Fos 的磷酸化和 AP-1 的转录活性,同时抑制 NF-κB/p65 的磷酸化及核转位,最终减少 MMP-9 的表达;功能实验证实槲皮素可显著抑制 TNF-α 诱导的 GES-1 细胞迁移;此外,通过使用多种信号通路抑制剂验证,进一步确认了上述通路在槲皮素抗炎作用中的关键地位。综上,本研究明确槲皮素通过 TNFR-c-Src-ERK1/2-c-Fos/AP-1 和 TNFR-c-Src-ERK1/2-NF-κB 通路抑制 TNF-α 诱导的 MMP-9 表达,发挥抗炎作用,为槲皮素作为胃炎症的辅助治疗药物提供了坚实的实验依据。
常见细胞污染类型如何辨别及预防解决方法:细胞培养中常见的生物污染类型有7种,分别是细菌污染,支原体污染,原虫污染,黑胶虫污染,真菌污染,病毒污染以及非细胞污染,真菌污染来源,一般是来自实验服,并且具有气候性,多雨······
细胞聚团的原因分析及如何避免:培养物中细胞可能聚集的一些原因包括:1.过度消化、2.环境压力、3.组织分解、4.过度生长、5.污染等;如何避免聚团细胞的生成;首先确认当前细胞生长密度及状态,80%左右的生长密度即可进行······
细胞有空泡原因分析及解决方法:出现细胞空泡情况有1.细胞老化2.培养液错误配制;3.细胞消化时操作不当;4.污染等等,如细胞老化,解决方法,原代细胞使用较低代次进行实验,传代细胞避免传代次数过高···
细胞半换液和全换液操作步骤:第一种方式:细胞全换液;如果是贴壁细胞,可以用全量换液法,直接吸去全部旧培养基,补充足量新鲜完全培养基;第二种方式:细胞半换液;"细胞半换液"又称"细胞半量换液",即弃掉一半旧的培养基,再······
细胞生长缓慢的可能原因有哪些:细胞培养外部因素包括细胞培养基的配方和质量问题,培养条件不理想,污染问题,细胞自身因素包含细胞的健康状态,细胞密度过高或过低,细胞老化现象,细胞特性,当细胞生长出现缓慢的问题时,我······
常用胰腺癌细胞株动物模型及胰腺癌细胞株有哪些:胰腺癌研究中常用的动物模型主要包括化学物质诱导胰腺癌动物模型,基因工程胰腺癌小鼠模型和胰腺癌移植模型,常用的胰腺细胞株MIA-PACA-2人胰腺癌细胞,Capan-2人胰腺癌细······
产品规格:1*10^6
¥3000
产品规格:1*10^6
¥3000
产品规格:1*10^6
¥3000
产品规格:1*10^6
¥3000
上一篇:类器官来源皮质神经元呈早期高兴奋性,NGN2 诱导神经元无此表型
下一篇:乙肝治疗新靶点:MOGAT2 抑制剂有望成为抗 HBV 新武器