常见细胞污染类型如何辨别及预防解决方法
常见细胞污染类型如何辨别及预防解决方法:细胞培养中常见的生物污染类型有7种,分别是细菌污染,支原体污染,原虫污染,黑胶虫污染,真菌污染,病毒污染以及非细胞污染,真菌污染来源,一般是来自实验服,并且具有气候性,多雨······
发布时间:2026-03-30 09:00:00 细胞资源库平台 访问量:128
炎症性肠病(IBD)等肠道疾病的治疗依赖肠上皮细胞(IECs)修复,结肠类器官移植是潜在方案,但体外培养类器官能否复现体内 IECs 功能表型尚不明确。传统技术如单细胞转录组缺乏空间信息、荧光原位杂交依赖预设靶点,难以捕捉原位细胞功能异质性。深度视觉蛋白质组学(DVP)整合 AI 成像分类、激光显微切割与高灵敏度质谱,可实现空间分辨蛋白质组分析,却未用于结肠类器官与体内组织的精准对比。本研究优化 DVP 技术,建立人结肠空间蛋白质组资源,验证原位移植类器官表型,探索培养条件对类器官成熟的调控,为肠道再生医学提供支撑。
来自丹麦哥本哈根大学、德国马克斯・普朗克生化研究所、瑞士苏黎世联邦理工学院的团队在《Cell Systems》发表题为Deep visual proteomics reveals an in vivo-like phenotype of orthotopically transplanted human colon organoids的研究。
DVP 与 scDVP 技术建立:收集健康人结肠组织、体外培养结肠类器官、NOG 小鼠原位移植类器官,冷冻切片后经 4% 多聚甲醛固定、免疫荧光染色(EPCAM 标记上皮细胞、CD45 标记免疫细胞、PDGFR 标记成纤维细胞);采用 Cellpose 进行单细胞分割,BIAS 软件基于标志物强度分类细胞,Leica LMD7 激光显微切割收集目标细胞轮廓;切割样本经裂解、胰酶消化后,通过 Evosep One 液相色谱耦合 Orbitrap Astral 质谱仪检测,以 UniProt 人蛋白质组数据库为参考进行蛋白鉴定与定量。
结肠类器官培养与原位移植:使用 LGR5-TdTomato 报告基因的人结肠类器官系,常规培养于含 WNR(WNT3a、Noggin、R-spondin-3)的 Advanced DMEM/F12 培养基,另设撤去 WNR、撤去 WNR 并添加 BMP4 的对照条件;类器官经细胞恢复液处理后输注至 EDTA 预处理的 NOG 小鼠结肠,6 周后收集移植组织,通过 GFP 标记定位人源类器官。
表型验证与信号调控分析:免疫荧光检测分化标志物与干细胞标志物,qPCR 检测 WNT/BMP 通路相关基因;采用 DIA-NN 软件处理质谱数据,Perseus 进行差异蛋白筛选与 PCA 分析,GSEApy 进行 GO 富集分析;scDVP 数据通过 UMAP 降维展示细胞聚类,LOWESS 曲线分析蛋白沿隐窝轴的表达梯度。


图 1:DVP 技术流程与人结肠组织的空间蛋白质组验证
(A)展示从人结肠组织 / 类器官切片,经 AI 成像分类、激光显微切割到质谱检测的完整技术流程;(B)呈现人结肠黏膜中上皮细胞、免疫细胞、成纤维细胞的免疫荧光染色空间分布;(C)显示手动标注隐窝底部 / 上段、分割导出细胞轮廓,以 KRT20 为例展示蛋白空间分布;(D-E)呈现所有样本的蛋白 / 肽段鉴定数量、蛋白定量动态范围;(F-G)展示样本按上皮 / 固有层聚类的 PCA 结果及已知细胞类型标志物的表达情况,验证 DVP 对结肠组织细胞异质性与空间蛋白分布的捕捉能力。

图 2:体外类器官与体内 IECs 的蛋白质组相关性
(A)展示 LGR5-TdTomato 报告基因类器官的免疫荧光成像;(B)呈现体外类器官样本的 PCA 聚类结果;(C)展示不同上皮亚群标志物的表达丰度;(D)呈现体外类器官与体内隐窝细胞差异蛋白的相关性分析;(E)通过韦恩图展示体外与体内显著差异蛋白的重叠情况,验证体外类器官对体内结肠细胞关键特征的保留。

图 3:原位移植类器官的表型分析
(A)展示类器官原位移植到 NOG 小鼠结肠的实验流程;(B)呈现移植后类器官在小鼠结肠中的免疫荧光成像(GFP 标记人 IECs、LGR5 标记干细胞);(C)展示体外类器官、移植类器官与体内人结肠细胞的 PCA 聚类对比;(D)呈现三组样本显著差异蛋白的层级聚类热图;(E)展示差异蛋白的 GO 通路富集结果,分析移植后类器官功能通路的变化。

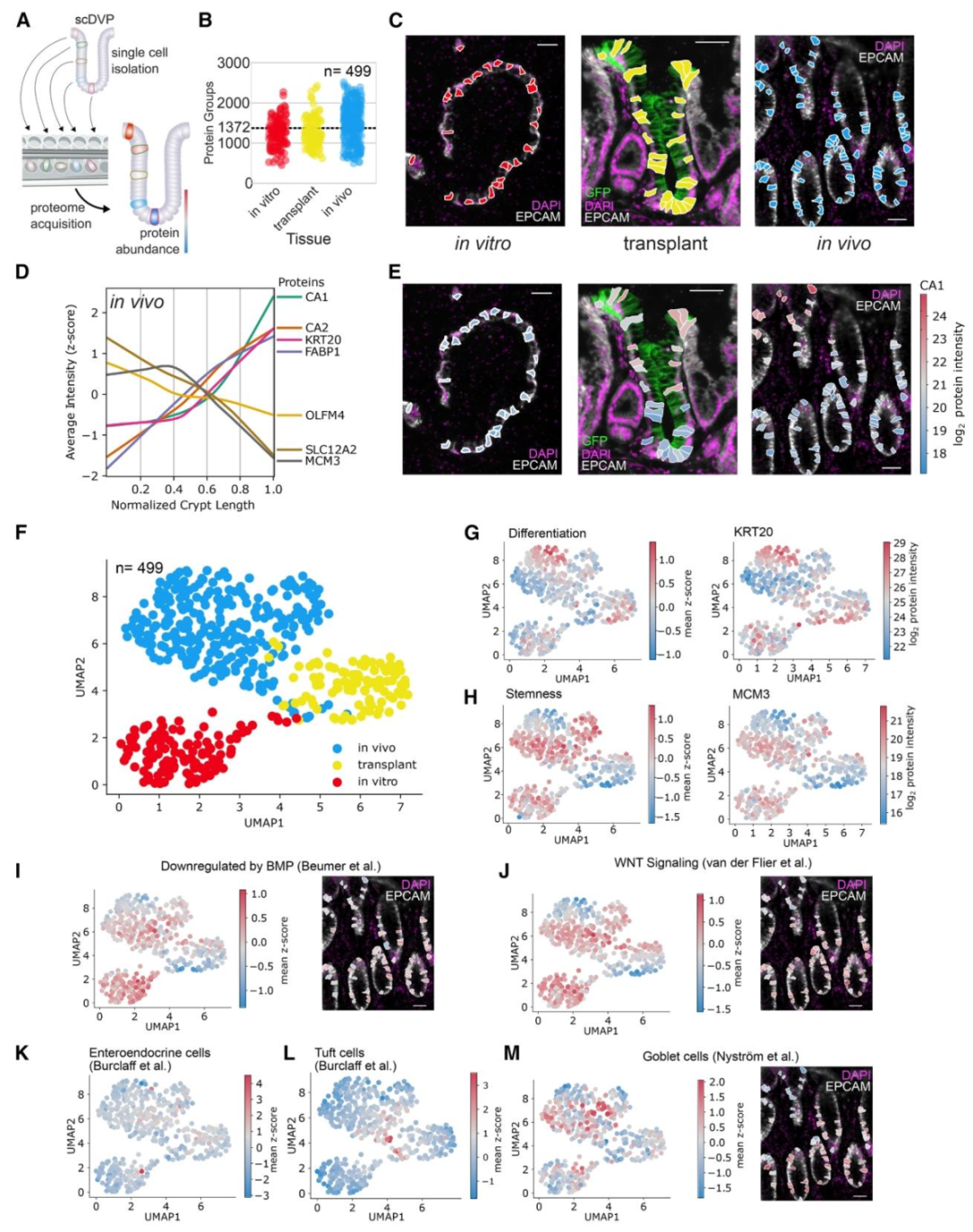
图 4:scDVP 解析结肠隐窝的分化梯度
(A)展示 scDVP 分析结肠隐窝 IECs 的技术概念;(B)呈现 499 个分离细胞的蛋白鉴定数量;(C)展示体外类器官、移植类器官与体内结肠黏膜的免疫荧光成像及细胞分割结果;(D)通过 LOWESS 曲线展示关键蛋白沿隐窝轴的表达梯度;(E)展示 CA1 在不同条件下的空间分布;(F-G)呈现三组样本细胞的 UMAP 聚类及分化标志物的表达强度,解析单细胞水平的分化轨迹。

图 5:WNR 信号对类器官成熟的调控
(A)展示不同培养条件(+WNR、−WNR、−WNR+BMP)下类器官的 PCA 聚类;(B)呈现 + WNR 与−WNR 组类器官的差异蛋白火山图;(C-D)展示干细胞标志物、增殖标志物、分化标志物在不同条件下的表达变化;(E)展示氧化磷酸化通路的富集分析结果;(F-G)展示 MUC17 在不同条件下的免疫荧光成像及表达定量,验证 WNR 信号对类器官成熟的调控作用。
本研究由多国团队合作开展,在《Cell Systems》(2025)发表成果,核心是优化深度视觉蛋白质组学(DVP)技术,建立人结肠空间蛋白质组资源,并用于验证结肠类器官的表型特征。通过 DVP 与单细胞 DVP(scDVP),实现人结肠组织、体外类器官、原位移植类器官的蛋白质组对比,同时探索 WNR 信号通路对类器官成熟的调控。研究不仅提供了高分辨率的人结肠蛋白质组数据,还验证了原位移植类器官的体内样表型,为肠道疾病的类器官模型优化与再生治疗提供技术支撑。局限性在于未涵盖更多疾病模型,且长期移植后的免疫排斥问题未深入探讨,未来需结合临床样本与动物模型进一步拓展研究范围。
常见细胞污染类型如何辨别及预防解决方法:细胞培养中常见的生物污染类型有7种,分别是细菌污染,支原体污染,原虫污染,黑胶虫污染,真菌污染,病毒污染以及非细胞污染,真菌污染来源,一般是来自实验服,并且具有气候性,多雨······
细胞聚团的原因分析及如何避免:培养物中细胞可能聚集的一些原因包括:1.过度消化、2.环境压力、3.组织分解、4.过度生长、5.污染等;如何避免聚团细胞的生成;首先确认当前细胞生长密度及状态,80%左右的生长密度即可进行······
细胞有空泡原因分析及解决方法:出现细胞空泡情况有1.细胞老化2.培养液错误配制;3.细胞消化时操作不当;4.污染等等,如细胞老化,解决方法,原代细胞使用较低代次进行实验,传代细胞避免传代次数过高···
细胞半换液和全换液操作步骤:第一种方式:细胞全换液;如果是贴壁细胞,可以用全量换液法,直接吸去全部旧培养基,补充足量新鲜完全培养基;第二种方式:细胞半换液;"细胞半换液"又称"细胞半量换液",即弃掉一半旧的培养基,再······
细胞生长缓慢的可能原因有哪些:细胞培养外部因素包括细胞培养基的配方和质量问题,培养条件不理想,污染问题,细胞自身因素包含细胞的健康状态,细胞密度过高或过低,细胞老化现象,细胞特性,当细胞生长出现缓慢的问题时,我······
常用胰腺癌细胞株动物模型及胰腺癌细胞株有哪些:胰腺癌研究中常用的动物模型主要包括化学物质诱导胰腺癌动物模型,基因工程胰腺癌小鼠模型和胰腺癌移植模型,常用的胰腺细胞株MIA-PACA-2人胰腺癌细胞,Capan-2人胰腺癌细······
产品规格:1*10^6
¥3000
产品规格:1*10^6
¥3000
产品规格:1*10^6
¥3000
产品规格:1*10^6
¥3000
上一篇:新型 Amikagel 水凝胶:实现 hESC 衍生胰岛类器官自发聚集与异质性构建,助力糖尿病细胞治疗
下一篇:漂浮子宫内膜类器官模型:体外复现上皮 - 基质细胞互作,助力生殖医学研究