常见细胞污染类型如何辨别及预防解决方法
常见细胞污染类型如何辨别及预防解决方法:细胞培养中常见的生物污染类型有7种,分别是细菌污染,支原体污染,原虫污染,黑胶虫污染,真菌污染,病毒污染以及非细胞污染,真菌污染来源,一般是来自实验服,并且具有气候性,多雨······
发布时间:2026-03-29 17:00:10 细胞资源库平台 访问量:112
1 型糖尿病治疗中,胰岛移植受限于供体短缺,人胚胎干细胞(hESC)衍生胰岛类器官是潜在替代方案,但传统技术存在关键瓶颈:现有 3D 培养平台(如 Matrigel)无法精准控制类器官大小与细胞异质性,且需依赖 “强制聚集”(如离心、基质包埋),易导致细胞损伤或功能不成熟。胰岛生理功能依赖内分泌细胞与内皮细胞的异质性互作,而当前平台难以实现多种细胞的有序整合。本研究开发新型 Amikagel 水凝胶,通过调控化学交联比实现 hESC 衍生胰腺祖细胞(hESC-PP)的自发聚集,同时支持内皮细胞共整合,解决胰岛类器官 “精准构建” 与 “功能成熟” 的双重难题,为糖尿病细胞治疗提供可转化的工程化平台。
来自美国匹兹堡大学、亚利桑那州立大学的团队在《Biomaterials》发表题为3D heterogeneous islet organoid generation from human embryonic stem cells using a novel engineered hydrogel platform的研究。
1.Amikagel 水凝胶制备与表征:以阿米卡星与聚乙二醇二缩水甘油醚(PEGDE)为原料,通过开环聚合反应制备不同交联比的 Amikagel(AM¹・⁵至 AM⁴・⁰);采用原子力显微镜(AFM)与流变仪检测弹性模量、损耗角正切值等力学性能,傅里叶变换红外光谱(FTIR)分析表面化学组成,筛选适配细胞聚集的配方。
2.hESC 分化与类器官构建:使用 H1 人胚胎干细胞系,经 2D 分步分化诱导为定型内胚层(hESC-DE)、胰腺祖细胞(hESC-PP);将 hESC-PP 单独或与脐静脉内皮细胞(HUVEC)共接种于不同配方 Amikagel 表面,通过液体覆盖培养观察细胞聚集情况,设 Matrigel 涂层组为对照,通过调整初始细胞接种密度(2×10³-3×10⁴细胞 / 孔)探索类器官大小调控方式。
3.类器官鉴定与功能评估:通过实时荧光成像与明场成像追踪细胞聚集动力学,计算聚集指数(AI)与圆形度;采用 qPCR 检测胰腺相关基因(PDX1、NKX6.1、INS1)表达,免疫荧光染色验证 PDX1、NKX6.1、C - 肽、VWF 等标志物分布;利用流式细胞术分析细胞周期与 C - 肽阳性细胞比例;通过葡萄糖刺激胰岛素分泌(GSIS)实验检测类器官功能,免疫染色观察细胞外基质(层粘连蛋白、纤连蛋白、IV 型胶原)分布特征。

图 1:Amikagel 的理化性质表征
该图呈现不同交联比 Amikagel 的关键性能:(A-B)通过 AFM 与流变仪检测,展示随 PEGDE 比例增加(从 AM¹・⁵到 AM⁴・⁰),水凝胶弹性模量的变化趋势,以及不同频率下的剪切复数模量(|G*|);(C)以表格形式汇总各配方 Amikagel 的 PEGDE 用量、流变仪与 AFM 检测的弹性模量、损耗角正切值等核心参数,为后续筛选适配细胞聚集的配方提供数据支撑。

图 2:hESC 分化与类器官构建流程
该图清晰展示实验技术路线:(A)hESC 在 2D 培养体系中,经定型内胚层诱导、胰腺祖细胞诱导,最终分化为 hESC-PP;(B)将收获的 hESC-PP 单独接种于 Amikagel 表面,形成均质胰岛类球体;或与 HUVEC 共接种,构建异质性胰岛类器官,后续进行成熟培养与功能检测,明确从细胞分化到类器官构建的完整步骤。

图 3:Amikagel 诱导 hESC-PP 自发聚集的特异性
该图验证细胞聚集的阶段依赖性:(A)荧光成像显示,hESC、hESC-DE、hESC-PP 在 AM²・⁰、AM³・⁰、AM⁴・⁰上的生长形态,仅 hESC-PP 在 AM³・⁰上形成单个致密聚集物;(B)以 MIN6 胰岛 β 细胞(内分泌细胞)、AR42J 胰腺外分泌细胞为对照,观察不同细胞类型在 Amikagel 上的聚集差异;(C)通过量化聚集指数(AI),对比不同细胞类型、不同 Amikagel 配方下的聚集效率,明确 hESC-PP 在 AM³・⁰上的聚集优势。

图 4:hESC-PP 类球体的聚集动力学与尺寸可控性
该图分析类球体形成过程与调控方式:(A)展示 hESC-PP 类球体可机械收获的特性;(B)通过时序明场成像,记录 hESC-PP 在 AM³・⁰上从分散到形成类球体的过程(1-14 小时);(C)量化分析 AM³・⁰与 AM⁴・⁰组的聚集速率(ROA)与圆形度变化,对比两组聚集效率与类球体致密程度;(D)通过活 / 死染色评估类球体培养 1 天与 5 天的细胞存活率;(E)展示不同初始接种密度(2×10³-3×10⁴细胞 / 孔)对应的类球体直径,验证尺寸可控性。

图 5:异质性胰岛类器官的构建与细胞整合
该图呈现 hESC-PP 与 HUVEC 共聚集效果:(A)通过 DiD 标记(HUVEC 或 hESC-PP),结合时序成像,观察两种细胞在 AM³・⁰上的共聚集过程与分布情况;(B)利用 LICOR 成像与定量分析,验证初始细胞接种比例(标记细胞:未标记细胞)与类器官中实际细胞比例的关联性,评估细胞整合的可控性;(C)量化共聚集类器官的径向直径与圆形度变化,分析聚集动力学;(D)通过流式细胞术检测培养 7 天后类器官中 hESC-PP 的比例;(E)免疫荧光染色显示 HUVEC 在成熟类器官中的分布(VWF 标志物)。

图 6:hESC-PP 类球体的胰腺表型验证
该图评估类球体的分化成熟程度:(A)qPCR 检测不同 Amikagel 配方与 Matrigel 组中 PDX1 基因的相对表达量,对比胰腺祖细胞标志物表达差异;(B)免疫荧光染色显示 Matrigel 组中 PDX1 阳性细胞仅形成微小簇状分布;(C-D)分别通过全 mount 免疫荧光与石蜡切片染色,展示 AM³・⁰组类球体中 PDX1 与 NKX6.1 的表达分布;(E)流式细胞术分析 Matrigel 与 AM³・⁰组中 PDX1⁺、NKX6.1⁺及 PDX1⁺NKX6.1⁺双阳性细胞的比例;(F)H&E 染色观察类球体的细胞密度与结构;(G)KI67 免疫染色评估类球体中增殖细胞比例;(H)PI 染色结合流式分析类球体细胞的周期分布(G1、S、G2 期)。

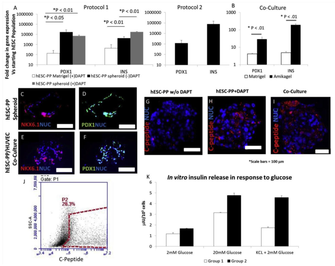
图 7:胰岛类器官的功能成熟与 GSIS 验证
该图检测类器官的功能特性:(A)qPCR 检测不同分化方案(有无 DAPT 处理、不同分化协议)下,AM³・⁰与 Matrigel 组中 PDX1 与 INS1 基因的相对表达量;(B)对比 AM³・⁰与 Matrigel 组中共培养类器官(hESC-PP+HUVEC)的 PDX1 与 INS1 基因表达;(C-F)通过石蜡切片免疫荧光,分别展示 hESC-PP 类球体(有无 DAPT 处理)与共培养类器官中 NKX6.1、PDX1 的表达;(G-I)全 mount 免疫荧光显示不同培养条件下类球体中 C - 肽的表达;(J)流式细胞术分析成熟类球体中 C - 肽阳性细胞比例;(K)GSIS 实验量化不同葡萄糖浓度(2 mM、20 mM)与 KCl 刺激下,类球体的胰岛素分泌量,验证功能成熟度。

图 8:胰岛类器官的细胞外基质(ECM)分布
该图对比不同类器官的 ECM 形成差异:分别展示 hESC-PP 类球体(聚集 24 小时)、hESC-PP 类球体(成熟后)、hESC-PP+HUVEC 共培养类器官(成熟后)中层粘连蛋白、纤连蛋白、IV 型胶原的免疫荧光染色结果,分析 ECM 在类器官内的分布位置与丰富程度,评估内皮细胞对 ECM 形成的影响。
本研究由美国匹兹堡大学与亚利桑那州立大学团队开展,在《Biomaterials》(2018,Vol.177)发表成果,核心是开发 Amikagel 水凝胶平台用于 hESC 衍生胰岛类器官的精准构建。通过优化阿米卡星与 PEGDE 的交联比例,筛选出 AM³・⁰为最优配方,其理化特性可诱导 hESC-PP 自发形成大小可控、结构稳定的均质类球体,同时支持 hESC-PP 与 HUVEC 共聚集,构建异质性类器官。通过分子生物学、影像学与功能学检测,验证该平台可提升类器官的胰腺表型成熟度与生理功能,为胰岛类器官的工程化生产提供技术支撑。研究局限性在于未开展体内移植实验验证类器官的在体治疗效果,未来需结合动物模型进一步完善转化研究。
常见细胞污染类型如何辨别及预防解决方法:细胞培养中常见的生物污染类型有7种,分别是细菌污染,支原体污染,原虫污染,黑胶虫污染,真菌污染,病毒污染以及非细胞污染,真菌污染来源,一般是来自实验服,并且具有气候性,多雨······
细胞聚团的原因分析及如何避免:培养物中细胞可能聚集的一些原因包括:1.过度消化、2.环境压力、3.组织分解、4.过度生长、5.污染等;如何避免聚团细胞的生成;首先确认当前细胞生长密度及状态,80%左右的生长密度即可进行······
细胞有空泡原因分析及解决方法:出现细胞空泡情况有1.细胞老化2.培养液错误配制;3.细胞消化时操作不当;4.污染等等,如细胞老化,解决方法,原代细胞使用较低代次进行实验,传代细胞避免传代次数过高···
细胞半换液和全换液操作步骤:第一种方式:细胞全换液;如果是贴壁细胞,可以用全量换液法,直接吸去全部旧培养基,补充足量新鲜完全培养基;第二种方式:细胞半换液;"细胞半换液"又称"细胞半量换液",即弃掉一半旧的培养基,再······
细胞生长缓慢的可能原因有哪些:细胞培养外部因素包括细胞培养基的配方和质量问题,培养条件不理想,污染问题,细胞自身因素包含细胞的健康状态,细胞密度过高或过低,细胞老化现象,细胞特性,当细胞生长出现缓慢的问题时,我······
常用胰腺癌细胞株动物模型及胰腺癌细胞株有哪些:胰腺癌研究中常用的动物模型主要包括化学物质诱导胰腺癌动物模型,基因工程胰腺癌小鼠模型和胰腺癌移植模型,常用的胰腺细胞株MIA-PACA-2人胰腺癌细胞,Capan-2人胰腺癌细······
产品规格:1*10^6
¥3000
产品规格:1*10^6
¥3000
产品规格:1*10^6
¥3000
产品规格:1*10^6
¥3000
上一篇:双报告基因 iPSCs 实现胰岛类器官分化全程无创追踪,助力糖尿病细胞治疗
下一篇:DVP 技术助力结肠类器官研究:验证原位移植类器官的体内样表型,为肠道再生医学提供新工具