常见细胞污染类型如何辨别及预防解决方法
常见细胞污染类型如何辨别及预防解决方法:细胞培养中常见的生物污染类型有7种,分别是细菌污染,支原体污染,原虫污染,黑胶虫污染,真菌污染,病毒污染以及非细胞污染,真菌污染来源,一般是来自实验服,并且具有气候性,多雨······
发布时间:2026-03-29 09:00:00 细胞资源库平台 访问量:131
1 型糖尿病(T1D)因内源性胰岛素分泌 β 细胞不可逆丢失导致血糖失控,胰岛类器官是潜在治疗方案,但现有技术缺乏实时动态追踪类器官分化过程的有效手段:传统终点分析(如单谱系标志物染色)无法捕捉分化时序变化,且缺乏体内移植后细胞动态监测方法,严重阻碍分化方案优化与临床转化。
分子影像技术(荧光 / 生物发光)虽具备无创、动态优势,但尚未建立稳定的双报告基因诱导多能干细胞(iPSCs)体系,无法全程追踪 iPSCs 向胰岛类器官的分化轨迹。本研究通过构建稳定表达增强型绿色荧光蛋白(EGFP)与荧光素酶(Luc)的双报告 iPSCs,填补 “胰岛类器官分化实时追踪” 技术空白,为糖尿病细胞治疗的机制研究与转化提供新工具。
来自中国南开大学医学院、天津市第一中心医院的团队在《Nanomedicine: Nanotechnology, Biology, and Medicine》发表题为Generation of fluorescent and bioluminescent induced pluripotent stem cells with their application in tracking organoid development的研究。
1.双报告 iPSCs 构建与鉴定:以人皮肤成纤维细胞来源 iPSCs 为基础,通过慢病毒载体分两步转染 —— 先导入 EGFP 与杀稻瘟菌素(BSD)抗性基因筛选获得 EGFP-iPSCs,再导入 Luc 与 G418 抗性基因筛选获得 EGFP/Luc-iPSCs;通过激光共聚焦、流式细胞术验证报告基因表达稳定性,免疫荧光(Nanog/OCT4)、qPCR 验证多能性,生物发光成像(IVIS 系统,D - 荧光素 150 μg/mL)检测 Luc 活性。
2.iPSCs 向胰岛类器官分化:采用 6 阶段化学诱导方案(26 天),依次诱导 iPSCs 分化为定型内胚层、原始肠管、胰腺祖细胞 1(PP1)、胰腺祖细胞 2(PP2)、胰腺内分泌细胞,最终在无血清富集培养基中摇床培养(100 rpm)形成胰岛类器官;通过 qPCR 检测各阶段标志物表达,免疫荧光验证 EGFP 与分化标志物共定位。
3.分化过程的影像追踪:利用激光共聚焦观察 EGFP 与各阶段分化标志物(PDX1/NKX6.1/C - 肽)的共定位,通过 IVIS 系统检测不同细胞量、不同分化阶段的生物发光信号强度,并用 ImageJ、GraphPad Prism 进行荧光强度计算与相关性分析。

图 1:EGFP-iPSCs 的构建与鉴定
(A)展示慢病毒转染 EGFP+BSD 抗性基因的构建流程;(B)共聚焦成像显示传代 1-4 代的 EGFP-iPSCs 稳定表达绿色荧光;(C)流式分析证实 EGFP 阳性率达 98.5%;(D-E)免疫荧光显示 EGFP 与多能标志物 Nanog/OCT4 共定位,qPCR 证实多能基因表达无显著变化。图示 EGFP-iPSCs 保留多能性且报告基因稳定。

图 2:EGFP/Luc-iPSCs 的构建与鉴定
(A)展示在 EGFP-iPSCs 基础上转染 Luc+G418 抗性基因的流程;(B)共聚焦成像显示传代 1-4 代的 EGFP/Luc-iPSCs 稳定表达 EGFP;(C)流式分析证实 EGFP 阳性率达 98.0%;(D)生物发光检测显示信号强度与细胞量线性相关(R²=0.97);(E-F)免疫荧光显示 EGFP 与 Nanog/OCT4 共定位;(G)qPCR 证实多能基因表达与野生型 iPSCs 无差异。图示双报告 iPSCs 具备稳定的荧光 / 生物发光活性,多能性未受影响。

图 3:双报告 iPSCs 向胰腺祖细胞分化的分子验证
(A)呈现 6 阶段分化为 PP1、PP2 的方案;(B-C)qPCR 结果显示:分化后多能基因(Nanog/OCT4)显著下调,内胚层基因(SOX17/FOXA2)显著上调,PP1 阶段 PDX1 高表达、PP2 阶段 PDX1/NKX6.1 双高表达。图示双报告 iPSCs 分化轨迹与野生型一致,可正常分化为胰腺祖细胞。

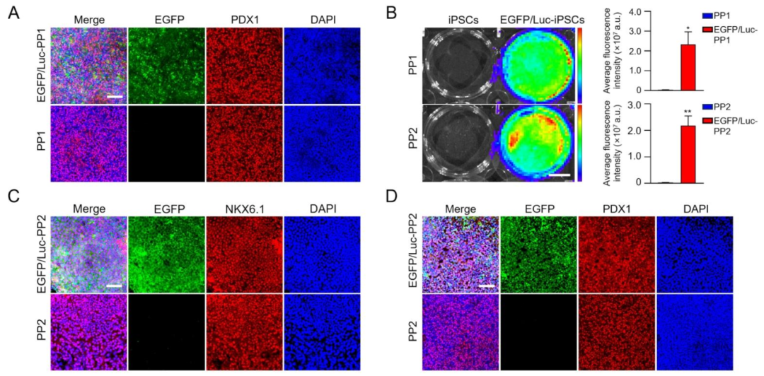
图 4:胰腺祖细胞分化的影像追踪
(A)免疫荧光显示 PP1 阶段 EGFP 与 PDX1 共定位;(C-D)免疫荧光显示 PP2 阶段 EGFP 与 NKX6.1/PDX1 共定位;(B)生物发光检测显示 PP2 阶段信号强度是 PP1 阶段的 1.8 倍(P<0.05)。图示影像技术可精准标记胰腺祖细胞分化阶段。

图 5:胰岛类器官分化的影像与分子验证
(A)呈现 PP2 分化为胰岛类器官的方案;(B)免疫荧光显示类器官中 EGFP 与 C - 肽共定位;(C-D)生物发光检测显示信号强度与类器官数量正相关;(E-F)qPCR 显示类器官中胰岛素 / CHGA 显著上调、多能基因显著下调。图示双报告 iPSCs 可分化为功能相关胰岛类器官,影像技术可定量追踪。
全文总结
本研究由南开大学团队开展,在《Nanomedicine》(2025,Vol.69)发表成果,核心是构建稳定表达 EGFP 与 Luc 的双报告 iPSCs,并实现 iPSCs 向胰岛类器官分化的全程无创追踪:通过慢病毒分阶段转染与药物筛选,获得的 EGFP/Luc-iPSCs 传代 4 代后仍保持 98% 的报告基因阳性率,且多能性未受干扰;采用 6 阶段化学诱导方案成功分化为胰岛类器官(C - 肽⁺细胞占 20%-60%),EGFP 全程与分化标志物共定位,生物发光信号强度与分化阶段、类器官数量呈正相关,可实时定量反映分化效率。该研究建立的 “双报告 iPSCs - 影像追踪” 平台,解决了胰岛类器官分化动态监测的技术瓶颈,为优化分化方案、解析机制提供精准工具,同时为后续体内移植追踪奠定基础。局限性在于未验证类器官的葡萄糖刺激胰岛素分泌功能及体内移植效果,未来需结合功能验证与动物模型完善转化价值。
常见细胞污染类型如何辨别及预防解决方法:细胞培养中常见的生物污染类型有7种,分别是细菌污染,支原体污染,原虫污染,黑胶虫污染,真菌污染,病毒污染以及非细胞污染,真菌污染来源,一般是来自实验服,并且具有气候性,多雨······
细胞聚团的原因分析及如何避免:培养物中细胞可能聚集的一些原因包括:1.过度消化、2.环境压力、3.组织分解、4.过度生长、5.污染等;如何避免聚团细胞的生成;首先确认当前细胞生长密度及状态,80%左右的生长密度即可进行······
细胞有空泡原因分析及解决方法:出现细胞空泡情况有1.细胞老化2.培养液错误配制;3.细胞消化时操作不当;4.污染等等,如细胞老化,解决方法,原代细胞使用较低代次进行实验,传代细胞避免传代次数过高···
细胞半换液和全换液操作步骤:第一种方式:细胞全换液;如果是贴壁细胞,可以用全量换液法,直接吸去全部旧培养基,补充足量新鲜完全培养基;第二种方式:细胞半换液;"细胞半换液"又称"细胞半量换液",即弃掉一半旧的培养基,再······
细胞生长缓慢的可能原因有哪些:细胞培养外部因素包括细胞培养基的配方和质量问题,培养条件不理想,污染问题,细胞自身因素包含细胞的健康状态,细胞密度过高或过低,细胞老化现象,细胞特性,当细胞生长出现缓慢的问题时,我······
常用胰腺癌细胞株动物模型及胰腺癌细胞株有哪些:胰腺癌研究中常用的动物模型主要包括化学物质诱导胰腺癌动物模型,基因工程胰腺癌小鼠模型和胰腺癌移植模型,常用的胰腺细胞株MIA-PACA-2人胰腺癌细胞,Capan-2人胰腺癌细······
产品规格:1*10^6
¥3000
产品规格:1*10^6
¥3000
产品规格:1*10^6
¥3000
产品规格:1*10^6
¥3000
上一篇:脱细胞羊膜 + 胶原 VI 增强 iPSC 胰岛类器官存活与功能,移植快速逆转糖尿病
下一篇:新型 Amikagel 水凝胶:实现 hESC 衍生胰岛类器官自发聚集与异质性构建,助力糖尿病细胞治疗