常见细胞污染类型如何辨别及预防解决方法
常见细胞污染类型如何辨别及预防解决方法:细胞培养中常见的生物污染类型有7种,分别是细菌污染,支原体污染,原虫污染,黑胶虫污染,真菌污染,病毒污染以及非细胞污染,真菌污染来源,一般是来自实验服,并且具有气候性,多雨······
发布时间:2026-03-28 17:15:18 细胞资源库平台 访问量:129
糖尿病是全球高发代谢疾病,cadaveric 胰岛移植虽能维持血糖稳态,但受限于供体短缺与长期免疫抑制需求。iPSC 衍生胰岛类器官(IOs)为解决供体问题提供新方向,却面临分化效率低、存活期短、功能成熟度不足及移植后定植难的关键挑战:传统 ECM 支架(如 Matrigel)成分不明且非 FDA 合规,无法有效模拟胰岛微环境;类器官易出现多激素细胞比例高、葡萄糖刺激胰岛素分泌(GSIS)功能弱等问题。脱细胞羊膜(dAM)因生物相容性好、含天然 ECM 成分,且胶原 VI(Col VI)作为胰岛微环境关键成分未被深入研究,本研究通过 dAM ECM 水凝胶与 Col VI 优化胰岛类器官,解决其存活与功能瓶颈,为糖尿病细胞治疗提供新策略。
来自中国广东省人民医院(南方医科大学)、香港大学的团队在《Cell Stem Cell》发表题为Enhanced viability and functional maturity of iPSC-derived islet organoids by collagen-VI-enriched ECM scaffolds的研究。
iPSC 分化为胰岛类器官
分化流程:iPSC 经 5 阶段分步分化(定型内胚层→原始肠管→后前肠→胰腺祖细胞→胰岛类器官),27 天完成,培养基添加 Activin A、CHIR99021 等因子调控 WNT/TGF-β 等通路;
支架干预:将类器官分别与 dAM ECM 水凝胶(10/20/30 μg/mL,设为 dIO-1/2/3)、空白 BME2 水凝胶(aIO,对照)共培养,或接种于 dAM sheet(脱细胞羊膜薄片);
验证:免疫荧光(INS/C - 肽 / NKX6.1 标记 β 细胞)、WB(胰腺标志物 PDX1/MAFA)、流式细胞术(β 细胞比例)。
Col VI 功能验证
体外实验:类器官与 Col VI 共培养,检测存活(活 / 死染色、ATP)、功能(GSIS、钙成像)、抗损伤能力(糖脂毒性、缺氧);
机制探究:WB 检测 PI3K/AKT 通路蛋白(p-PI3K、p-AKT),阻断 Col VI 受体 α2β1 验证通路依赖性。
体内移植与功能评估
糖尿病模型:STZ 诱导 NOD/SCID 小鼠(血糖 > 16.7 mmol/L);
移植方案:皮下移植 aIO、dIO、aIO/dAM sheet、dIO/dAM sheet 或仿生 ECM(Col I/IV/VI + 层粘连蛋白,bIO-Col VI);
检测:血糖 / 体重监测、IPGTT(腹腔葡萄糖耐量试验)、血清人 C - 肽(ELISA)、生物发光成像(BLI,追踪类器官存活)、病理染色(CD31 标记血管生成)。
仿生 ECM 构建与人类胰岛对比
仿生支架:构建含 Col VI(bIO-Col VI)与不含 Col VI(bIO)的 ECM,检测力学性能(杨氏模量)、类器官功能;
人类胰岛对比:检测细胞组成(INS/GCG/SST 阳性比例)、GSIS、线粒体呼吸(Seahorse)、钙振荡。


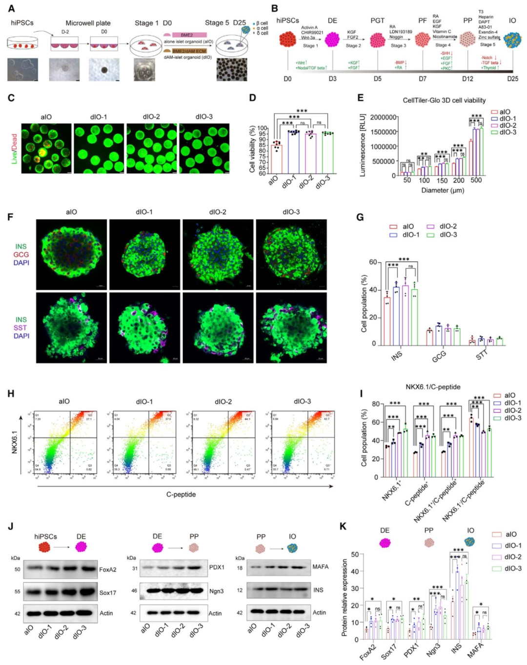
图 1:dAM ECM 水凝胶提升胰岛类器官存活与分化
该图验证 dAM 的基础作用:(A-B)分化流程与方案:iPSC 经 5 阶段分化,dAM 水凝胶包埋;(C-D)活 / 死染色:dIO 组绿色活细胞比例显著高于 aIO;(E)ATP 含量:dIO-1(10 μg/mL)随类器官直径增大仍保持高 ATP,aIO 则下降;(F-I)免疫荧光 / 流式:dIO 组 INS⁺细胞占比及 NKX6.1/C - 肽双阳性细胞增加;(J-K)WB:dIO 组胰腺标志物 FoxA2、PDX1、INS/MAFA 表达均高于 aIO。图示 dAM 水凝胶最优浓度为 10 μg/mL,可提升类器官存活与分化效率。

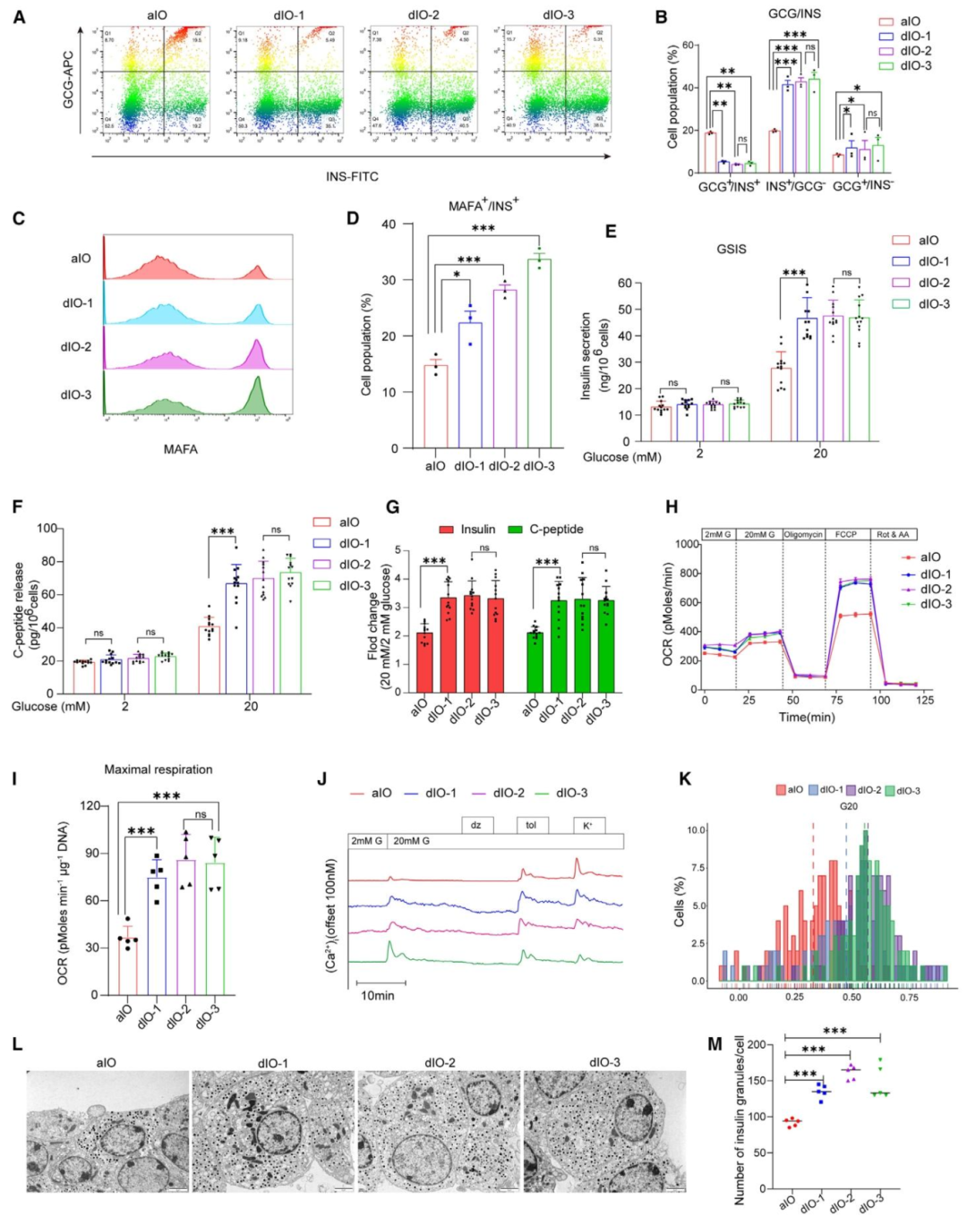
图 2:dAM ECM 水凝胶增强类器官功能成熟
该图聚焦功能验证:(A-B)流式分析:dIO 组单激素 INS⁺GCG⁻细胞占比升高,多激素细胞减少;(C-D)MAFA/INS 双标:dIO 组成熟 β 细胞比例增加;(E-G)GSIS:dIO-1 组 20 mM 葡萄糖刺激下胰岛素分泌量显著高于 aIO,C - 肽释放同步升高;(H-I)线粒体呼吸:dIO 组最大呼吸速率较 aIO 高;(J-K)钙成像:dIO 组高糖刺激下钙振荡幅度增加,diazoxide 可抑制;(L-M)电镜:dIO 组胰岛素颗粒数量较 aIO 多。图示 dAM 水凝胶促进类器官功能成熟,接近生理 β 细胞特性。

图 3:dAM sheet 维持类器官功能完整性
该图评估 dAM sheet 的作用:(A)dAM 表征:脱细胞后保留 ECM 结构,SEM 显示多孔利于细胞附着;(B)SEM:类器官在 dAM sheet 上形态完整,锚定良好;(C-D)TUNEL 染色:dIO/dAM sheet 组凋亡细胞比例较 dIO 低;(E-F)WB:dAM sheet 组 Bcl2(抗凋亡)、E - 钙黏附蛋白(细胞连接)升高;(G-H)GSIS:dIO/dAM sheet 组胰岛素分泌响应更持久;(I-J)缺氧耐受:dAM sheet 使缺氧环境下类器官死亡率降低;(K-L)冷冻保存:aIO/dAM sheet 解冻后死亡率显著低于 aIO。图示 dAM sheet 可增强类器官抗逆性,维持功能。

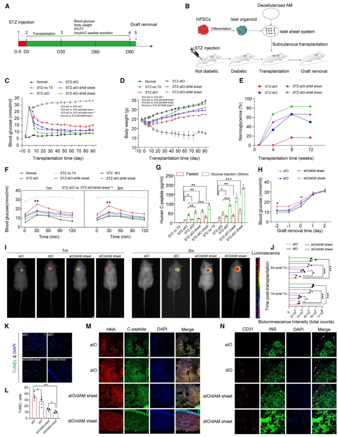
图 4:dAM sheet 促进类器官移植并逆转糖尿病
该图展示体内疗效:(A-B)实验设计:STZ 小鼠移植后监测 3 个月;(C-D)血糖 / 体重:dIO/dAM sheet 组血糖恢复正常更快,体重增加;(E)normoglycemia 比例:dIO/dAM sheet 组达 100%;(F)IPGTT:dIO/dAM sheet 组血糖清除速率接近正常小鼠;(G)血清 C - 肽:dIO/dAM sheet 组 fasting C - 肽显著高于 aIO;(H)移植物切除:切除后血糖骤升,证实类器官介导血糖控制;(I-J)BLI:dIO/dAM sheet 组信号强度是 aIO 的 3 倍,存活更久;(K-L)TUNEL:移植物凋亡细胞减少;(M-N)免疫染色:HNA/C - 肽双阳性细胞证实人类 β 细胞存活,CD31⁺血管密度增加。图示 dAM sheet 显著提升移植效果,快速逆转糖尿病。

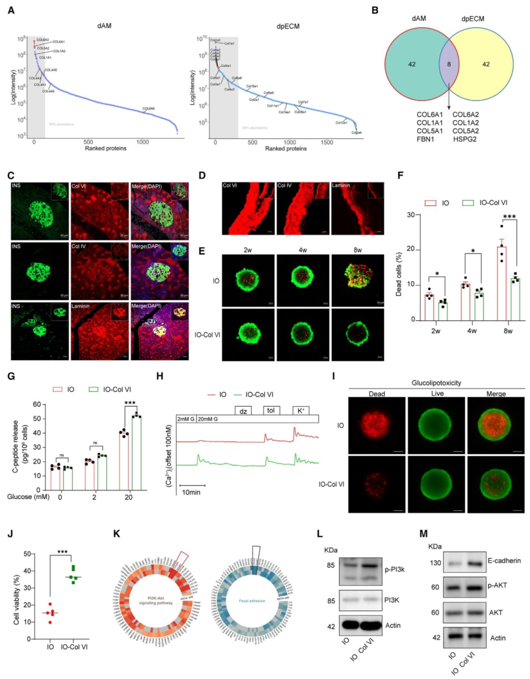
图 5:Col VI 维持类器官存活与功能
该图解析 Col VI 的作用:(A-B)蛋白质组:dAM 与胰腺脱细胞 ECM(dpECM)共有的 top8 蛋白含 Col VI;(C-D)免疫染色:小鼠胰腺与羊膜均表达 Col VI;(E-F)长期培养:Col VI 组 8 周后死亡率显著低于对照组;(G)GSIS:Col VI 组 20 mM 葡萄糖刺激下 C - 肽分泌增加;(H)钙成像:Col VI 组钙响应幅度增加;(I-J)糖脂毒性:Col VI 组存活率提高;(K-M)机制:Col VI 激活 PI3K/AKT 通路,p-AKT 升高,E - 钙黏附蛋白上调。图示 Col VI 是 dAM 发挥作用的核心成分,通过 PI3K/AKT 通路增强类器官存活与功能。

图 6:Col VI 增强仿生 ECM 的生理特性
该图验证仿生支架:(A)支架设计:bIO(Col I/IV + 层粘连蛋白)与 bIO-Col VI(加 Col VI);(B-C)力学性能:bIO-Col VI 杨氏模量接近 dAM,利于细胞附着;(D-E)活 / 死 / 免疫染色:bIO-Col VI 存活高,INS⁺细胞占 45%;(F-G)GSIS:bIO-Col VI 胰岛素分泌是 bIO 的 1.8 倍,胰高血糖素分泌无差异;(H-I)BLI:bIO-Col VI 移植后信号强度是 bIO 的 2.2 倍;(J-L)体内功能:bIO-Col VI 组血糖 7 天恢复,IPGTT 清除快,血清 C - 肽高。图示 Col VI 是仿生 ECM 的关键成分,提升移植疗效。

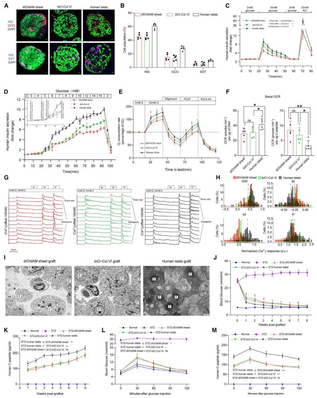
图 7:优化类器官与人类胰岛功能接近
该图对比人类胰岛:(A)免疫染色:dIO/dAM sheet 与 bIO-Col VI 的 INS/GCG/SST 分布类似人类胰岛;(B)细胞组成:INS⁺细胞 40%-50%(人类胰岛 55%-65%),GCG⁺细胞 10%-21%(人类 20%-30%);(C-D)动态 GSIS:优化类器官与人类胰岛均在 5 mM 葡萄糖触发分泌,人类胰岛峰值更显著;(E-F)线粒体呼吸:优化类器官基础 OCR 与人类胰岛相当;(G-H)钙振荡:两者高糖刺激下钙响应幅度接近,diazoxide 可抑制;(I)电镜:均可见胰岛素颗粒与血管结构;(J-L)体内移植:优化类器官 2 个月内实现 normoglycemia,血糖清除略慢于人类胰岛,但 C - 肽分泌达标。图示优化类器官在细胞组成与功能上接近人类胰岛,具备临床转化潜力。
本研究由中国广东省人民医院与香港大学团队开展,在《Cell Stem Cell》(2025,Vol.32)发表成果,核心是通过脱细胞羊膜(dAM)ECM 水凝胶、dAM sheet 及胶原 VI(Col VI)优化 iPSC 衍生胰岛类器官:dAM ECM 水凝胶(10 μg/mL 最优)提升类器官存活(存活率 + 40%)与 β 细胞分化(INS⁺细胞达 40%-50%),dAM sheet 增强类器官抗缺氧 / 冷冻能力并促进移植后血管生成(CD31⁺血管密度 + 70%),使 STZ 糖尿病小鼠 7 天恢复血糖;Col VI 作为核心成分,通过 α2β1-PI3K/AKT 通路增强类器官功能(GSIS+50%)与抗损伤能力;构建的含 Col VI 仿生 ECM(bIO-Col VI)类器官在细胞组成、GSIS 等方面接近人类胰岛,皮下移植可有效逆转糖尿病。研究解决了 iPSC 胰岛类器官存活与功能瓶颈,为糖尿病细胞治疗提供 “高效分化 - 高存活移植 - 功能贴近天然胰岛” 的方案,局限性在于类器官存在批次差异、未单独评估 β 细胞功能及长期免疫排斥问题,未来需优化分化方案并结合免疫屏蔽技术。
常见细胞污染类型如何辨别及预防解决方法:细胞培养中常见的生物污染类型有7种,分别是细菌污染,支原体污染,原虫污染,黑胶虫污染,真菌污染,病毒污染以及非细胞污染,真菌污染来源,一般是来自实验服,并且具有气候性,多雨······
细胞聚团的原因分析及如何避免:培养物中细胞可能聚集的一些原因包括:1.过度消化、2.环境压力、3.组织分解、4.过度生长、5.污染等;如何避免聚团细胞的生成;首先确认当前细胞生长密度及状态,80%左右的生长密度即可进行······
细胞有空泡原因分析及解决方法:出现细胞空泡情况有1.细胞老化2.培养液错误配制;3.细胞消化时操作不当;4.污染等等,如细胞老化,解决方法,原代细胞使用较低代次进行实验,传代细胞避免传代次数过高···
细胞半换液和全换液操作步骤:第一种方式:细胞全换液;如果是贴壁细胞,可以用全量换液法,直接吸去全部旧培养基,补充足量新鲜完全培养基;第二种方式:细胞半换液;"细胞半换液"又称"细胞半量换液",即弃掉一半旧的培养基,再······
细胞生长缓慢的可能原因有哪些:细胞培养外部因素包括细胞培养基的配方和质量问题,培养条件不理想,污染问题,细胞自身因素包含细胞的健康状态,细胞密度过高或过低,细胞老化现象,细胞特性,当细胞生长出现缓慢的问题时,我······
常用胰腺癌细胞株动物模型及胰腺癌细胞株有哪些:胰腺癌研究中常用的动物模型主要包括化学物质诱导胰腺癌动物模型,基因工程胰腺癌小鼠模型和胰腺癌移植模型,常用的胰腺细胞株MIA-PACA-2人胰腺癌细胞,Capan-2人胰腺癌细······
产品规格:1*10^6
¥3000
产品规格:1*10^6
¥3000
产品规格:1*10^6
¥3000
产品规格:1*10^6
¥3000
上一篇:突破 PAH 治疗困境:BMPR2 调控通路为肺血管保护提供新靶点
下一篇:双报告基因 iPSCs 实现胰岛类器官分化全程无创追踪,助力糖尿病细胞治疗