常见细胞污染类型如何辨别及预防解决方法
常见细胞污染类型如何辨别及预防解决方法:细胞培养中常见的生物污染类型有7种,分别是细菌污染,支原体污染,原虫污染,黑胶虫污染,真菌污染,病毒污染以及非细胞污染,真菌污染来源,一般是来自实验服,并且具有气候性,多雨······
发布时间:2026-03-21 17:00:00 细胞资源库平台 访问量:115
OPCs 是中枢神经系统髓鞘形成的前体细胞,对髓鞘损伤修复至关重要,但其原代培养长期依赖大鼠模型:一是小鼠 OPCs 与大鼠存在物种差异(如不表达大鼠 OPCs 经典标志物 A2B5/GD3,且更易分化),传统大鼠方案无法直接复用;二是现有小鼠 OPCs 纯化方法(如免疫淘选、流式分选)需昂贵抗体与特殊设备,成本高;三是传统震荡法分离 OPCs 时,小鼠 OPCs 易因机械力损伤导致凋亡。这些问题严重限制了转基因小鼠(常用髓鞘疾病模型)的 OPCs 功能研究,因此团队开发了无需特殊抗体、经济高效的小鼠 OPCs 标准化培养方案。
来自中国海军军医大学神经科学研究所的团队合作发表在《Brain Research》上题为《Establishment of an efficient and economical method for primary oligodendrocyte progenitor cell culture from neonatal mouse brain》的研究,聚焦小鼠 OPCs 培养的技术痛点。
摘要
本研究旨在建立新生小鼠脑原代 OPCs 的高效培养与纯化流程,为髓鞘相关研究提供可靠模型。
方法:取 P3 新生 C57BL/6J 小鼠皮层,胰酶消化后制备混合胶质细胞,培养 10 天至汇合;先 180rpm 震荡 1h 去除松散附着的小胶质细胞,再 250rpm 震荡 6h 从星形胶质细胞层分离 OPCs,用 OPCs 培养基(含 PDGF-AA、FGF2)培养;通过免疫荧光(PDGFRα/OLIG2/SOX10)、Western blot、RNA-seq 鉴定细胞身份,FACS 检测纯度,Ki67 染色测增殖,诱导分化实验验证功能。
结果:1. P3 是小鼠 OPCs 培养最佳年龄,此时 OPCs 数量多且增殖活性高;2. 优化震荡参数后,OPCs 纯度超 90%,呈典型双极 / 三极形态,高表达 OPCs 特异性标志物;3. OPCs 可体外传代 4 次,仍保持增殖能力;4. 可诱导分化为 GFAP + 星形胶质细胞或 MBP + 成熟少突胶质细胞。结论:该方案无需特殊设备与抗体,经济高效,可获得功能正常的小鼠 OPCs,填补小鼠 OPCs 低成本培养空白。
动物、皮层分离与混合胶质细胞培养:实验经海军军医大学伦理委员会批准,使用 P3 新生 C57BL/6J 小鼠及 Pdgfra-eGFP 转基因小鼠(标记 OPCs);小鼠 CO₂处死后取皮层,解剖镜下去除脑膜,机械剪碎后用 0.25% 胰酶 37℃消化 15min,100μm 滤网过滤,1000rpm 离心 5min,用含 10% FBS、青霉素 / 链霉素的 DF-12 培养基重悬,以 3-5×10⁵ cells/cm² 接种于多聚赖氨酸(PDL)包被的培养瓶,37℃、5% CO₂培养,每 2 天换液,培养 10 天至混合胶质细胞(星形胶质细胞 + OPCs + 小胶质细胞)汇合。
OPCs 纯化、鉴定与功能检测:混合胶质细胞汇合后,180rpm 震荡 1h 去除松散附着的小胶质细胞,换新鲜培养基后 250rpm 震荡 6h,收集悬浮的 OPCs;转移至未包被培养皿孵育 1h(去除残留星形胶质细胞 / 小胶质细胞),再用含 1% N2、1% B27、10ng/mL PDGF-AA/FGF2 的 OPCs 培养基重悬接种;通过免疫荧光检测 OPCs 标志物(PDGFRα、OLIG2、SOX10),Western blot 验证 PDGFRα/OLIG2 蛋白表达,RNA-seq 分析 OPCs 转录特征;FACS 检测纯度,Ki67 染色量化增殖;分别用含 10% FBS(诱导星形胶质细胞分化)或 T3(诱导少突胶质细胞分化)的培养基,验证 OPCs 分化能力。

图1:确定小鼠 OPCs 培养的最佳年龄
该图通过 Pdgfra-eGFP 转基因小鼠(eGFP 标记 OPCs)分析不同日龄(P0、P3、P7)的 OPCs 数量与增殖:A-B 图显示 P3 小鼠皮层、纹状体及全脑的 OPCs 数量显著多于 P0,略少于 P7;C-D 图显示 P3 OPCs 的 Ki67 + 增殖比例(约 30%)高于 P7;E-J 图进一步证实,P3 皮层分离的 OPCs 体外培养 10 天后,数量与增殖活性均优于 P0 和 P7。结果明确 P3 是新生小鼠 OPCs 培养的最佳年龄。

图2:混合胶质细胞培养 10 天的形态特征
该图显示 P3 小鼠皮层来源的混合胶质细胞培养 10 天的状态:A 图(相差显微镜)显示星形胶质细胞形成单层,上方覆盖大量带突起的 OPCs;B 图(免疫荧光)显示 Pdgfra-eGFP 小鼠的混合培养中,星形胶质细胞层上方几乎全为 eGFP+ OPCs。结果证实混合培养可富集 OPCs,为后续纯化奠定基础。

图3:震荡时间对 OPCs 纯度与活力的影响
该图优化震荡时间(4、6、8、10h):A 图显示细胞收获量随时间增加,10h 达峰值;B-D 图显示 6h 震荡组的 OPCs 纯度(OLIG2+PDGFRα+ 比例,约 90%)与 4h 无差异,但 8-10h 纯度显著下降;E-F 图显示 10h 震荡组的 CASPASE-3 + 凋亡 OPCs 比例显著升高,4-6h 凋亡率低。结果确定 6h 为最佳震荡时间。

图4:震荡速度对 OPCs 纯度与活力的影响
该图优化震荡速度(210、230、250、270rpm):A 图显示细胞收获量随速度增加,270rpm 达峰值;B-D 图显示 210-250rpm 组的 OPCs 纯度无差异(约 90%),270rpm 组纯度显著下降;E-F 图显示 270rpm 组的凋亡 OPCs 比例显著升高,210-250rpm 凋亡率低。结果确定 250rpm 为最佳震荡速度。

图5:FACS 验证 OPCs 纯度
该图用 Pdgfra-eGFP 小鼠的 OPCs 进行 FACS 分析:通过前向散射(FSC)、侧向散射(SSC)筛选细胞大小与 granularity,排除 doublets 后,eGFP+ OPCs 比例超 95%。结果证实优化后的方案可获得高纯度 OPCs。

图6:OPCs 的生物学特征鉴定
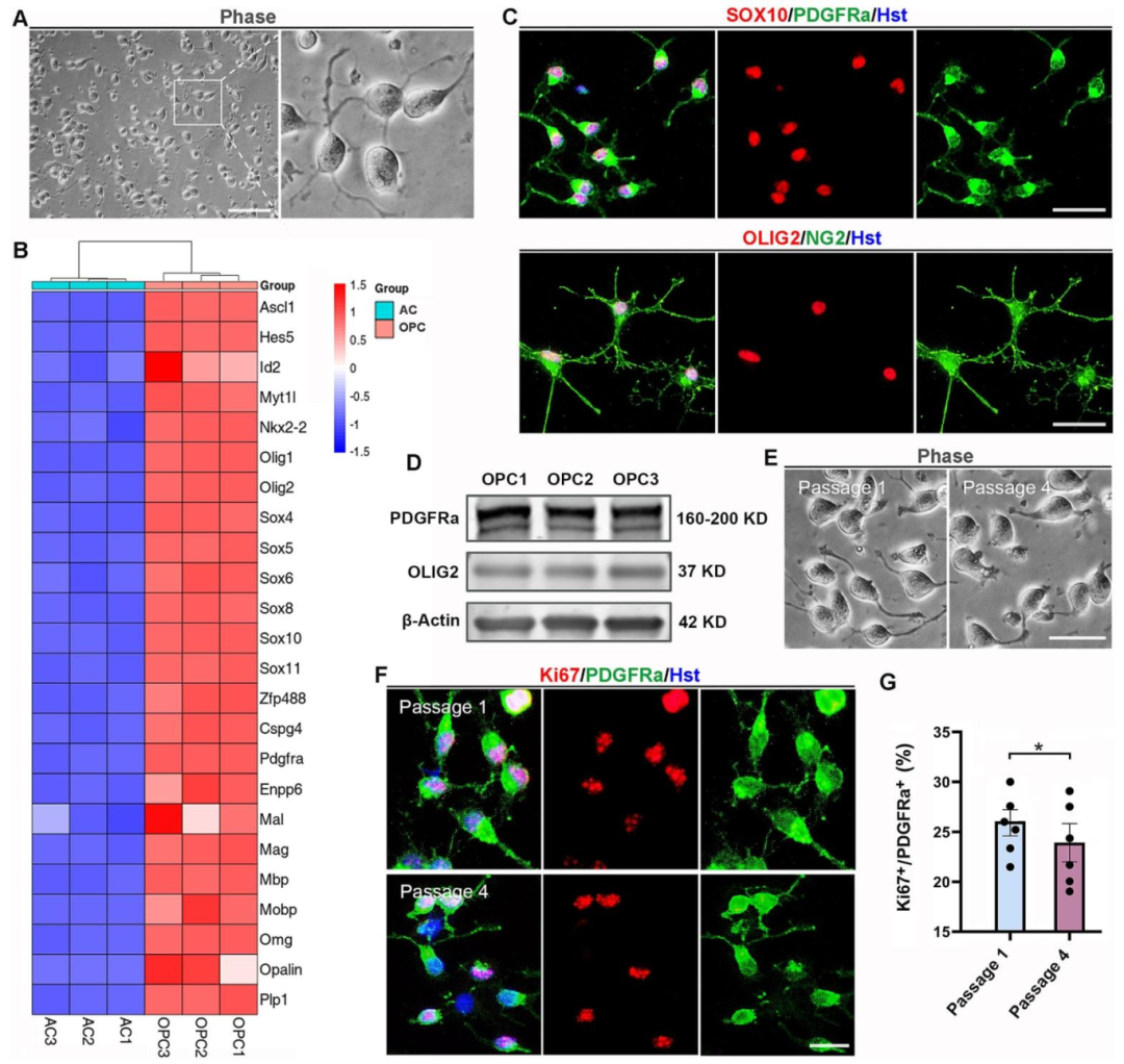
该图验证 OPCs 的身份与增殖能力:A 图(相差显微镜)显示 OPCs 呈典型双极 / 三极形态;B 图(RNA-seq 热图)显示 OPCs 高表达 Nkx2.2、Olig2、Pdgfra 等 OPCs 特异性基因;C 图(免疫荧光)显示 OPCs 阳性表达 PDGFRα、SOX10、OLIG2、NG2;D 图(Western blot)证实 PDGFRα 与 OLIG2 蛋白表达;E-G 图显示 OPCs 可传代 4 次,P1 代 Ki67 + 比例(约 26%)高于 P4 代,但仍保持增殖能力。结果确认培养的细胞为功能正常的 OPCs。

图7:OPCs 的分化能力验证
该图检测 OPCs 的分化潜能:A 图(免疫荧光)显示含 10% FBS 培养基中,NG2+ OPCs 可分化为 GFAP + 星形胶质细胞;B 图(相差显微镜)显示去除促分裂因子、加 T3 后,OPCs 随时间(D0-D5)逐渐形成成熟少突胶质细胞的多突起形态;C-E 图显示分化 5 天后,细胞表达成熟少突胶质细胞标志物 MBP,Western blot 进一步证实 MBP 蛋白随分化时间上调。结果证实 OPCs 具备双向分化能力(星形胶质细胞 / 少突胶质细胞)。
本研究建立了新生小鼠皮层 OPCs 的高效培养方案:以 P3 小鼠为最佳来源,通过混合胶质细胞培养 10 天、“180rpm 预震荡去小胶质细胞 + 250rpm 震荡 6h 纯化 OPCs” 的流程,无需昂贵抗体与设备,获得纯度超 90% 的 OPCs;这些 OPCs 可传代 4 次,保持增殖活性,且能分化为星形胶质细胞与成熟少突胶质细胞。该方案解决了小鼠 OPCs 培养中 “物种差异、成本高、细胞易损伤” 的核心问题,为髓鞘发育、损伤修复及相关疾病(如多发性硬化)的机制研究与药物筛选提供了经济可靠的体外模型。
常见细胞污染类型如何辨别及预防解决方法:细胞培养中常见的生物污染类型有7种,分别是细菌污染,支原体污染,原虫污染,黑胶虫污染,真菌污染,病毒污染以及非细胞污染,真菌污染来源,一般是来自实验服,并且具有气候性,多雨······
细胞聚团的原因分析及如何避免:培养物中细胞可能聚集的一些原因包括:1.过度消化、2.环境压力、3.组织分解、4.过度生长、5.污染等;如何避免聚团细胞的生成;首先确认当前细胞生长密度及状态,80%左右的生长密度即可进行······
细胞有空泡原因分析及解决方法:出现细胞空泡情况有1.细胞老化2.培养液错误配制;3.细胞消化时操作不当;4.污染等等,如细胞老化,解决方法,原代细胞使用较低代次进行实验,传代细胞避免传代次数过高···
细胞半换液和全换液操作步骤:第一种方式:细胞全换液;如果是贴壁细胞,可以用全量换液法,直接吸去全部旧培养基,补充足量新鲜完全培养基;第二种方式:细胞半换液;"细胞半换液"又称"细胞半量换液",即弃掉一半旧的培养基,再······
细胞生长缓慢的可能原因有哪些:细胞培养外部因素包括细胞培养基的配方和质量问题,培养条件不理想,污染问题,细胞自身因素包含细胞的健康状态,细胞密度过高或过低,细胞老化现象,细胞特性,当细胞生长出现缓慢的问题时,我······
常用胰腺癌细胞株动物模型及胰腺癌细胞株有哪些:胰腺癌研究中常用的动物模型主要包括化学物质诱导胰腺癌动物模型,基因工程胰腺癌小鼠模型和胰腺癌移植模型,常用的胰腺细胞株MIA-PACA-2人胰腺癌细胞,Capan-2人胰腺癌细······
产品规格:1*10^6
¥3000
产品规格:1*10^6
¥3000
产品规格:1*10^6
¥3000
产品规格:1*10^6
¥3000
上一篇:利用组织研磨仪机械分离猪脐带细胞(UCCs)的方法建立
下一篇:猪与啮齿类(小鼠 / 大鼠)支持细胞(SCs)分离、培养及肾被膜下移植的标准化实验方案