常见细胞污染类型如何辨别及预防解决方法
常见细胞污染类型如何辨别及预防解决方法:细胞培养中常见的生物污染类型有7种,分别是细菌污染,支原体污染,原虫污染,黑胶虫污染,真菌污染,病毒污染以及非细胞污染,真菌污染来源,一般是来自实验服,并且具有气候性,多雨······
发布时间:2026-03-20 17:00:29 细胞资源库平台 访问量:119
马来西亚马来亚大学医学微生物学系 Won Fen Wong 团队发表于《World Journal of Microbiology and Biotechnology》的研究,聚焦沙眼衣原体感染的模型缺陷与代谢机制空白。沙眼衣原体是常见细菌性性传播病原体,现有研究多依赖 HeLa 等转化细胞系(p53 功能异常,无法模拟生理状态),而原代宫颈上皮细胞中,衣原体对线粒体代谢(TCA 循环、OXPHOS)的影响尚未明确。团队通过转录组与代谢分析,首次揭示其在原代细胞中的代谢破坏机制。
本研究用原代宫颈上皮细胞解析沙眼衣原体对宿主代谢的影响。方法:以 MOI=1000 感染衣原体,培养 8/24/40h 后,通过 RNA-seq、MitoPlate、qRT-PCR 检测。结果:1. 衣原体 24-48h 载量翻倍,后因宿主防御下降;2. 免疫通路(IFN-γ、TNF-α)上调,DNA 修复 / 增殖通路及 OXPHOS 下调;3. 线粒体 DEG 富集于 ATP 生成、TCA 功能;4. TCA 循环选择性受损(柠檬酸 / 琥珀酸盐利用减少,异柠檬酸 / 延胡索酸增加),谷氨酰胺分解增强。结论:衣原体通过调控免疫与线粒体功能重编程宿主代谢,可能是宿主防御策略。
细胞与感染体系:原代宫颈上皮细胞(≤P4,多聚赖氨酸包被)用专用培养基培养;HeLa 细胞作对照。衣原体血清型 D 在 HeLa 中增殖,密度梯度离心纯化,500×g 离心 30min 感染原代细胞,qPCR(incA 基因)定量载量,免疫荧光观察 EB/RB 形态。
功能检测:感染后提 RNA,NovaSeq 6000 测序,DESeq2 筛选 DEG,GSEA 分析通路;MitoPlate 检测 31 种线粒体底物利用;qRT-PCR 验证 DEG;统计用 ANOVA 或 t 检验(P<0.05 显著)。

图1:衣原体感染动力学与形态
A 图 qPCR 显示 24-48h 衣原体载量翻倍(P<0.01),72-96h 下降;B 图免疫荧光显示 24h EB 呈点状,48h RB 形成包涵体,证实衣原体完成生命周期。

图2:RNA-seq 验证
10 个关键 DEG 的 RNA-seq 与 qRT-PCR 结果高度一致,Pearson 相关系数 R≥0.9(P<0.001),证实转录组可信。

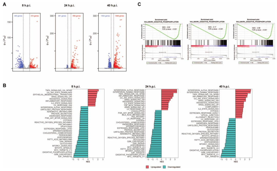
图3:全局通路分析
DEG 随感染时间增多(8h 753 个→40h 3121 个);炎症反应、IL6/JAK/STAT 上调,G2M 检查点、DNA 修复、OXPHOS 下调,OXPHOS 为最持续下调通路。

图4:线粒体 DEG 富集
线粒体 DEG 随时间增多(8h 30 个→40h 293 个),90% 下调;各时间点 DEG 交集少,8h 影响凋亡相关膜通透性,24h 影响呼吸链,40h 影响 TCA 循环。

图5:代谢基因热图
OXPHOS 复合物 I-V、线粒体核糖体亚基、TCA 酶及脂肪酸 β- 氧化基因均显著下调,为代谢异常提供分子基础。

图6:MitoPlate 底物分析
TCA 循环选择性受损(柠檬酸 / 琥珀酸盐利用减少,异柠檬酸 / 延胡索酸增加),糖酵解底物利用下降,24-40h 谷氨酰胺 / 谷氨酸利用增加(代偿 TCA)。

图7:代谢模型
蓝色标注利用减少的底物 / 通路(葡萄糖 - 6 - 磷酸、OXPHOS),红色标注增加过程(谷氨酰胺分解),虚线标注 TCA 断点,展示代谢重编程模式。
本研究首次证实,衣原体在原代宫颈上皮细胞中通过 “激活免疫 + 抑制线粒体代谢” 重编程宿主,TCA 循环断点与谷氨酰胺代偿是核心特征;解决了转化细胞模型局限,但实验为常氧环境(生殖道生理氧 2-8%),未来需结合 3D 类器官验证,为代谢抑制剂开发提供依据。
常见细胞污染类型如何辨别及预防解决方法:细胞培养中常见的生物污染类型有7种,分别是细菌污染,支原体污染,原虫污染,黑胶虫污染,真菌污染,病毒污染以及非细胞污染,真菌污染来源,一般是来自实验服,并且具有气候性,多雨······
细胞聚团的原因分析及如何避免:培养物中细胞可能聚集的一些原因包括:1.过度消化、2.环境压力、3.组织分解、4.过度生长、5.污染等;如何避免聚团细胞的生成;首先确认当前细胞生长密度及状态,80%左右的生长密度即可进行······
细胞有空泡原因分析及解决方法:出现细胞空泡情况有1.细胞老化2.培养液错误配制;3.细胞消化时操作不当;4.污染等等,如细胞老化,解决方法,原代细胞使用较低代次进行实验,传代细胞避免传代次数过高···
细胞半换液和全换液操作步骤:第一种方式:细胞全换液;如果是贴壁细胞,可以用全量换液法,直接吸去全部旧培养基,补充足量新鲜完全培养基;第二种方式:细胞半换液;"细胞半换液"又称"细胞半量换液",即弃掉一半旧的培养基,再······
细胞生长缓慢的可能原因有哪些:细胞培养外部因素包括细胞培养基的配方和质量问题,培养条件不理想,污染问题,细胞自身因素包含细胞的健康状态,细胞密度过高或过低,细胞老化现象,细胞特性,当细胞生长出现缓慢的问题时,我······
常用胰腺癌细胞株动物模型及胰腺癌细胞株有哪些:胰腺癌研究中常用的动物模型主要包括化学物质诱导胰腺癌动物模型,基因工程胰腺癌小鼠模型和胰腺癌移植模型,常用的胰腺细胞株MIA-PACA-2人胰腺癌细胞,Capan-2人胰腺癌细······
产品规格:1*10^6
¥3000
产品规格:1*10^6
¥3000
产品规格:1*10^6
¥3000
产品规格:1*10^6
¥3000
上一篇:靶向 HPV16 剪接!双荧光素酶报告系统助力病毒基因调控研究!
下一篇:利用组织研磨仪机械分离猪脐带细胞(UCCs)的方法建立