常见细胞污染类型如何辨别及预防解决方法
常见细胞污染类型如何辨别及预防解决方法:细胞培养中常见的生物污染类型有7种,分别是细菌污染,支原体污染,原虫污染,黑胶虫污染,真菌污染,病毒污染以及非细胞污染,真菌污染来源,一般是来自实验服,并且具有气候性,多雨······
发布时间:2026-03-20 09:00:00 细胞资源库平台 访问量:69
在生物医学研究和药物开发领域,生物发光成像技术因其高信噪比而被广泛应用于细胞测定和动物成像研究。然而,传统的荧光素酶种类有限,限制了同时成像多个分子和细胞事件的能力。为了突破这一限制,科学家们开发了一种新型的ATP非依赖性荧光素酶——NanoLuc(NL),它源自深海虾Oplophorus gracilirostris,并经过工程改造以增强蛋白质稳定性。NanoLuc作为一种小型(19 kDa)、高亮度的荧光素酶,其亮度是传统萤火虫或海肾荧光素酶的100倍,并且使用furimazine作为底物产生明亮的辉光型发光。NanoLuc的意义在于其为双报告基因生物发光分子成像提供了新的可能。它不仅可以在活体小鼠的表层和深层组织中成像,而且其生物发光随时间的变化可以用来定量肿瘤生长,甚至在少量血清中也能检测到分泌的NL。此外,NanoLuc与萤火虫荧光素酶的结合使用,为在完整细胞和活体小鼠中定量TGF-β信号传导的两个关键步骤提供了一种新型双荧光素酶成像策略,从而在正常生理、疾病和药物开发中扩展了信号转导的成像能力。NanoLuc的作用不仅体现在其高灵敏度和高稳定性上,它还具有更小的尺寸,这使得在标记细胞和蛋白质时对样本的侵入性更小,有助于保持细胞或组织的天然状态。NanoLuc的快速反应、低背景发光和多样灵活等特点,使其在生物学和医学研究中具有广泛的应用前景。因此,NanoLuc作为一种新的报告基因,不仅增强了我们对生物过程的理解和疾病机理的研究,而且在开发潜在治疗方法和疗法方面发挥了重要作用。
英文标题:Reporter assays for HPV16 E1/E1C and E2 mRNA splicing using nanoluciferase and secreted luciferase
中文标题:利用纳米荧光素酶和分泌型荧光素酶检测 HPV16 E1/E1C 及 E2 mRNA 剪接的报告基因检测方法
发表期刊:《Journal of Virological Methods》
影响因子:1.6
作者单位:
1.Department of Medical Biochemistry and Microbiology, Uppsala University, BMC-B9:3, Uppsala 751 23, Sweden
2.School of Biomedical Engineering, Dalian University of Technology, Liaoning IC Technology Key Lab, Dalian 116024, China
3.Department of Laboratory Medicine, Lund University, BMC-B13, Lund 221 84, Sweden
4.School of Health and Life Sciences, Qingdao Central Hospital, University of Health and Rehabilitation Sciences, Qingdao 266113, China
作者信息:
MZixiao Jiang, Yani Zhao, Yunji Zheng, Chengyu Hao, Xiaoxu Cui, Johanna Jönsson, Chengjun Wu, Naoko Kajitani, Stefan Schwartz(其中 Yani Zhao、Yunji Zheng、Chengyu Hao 为共同第一作者)
人乳头瘤病毒(HPV)是小型双链 DNA 病毒,其中高危型 HPV(如 HPV16)与近 5% 的人类癌症相关,99% 的宫颈癌与高危型 HPV 感染相关,HPV16 因发病率最高而具有重要医学研究价值。HPV16 的基因表达受 RNA 剪接和多聚腺苷酸化等过程的严格调控,其中 E1 和 E2 蛋白在病毒基因组复制中发挥关键作用,E2 还可调控早期启动子 p97 并参与晚期基因表达调控。HPV16 的主要 E2 mRNA 通过 5' 剪接位点 SD880 与 3' 剪接位点 SA2709 剪接产生,而 SA2582 作为竞争性 3' 剪接位点,其剪接产物主要编码 E1C 蛋白,该蛋白功能尚不明确,但相关 mRNA 在 HPV16 阳性患者样本中持续存在。SA2709 的剪接依赖下游 19 核苷酸增强子元件,多种 RNA 结合蛋白(如 hnRNP 家族、SR 蛋白)参与调控 HPV16 mRNA 剪接,然而目前缺乏便捷高效的工具用于研究 SA2709 和 SA2582 的剪接调控机制。因此,本研究旨在构建基于报告基因的检测系统,为探究 HPV16 E1/E1C 及 E2 mRNA 剪接的顺式作用元件和反式作用因子提供实用工具。
本研究以 HPV16 亚基因组表达质粒 pBELEN 为基础,构建了两种报告质粒:pE2sLuc 和 pE1nLuc。pE2sLuc 质粒通过将 E2 开放阅读框替换为分泌型荧光素酶(sLuc)基因,用于监测依赖 SA2709 剪接位点的 E2 mRNA 表达;pE1nLuc 质粒则将 E1/E1C 开放阅读框与纳米荧光素酶(nLuc)基因框内融合,用于检测依赖 SA2582 剪接位点的 E1C mRNA 表达。通过定点突变技术构建 pE2sLuc 的增强子突变体(pE2mALLsLuc、pE2M1sLuc 等),以验证报告基因活性与剪接增强子的相关性。采用 TurboFect 转染试剂将报告质粒及相关表达质粒(如 hnRNP 家族、SR 蛋白家族表达质粒)转染 HeLa 细胞和 C33A 细胞,分别通过检测细胞培养上清中的 sLuc 活性和细胞裂解液中的 nLuc 活性,量化剪接效率;结合 RT-PCR 验证 mRNA 剪接产物,Western blot 检测 nLuc 融合蛋白表达。通过将 pE1nLuc 质粒与抗性筛选质粒 pRSVneo 共转染 C33A 细胞,经遗传霉素筛选获得稳定表达 pE1nLuc 的细胞系,并利用该细胞系研究 SR 蛋白过表达及泛 Akt 激酶抑制剂(GDC0068)、烷化剂(美法仑)对剪接的影响。实验中采用 Image Lab 6.0.1 软件定量 RT-PCR 条带强度,GraphPad Prism 软件进行数据绘图、均值、标准差计算及统计分析(Shapiro-Wilk 检验验证正态分布,非配对 t 检验判断组间差异,p≤0.05 为差异有统计学意义),所有实验至少独立重复三次以保证可重复性。

图1:HPV16 基因组及报告质粒构建基础载体示意图
该图展示了 HPV16 全基因组结构(包含早期基因 E、晚期基因 L、启动子 p97/p670、多聚腺苷酸化信号 pAE/pAL)及亚基因组表达质粒 pBEL、pBELEN 的结构,明确了 pBELEN 中包含的关键剪接位点(SD880、SA2582、SA2709)及 E1、E2 的起始密码子(ATG)。RT-PCR 结果显示 pBELEN 可产生未剪接 / E1 内含子保留 mRNA、880^2582 剪接 mRNA 和 880^2709 剪接 mRNA 三种产物。同时呈现了基础载体 pE2BAM 和 pE1BAM 的构建策略,两者分别在 E2 ATG 和 E1 开放阅读框下游插入含 BamHI 等酶切位点的多聚接头,为后续报告基因插入奠定基础。

图2:pE2sLuc 和 pE1nLuc 报告质粒结构及 mRNA 表达产物示意图
该图详细展示了两种报告质粒的结构:pE2sLuc 由 pE2BAM 插入 sLuc 基因构建,其产生的 mRNA 中,仅 880^2709 剪接产物可有效表达 sLuc(E1C 相关剪接产物中 sLuc 读码框错位,翻译效率极低);pE1nLuc 由 pE1BAM 插入 nLuc 基因构建,未剪接 mRNA 可表达 E1-nLuc 融合蛋白,880^2582 剪接 mRNA 可表达 E1C-nLuc 融合蛋白,而 880^2709 剪接产物因 E2 ATG 与 nLuc 读码框错位无法产生功能性 nLuc,明确了两种报告质粒分别特异性监测 SA2709 和 SA2582 剪接事件的分子机制。

图3:pE2sLuc 报告质粒的 sLuc 活性依赖 SA2709 下游剪接增强子
该图显示,与无 HPV16 序列的 pCMV-sLuc 相比,pE2sLuc 产生的 sLuc 活性约低 100 倍,符合 SA2709 为弱剪接位点的特性;将 SA2709 下游 19 核苷酸剪接增强子突变的 pE2mALLsLuc 转染 HeLa 细胞后,sLuc 活性较 pE2sLuc 降低约 35 倍,且在不同质粒浓度下均维持这一差异。半对数坐标分析显示两者的 sLuc 活性与质粒转染量呈线性相关,证实 pE2sLuc 的报告活性严格依赖 SA2709 下游的剪接增强子,可用于筛选影响该增强子功能的调控因子。

图4:剪接增强子的不同突变体对 pE2sLuc 报告活性的影响
该图构建了剪接增强子的系列突变体(pE2M1sLuc、pE2M2sLuc、pE2M3sLuc、pE2M4sLuc),其中 pE2M4sLuc 针对增强子内新发现的 - AGGAxGAxGAxAA - 基序进行突变。sLuc 活性检测显示,所有突变体的报告活性均低于野生型 pE2sLuc;RT-PCR 验证表明,sLuc 活性的降低与 880^2709 剪接 mRNA 的减少呈正相关,进一步证实 pE2sLuc 的报告活性可准确反映 SA2709 的剪接效率,为解析剪接增强子的关键功能区域提供了可靠工具。

图5:RNA 结合蛋白对 pE2sLuc 报告活性的调控作用
该图显示,过表达 hnRNP G 可显著增强 pE2sLuc 的 sLuc 活性,但对增强子突变体 pE2mALLsLuc 无显著影响,证实 hnRNP G 通过剪接增强子促进 SA2709 剪接;而过表达 hnRNP A1 和 hnRNP D40 则显著降低 pE2sLuc 和 pE2mALLsLuc 的 sLuc 活性,表明其对 SA2709 剪接的抑制作用不依赖该增强子。剂量依赖性实验显示,hnRNP G 的促进作用和 hnRNP A1、hnRNP D40 的抑制作用均随表达质粒转染量增加而增强,明确了这些 RNA 结合蛋白对 HPV16 E2 mRNA 剪接的调控模式。

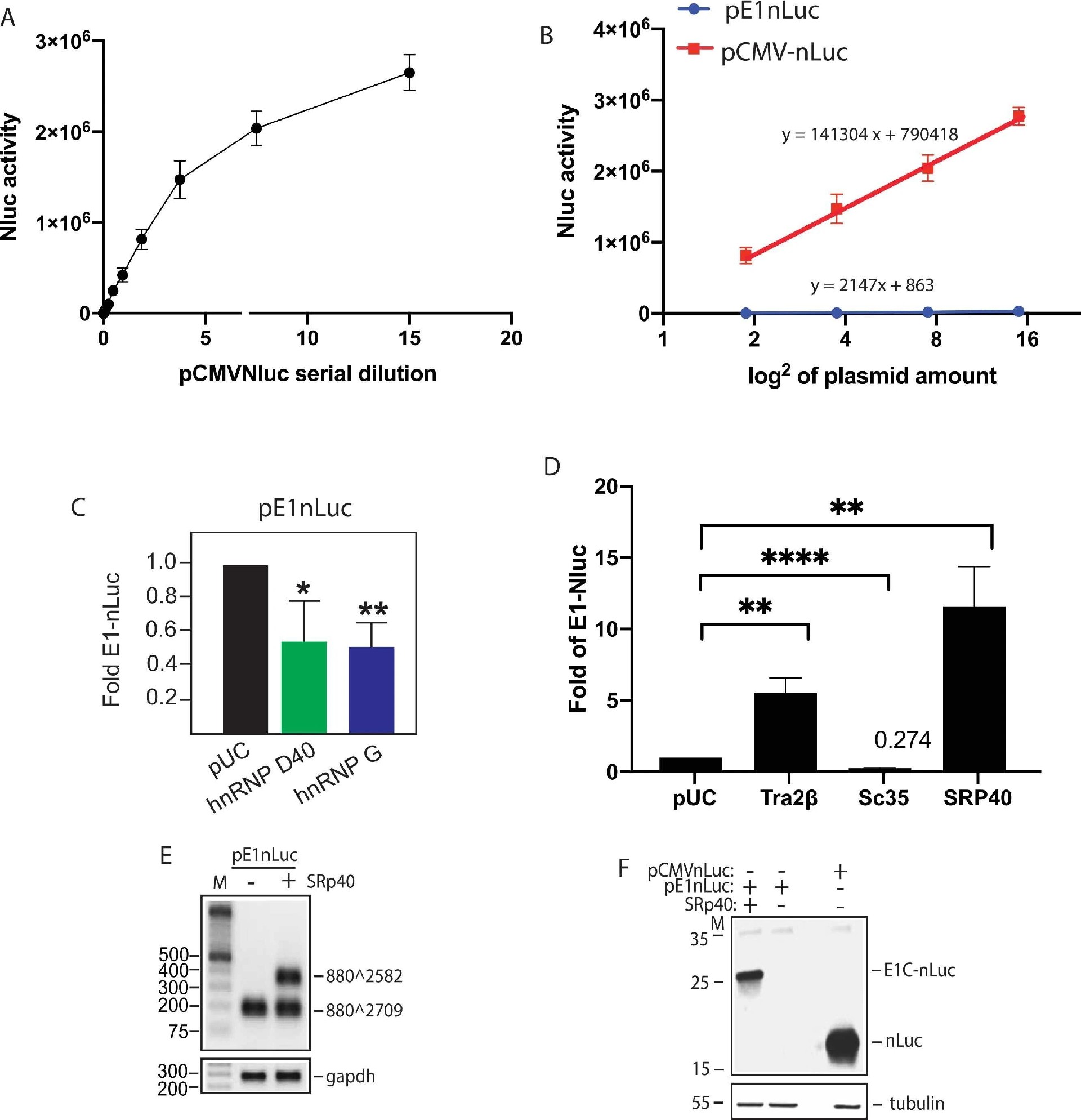
图6:pE1nLuc 报告质粒的 nLuc 活性反映 SA2582 剪接效率
该图显示,pE1nLuc 产生的 nLuc 活性约为 pCMV-nLuc 的 1/66;过表达 hnRNP G(促进 SA2709 剪接)可显著降低 nLuc 活性,过表达 hnRNP D40(促进内含子保留)也抑制 nLuc 活性(与此前发现其抑制 E1 mRNA 翻译一致);而过表达 SR 蛋白家族的 Tra2b 和 SRp40 可显著增强 nLuc 活性,SC35 则无显著影响。RT-PCR 证实 SRp40 过表达可增加 880^2582 剪接 mRNA 水平,同时降低 880^2709 剪接 mRNA 水平;Western blot 检测到 SRp40 诱导产生 29 kDa 的 E1C-nLuc 融合蛋白,证实 pE1nLuc 可特异性监测 SA2582 剪接事件,可用于筛选促进该位点剪接的调控因子。

图7:稳定表达 pE1nLuc 的 C33A 细胞系用于剪接调控研究
该图成功构建了稳定携带 pE1nLuc 的 C33A 细胞系,该细胞系中过表达 SRp40 可显著诱导 nLuc 活性升高,并伴随 880^2582 剪接 mRNA 增加;泛 Akt 激酶抑制剂 GDC0068 处理可剂量依赖性增强 nLuc 活性,同样促进 880^2582 剪接;而烷化剂美法仑处理仅对 nLuc 活性和 880^2582 剪接产生轻微但显著的影响。结果证实该稳定细胞系可用于高效筛选调控 HPV16 E2/E1C mRNA 剪接的蛋白质和小分子化合物,且不同作用机制的分子均可通过该系统被检测。
本研究成功构建了两种特异性报告质粒(pE2sLuc、pE1nLuc)及稳定表达 pE1nLuc 的 C33A 细胞系,形成了一套高效便捷的 HPV16 mRNA 剪接检测系统。pE2sLuc 通过分泌型荧光素酶特异性监测 SA2709 剪接位点介导的 E2 mRNA 产生,其报告活性依赖 SA2709 下游的剪接增强子,可用于研究 hnRNP G 等顺式作用元件和反式作用因子的调控机制;pE1nLuc 通过纳米荧光素酶与 E1/E1C 的框内融合,特异性反映 SA2582 剪接位点介导的 E1C mRNA 表达,已证实 SRp40 等 SR 蛋白可通过促进 SA2582 剪接增强其报告活性。稳定细胞系实验发现,Akt 激酶抑制剂 GDC0068 可显著改变剪接模式,将剪接从 SA2709 转向 SA2582,为 HPV16 剪接的信号通路调控提供了新线索。该检测系统操作简便、灵敏度高,可用于大规模筛选影响 HPV16 E1/E1C 及 E2 mRNA 剪接的调控因子和小分子化合物,不仅为解析 HPV16 基因表达调控机制提供了重要工具,也为开发靶向 HPV 剪接过程的抗病毒药物奠定了基础,同时为研究 SA2582 剪接位点的生理功能及 E1C 蛋白的神秘作用提供了新的研究平台。
常见细胞污染类型如何辨别及预防解决方法:细胞培养中常见的生物污染类型有7种,分别是细菌污染,支原体污染,原虫污染,黑胶虫污染,真菌污染,病毒污染以及非细胞污染,真菌污染来源,一般是来自实验服,并且具有气候性,多雨······
细胞聚团的原因分析及如何避免:培养物中细胞可能聚集的一些原因包括:1.过度消化、2.环境压力、3.组织分解、4.过度生长、5.污染等;如何避免聚团细胞的生成;首先确认当前细胞生长密度及状态,80%左右的生长密度即可进行······
细胞有空泡原因分析及解决方法:出现细胞空泡情况有1.细胞老化2.培养液错误配制;3.细胞消化时操作不当;4.污染等等,如细胞老化,解决方法,原代细胞使用较低代次进行实验,传代细胞避免传代次数过高···
细胞半换液和全换液操作步骤:第一种方式:细胞全换液;如果是贴壁细胞,可以用全量换液法,直接吸去全部旧培养基,补充足量新鲜完全培养基;第二种方式:细胞半换液;"细胞半换液"又称"细胞半量换液",即弃掉一半旧的培养基,再······
细胞生长缓慢的可能原因有哪些:细胞培养外部因素包括细胞培养基的配方和质量问题,培养条件不理想,污染问题,细胞自身因素包含细胞的健康状态,细胞密度过高或过低,细胞老化现象,细胞特性,当细胞生长出现缓慢的问题时,我······
常用胰腺癌细胞株动物模型及胰腺癌细胞株有哪些:胰腺癌研究中常用的动物模型主要包括化学物质诱导胰腺癌动物模型,基因工程胰腺癌小鼠模型和胰腺癌移植模型,常用的胰腺细胞株MIA-PACA-2人胰腺癌细胞,Capan-2人胰腺癌细······
产品规格:1*10^6
¥3000
产品规格:1*10^6
¥3000
产品规格:1*10^6
¥3000
产品规格:1*10^6
¥3000
上一篇:粘液罗斯菌膜囊泡稳定不稳定铁以减轻UVB诱导的铁死亡