常见细胞污染类型如何辨别及预防解决方法
常见细胞污染类型如何辨别及预防解决方法:细胞培养中常见的生物污染类型有7种,分别是细菌污染,支原体污染,原虫污染,黑胶虫污染,真菌污染,病毒污染以及非细胞污染,真菌污染来源,一般是来自实验服,并且具有气候性,多雨······
发布时间:2026-03-17 17:00:00 细胞资源库平台 访问量:133
阿尔茨海默病(AD)的核心病理特征为 β 淀粉样蛋白(Aβ)沉积、tau 蛋白过度磷酸化、神经炎症及成年海马神经发生(AHN)受损,现有治疗难以同时靶向多病理环节。牛磺酸( Taurine)作为中枢神经系统丰富的氨基酸,前期研究显示其具抗炎、神经保护作用,但对游离牛磺酸抑制 Aβ 聚集的分子机制及在患者来源模型中的效果尚未明确。本研究通过体外实验、5XFAD 小鼠模型及 APOE ε4/ε4 基因型 AD 患者脑类器官,多维度验证牛磺酸的治疗潜力,填补 “分子机制 - 动物验证 - 临床转化” 的研究空白。
来自韩国全北国立大学、康阳大学的团队在《Biomedicine & Pharmacotherapy》发表题为Taurine suppresses Aβ aggregation and attenuates Alzheimer's disease pathologies in 5XFAD mice and patient-derived cerebral organoids的研究。
(1)研究方法
体外实验:Thioflavin T(ThT)荧光法 + 透射电镜(TEM)检测牛磺酸(10-100μM)对 Aβ₄₂聚集的影响;分子对接 / 动力学模拟分析牛磺酸与 Aβ 的结合模式;MTT 法评估牛磺酸对 Aβ₄₂诱导的 HT22 海马神经元毒性的保护作用。
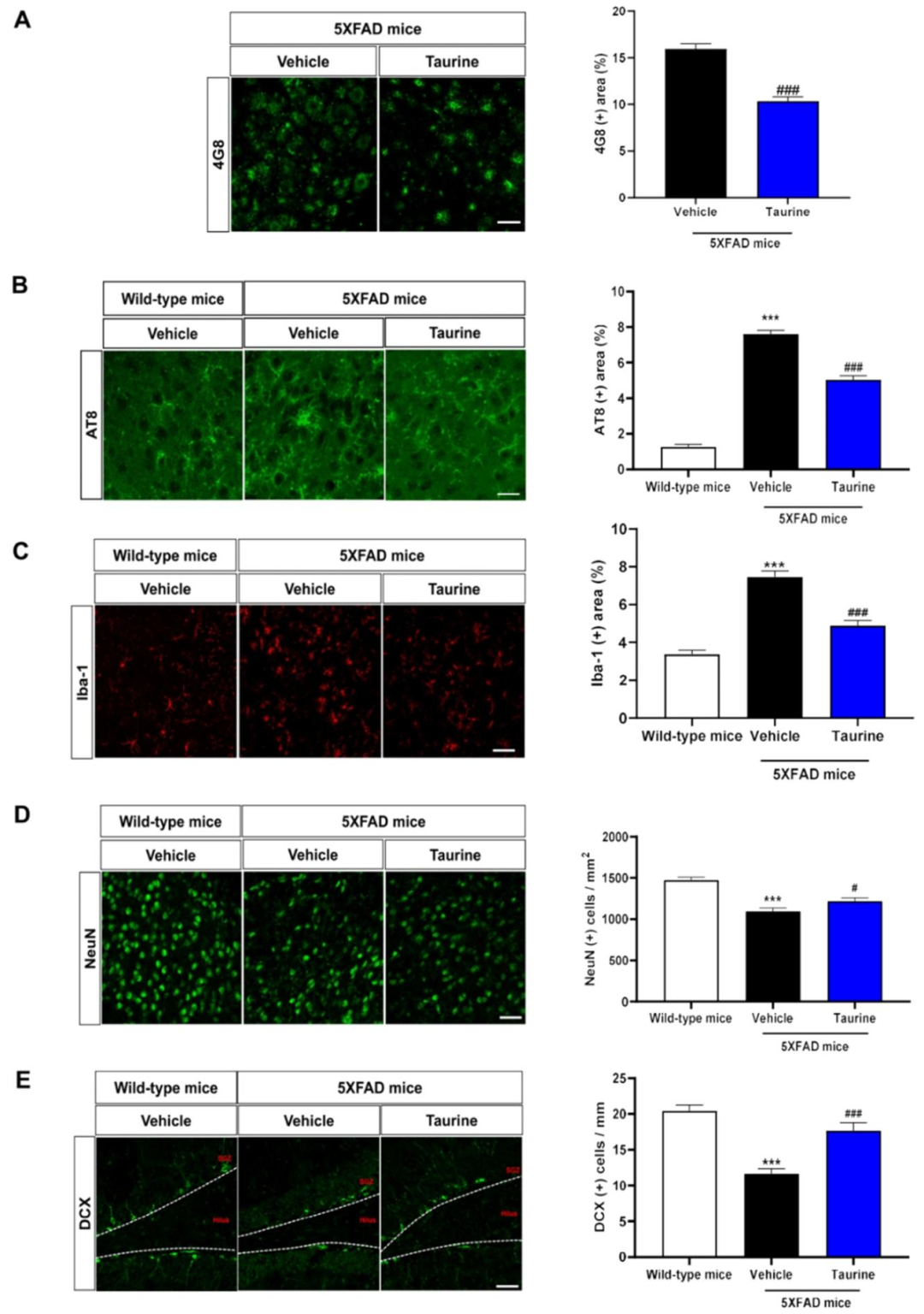
体内实验:3 月龄雌性 5XFAD 小鼠口服牛磺酸(1000 mg/kg,4 周),通过免疫荧光检测脑内 Aβ(4G8 抗体)、磷酸化 tau(Ser202/Thr205,AT8 抗体)、小胶质细胞(Iba-1)、神经元(NeuN)及神经发生(DCX)。
患者类器官实验:构建 APOE ε3/ε4(对照)与 APOE ε4/ε4(AD 高风险)人 iPSC 来源脑类器官,牛磺酸(1-100μM)处理 24 小时后,检测 Aβ 与磷酸化 tau 水平。
(2)关键结果
体外抑制 Aβ 聚集:牛磺酸(80-100μM)使 Aβ₄₂的 ThT 荧光强度降低 40%,TEM 显示纤维更松散、呈无定形;分子模拟证实牛磺酸通过氢键结合 Aβ 片段(如 APOE ε4/ε4 的 Asp23、Glu22),促进 Aβ 二聚体解离。
细胞保护作用:牛磺酸(50-100μM)预处理使 Aβ₄₂损伤的 HT22 细胞存活率从 50% 恢复至 80% 以上。
小鼠体内改善病理:牛磺酸使 5XFAD 小鼠背侧下托 Aβ 沉积减少 35%、磷酸化 tau 降低 30%,小胶质细胞激活(Iba-1 + 区域)减少 25%,NeuN + 神经元数量增加 20%,海马齿状回 DCX + 神经前体细胞增加 28%。
患者类器官验证:APOE ε4/ε4 类器官中,牛磺酸(100μM)使 Aβ 沉积减少 45%、磷酸化 tau 降低 40%,呈剂量依赖性。

图 1:牛磺酸抑制 Aβ₄₂聚集(ThT 荧光实验)
该图验证体外 Aβ 聚集抑制效果:(A)实验流程:非聚集 Aβ₄₂加入牛磺酸后,ThT 监测荧光变化;(B)定量结果:牛磺酸(10-100μM)显著降低荧光强度,100μM 效果接近阳性药桑色素(100μM),证实其抑制 Aβ₄₂纤维化的作用。图示明确牛磺酸对 Aβ 聚集的剂量依赖性抑制。

图 2:牛磺酸改变 Aβ₄₂纤维形态(TEM 分析)
该图展示 Aβ 纤维结构变化:对照组 Aβ₄₂形成致密纤维束,牛磺酸处理后(尤其是 80-100μM),纤维松散、呈无定形,与桑色素组形态相似。图示从超微结构层面证实牛磺酸破坏 Aβ 正常聚集过程。

图 3:牛磺酸与 Aβ 片段的分子对接模式
该图解析结合机制:(A-D)牛磺酸(绿色)与不同 Aβ 片段结合:与 Aβ₁₇₋₄₂五聚体(2BEG)通过 Asp23 电荷作用 + Ala21 氢键结合,与 Aβ₁₆₋₂₄(2NAO)通过 Glu22 电荷作用结合, ligand 内能最低达 - 4.9 kcal/mol(Aβ₁₇₋₄₂五聚体)。图示明确牛磺酸与 Aβ 的特异性结合位点。

图 4:牛磺酸促进 Aβ 二聚体解离(分子动力学模拟)
该图揭示动态作用:(A-C)对照 Aβ₁₇₋₄₂二聚体在 10,000 ps 内结构稳定;(B-D)牛磺酸 - Aβ 复合物在 8000-10,000 ps 出现二聚体界面解离;(E)RMSD 分析显示复合物在 850 ps 后稳定(波动 ±1.2 Å)。图示证实牛磺酸可破坏 Aβ 二聚体稳定性,阻止进一步聚集。

图 5:牛磺酸保护 HT22 细胞免受 Aβ₄₂毒性
该图验证细胞层面保护:Aβ₄₂(10μM)使 HT22 细胞存活率降至 50%,牛磺酸(50-100μM)预处理后存活率恢复至 80%-90%(P<0.001)。图示直接证实牛磺酸的神经保护作用。

图 6:牛磺酸改善 5XFAD 小鼠脑内 AD 病理
该图呈现体内疗效:(A)Aβ(4G8+)区域减少 35%;(B)磷酸化 tau(AT8+)区域减少 30%;(C)小胶质细胞(Iba-1+)激活减少 25%;(D)NeuN + 神经元数量增加 20%;(E)DCX + 神经前体细胞增加 28%。图示从多维度证实牛磺酸对小鼠 AD 病理的改善。

图 7:APOE ε4/ε4 类器官复现 AD 病理
该图建立患者模型有效性:APOE ε4/ε4 类器官(60 天)高表达 Aβ(4G8+)与磷酸化 tau(AT8+),而 APOE ε3/ε4 类器官几乎无病理信号。图示证实该类器官可模拟 AD 核心病理,为临床转化提供模型基础。


图 8-9:牛磺酸减轻 APOE ε4/ε4 类器官的 Aβ 与 tau 病理
该图验证类器官疗效:(A-B)牛磺酸(100μM)使 Aβ 沉积减少 45%;(C-D)磷酸化 tau 降低 40%,且 10-100μM 呈剂量依赖性。图示将牛磺酸的疗效从动物模型延伸至人类患者来源模型,提升临床转化可信度。

图 10:牛磺酸作用机制总结图
该图整合多维度机制:牛磺酸通过 “直接结合 Aβ 并促进二聚体解离→抑制 Aβ 聚集与 tau 磷酸化→减轻神经炎症→保护神经元→促进神经发生” 的多环节发挥作用,覆盖 AD 核心病理。图示清晰呈现其多靶点治疗特性。
本研究的核心价值在于多模型验证牛磺酸的 AD 治疗潜力:从体外分子层面(Aβ 聚集抑制)、细胞层面(神经保护)、动物模型(5XFAD 小鼠病理改善)到患者来源类器官(APOE ε4/ε4 病理缓解),层层递进证实其疗效;机制上首次通过分子模拟明确牛磺酸与 Aβ 的结合模式及二聚体解离作用,同时发现其可同步改善 tau 病理、神经炎症与神经发生。
常见细胞污染类型如何辨别及预防解决方法:细胞培养中常见的生物污染类型有7种,分别是细菌污染,支原体污染,原虫污染,黑胶虫污染,真菌污染,病毒污染以及非细胞污染,真菌污染来源,一般是来自实验服,并且具有气候性,多雨······
细胞聚团的原因分析及如何避免:培养物中细胞可能聚集的一些原因包括:1.过度消化、2.环境压力、3.组织分解、4.过度生长、5.污染等;如何避免聚团细胞的生成;首先确认当前细胞生长密度及状态,80%左右的生长密度即可进行······
细胞有空泡原因分析及解决方法:出现细胞空泡情况有1.细胞老化2.培养液错误配制;3.细胞消化时操作不当;4.污染等等,如细胞老化,解决方法,原代细胞使用较低代次进行实验,传代细胞避免传代次数过高···
细胞半换液和全换液操作步骤:第一种方式:细胞全换液;如果是贴壁细胞,可以用全量换液法,直接吸去全部旧培养基,补充足量新鲜完全培养基;第二种方式:细胞半换液;"细胞半换液"又称"细胞半量换液",即弃掉一半旧的培养基,再······
细胞生长缓慢的可能原因有哪些:细胞培养外部因素包括细胞培养基的配方和质量问题,培养条件不理想,污染问题,细胞自身因素包含细胞的健康状态,细胞密度过高或过低,细胞老化现象,细胞特性,当细胞生长出现缓慢的问题时,我······
常用胰腺癌细胞株动物模型及胰腺癌细胞株有哪些:胰腺癌研究中常用的动物模型主要包括化学物质诱导胰腺癌动物模型,基因工程胰腺癌小鼠模型和胰腺癌移植模型,常用的胰腺细胞株MIA-PACA-2人胰腺癌细胞,Capan-2人胰腺癌细······
产品规格:1*10^6
¥3000
产品规格:1*10^6
¥3000
产品规格:1*10^6
¥3000
产品规格:1*10^6
¥3000
上一篇:烟草暴露下肺类器官与大鼠肺组织的稳定管家基因筛选 ——GAPDH 与 GAPDH+β-actin 为最优内参
下一篇:TNFAIP2 调控新机制揭晓:Rac1-ERK-AP1 轴驱动 HIF1α 转录促进 TNBC 血管生成