常见细胞污染类型如何辨别及预防解决方法
常见细胞污染类型如何辨别及预防解决方法:细胞培养中常见的生物污染类型有7种,分别是细菌污染,支原体污染,原虫污染,黑胶虫污染,真菌污染,病毒污染以及非细胞污染,真菌污染来源,一般是来自实验服,并且具有气候性,多雨······
发布时间:2026-03-13 17:03:39 细胞资源库平台 访问量:99
乙肝病毒(HBV)感染是全球主要公共卫生问题之一,有超过2.5亿人慢性感染HBV。而其中有超三分之一的人口集中在我国,人数接近1亿人。NTCP工具细胞,特别是外源表达NTCP的肝癌细胞系如HepG2-NTCP和Huh7-NTCP,因其易操作、短周期、重现性佳的特点,在乙肝病毒(HBV)研究中扮演着至关重要的角色。这些细胞模型能够有效模拟HBV的感染过程,为研究HBV的生命周期、宿主限制因子、病毒复制以及药物筛选提供了一个强大而便捷的体外平台。它们不仅有助于揭示HBV感染的分子机制,如DDX3作为宿主限制因子阻碍cccDNA转录,GPC5作为附着因子在感染入胞过程中的作用,还能通过直接与NTCP相互作用或下调NTCP表达来筛选和验证抗病毒药物的活性,例如环孢菌素A及其衍生物、雷帕霉素及其衍生物等。此外,这些工具细胞还促进了对HBV宿主特异性分子的发现,为发展支持HBV感染的小动物模型提供了可能,这对于乙肝相关研究和药物开发具有重大意义。
英文标题:Sodium taurocholate co-transporting polypeptide deficiency attenuates acetaminophen-induced hepatotoxicity via regulating expression of drug metabolism enzymes in mice
中文标题:牛磺胆酸钠共转运多肽缺乏通过调控药物代谢酶表达减轻对乙酰氨基酚诱导的肝毒性
发表期刊:《Toxicology and Applied Pharmacology》
影响因子:3.4
作者单位:
1.Department of Infectious Diseases, Third Affiliated Hospital of Sun Yat-sen University, Guangzhou, China
2.Department of Critical Care Medicine, The First Affiliated Hospital, Guangzhou Medical University, Guangzhou, China
3.Key Laboratory of Liver Disease of Guangdong Province, Guangzhou, China
作者信息:
Fangji Yang、Lina Wu、Wenxiong Xu(共同第一作者)、Yuankai Wu、Shu Zhu、Yuzhen Zhang、Yutian Chong*、Liang Peng*(* 为通讯作者)
对乙酰氨基酚(APAP)是临床常用的解热镇痛药,正常治疗剂量下安全有效,但过量服用会引发严重肝损伤,是全球急性肝衰竭的主要诱因之一。APAP 过量时,其解毒途径(葡萄糖醛酸化、磺化)饱和,通过细胞色素 P450(CYP450)代谢产生活性中间体 N - 乙酰 - p - 苯醌亚胺(NAPQI),NAPQI 耗竭谷胱甘肽(GSH)后与线粒体蛋白结合,引发氧化应激、炎症反应及肝细胞坏死。目前仅 N - 乙酰半胱氨酸(NAC)可用于早期治疗,缺乏晚期有效干预手段。APAP 诱导的肝毒性常伴随胆汁酸稳态紊乱,胆汁酸蓄积会加重肝损伤,而牛磺胆酸钠共转运多肽(NTCP)作为肝脏胆汁酸摄取的关键转运体,参与胆汁酸肠肝循环调控,其功能异常与多种肝脏疾病相关,但 NTCP 在 APAP 诱导肝毒性中的作用尚不明确。因此,研究人员通过 NTCP 敲除(KO)小鼠模型,探究 NTCP 缺乏对 APAP 诱导肝毒性的影响及分子机制,为开发新型治疗策略提供依据。
采用 CRISPR/Cas9 技术构建 C57BL/6J 背景的 NTCP KO 小鼠,以野生型(WT)小鼠为对照,腹腔注射 400 mg/kg APAP 构建急性肝损伤模型,分别在 6、12、24 小时处死小鼠,收集血清和肝组织;通过血清谷丙转氨酶(ALT)、谷草转氨酶(AST)活性检测评估肝损伤程度,HE 染色观察肝组织坏死情况,免疫印迹检测 JNK/c-JUN 磷酸化水平;检测肝组织中 GSH、丙二醛(MDA)、过氧化氢(H₂O₂)水平评估氧化应激;免疫组化检测 F4/80(巨噬细胞标志物)和 CD11b(单核细胞标志物)表达,qRT-PCR 检测炎症因子(Il-1β、Il-6 等)mRNA 水平评估炎症反应;通过 RNA-seq 分析肝组织基因表达谱,聚焦药物代谢酶和胆汁酸转运体相关基因;采用 qRT-PCR 和 Western blot 验证 UDP - 葡萄糖醛酸转移酶(Ugt1a1 等)、磺基转移酶(Sult1a1 等)及胆汁酸外排转运体(Abcc2/3/4)的表达;在 WT 小鼠中灌胃给予 NTCP 抑制剂厄贝沙坦(50 mg/kg)和依折麦布(10 mg/kg),评估其对 APAP 诱导肝毒性的保护作用。

图1:NTCP KO 减轻 APAP 诱导的肝损伤
(A)HE 染色显示,APAP 处理后 WT 小鼠肝组织中央小叶坏死随时间加重,24 小时达峰值,而 NTCP KO 小鼠坏死程度显著减轻;(B)坏死面积定量分析证实 NTCP KO 小鼠肝组织坏死比例低于 WT 小鼠;(C、D)血清 ALT 和 AST 活性检测显示,NTCP KO 小鼠在各时间点的转氨酶水平均显著低于 WT 小鼠,提示肝损伤较轻;(E、F)免疫印迹及定量分析表明,APAP 诱导的 JNK 和 c-JUN 磷酸化在 NTCP KO 小鼠肝组织中被显著抑制,证实细胞凋亡信号通路激活减弱。

图2:NTCP KO 降低 APAP 诱导的氧化应激和炎症反应
(A-C)肝组织氧化应激指标检测显示,NTCP KO 小鼠的 GSH 耗竭程度显著低于 WT 小鼠,MDA 和 H₂O₂生成量也显著减少,表明氧化应激减轻;(D-G)免疫组化及定量分析显示,NTCP KO 小鼠肝组织中 F4/80 阳性和 CD11b 阳性细胞浸润数量显著少于 WT 小鼠;(H)qRT-PCR 结果显示,NTCP KO 小鼠肝组织中 Il-1β、Il-6、Tnf-α、Nlrp3 等炎症因子及抗炎因子 Il-10、Tgf-β 的 mRNA 表达水平均显著低于 WT 小鼠,证实炎症反应被抑制。

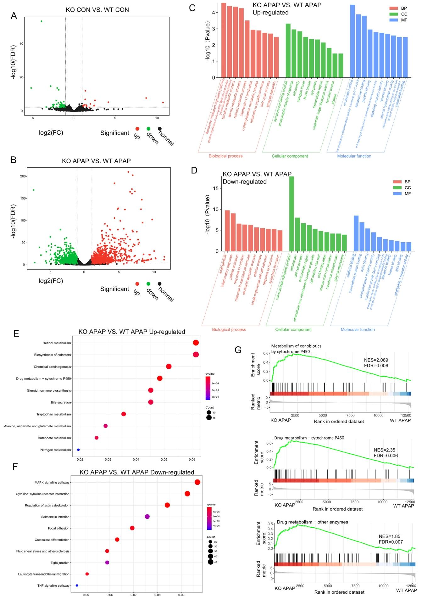
图3:RNA-seq 分析揭示 NTCP KO 小鼠肝组织基因表达差异
(A、B)火山图显示,对照组(KO CON vs WT CON)中 18 个基因上调、62 个基因下调,APAP 处理组(KO APAP vs WT APAP)中 778 个基因上调、980 个基因下调;(C、D)GO 富集分析显示,APAP 处理后 NTCP KO 小鼠上调基因富集于代谢过程、氧化还原酶活性等通路,下调基因富集于炎症反应、细胞因子应答等通路;(E、F)KEGG 富集分析显示,上调通路包括视黄醇代谢、药物代谢 - CYP450、胆汁分泌,下调最显著的通路为 MAPK 信号通路;(G)GSEA 分析证实,NTCP KO 小鼠中异生物质代谢、药物代谢相关通路呈正富集。

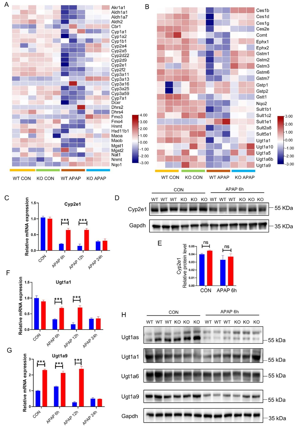
图4:NTCP KO 上调 APAP 代谢相关药物代谢酶表达
(A、B)热图显示,APAP 处理后 NTCP KO 小鼠肝组织中 I 相和 II 相药物代谢酶基因表达显著改变;(C-E)qRT-PCR 和 Western blot 显示,NTCP KO 小鼠肝组织中 Cyp2e1 mRNA 水平升高,但蛋白水平无显著变化;(F-J)qRT-PCR 和 Western blot 证实,NTCP KO 小鼠肝组织中 Ugt1a1、Ugt1a6、Ugt1a9 等 UDP - 葡萄糖醛酸转移酶及 Sult1a1、Sult2a1 等磺基转移酶的 mRNA 和蛋白表达水平在 APAP 处理后显著上调,提示 APAP 解毒代谢增强。

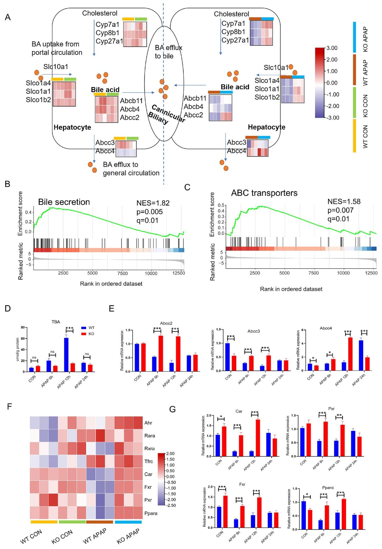
图5:NTCP KO 上调胆汁酸转运体和核受体表达
(A)热图显示,APAP 处理后 NTCP KO 小鼠肝组织中胆汁酸合成、摄取及外排转运体相关基因表达显著上调;(B、C)GSEA 分析证实,胆汁分泌和 ABC 转运体通路在 NTCP KO 小鼠中呈正富集;(D)肝组织总胆汁酸(TBA)检测显示,NTCP KO 小鼠在 APAP 处理后胆汁酸水平显著低于 WT 小鼠;(E)qRT-PCR 显示,NTCP KO 小鼠肝组织中 Abcc2、Abcc3、Abcc4 等胆汁酸外排转运体 mRNA 表达显著上调;(F、G)热图和 qRT-PCR 显示,NTCP KO 小鼠肝组织中法尼醇 X 受体(Fxr)、孕烷 X 受体(Pxr)、过氧化物酶体增殖物激活受体 α(Pparα)等核受体 mRNA 表达显著上调,这些核受体参与调控药物代谢酶和胆汁酸转运体表达。

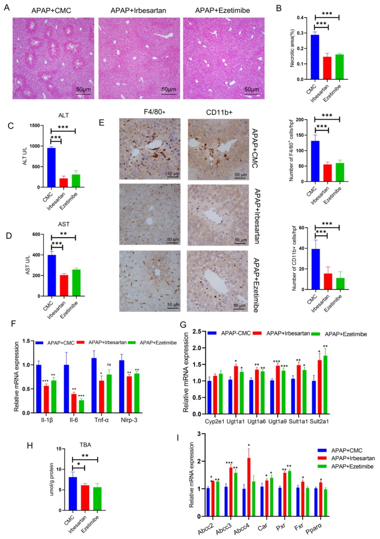
图6:NTCP 抑制剂减轻 APAP 诱导的肝毒性
(A、B)HE 染色及坏死面积定量显示,厄贝沙坦和依折麦布处理可显著减轻 APAP 诱导的肝组织坏死;(C、D)血清 ALT 和 AST 活性检测显示,抑制剂处理组转氨酶水平显著低于对照组;(E)免疫组化显示,抑制剂处理组 F4/80 和 CD11b 阳性细胞浸润减少;(F)qRT-PCR 显示,抑制剂处理组炎症因子 mRNA 表达显著降低;(G)qRT-PCR 显示,抑制剂处理组 Ugt1a1、Ugt1a6 等药物代谢酶 mRNA 表达显著上调;(H、I)肝组织 TBA 检测及 qRT-PCR 显示,抑制剂处理组胆汁酸水平降低,Abcc2/3/4 及核受体(Car、Pxr 等)mRNA 表达显著上调。
本研究证实 NTCP 缺乏可显著减轻 APAP 诱导的小鼠肝毒性,其机制主要包括:1. 上调 UDP - 葡萄糖醛酸转移酶(Ugt1a1、Ugt1a6 等)和磺基转移酶(Sult1a1、Sult2a1 等)表达,增强 APAP 的解毒代谢,减少活性中间体 NAPQI 生成;2. 上调胆汁酸外排转运体(Abcc2/3/4)表达,促进胆汁酸排泄,降低肝组织胆汁酸蓄积,减轻胆汁酸介导的肝损伤;3. 激活 Fxr、Pxr 等核受体,进一步调控药物代谢酶和胆汁酸转运体表达,形成协同保护效应;4. 抑制 JNK/c-JUN 信号通路激活,减轻氧化应激和炎症反应。此外,NTCP 抑制剂厄贝沙坦和依折麦布可模拟 NTCP 缺乏的保护作用,通过相同机制减轻 APAP 诱导的肝损伤。这些结果表明 NTCP 是 APAP 诱导肝毒性的关键调控靶点,NTCP 抑制剂有望成为 APAP 过量肝损伤的新型治疗药物。
常见细胞污染类型如何辨别及预防解决方法:细胞培养中常见的生物污染类型有7种,分别是细菌污染,支原体污染,原虫污染,黑胶虫污染,真菌污染,病毒污染以及非细胞污染,真菌污染来源,一般是来自实验服,并且具有气候性,多雨······
细胞聚团的原因分析及如何避免:培养物中细胞可能聚集的一些原因包括:1.过度消化、2.环境压力、3.组织分解、4.过度生长、5.污染等;如何避免聚团细胞的生成;首先确认当前细胞生长密度及状态,80%左右的生长密度即可进行······
细胞有空泡原因分析及解决方法:出现细胞空泡情况有1.细胞老化2.培养液错误配制;3.细胞消化时操作不当;4.污染等等,如细胞老化,解决方法,原代细胞使用较低代次进行实验,传代细胞避免传代次数过高···
细胞半换液和全换液操作步骤:第一种方式:细胞全换液;如果是贴壁细胞,可以用全量换液法,直接吸去全部旧培养基,补充足量新鲜完全培养基;第二种方式:细胞半换液;"细胞半换液"又称"细胞半量换液",即弃掉一半旧的培养基,再······
细胞生长缓慢的可能原因有哪些:细胞培养外部因素包括细胞培养基的配方和质量问题,培养条件不理想,污染问题,细胞自身因素包含细胞的健康状态,细胞密度过高或过低,细胞老化现象,细胞特性,当细胞生长出现缓慢的问题时,我······
常用胰腺癌细胞株动物模型及胰腺癌细胞株有哪些:胰腺癌研究中常用的动物模型主要包括化学物质诱导胰腺癌动物模型,基因工程胰腺癌小鼠模型和胰腺癌移植模型,常用的胰腺细胞株MIA-PACA-2人胰腺癌细胞,Capan-2人胰腺癌细······
产品规格:1*10^6
¥3000
产品规格:1*10^6
¥3000
产品规格:1*10^6
¥3000
产品规格:1*10^6
¥3000
上一篇:一站式检测 NF-κB/NFAT/AP-1:新型 T 细胞报告细胞系助力免疫信号研究!
下一篇:双荧光素酶发力:酶促动力学差异解锁 Cu²⁺比率型生物发光检测