常见细胞污染类型如何辨别及预防解决方法
常见细胞污染类型如何辨别及预防解决方法:细胞培养中常见的生物污染类型有7种,分别是细菌污染,支原体污染,原虫污染,黑胶虫污染,真菌污染,病毒污染以及非细胞污染,真菌污染来源,一般是来自实验服,并且具有气候性,多雨······
发布时间:2026-02-04 17:16:04 细胞资源库平台 访问量:123
不明原因死胎全球年发 200 万例,胎盘早衰(功能提前衰退)是核心机制之一,但具体分子通路未明。环状 RNA(circRNA)因酶解抗性在动物老化组织中积累,且能结合 DNA 形成 “circR-loop” 诱导损伤,却从未在人类胎盘研究中报道。
澳大利亚弗林德斯大学团队在《American Journal of Obstetrics and Gynecology》首次发现:7 种 circRNA 在健康老化胎盘(40-41 + 周)中积累,在不明原因死胎胎盘(23-34 周)中提前高表达,通过 circR-loop 引发 DNA 损伤与细胞衰老,且母血 15-16 周 circRNA 可预测死胎风险,为机制解析与早期预警提供新方向。
研究背景:不明原因死胎与胎盘早衰密切相关,但早衰分子机制未知;circRNA 在动物老化组织中积累并诱导基因组不稳定,其在人类胎盘及死胎中的作用尚未探索,且缺乏死胎早期筛查标志物。
实验方法:纳入 60 例健康足月胎盘(37-41 + 周)、4 例不明原因死胎胎盘(23-34 周)及 18 例母血(15-16 周),分离滋养层干细胞(TSCs)并分化验证,通过 qPCR、DRIP-qPCR、siRNA 敲低、彗星实验等检测 circRNA 丰度、circR-loop、DNA 损伤及衰老指标。
研究结果:健康老化与死胎胎盘的 circRNA 显著积累(线性转录本无变化),端粒缩短 40%,DNA 损伤与衰老基因表达升高;circRNA 结合 DNA 形成 circR-loop,敲低 circ_0000284 可缓解损伤与衰老;死胎组母血中 4 种 circRNA 丰度显著升高。
1.样本收集:健康胎盘为 37-41 + 周足月胎盘(60 例,每孕周 12 例),死胎胎盘为 4 例不明原因死胎胎盘(23/26/31/34 周,排除畸形 / 感染),均 - 80℃保存;母血为 15-16 周外周血(12 例活产、6 例死胎),分离血浆后 - 80℃保存,用于 circRNA 检测。
2.TSC 分离、培养与分化:从 5 例早孕期(6-8 周)胎盘分离 TSCs,用含 A83-01、EGF 的培养基在 37℃、1% O₂环境维持干性;分化为 STB 时用含 Forskolin 的培养基培养 4 代,分化为 EVT 时用含 hNRG1-β1 的培养基培养 4 代(前 6 天加 hNRG1-β1),通过免疫细胞化学(STB 用 E - 钙粘蛋白、EVT 用 HLA-G)验证身份。
3.circRNA 检测与功能验证:胎盘组织用 TRIzol 提取总 RNA,经 RNase R 消化线性 RNA 后,用靶向反向剪接位点的发散引物 qPCR 检测 circRNA;母血用 miRNeasy 试剂盒提取 RNA;向 STB 中转染 10nM circ_0000284 特异性 siRNA 或 scramble siRNA,96 小时后检测相关指标;通过 DRIP-qPCR(抗 DNA-RNA 杂交抗体沉淀复合物)验证 circR-loop,RNase H 处理作为阴性对照。
4.衰老与 DNA 损伤检测:采用 qPCR 检测端粒与单拷贝基因比值(T/S 比值)评估端粒长度;qPCR 检测 CXCL8、CST3 等 10 个衰老标志物的表达;通过彗星实验检测尾 DNA%(每样本分析 100 个细胞)评估 DNA 损伤程度。
5.统计分析:使用 SPSS 21.0 软件,定量数据以 “均值 ± 标准差” 表示,通过 Grubbs 检验去除异常值,正态分布数据采用 ANOVA(Tukey 校正),非正态数据采用 Kruskal-Wallis 检验,p<0.05 判定为差异有统计学意义。

图1:胎盘 circRNA 丰度与 circR-loop 验证
该图显示 7 种 circRNA(如 circ_0009000、circ_0000284)的丰度随孕周升高,40-41 + 周健康胎盘显著高于 37 周(p<0.001),死胎胎盘丰度与 41 + 周相当,而线性转录本无显著变化;DRIP-qPCR 证实这些 circRNA 可与胎盘 DNA 结合形成 circR-loop(RNase H 处理后信号显著降低,p<0.0001);加入 RNase H1 siRNA 后,所有胎盘的 circRNA 丰度均下降,且死胎胎盘下降更明显(与 37 周比 p=0.0094),提示死胎胎盘内源性 RNase H1 不足。

图2:胎盘衰老与 DNA 损伤特征
该图表明死胎胎盘的端粒长度(T/S 比值 3.108±1.954)显著短于 37 周健康胎盘(5.881±2.823,p<0.05);41 + 周健康胎盘与死胎胎盘的衰老基因(如 CXCL8、CST3)表达显著高于 37 周(p<0.0001),仅 TYROBP 在 41 + 周的表达高于死胎(p=0.0038);彗星实验显示 40 周胎盘尾 DNA% 显著高于 37/38 周(p<0.05),41 + 周与死胎胎盘尾 DNA% 显著高于 37-40 周(p<0.0001),死胎胎盘损伤程度是 37 周的 2.3 倍。

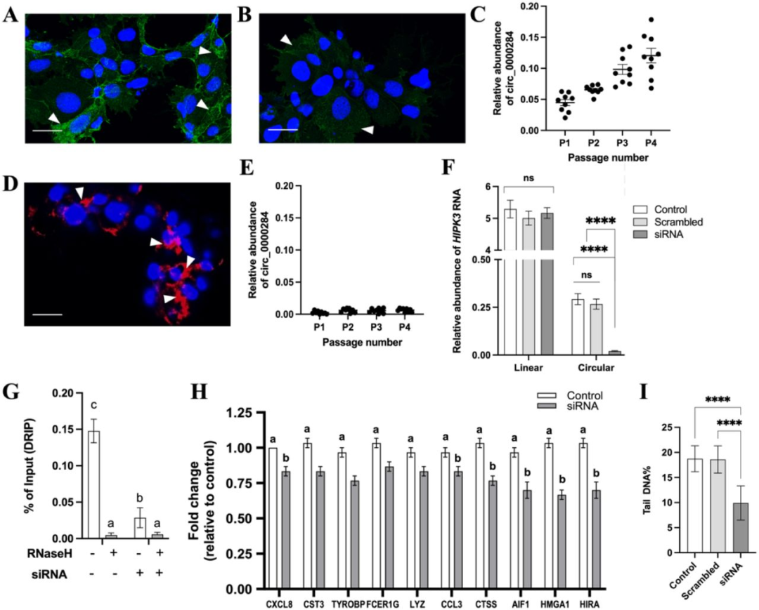
图3:circ_0000284 的表达部位与功能验证
该图验证 circ_0000284 仅在 TSCs 分化的 STB 中表达(E - 钙粘蛋白阳性),且随传代(P1-P4)丰度升高(P4 是 P1 的 2.7 倍),在 EVT(HLA-G 阳性)中未检测到;转染 circ_0000284 特异性 siRNA 后,其丰度显著降低(线性 HIPK3 无变化),circR-loop 信号降低 79.1%,衰老基因(CXCL8、CCL3 等)表达下降,尾 DNA% 较对照减少 41.3%(p<0.0001),而 scramble siRNA 无影响。

图4:母血 circRNA 的筛查价值
该图显示 15-16 周母血中,死胎组的 circ_0009000(p=0.0137)、circ_0036877(p=0.0002)、circ_0111277(p=0.0052)、circ_0054624(p=0.0158)丰度显著高于活产组,其余 3 种 circRNA 无差异,提示这 4 种 circRNA 可作为死胎风险的潜在筛查指标。

图5:circRNA 介导胎盘早衰的机制模型
该图提出核心机制:健康妊娠中,circRNA 随胎盘老化自然积累;死胎妊娠中,胎盘早衰导致 circRNA 提前大量积累,结合 DNA 形成 circR-loop,阻碍 RNA 聚合酶 Ⅱ 转录并引发双链断裂,激活细胞衰老与凋亡,降低胎盘功能至无法支持胎儿,最终导致死胎,且死胎胎盘内源性 RNase H1 不足可能加剧 circRNA 积累。

circRNA 通过与胎盘 DNA 形成 circR-loop,诱导 DNA 损伤与细胞衰老,进而导致胎盘早衰并关联不明原因死胎,其中 circ_0000284 是关键功能分子(特异性表达于 STB,敲低可缓解损伤与衰老);15-16 周母血中 4 种 circRNA(circ_0009000、circ_0036877 等)可作为死胎风险的无创筛查标志物,为临床早期预警提供依据;但本研究存在死胎样本量小(4 例)、未涵盖胎盘血管瘤亚型、未分析胎儿性别差异等局限,未来需扩大样本验证,并探索 RNase H1 调控 circRNA 降解的机制,为胎盘早衰相关疾病开发干预策略。
常见细胞污染类型如何辨别及预防解决方法:细胞培养中常见的生物污染类型有7种,分别是细菌污染,支原体污染,原虫污染,黑胶虫污染,真菌污染,病毒污染以及非细胞污染,真菌污染来源,一般是来自实验服,并且具有气候性,多雨······
细胞聚团的原因分析及如何避免:培养物中细胞可能聚集的一些原因包括:1.过度消化、2.环境压力、3.组织分解、4.过度生长、5.污染等;如何避免聚团细胞的生成;首先确认当前细胞生长密度及状态,80%左右的生长密度即可进行······
细胞有空泡原因分析及解决方法:出现细胞空泡情况有1.细胞老化2.培养液错误配制;3.细胞消化时操作不当;4.污染等等,如细胞老化,解决方法,原代细胞使用较低代次进行实验,传代细胞避免传代次数过高···
细胞半换液和全换液操作步骤:第一种方式:细胞全换液;如果是贴壁细胞,可以用全量换液法,直接吸去全部旧培养基,补充足量新鲜完全培养基;第二种方式:细胞半换液;"细胞半换液"又称"细胞半量换液",即弃掉一半旧的培养基,再······
细胞生长缓慢的可能原因有哪些:细胞培养外部因素包括细胞培养基的配方和质量问题,培养条件不理想,污染问题,细胞自身因素包含细胞的健康状态,细胞密度过高或过低,细胞老化现象,细胞特性,当细胞生长出现缓慢的问题时,我······
常用胰腺癌细胞株动物模型及胰腺癌细胞株有哪些:胰腺癌研究中常用的动物模型主要包括化学物质诱导胰腺癌动物模型,基因工程胰腺癌小鼠模型和胰腺癌移植模型,常用的胰腺细胞株MIA-PACA-2人胰腺癌细胞,Capan-2人胰腺癌细······
产品规格:1*10^6
¥3000
产品规格:1*10^6
¥3000
产品规格:1*10^6
¥3000
产品规格:1*10^6
¥3000
上一篇:浓缩生长因子来源细胞的多向分化能力研究:脂肪、内皮及神经样细胞分化潜力探索
下一篇:激活溶酶体生成缓解哈钦森 - 吉尔福德早衰综合征的细胞衰老:机制与治疗潜力