常见细胞污染类型如何辨别及预防解决方法
常见细胞污染类型如何辨别及预防解决方法:细胞培养中常见的生物污染类型有7种,分别是细菌污染,支原体污染,原虫污染,黑胶虫污染,真菌污染,病毒污染以及非细胞污染,真菌污染来源,一般是来自实验服,并且具有气候性,多雨······
发布时间:2026-01-23 17:20:12 细胞资源库平台 访问量:133
肠道上皮的隐窝 - 绒毛结构是消化吸收的关键形态基础,其形成依赖于细胞骨架张力、渗透压等机械力的协同作用。然而,这些力如何在时空上协调以确保形态发生的稳健性(如对抗生物噪声)尚未明确。肠道类器官作为体外模型,能重现隐窝形成的关键过程(如顶端收缩、管腔体积变化),但现有研究难以解释为何管腔收缩的时机对隐窝出芽至关重要,以及成熟隐窝为何对机械扰动不敏感。本研究通过建立力学模型结合实验验证,揭示机械敏感性反馈如何诱导形态双稳态,解释肠隐窝形态发生的历史依赖性和稳健性机制。
来自中国西湖大学、奥地利科学技术研究所的团队在《Nature Physics》(2025 年 4 月,Vol. 21)发表了题为Mechanochemical bistability of intestinal organoids enables robust morphogenesis的研究。
理论模型:构建 3D 顶点模型模拟肠上皮单层结构,纳入隐窝与绒毛区域的差异化张力、管腔体积变化及机械敏感性反馈(细胞张力随曲率调整),通过能量景观分析预测形态稳定性;
实验验证:利用小鼠肠道类器官,结合前列腺素 E2(PGE)调控管腔体积、激光纳米手术测量管腔压力、Myh9-GFP 标记肌动球蛋白分布等,验证模型中机械力与形态的关联;
药理学干预:使用 blebbistatin 抑制收缩力,观察隐窝形态对张力和体积变化的响应。
形态双稳态:肠隐窝存在两种稳定形态 ——bulged(扩张)和 budded(出芽),其状态依赖于管腔体积变化历史(如早期管腔收缩是出芽必需,后期膨胀不影响已出芽结构);
机械反馈机制:隐窝细胞的 apical-basal 张力差(σc)与管腔体积通过正反馈耦合 —— 弯曲导致上皮增厚,增强主动弯曲力矩,促进出芽;
机械敏感性作用:肌动球蛋白分布随隐窝曲率动态调整(如 bulged 状态膨胀时基底肌动蛋白上调),拓宽双稳态参数范围,确保形态稳健性;
实验验证:管腔破裂实验证实 bulged 类器官处于肿胀状态,budded 类器官处于收缩状态;药物干预显示,出芽隐窝在张力恢复后仍保持形态,验证双稳态的不可逆性。

图 1:隐窝形态对管腔体积变化的历史依赖性
该图通过时序成像和量化分析,展示正常发育与机械扰动下的隐窝形态差异。(A)示意图显示正常发育(b)、bulged 状态膨胀(c)和 budded 状态膨胀(d)的类器官形态动态。时间序列显示,正常发育中隐窝从 bulged 逐渐转变为 budded,隐窝开放程度随时间下降,管腔体积先减后稳;而 bulged 状态早期膨胀会阻碍出芽,隐窝开放程度维持高位,budded 状态后期膨胀则不影响形态。(e)双稳态关系图证实,早期膨胀显著抑制出芽,后期膨胀对已出芽结构无影响,代表性图像显示四种状态的隐窝差异(DAPI 染色细胞核,Lyz 标记潘氏细胞),验证了形态对体积变化历史的依赖性。

图 2:管腔体积调控的隐窝形态双稳态理论
该图通过理论模型与实验验证,解析双稳态的力学基础。(A)3D 顶点模型示意图及相图显示,隐窝形态由隐窝张力差(σc)和归一化体积(v)共同决定,存在双稳态区域(两种形态均可稳定存在)。(B)能量景观分析表明,低 σc 时仅 bulged 稳定,高 σc 时仅 budded 稳定,中间 σc 时两者共存。(C)体积变化轨迹显示,σc=0.1 时形态随体积可逆变化,σc=0.15 时则出现滞后 —— 体积收缩诱导出芽后,再膨胀无法逆转回 bulged。(D)弯曲 - 厚度反馈机制示意图:隐窝弯曲增加上皮厚度(h),增强主动弯曲力矩(M),促进出芽。(E)激光切割实验证实,bulged 类器官管腔破裂后体积显著减小(肿胀状态),budded 类器官则略有增大(收缩状态)。(F)张力不对称性(ε)测量显示,budded 隐窝的 ε 值高于理论阈值,可在膨胀时维持形态。

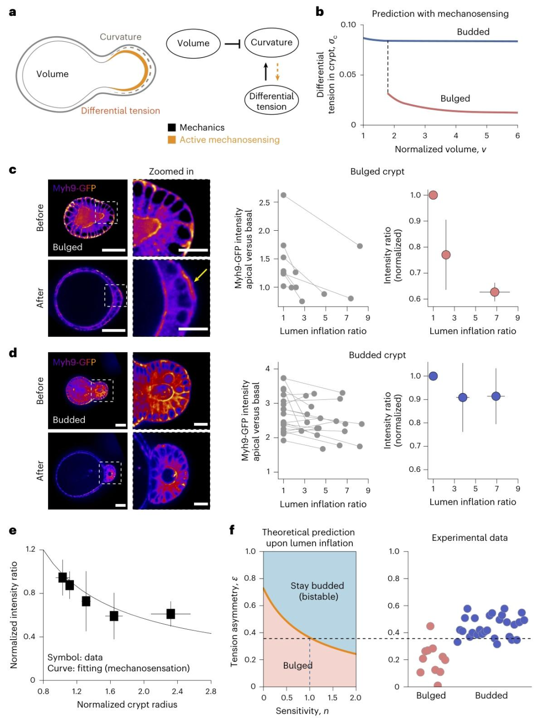
图 3:隐窝细胞的机械敏感性对双稳态的调控
该图揭示机械敏感性反馈如何拓宽双稳态范围。(A)反馈机制示意图:管腔体积和张力差影响隐窝曲率,而曲率通过机械敏感性反过来调控张力。(B)理论预测显示,bulged 状态膨胀时曲率减小会降低张力差,抑制出芽;budded 状态膨胀不改变曲率,张力差稳定。(C-D)Myh9-GFP 成像显示,bulged 隐窝膨胀后基底肌动蛋白富集(黄色箭头), apical/basal 强度比下降,budded 隐窝则无显著变化。(E)拟合曲线表明,肌动蛋白强度比与隐窝半径呈负相关(n=1.0),验证机械敏感性。(F)理论阈值与实验数据一致,budded 隐窝的 ε 值高于双稳态阈值,确保形态稳健。

图 4:机械化学双稳态驱动隐窝形态发生的理论与实验验证
该图整合理论轨迹与实验数据,验证双稳态的生理意义。(A)理论轨迹显示,正常发育中体积收缩与张力差升高协同诱导出芽;bulged 膨胀阻碍张力差升高,维持 bulged 状态;budded 膨胀则因双稳态保持形态。(B)相图比较证实,纳入机械敏感性后,实验数据(budded 隐窝的 ε 值)与理论预测更吻合。(C)模型拟合成功复现 bulged 与 budded 隐窝的张力差动态。(D)时序分析显示,隐窝形态在临界时间点(约 12 小时)发生快速转变(20 分钟内完成),符合双稳态的 “跳变” 特征。(E)示意图总结:管腔压力与机械敏感性反馈通过双稳态确保隐窝形态发生的稳健性 —— 发育中响应体积变化,成熟后抵抗扰动。
本研究揭示肠隐窝形态发生的机械化学双稳态机制:隐窝通过张力差与管腔体积的正反馈,形成 bulged 与 budded 两种稳定形态,其状态由体积变化历史决定;机械敏感性(肌动蛋白随曲率调整)拓宽双稳态参数范围,确保形态稳健性。该机制解释了为何早期管腔收缩是出芽必需,而成熟隐窝对机械扰动不敏感,为理解组织形态发生的时空协调性提供了力学视角。局限性包括模型未纳入细胞分化的分子信号,未来需结合单细胞技术解析机械力与基因调控的互作。
常见细胞污染类型如何辨别及预防解决方法:细胞培养中常见的生物污染类型有7种,分别是细菌污染,支原体污染,原虫污染,黑胶虫污染,真菌污染,病毒污染以及非细胞污染,真菌污染来源,一般是来自实验服,并且具有气候性,多雨······
细胞聚团的原因分析及如何避免:培养物中细胞可能聚集的一些原因包括:1.过度消化、2.环境压力、3.组织分解、4.过度生长、5.污染等;如何避免聚团细胞的生成;首先确认当前细胞生长密度及状态,80%左右的生长密度即可进行······
细胞有空泡原因分析及解决方法:出现细胞空泡情况有1.细胞老化2.培养液错误配制;3.细胞消化时操作不当;4.污染等等,如细胞老化,解决方法,原代细胞使用较低代次进行实验,传代细胞避免传代次数过高···
细胞半换液和全换液操作步骤:第一种方式:细胞全换液;如果是贴壁细胞,可以用全量换液法,直接吸去全部旧培养基,补充足量新鲜完全培养基;第二种方式:细胞半换液;"细胞半换液"又称"细胞半量换液",即弃掉一半旧的培养基,再······
细胞生长缓慢的可能原因有哪些:细胞培养外部因素包括细胞培养基的配方和质量问题,培养条件不理想,污染问题,细胞自身因素包含细胞的健康状态,细胞密度过高或过低,细胞老化现象,细胞特性,当细胞生长出现缓慢的问题时,我······
常用胰腺癌细胞株动物模型及胰腺癌细胞株有哪些:胰腺癌研究中常用的动物模型主要包括化学物质诱导胰腺癌动物模型,基因工程胰腺癌小鼠模型和胰腺癌移植模型,常用的胰腺细胞株MIA-PACA-2人胰腺癌细胞,Capan-2人胰腺癌细······
产品规格:1*10^6
¥3000
产品规格:1*10^6
¥3000
产品规格:1*10^6
¥3000
产品规格:1*10^6
¥3000
下一篇:莫能菌素及其类似物在类器官模型中对乳腺癌干细胞的活性研究