常见细胞污染类型如何辨别及预防解决方法
常见细胞污染类型如何辨别及预防解决方法:细胞培养中常见的生物污染类型有7种,分别是细菌污染,支原体污染,原虫污染,黑胶虫污染,真菌污染,病毒污染以及非细胞污染,真菌污染来源,一般是来自实验服,并且具有气候性,多雨······
发布时间:2026-01-20 17:05:02 细胞资源库平台 访问量:98
肠道病毒(如肠道病毒 71 型 EV71、柯萨奇病毒 B3 型 CVB3、埃可病毒 6 型 ECHO6)通过粪 - 口途径传播,可引起手足口病(HFMD)、病毒性心肌炎、脑膜炎等疾病,尤其对婴幼儿危害显著。现有研究模型存在局限:2D 细胞培养缺乏复杂细胞结构和微环境,动物模型因种属差异难以模拟人类感染特征。人类肠道类器官(HIOs)作为 3D 自组织结构,能重现肠道上皮的细胞多样性(如杯状细胞、肠内分泌细胞等)和空间结构,为研究肠道病毒感染机制、评估抗病毒药物提供了理想模型。本研究旨在利用胎儿结肠细胞构建稳定的 HIOs,模拟肠道病毒感染过程,揭示其复制规律及细胞嗜性。
来自暨南大学的 团队在《Virulence》(2025 年,Vol. 16, No. 1)发表了题为A human intestinal organoid derived from fetal human colon cells model for studying enteroviral pathogenesis的研究。
类器官构建:从胎儿结肠细胞(FHC)通过 3D 培养建立 HIOs,通过 HE 染色、qPCR 和免疫荧光鉴定其细胞组成(含杯状细胞、肠内分泌细胞、潘氏细胞等);
病毒感染实验:用 EV71、CVB3、ECHO6 感染 HIOs 及 2D 培养的 FHC 细胞,通过 qPCR 检测病毒 RNA 水平,TCID50 测定病毒滴度,免疫荧光定位病毒复制位点及细胞类型;
药物测试:利用 HIOs 模型评估氯喹(CQ)和毒胡萝卜素(TG)对 EV71 的抑制效果,计算 IC50。
HIOs 含多种肠道细胞类型,表达杯状细胞标志物 MUC2、肠内分泌细胞标志物 ChrA、潘氏细胞标志物 Lysozyme C;
肠道病毒在 HIOs 中的复制效率显著高于 2D 培养(病毒滴度高 5-10 倍,p<0.05),且随类器官培养时间(7-21 天)延长复制能力增强;
免疫荧光显示,EV71 主要在杯状细胞中复制(与 MUC2 共定位),与肠内分泌细胞和潘氏细胞的共定位较弱;
HIOs 模型可用于抗病毒药物筛选,CQ 和 TG 对 EV71 的 IC50分别为 11.64μM 和 2.886μM;
CVB3 和 ECHO6 在 HIOs 中的复制趋势与 EV71 一致,3D 模型中病毒 RNA 水平和滴度均显著高于 2D 培养,且感染后 HIOs 结构分散,出现明显细胞病变。

图 1:人类肠道类器官(HIOs)的培养与鉴定
内容:(A-B)光镜及 HE 染色显示,FHC 细胞在 3D 培养 3-30 天形成球形结构,直径随时间增大(14-30 天超 100μm),与 2D 培养形态差异显著;(C)qPCR 结果显示,3D 培养 3-21 天,肠道细胞标志物(如肠上皮细胞 CDX1、杯状细胞 MUC2、肠内分泌细胞 Neurog3)和分化基因(KRT20 等)上调,干细胞基因(KLF4、OLFM4)下调;(D-E)免疫荧光证实 HIOs 表达 ALPL(肠上皮标志物)、MUC2(杯状细胞)及 β- 连环蛋白(细胞连接),证实其含多种肠道细胞类型。

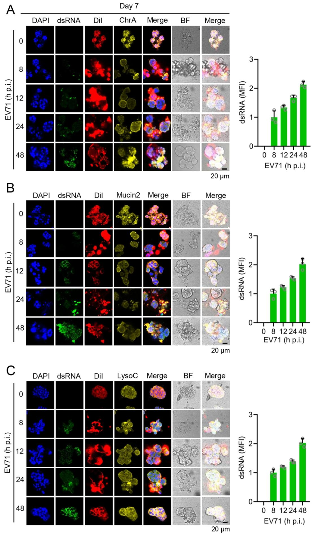
图 2:EV71 在培养 7 天的人类肠道类器官(HIOs)中的感染与复制
展示了 EV71 在培养 7 天的人类肠道类器官(HIOs)中的感染与复制情况,实验以 MOI=0.5 的 EV71 感染 HIOs,在感染后 0、8、12、24、48 小时通过免疫荧光染色分析病毒复制(以 dsRNA 为标志物)与不同肠道细胞类型的共定位。结果显示,dsRNA 荧光强度随感染时间逐渐增强,48 小时达到高峰,其中与杯状细胞标志物 Mucin2 的共定位程度最高,证实杯状细胞是 EV71 的主要复制位点,与肠内分泌细胞标志物 ChrA 的共定位程度中等,与潘氏细胞标志物 Lysozyme C 的共定位程度最低,定量分析的 dsRNA 平均荧光强度(MFI)也随感染时间显著上升,验证了 EV71 在 HIOs 中动态复制的特征。

图 3:EV71 在培养 14 天的人类肠道类器官(HIOs)中的感染与复制
探究了 EV71 在培养 14 天的 HIOs 中的复制规律,实验设计与图 2 一致(EV71 MOI=0.5,检测时间 0-48 小时)。结果显示,dsRNA 与肠内分泌细胞 ChrA 的共定位趋势与 7 天龄 HIOs 类似,共定位程度中等,24-48 小时 dsRNA 荧光最强;与杯状细胞 Mucin2 的共定位仍为主要共定位类型,Mucin2 阳性细胞中 dsRNA 信号显著,且荧光强度随时间递增的幅度高于 7 天龄类器官;与潘氏细胞 Lysozyme C 的共定位较弱,与 7 天龄结果一致,表明 14 天龄 HIOs 中 EV71 的复制效率更高,且细胞嗜性(偏好杯状细胞)未随类器官成熟度改变。

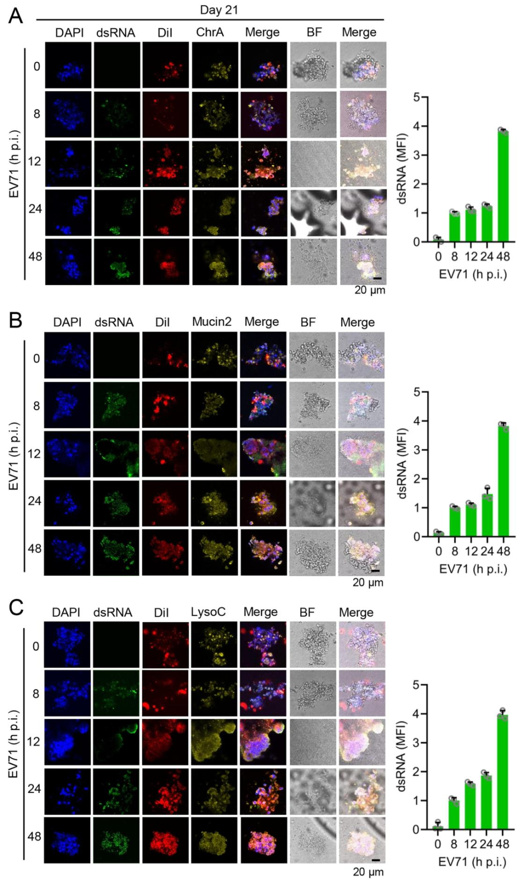
图 4:EV71 在培养 21 天的人类肠道类器官(HIOs)中的感染与复制
分析了 EV71 在培养 21 天的 HIOs 中的复制情况,实验条件同前。结果显示,dsRNA 与肠内分泌细胞 ChrA 的共定位水平与 14 天龄接近,48 小时 dsRNA 荧光强度达峰值;与杯状细胞 Mucin2 的共定位最为显著,且 dsRNA 荧光强度在各时间点均高于 7 天和 14 天龄 HIOs,提示 21 天龄类器官对 EV71 的支持能力更强;与潘氏细胞 Lysozyme C 的共定位仍较弱,无明显时间依赖性增强,进一步证实 EV71 在不同培养阶段的 HIOs 中均以杯状细胞为主要复制位点,且随类器官成熟(7-21 天),病毒复制效率逐渐提升。

图 5:EV71 在 2D 与 3D 培养中的复制差异及药物测试
内容:(A-B)qPCR 和 TCID50 显示,HIOs(7-21 天)中 EV71 RNA 水平和病毒滴度显著高于 2D 培养(高约 10 倍,p<0.05),且 21 天 HIOs 复制能力最强;(C)药物测试显示,CQ 和 TG 对 EV71 的 IC50 分别为 11.64μM 和 2.886μM,证实 HIOs 可用于抗病毒药物筛选。

图 6:CVB3 在 HIOs 中的复制
内容:(A)光镜显示,CVB3 感染后 2D 细胞出现明显病变,3D HIOs 结构分散;(B-C)qPCR 和 TCID50 证实,21 天 HIOs 中 CVB3 RNA 水平和滴度显著高于 2D 培养,复制效率更高。

图 7:ECHO6 在 HIOs 中的复制
内容:(A)光镜显示,ECHO6 感染导致 2D 细胞病变、3D HIOs 分散;(B-C)qPCR 和 TCID50 显示,21 天 HIOs 中 ECHO6 RNA 水平和滴度显著高于 2D 培养,复制能力更强。
本研究利用胎儿结肠细胞构建了稳定的人类肠道类器官(HIOs),该模型含杯状细胞、肠内分泌细胞等多种肠道细胞类型,能高效支持 EV71、CVB3、ECHO6 等肠道病毒复制,且复制效率显著高于 2D 培养(病毒滴度高 5-10 倍)。关键发现是 EV71 主要在杯状细胞中复制,揭示了肠道病毒的细胞嗜性。此外,HIOs 可用于抗病毒药物筛选(如 CQ 和 TG 的 IC50 测定)。该模型为研究肠道病毒 pathogenesis、评估抗病毒药物提供了生理相关性更高的工具,局限性包括缺乏免疫细胞和微生物群、存活期约 30 天等,未来需优化培养体系以模拟更复杂的肠道微环境。
常见细胞污染类型如何辨别及预防解决方法:细胞培养中常见的生物污染类型有7种,分别是细菌污染,支原体污染,原虫污染,黑胶虫污染,真菌污染,病毒污染以及非细胞污染,真菌污染来源,一般是来自实验服,并且具有气候性,多雨······
细胞聚团的原因分析及如何避免:培养物中细胞可能聚集的一些原因包括:1.过度消化、2.环境压力、3.组织分解、4.过度生长、5.污染等;如何避免聚团细胞的生成;首先确认当前细胞生长密度及状态,80%左右的生长密度即可进行······
细胞有空泡原因分析及解决方法:出现细胞空泡情况有1.细胞老化2.培养液错误配制;3.细胞消化时操作不当;4.污染等等,如细胞老化,解决方法,原代细胞使用较低代次进行实验,传代细胞避免传代次数过高···
细胞半换液和全换液操作步骤:第一种方式:细胞全换液;如果是贴壁细胞,可以用全量换液法,直接吸去全部旧培养基,补充足量新鲜完全培养基;第二种方式:细胞半换液;"细胞半换液"又称"细胞半量换液",即弃掉一半旧的培养基,再······
细胞生长缓慢的可能原因有哪些:细胞培养外部因素包括细胞培养基的配方和质量问题,培养条件不理想,污染问题,细胞自身因素包含细胞的健康状态,细胞密度过高或过低,细胞老化现象,细胞特性,当细胞生长出现缓慢的问题时,我······
常用胰腺癌细胞株动物模型及胰腺癌细胞株有哪些:胰腺癌研究中常用的动物模型主要包括化学物质诱导胰腺癌动物模型,基因工程胰腺癌小鼠模型和胰腺癌移植模型,常用的胰腺细胞株MIA-PACA-2人胰腺癌细胞,Capan-2人胰腺癌细······
产品规格:1*10^6
¥3000
产品规格:1*10^6
¥3000
产品规格:1*10^6
¥3000
产品规格:1*10^6
¥3000
上一篇:人类反应性星形胶质细胞的时间调控揭示其抗原呈递能力研究
下一篇:IκBβ/NFκB 信号通路缺失不能减轻对乙酰氨基酚诱导的肝损伤