常见细胞污染类型如何辨别及预防解决方法
常见细胞污染类型如何辨别及预防解决方法:细胞培养中常见的生物污染类型有7种,分别是细菌污染,支原体污染,原虫污染,黑胶虫污染,真菌污染,病毒污染以及非细胞污染,真菌污染来源,一般是来自实验服,并且具有气候性,多雨······
发布时间:2026-01-19 17:11:53 细胞资源库平台 访问量:157
氟哌啶醇是一种典型抗精神病药,通过拮抗多巴胺 D2 受体缓解精神分裂症症状,但长期使用会导致动物和人类脑体积减小,其潜在机制尚不明确。Notch1 信号通路在神经发育中起关键作用,通过平衡神经祖细胞(NPCs)的增殖与分化调控神经系统的发育和功能。传统神经发育毒性评估依赖动物模型,存在伦理争议和种属差异,而人脑类器官作为三维模型能更精准模拟人类脑发育,为研究药物神经毒性提供理想平台。本研究旨在利用人干细胞衍生的脑类器官,探究氟哌啶醇长期暴露对神经发育的影响及 Notch1 信号通路的作用。
来自韩国成均馆大学医学院、韩国毒理研究所的团队在《Scientific Reports》期刊发表了题为Chronic haloperidol exposure impairs neurodevelopment via Notch1 signaling in human stem cell-derived brain organoids的研究。
模型构建:从人诱导多能干细胞(iPSCs)分化为脑类器官,经 21-63 天培养,形成含室管膜区(VZ,SOX2+)、中间祖细胞区(SVZ,TBR2+)和皮质板(CP,CTIP2+)的分层结构;
处理方案:将类器官分为对照组、氟哌啶醇(0.1、1、3μM)处理组、氟哌啶醇 + 丙酸钠(300μM,保护剂)组、氟哌啶醇 + 丙戊酸(100、300μM,Notch1 激活剂)组,持续处理 42 天;
检测指标:类器官大小、室管膜区(VZ)和神经元层厚度、Notch1 蛋白表达、细胞凋亡(cleaved-caspase-3)等。
氟哌啶醇呈剂量依赖性减小脑类器官体积(3μM 组最显著),降低 VZ 厚度和神经元层厚度,且不诱导细胞凋亡(排除凋亡机制);
氟哌啶醇显著下调 Notch1 蛋白表达(1μM 和 3μM 组),丙酸钠共处理可恢复 Notch1 表达及类器官大小、VZ 厚度;
丙戊酸(Notch1 激活剂)单独处理可上调 Notch1 表达,增加 VZ 厚度;与 3μM 氟哌啶醇共处理时,可恢复 Notch1 表达、类器官体积及 VZ 厚度,但神经元层厚度未恢复。

图 1:脑类器官的生成与表征
内容:(A)类器官分化流程示意图:iPSCs 经神经诱导、扩增和分化,第 63 天形成成熟类器官;(B)光镜图像显示 35-63 天类器官随时间增大,比例尺 200μm;(C)定量分析类器官直径和表面积,63 天时显著增大(***p<0.0001);(D)免疫荧光显示 63 天类器官的分层结构:SOX2+(红,VZ)、TBR2+(紫,SVZ)、CTIP2+(绿,CP),DAPI 染核(蓝),比例尺 50μm。证实类器官成功模拟大脑皮质发育的分层结构。

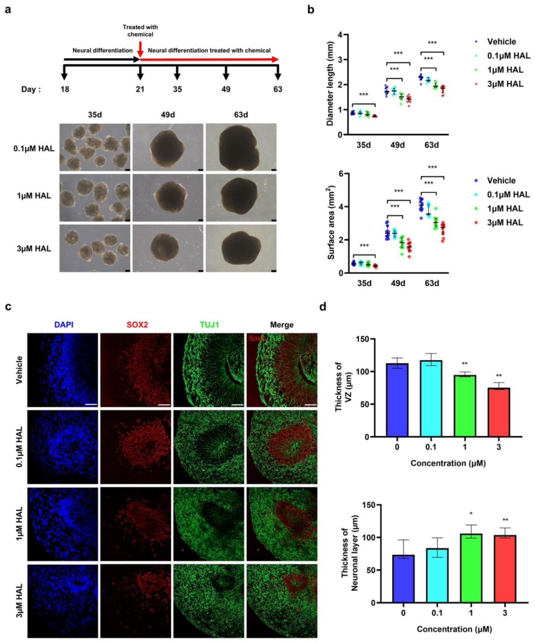
图 2:氟哌啶醇对人脑类器官的影响
内容:(A)实验设计示意图:第 21-63 天用氟哌啶醇处理,光镜显示 35-63 天类器官随浓度增加体积减小,比例尺 200μm;(B)定量分析表明,3μM 氟哌啶醇组在 63 天时体积显著减小(***p<0.0001);(C)免疫荧光显示 63 天类器官中 SOX2+(VZ)和 TUJ1+(神经元)的分布,氟哌啶醇组 VZ 和神经元层变薄,比例尺 50μm;(D)定量显示 VZ 和神经元层厚度随氟哌啶醇浓度增加而降低(3μM 组最显著,***p<0.0001)。

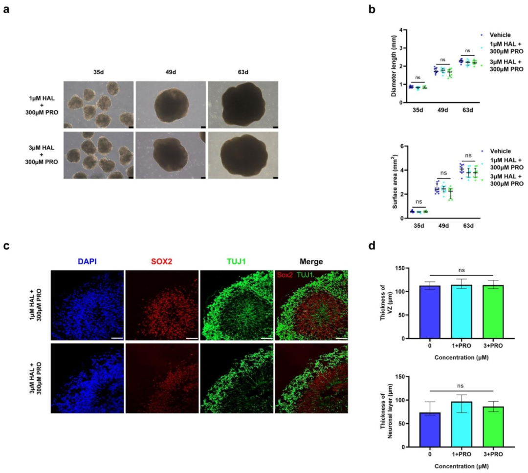
图 3:丙酸钠对氟哌啶醇诱导的类器官损伤的拯救作用
内容:(A)光镜显示 35-63 天类器官经氟哌啶醇(1μM、3μM)+ 丙酸钠(300μM)处理后,体积较单独氟哌啶醇组增大,比例尺 200μm;(B)定量分析表明,3μM 氟哌啶醇 + 丙酸钠组体积显著恢复(*p<0.05);(C)免疫荧光显示 63 天类器官 VZ(SOX2+)和神经元层(TUJ1+)的恢复,比例尺 50μm;(D)定量显示 3μM 氟哌啶醇 + 丙酸钠组 VZ 和神经元层厚度显著恢复(*p<0.05)。

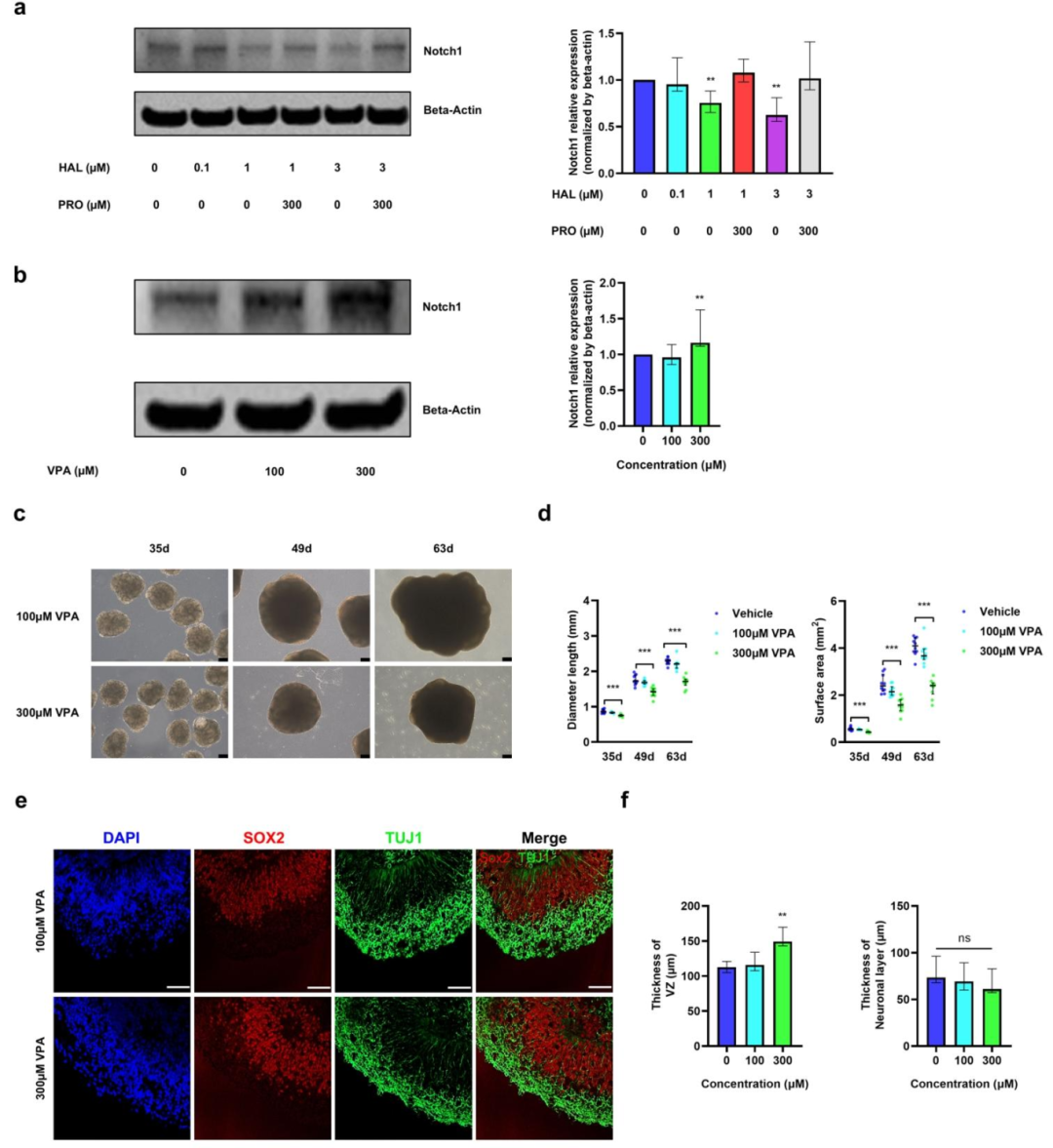
图 4:Notch1 信号在类器官神经发育中的作用
内容:(A)免疫印迹显示,1μM 和 3μM 氟哌啶醇组 Notch1 表达下调,加用丙酸钠后 Notch1 表达恢复(*p<0.05);(B)丙戊酸(300μM)单独处理显著上调 Notch1 表达(**p<0.005);(C)光镜显示丙戊酸处理的类器官 35-63 天大小变化,300μM 组体积略减小,比例尺 200μm;(D)定量显示 300μM 丙戊酸组 63 天体积略降,但 VZ 厚度显著增加(***p<0.0001);(E-F)免疫荧光及定量证实 300μM 丙戊酸组 VZ 厚度增加(***p<0.0001)。

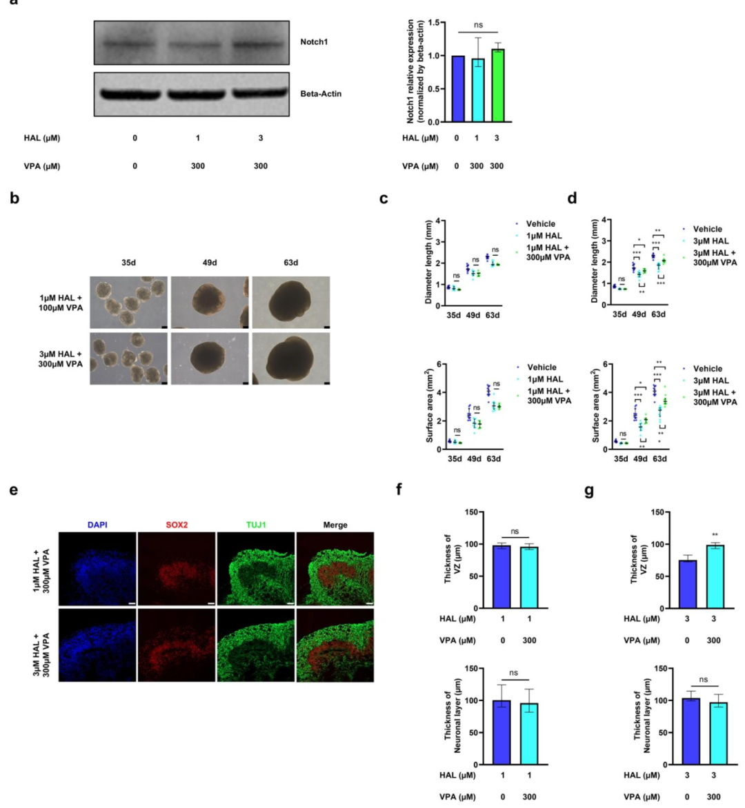
图 5:丙戊酸对氟哌啶醇诱导的类器官损伤的部分拯救
内容:(A)免疫印迹显示,3μM 氟哌啶醇 + 300μM 丙戊酸组 Notch1 表达恢复至对照组水平(**p<0.005);(B)光镜显示 35-63 天类器官经联合处理后体积恢复,比例尺 200μm;(C-D)定量显示 3μM 氟哌啶醇 + 丙戊酸组 63 天体积显著恢复(***p<0.0001),1μM 组无显著变化;(E-G)免疫荧光及定量显示 3μM 氟哌啶醇 + 丙戊酸组 VZ 厚度恢复(**p<0.005),但神经元层厚度未恢复。
本研究利用人 iPSC 衍生的脑类器官模型,证实长期氟哌啶醇暴露通过抑制 Notch1 信号通路损害神经发育:表现为类器官体积减小、室管膜区(VZ)和神经元层变薄,且不依赖细胞凋亡。机制上,氟哌啶醇下调 Notch1 表达,导致神经祖细胞(NPCs)增殖 - 分化失衡。丙酸钠可通过恢复 Notch1 表达完全拯救损伤,丙戊酸(Notch1 激活剂)可部分恢复 VZ 结构和类器官大小,但无法修复神经元层,提示氟哌啶醇可能通过其他通路影响神经元成熟。该研究揭示了氟哌啶醇神经毒性的新机制,为抗精神病药的安全性评估和副作用缓解提供了实验依据,局限性包括单一 iPSC 细胞系和未探索其他信号通路,未来需扩大样本及深入机制研究。
常见细胞污染类型如何辨别及预防解决方法:细胞培养中常见的生物污染类型有7种,分别是细菌污染,支原体污染,原虫污染,黑胶虫污染,真菌污染,病毒污染以及非细胞污染,真菌污染来源,一般是来自实验服,并且具有气候性,多雨······
细胞聚团的原因分析及如何避免:培养物中细胞可能聚集的一些原因包括:1.过度消化、2.环境压力、3.组织分解、4.过度生长、5.污染等;如何避免聚团细胞的生成;首先确认当前细胞生长密度及状态,80%左右的生长密度即可进行······
细胞有空泡原因分析及解决方法:出现细胞空泡情况有1.细胞老化2.培养液错误配制;3.细胞消化时操作不当;4.污染等等,如细胞老化,解决方法,原代细胞使用较低代次进行实验,传代细胞避免传代次数过高···
细胞半换液和全换液操作步骤:第一种方式:细胞全换液;如果是贴壁细胞,可以用全量换液法,直接吸去全部旧培养基,补充足量新鲜完全培养基;第二种方式:细胞半换液;"细胞半换液"又称"细胞半量换液",即弃掉一半旧的培养基,再······
细胞生长缓慢的可能原因有哪些:细胞培养外部因素包括细胞培养基的配方和质量问题,培养条件不理想,污染问题,细胞自身因素包含细胞的健康状态,细胞密度过高或过低,细胞老化现象,细胞特性,当细胞生长出现缓慢的问题时,我······
常用胰腺癌细胞株动物模型及胰腺癌细胞株有哪些:胰腺癌研究中常用的动物模型主要包括化学物质诱导胰腺癌动物模型,基因工程胰腺癌小鼠模型和胰腺癌移植模型,常用的胰腺细胞株MIA-PACA-2人胰腺癌细胞,Capan-2人胰腺癌细······
产品规格:1*10^6
¥3000
产品规格:1*10^6
¥3000
产品规格:1*10^6
¥3000
产品规格:1*10^6
¥3000
上一篇:四种 RTKI 以非竞争性方式抑制 VEGFR2, potency 与激酶结合数据高度一致
下一篇:人类反应性星形胶质细胞的时间调控揭示其抗原呈递能力研究